A dual-mode viscosity-activatable probe for the immediate evaluation of photodynamic/photothermal therapy efficacy
Abstract
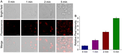
A dual-mode probe, named BC-V, is constructed for viscosity imaging. In high-viscosity solution, the fluorescence and photoacoustic signals are triggered. Under laser irradiation, the photodynamic and photothermal properties are activated. Furthermore, during phototherapy in tumor-bearing mice, therapy efficacy can be immediately evaluated using dual-mode imaging.

Please wait while we load your content...