DOI:
10.1039/D5MD00554J
(Research Article)
RSC Med. Chem., 2026,
17, 286-309
Design, synthesis, and biological evaluation of procaine-based triazole–isoxazoline hybrids as selective PI3K/mTOR inhibitors for esophageal cancer therapy: in vitro and in vivo studies
Received
21st June 2025
, Accepted 5th October 2025
First published on 15th October 2025
Abstract
A novel series of procaine derivatives incorporating 1,2,3-triazole and isoxazoline scaffolds were developed and evaluated for their anticancer potential, particularly against esophageal cancer. Initially, the synthesized compounds were screened for their kinase inhibitory activity against PI3K, mTOR, CDK1, CDK4, EGFR, and VEGFR2, where they exhibited excellent inhibitory potency against PI3K and mTOR. Among the synthesized compounds, 8e, 8f, and 8g emerged as the top-performing kinase inhibitors. These three candidates were subsequently tested against a panel of human cancer cell lines, including breast, cervical, lung, liver, and esophageal cancer cells. Notably, they demonstrated superior cytotoxic activity against esophageal cancer cells. Of these, compound 8e was identified as the most potent and was further evaluated against six esophageal cancer cell lines (Eca109, TE1, TE13, KYSE30, KYSE70, and KYSE150) with diverse genotypic backgrounds. Compound 8e exhibited the highest activity against Eca109 cells. Further investigations revealed that compound 8e significantly inhibited Eca109 cell viability, as confirmed by the MTT assay, and induced apoptosis, as evidenced by annexin V/PI dual staining and DAPI nuclear staining. It also caused G0/G1 cell cycle arrest, decreased mitochondrial membrane potential, and demonstrated marked telomerase inhibitory activity. In addition, wound healing and transwell assays confirmed its ability to suppress the migration and invasion of Eca109 cells. Western blot analysis revealed that compound 8e modulated the expression of key apoptotic regulators (Bcl-2, Bax, and p53) and downregulated the PI3K/Akt/mTOR signaling pathway. In an orthotopic xenograft mouse model, compound 8e significantly reduced tumor volume and increased body weight in a dose-dependent manner, indicating potent in vivo efficacy with favorable tolerability. Biochemical analyses showed that compound 8e mitigated oxidative stress by regulating MDA, SOD, and GSH levels and suppressed pro-inflammatory cytokines including TNF-α, IL-1β, and IL-6. Immunohistochemical staining further confirmed reduced expression of PI3K and p-Akt (Ser473) in tumor tissues. Pharmacokinetic evaluation via both intravenous and oral administration demonstrated that compound 8e possesses excellent bioavailability, highlighting its potential as a promising therapeutic candidate for the treatment of esophageal cancer.
Introduction
In majority of the countries of the world, esophageal squamous cell carcinoma (ESCC) is the leading cause of cancer-related morbidity and mortality. It was classified as a leading cause of death in developing countries as compared to developed nations.1,2 Moreover, due to the lack of early detection programs, as well as challenges in implementing appropriate diagnostic and treatment approaches, the overall survival of ESCC patients is not very encouraging in developing countries.3,4 For instance, in China, the incidence of ESCC has increased in the past decade due to rapid economic development and adoption of western life-style. Studies suggested that ESCC is the fifth most frequently diagnosed cancer and the fourth leading cause of death due to cancer in China, with estimated 286
700 new cases and 211
000 deaths in 2012, according to the National Central Cancer Registry.5 Surgery and chemotherapy are the two distinct modalities used in the premature stage of the disease. However, the resistance has seriously compromised the clinical utility of first-line drugs. Therefore, new and effective agents are worth to be investigated against the BC.
Procaine, a well-known local anesthetic of the amino ester group, showed excellent anticancer properties against osteosarcoma6 and colon cancer7,8via the upregulation of microRNA-133b and the inactivation of the ERK/MAPK/FAK pathways by the regulation of RhoA, respectively. Moreover, it showed global genomic DNA hypomethylation and demethylation and reactivation of tumor suppressor genes with hypermethylated CpG islands in cancer cells.9–11 Procaine has also been shown to inhibit growth and to reactivate the expression of RASSF1A mRNA in nasopharyngeal cancer cell lines,12 as well as to inhibit proliferation and DNA methylation in human hepatoma cancer cells.13 Thus, the development of procaine derivatives is advantageous to obtain more potent drugs against esophageal cancer.
A molecular hybridization approach (covalently combining two or more pharmacophores) proved to be an effective tool for the development of novel chemical entities. The hybrid molecules believed to exert improved affinity and efficacy when compared to the parent drugs.14 This technique focuses on the modulation of the pharmacophores giving rise to innovative hybrids that are believed to act by one or more than one mechanism to target pathogenic micro-organisms or diseases. Such an approach has been found more fruitful against devastating diseases such as cancer, bacterial infections, malaria, and HIV.15,16
The PI3K/mTOR signaling pathway plays a pivotal role in the regulation of fundamental cellular processes including cell proliferation, survival, metabolism, and angiogenesis. Aberrant activation of this pathway is frequently observed in esophageal squamous cell carcinoma (ESCC), driven by genetic mutations, gene amplification, and overexpression of key pathway components, thereby contributing to uncontrolled tumor growth and therapeutic resistance.17 Several studies have demonstrated that both PI3K and mTOR are overexpressed or hyperactivated in ESCC patient samples, with such alterations being significantly associated with poor prognosis and enhanced tumor aggressiveness.18–20 Dual inhibition of PI3K and mTOR has emerged as a particularly effective therapeutic strategy, as it circumvents the compensatory feedback mechanisms commonly encountered with single-target inhibitors.21,22 Notably, dual PI3K/mTOR inhibitors, such as BEZ235 (dactolisib), have been reported to markedly suppress tumor growth and induce apoptosis in ESCC models.23 Therefore, the development of selective and potent PI3K/mTOR inhibitors represents a rational and promising approach to improve therapeutic outcomes in ESCC by overcoming resistance mechanisms and enhancing antitumor efficacy.
Recent studies have demonstrated the power of integrated computational and experimental approaches in designing potent PI3K/mTOR dual inhibitors. For example, Cheng et al. employed structure-based drug design (SBDD) on a tricyclic imidazo[1,5]naphthyridine series to optimize both potency and drug-like properties, yielding PF-04979064 – a highly potent, selective dual PI3K/mTOR inhibitor.24 Similarly, docking-guided optimization of the dual PI3K/mTOR inhibitor voxtalisib identified six new analogs with improved binding to PI3Kγ and mTOR.22 In another case, Shen et al. combined medicinal chemistry with modeling simulations: introducing optimized sulfonyl and fluoropyridyl substituents into a 2-morpholino-pyrimidine scaffold produced “compound 26”, which inhibited PI3Kα/β/γ/δ (IC50 = 20–376 nM) and mTOR (IC50 = 189 nM) and potently blocked Akt phosphorylation in cancer cells.25 These examples illustrate how iterative cycles of molecular docking, structure-based design and SAR can pinpoint substituents that balance dual PI3K/mTOR affinity while retaining good ADMET profiles, thereby advancing novel multi-target agents.
Various heterocyclic cores have been leveraged in such dual-inhibitor programs. One strategy is to hybridize known pharmacophores into new scaffolds: for instance, 1,2,4-triazole-linked bis-indole conjugates were designed and found to kill cancer cells by triggering apoptosis and downregulating PI3K pathway markers, in agreement with in silico docking predictions.26 Similarly, fused isoxazolopyrimidines (e.g. morpholino-piperidinyl isoxazolopyrimidine derivatives) have been synthesized as PI3K inhibitors; lead compounds from this series showed sub-micromolar PI3Kδ activity and potent anti-proliferative effects.27 Although dual inhibitors specifically tailored to esophageal squamous cell carcinoma (ESCC) are still emerging, preliminary data underscore the promise of dual targeting in this cancer, for example, the dual PI3K/mTOR inhibitor BEZ235 (dactolisib) synergized with an HDAC inhibitor to induce autophagy and enhance cytotoxicity in ESCC cell models.28 Notably, a recent ESCC review emphasizes that monotherapy often triggers compensatory PI3K/Akt activation, and therefore multi-kinase or combination strategies – including dual PI3K/mTOR blockade – are expected to improve efficacy and overcome resistance in ESCC.17 Together, these studies support an integrated design paradigm: combining computational modeling (docking, pharmacophore/hybrid strategies) with experimental validation can efficiently generate heterocycle-rich dual PI3K/mTOR inhibitors with potential in hard-to-treat cancers like ESCC.
Studies suggest that despite their clinical utility in treating various cancers, existing PI3K/mTOR inhibitors (Fig. 1) suffer from significant limitations, including pronounced toxicity and side effects such as hyperglycemia, diarrhea, rash, increased infection risk, stomatitis, and fatigue, which often lead to high discontinuation rates of up to 50% in trials.29 Resistance mechanisms, such as feedback activation of parallel pathways like MAPK or incomplete mTORC2 inhibition in rapalogs, frequently result in acquired resistance and limited efficacy, particularly in solid tumors where response rates hover around 10–20% due to tumor heterogeneity and stromal interactions.30 Additionally, many lack sufficient selectivity, causing off-target effects and genotoxicity, while pharmacokinetic issues like poor oral bioavailability, short half-lives, and inadequate brain penetration restrict dosing convenience and applicability to CNS malignancies. The current strategies for the discovery of new compounds aim to overcome these challenges through structural modifications that selectivity; provide balanced dual inhibition to prevent feedback loops and target resistant; optimize pharmacokinetics for better oral absorption, extended half-lives, and enhanced tissue penetration; minimize specific side effects like hyperglycemia and immunosuppression to enable safer combination therapies.
 |
| | Fig. 1 Structures of some PI3K, mTOR and dual PI3K/mTOR inhibitors. | |
Considering the significant role of diverse azaheterocyclic ring systems as versatile scaffolds in the development of small molecule cancer therapeutics, the present study focuses on designing a novel class of dual PI3K and mTOR inhibitors. The 1,2,3-triazole ring is well known for its excellent pharmacological properties including high stability and bioactivity, making it a valuable core structure in drug design.31 Similarly, isoxazole is a privileged heterocyclic motif extensively reported for its anticancer activity against various cancer cell lines.32 For instance, a series of resorcinylic 4,5-diarylisoxazole amides have been developed as potent heat shock protein 90 (HSP90) inhibitors, with compounds such as NVP-AUY922 (luminespib), demonstrating significant activity against multiple tumor xenografts, particularly breast cancer, and advancing to phase II clinical trials.33,34 Furthermore, the immunosuppressant drug leflunomide, an isoxazole derivative, has recently been repurposed and investigated for its potential anticancer effects.35
Prompted by these successful examples, our study aims to develop novel procaine–triazole–isoxazole hybrids as potent anticancer agents targeting the PI3K/mTOR signaling pathway (Fig. 1). This integrated scaffold design leverages the pharmacological advantages of triazole and isoxazole moieties, while incorporating procaine to potentially enhance anticancer activity, drug-likeness, and selectivity toward key oncogenic pathways.
In the present study, the rationale for designing ester derivatives as part of the procaine–triazole–isoxazole hybrid scaffold is based on well-established medicinal chemistry principles that highlight the advantages of ester functionality in drug development, particularly in kinase inhibitor programs.36 Esters are commonly used to improve drug-like properties such as aqueous solubility, membrane permeability, metabolic stability, and bioavailability.37,38 These properties are often critical for ensuring sufficient systemic exposure of small molecule inhibitors, especially when targeting intracellular kinases such as PI3K and mTOR.
Several studies in the literature have demonstrated that esterification of kinase inhibitors can significantly enhance their pharmacokinetic profile without compromising potency. For example, ester prodrugs of the VEGFR/PDGFR dual inhibitor CEP-5214 (CEP-7055) showed markedly improved aqueous solubility and oral bioavailability compared to the parent compound, enabling effective in vivo target engagement and tumor growth inhibition.39 Similarly, C-11 ester derivatives of the natural product wortmannin exhibited enhanced PI3K inhibitory activity in vitro and improved cytotoxicity in cancer cells.40 Furthermore, glycine methyl ester derivatives of EGFR and VEGFR inhibitors maintained strong kinase inhibition while benefiting from better solubility and cell permeability.41
In our design strategy (Fig. 2), the introduction of ester groups into the procaine-triazole-isoxazole hybrid compounds was motivated by these documented advantages. The ester functionality is expected to increase lipophilicity, thereby improving membrane permeability and potentially enhancing oral absorption.
 |
| | Fig. 2 Strategy for the design of compounds developed in the current manuscript. | |
Experimental
Chemicals and other details
The chemicals used in the present study were obtained from Sigma Aldrich, USA, unless otherwise stated. The chemical used in the present study was procured from Sigma Aldrich (USA). The 1H NMR and 13C NMR spectra were recorded using a Bruker Avance 400 and a Bruker Avance 100 Spectrophotometer, respectively. The chemical shifts are expressed in parts per million (ppm), and coupling constants are expressed in hertz (Hz). The low-resolution mass spectrum (MS) was recorded using a Waters ZQ LC/MS single quadrupole system equipped with an electrospray ionization (ESI) source. The elemental analysis of the final derivatives was performed using a Vario Elemental analyser. Thin-layer chromatography was performed using 0.25 mm Merck silica gel plates (60F-254) visualized under UV light.
Synthesis of 2-(diethylamino)ethyl 4-aminobenzoate (4)
The synthesis of 2-(diethylamino)ethyl 4-aminobenzoate (4) intermediate was achieved as per the previously reported procedure.42
Synthesis of 2-(diethylamino)ethyl 4-azidobenzoate (5)
2-(Diethylamino)ethyl 4-aminobenzoate (4) (1 mol) was dissolved in a few millilitres of distilled water and acidic ionic liquid (4 mol) and ground using a mortar and pestle for 2 to 3 minutes. Sodium nitrite (NaNO2) (2.5 mol) was added to the above mixture and further ground for 20 to 25 minutes. After that, NaN3 (2.5 mol, 0.163 g) was added to the above mixture and further ground for 10 to 15 minutes until nitrogen gas has been completely evolved. The above mixture was diluted with water and the product was extracted with petroleum ether (3 × 15 mL) using a separating funnel. The organic layer was washed with 10% HCl solution. The organic layer was dried to give intermediate compound 5.
Yield: 79%; M.p.: 114–115 °C; MW: 262.31; Rf: 0.52; FTIR (νmax; cm−1 KBr): 3017 (aromatic C–H stretching), 2963 (alkyl C–H stretching) 2938 (CH2 stretching), 2868 (CH3 stretching), 2096 (N3 stretching), 1728 (C
O stretching), 1627 (C
C stretching), 1469 (CH3 bending), 1408 (COO stretching), 1374 (CH2 bending), 1226 (C–N stretching), 832; 1H NMR (400 MHz, DMSO-d6, TMS) δ ppm: 0.96 (t, 6H, J = 7.2 Hz, CH3 × 2), 2.68 (q, 4H, J = 7.3 Hz, CH2 × 2), 2.92 (t 2H, J = 6.9 Hz, aliphatic CH2), 4.43 (t, 2H, J = 6.9 Hz, aliphatic CH2), 8.03 (d, 2H, J = 1.6 Hz, Ar–H), 8.74 (d, 2H, J = 1.9 Hz, Ar–H); 13C NMR (100 MHz, DMSO-d6, TMS) δ ppm: 165.9, 148.2, 130.2, 129.8, 128.6, 63.3, 54.1, 49.8, 13.4; mass: 263.32 (M + H)+; elemental analysis for C13H18N4O2: calculated: C, 59.53; H, 6.92; N, 21.36. Found: C, 59.56; H, 6.91; N, 21.39.
Synthesis of 2-(diethylamino)ethyl 4-(4-acetyl-5-methyl-4,5-dihydro-1H-1,2,3-triazol-1-yl)benzoate (6)
Sodium metal (0.01 mol) was dissolved in 20 mL of anhydrous C2H5OH in a 250 mL round-bottom flask. Compound 5 and 3 mL of acetyl acetone (0.01 mol) was added to the above solution and stirred for 1 h. The resulting reaction mixture was refluxed for 13–17 h at 130 °C to 140 °C. The reaction was monitored by TLC. When the reaction was completed, the mixture was poured into ice water. The product was precipitated, washed with water, dried and recrystallized from ethanol.
Yield: 73%; M.p.: 127–128 °C; MW: 346.43; Rf: 0.59; FTIR (νmax; cm−1 KBr): 3035 (aromatic C–H stretching), 2967 (alkyl C–H stretching) 2931 (CH2 stretching), 2865 (CH3 stretching), 1718 (C
O stretching), 1624 (C
C stretching), 1462 (CH3 bending), 1418 (COO stretching), 1408 (C–N stretching), 1378 (CH2 bending), 832; 1H NMR (400 MHz, DMSO-d6, TMS) δ ppm: 0.98 (t, 6H, J = 7.4 Hz, CH3 × 2), 1.18 (s, 3H, triazole-CH3), 2.16 (s, 3H, CH3), 2.64 (q, 4H, J = 7.2 Hz, aliphatic CH2 × 2), 2.92 (t, 2H, J = 6.9 Hz, CH2), 4.29 (t, 2H, J = 6.9 Hz, CH2), 4.61 (d, 1H, J = 7.0 Hz, triazole-H), 4.79 (d, 1H, J = 4.3 Hz, triazole-H), 7.83 (d, 2H, J = 1.3 Hz, Ar–H), 8.08 (d, 2H, J = 1.7 Hz, Ar–H); 13C NMR (100 MHz, DMSO-d6) δ ppm: 208.4, 165.7, 148.1, 130.9, 118.5, 113.4, 82.9, 69.8, 63.1, 54.2, 49.8, 25.9, 13.4, 10.5; mass: 347.43 (M + H)+; elemental analysis for C18H26N4O3: calculated: C, 62.41; H, 7.57; N, 16.17. Found: C, 62.46; H, 7.62; N, 16.21.
Synthesis of substituted 2-(diethylamino)ethyl 4-(4-cinnamoyl-5-methyl-4,5-dihydro-1H-1,2,3-triazol-1-yl)benzoate derivatives 7(a–h)
Corresponding aromatic benzaldehyde (a–h) (0.01 mol) and compound 6 were dissolved in a 250 mL conical flask using 95% ethanol as the solvent. After that, few grams of sodium hydroxide pellets were added and the mixture was stirred for 40 minutes. The product was precipitated, washed with water and recrystallized with ethanol to afford the corresponding target compound.
2-(Diethylamino)ethyl 4-(4-cinnamoyl-5-methyl-4,5-dihydro-1H-1,2,3-triazol-1-yl)benzoate (7a).
Yield: 81%; M.p.: 135–136 °C; MW: 434.54; Rf: 0.69; FTIR (νmax; cm−1 KBr): 3041 (aromatic C–H stretching), 2962 (alkyl C–H stretching) 2928 (CH2 stretching), 2869 (CH3 stretching), 1714 (C
O stretching), 1628 (C
C stretching), 1467 (CH3 bending), 1419 (COO stretching), 1409 (C–N stretching), 1374 (CH2 bending), 839; 1H NMR (400 MHz, DMSO-d6, TMS) δ ppm: 0.95 (t, 6H, J = 7.2 Hz, CH3 × 2), 1.07 (s, 3H, triazole-CH3), 2.67 (q, 4H, J = 7.1 Hz, aliphatic CH2 × 2), 2.94 (t, 2H, J = 6.8 Hz, CH2), 4.31 (t, 2H, J = 6.7 Hz, CH2), 4.64 (d, 1H, J = 7.1 Hz, triazole-H), 4.82 (d, 1H, J = 4.5 Hz, triazole-H), 6.83 (d, 1H, J = 15.2 Hz), 7.82 (d, 1H, J = 15.2 Hz), 7.81 (d, 2H, J = 1.37 Hz, Ar–H), 8.05 (d, 2H, J = 1.75 Hz, Ar–H), 7.37–7.52 (m, 5H, Ar–H); 13C NMR (100 MHz, DMSO-d6) δ ppm: 197.8, 148.2, 142.9, 165.9, 135.2, 130.9, 128.6, 128.5, 127.8, 126.2, 118.5, 113.6, 80.8, 69.9, 63.4, 54.2, 49.8, 13.4, 10.5; mass: 435.57 (M + H)+; elemental analysis for C25H30N4O3: calculated: C, 69.10; H, 6.96; N, 12.89. Found: C, 69.14; H, 6.98; N, 12.93.
2-(Diethylamino)ethyl (E)-4-{5-methyl-4-[3-(p-tolyl)acryloyl]-4,5-dihydro-1H-1,2,3-triazol-1-yl}benzoate (7b).
Yield: 72%; M.p.: 145–147 °C; MW: 448.57; Rf: 0.51; FTIR (νmax; cm−1 KBr): 3048 (aromatic C–H stretching), 2969 (alkyl C–H stretching) 2934 (CH2 stretching), 2859 (CH3 stretching), 1719 (C
O stretching), 1624 (C
C stretching), 1469 (CH3 bending), 1412 (COO stretching), 1403 (C–N stretching), 1379 (CH2 bending), 849; 1H NMR (400 MHz, DMSO-d6, TMS) δ ppm: 0.96 (t, 6H, J = 7.4 Hz, CH3 × 2), 1.09 (s, 3H, triazole-CH3), 2.29 (s, 3H, Ar–CH3), 2.64 (q, 4H, J = 7.5 Hz, aliphatic CH2 × 2), 2.92 (t, 2H, J = 6.9 Hz, CH2), 4.29 (t, 2H, J = 6.9 Hz, CH2), 4.62 (d, 1H, J = 7.3, Hz, triazole-H), 4.88 (d, 1H, J = 4.3 Hz, triazole-H), 6.85 (d, 1H, J = 15.7, Hz), 7.87 (d, 1H, J = 15.1, Hz), 7.79 (d, 2H, J = 1.31 Hz, Ar–H), 8.07 (d, 2H, J = 1.71 Hz, Ar–H), 7.24–7.74 (m, 4H, Ar–H); 13C NMR (100 MHz, DMSO-d6) δ ppm: 198.7, 165.8, 148.2, 142.8, 137.6, 132.3, 130.8, 128.7, 128.2, 126.2, 118.5, 113.5, 80.7, 69.8, 63.1, 54.2, 49.7, 21.4, 13.3, 10.5; mass: 449.59 (M + H)+; elemental analysis for C26H32N4O3: calculated: C, 69.62; H, 7.19; N, 12.49. Found: C, 69.65; H, 7.14; N, 12.46.
2-(Diethylamino)ethyl (E)-4-{4-[3-(4-chlorophenyl)acryloyl]-5-methyl-4,5-dihydro-1H-1,2,3-triazol-1-yl}benzoate (7c).
Yield: 69%; M.p.: 168–170 °C; MW: 468.98; Rf: 0.53; FTIR (νmax; cm−1 KBr): 3054 (aromatic C–H stretching), 2963 (alkyl C–H stretching) 2939 (CH2 stretching), 2852 (CH3 stretching), 1715 (C
O stretching), 1621 (C
C stretching), 1473 (CH3 bending), 1418 (COO stretching), 1407 (C–N stretching), 1378 (CH2 bending), 842, 794 (C–Cl stretching), 703; 1H NMR (400 MHz, DMSO-d6, TMS) δ ppm: 0.95 (t, 6H, J = 7.2 Hz, CH3 × 2), 1.08 (s, 3H, triazole-CH3), 2.62 (q, 4H, J = 7.3 Hz, aliphatic CH2 × 2), 2.87 (t, 2H, J = 6.4 Hz, CH2), 4.27 (t, 2H, J = 6.8 Hz, CH2), 4.64 (d, 1H, J = 6.9 Hz, triazole-H), 4.86 (d, 1H, J = 4.1 Hz, triazole-H), 6.83 (d, 1H, J = 15.4 Hz), 7.83 (d, 1H, J = 15.2 Hz), 7.82 (d, 2H, J = 1.34 Hz, Ar–H), 8.05 (d, 2H, J = 1.75 Hz, Ar–H), 7.56–7.72 (m, 4H, Ar–H); 13C NMR (100 MHz, DMSO-d6) δ ppm: 197.4, 165.8, 148.2, 142.9, 133.6, 133.1, 130.7, 129.1, 128.7, 126.2, 118.5, 113.4, 80.6, 69.7, 63.2, 54.2, 49.6, 13.4, 10.5; mass: 469.97 (M + H)+; elemental analysis for C26H29ClN4O3: calculated: C, 64.03; H, 6.23; N, 11.95. Found: C, 64.01; H, 6.27; N, 11.97.
2-(Diethylamino)ethyl (E)-4-{4-[3-(4-bromophenyl)acryloyl]-5-methyl-4,5-dihydro-1H-1,2,3-triazol-1-yl}benzoate (7d).
Yield: 84%; M.p.: 193–194 °C; MW: 513.44; Rf: 0.73; FTIR (νmax; cm−1 KBr): 3059 (aromatic C–H stretching), 2961 (alkyl C–H stretching) 2935 (CH2 stretching), 2857 (CH3 stretching), 1718 (C
O stretching), 1625 (C
C stretching), 1495 (C–Br stretching), 1478 (CH3 bending), 1412 (COO stretching), 1402 (C–N stretching), 1373 (CH2 bending), 852; 1H NMR (400 MHz, DMSO-d6, TMS) δ ppm: 0.97 (t, 6H, J = 7.5 Hz, CH3 × 2), 1.06 (s, 3H, triazole-CH3), 2.67 (q, 4H, J = 7.2 Hz, aliphatic CH2 × 2), 2.92 (t, 2H, J = 6.8 Hz, CH2), 4.29 (t, 2H, J = 6.9 Hz, CH2), 4.62 (d, 1H, J = 6.7 Hz, triazole-H), 4.89 (d, 1H, J = 4.3 Hz, triazole-H), 6.81 (d, 1H, J = 15.6 Hz), 7.78 (d, 1H, J = 15.5 Hz), 7.79 (d, 2H, J = 1.32 Hz, Ar–H), 8.03 (d, 2H, J = 1.79 Hz, Ar–H), 7.48–7.70 (m, 4H, Ar–H); 13C NMR (100 MHz, DMSO-d6) δ ppm: 197.8, 165.7, 148.2, 142.9, 134.3, 131.5, 130.8, 128.7, 126.2, 122.3, 118.6, 113.5, 80.7, 69.8, 63.2, 54.2, 49.7, 13.4, 10.5; mass: 514.47 (M + H)+; elemental analysis for C26H29BrN4O3: calculated: C, 58.48; H, 5.69; N, 10.91. Found: C, 58.51; H, 5.64; N, 10.89.
2-(Diethylamino)ethyl (E)-4-{4-[3-(4-fluorophenyl)acryloyl]-5-methyl-4,5-dihydro-1H-1,2,3-triazol-1-yl}benzoate (7e).
Yield: 70%; M.p.: 183–184 °C; MW: 452.53; Rf: 0.68; FTIR (νmax; cm−1 KBr): 3062 (aromatic C–H stretching), 2958 (alkyl C–H stretching) 2931 (CH2 stretching), 2859 (CH3 stretching), 1712 (C
O stretching), 1628 (C
C stretching), 1482 (CH3 bending), 1414 (COO stretching), 1405 (C–N stretching), 1375 (CH2 bending), 1152 (C–F stretching), 863; 1H NMR (400 MHz, DMSO-d6, TMS) δ ppm: 0.98 (t, 6H, J = 7.2 Hz, CH3 × 2), 1.09 (s, 3H, triazole-CH3), 2.61 (q, 4H, J = 7.4 Hz, aliphatic CH2 × 2), 2.87 (t, 2H, J = 6.9 Hz, CH2), 4.27 (t, 2H, J = 6.5 Hz, CH2), 4.64 (d, 1H, J = 6.8 Hz, triazole-H), 4.85 (d, 1H, J = 4.2 Hz, triazole-H), 6.84 (d, 1H, J = 15.2 Hz), 7.76 (d, 1H, J = 15.7 Hz), 7.81 (d, 2H, J = 1.42 Hz, Ar–H), 8.04 (d, 2H, J = 1.74 Hz, Ar–H), 7.18–7.80 (m, 4H, Ar–H); 13C NMR (100 MHz, DMSO-d6) δ ppm: 197.4, 165.5, 162.2, 148.1, 142.9, 130.9, 130.4, 126.2, 118.4, 115.3, 113.4, 80.6, 69.8, 63.2, 54.2, 49.8, 13.4, 10.5; mass: 453.53 (M + H)+; elemental analysis for C26H29FN4O3: calculated: C, 66.35; H, 6.46; N, 12.38. Found: C, 66.38; H, 6.47; N, 12.35.
2-(Diethylamino)ethyl (E)-4-{4-[3-(4-hydroxyphenyl)acryloyl]-5-methyl-4,5-dihydro-1H-1,2,3-triazol-1-yl}benzoate (7f).
Yield: 79%; M.p.: 164–165 °C; MW: 450.54; Rf: 0.75; FTIR (νmax; cm−1 KBr): 3238 (O–H stretching), 3069 (aromatic C–H stretching), 2953 (alkyl C–H stretching) 2939 (CH2 stretching), 2851 (CH3 stretching), 1716 (C
O stretching), 1638 (C
C stretching), 1481 (CH3 bending), 1415 (COO stretching), 1408 (C–N stretching), 1372 (CH2 bending), 868; 1H NMR (400 MHz, DMSO-d6, TMS) δ ppm: 0.95 (t, 6H, J = 7.2 Hz, CH3 × 2), 1.06 (s, 3H, triazole-CH3), 2.63 (q, 4H, J = 7.3 Hz, aliphatic CH2 × 2), 2.92 (t, 2H, J = 6.8 Hz, CH2), 4.30 (t, 2H, J = 6.9 Hz, CH2), 4.62 (d, 1H, J = 6.5 Hz, triazole-H), 4.83 (d, 1H, J = 4.1 Hz, triazole-H), 6.82 (d, 1H, J = 15.4 Hz), 7.72 (d, 1H, J = 15.2 Hz), 7.83 (d, 2H, J = 1.48 Hz, Ar–H), 8.06 (d, 2H, J = 1.70, Hz, Ar–H), 6.98–7.56 (m, 4H, Ar–H), 9.42 (s, 1H, Ar–OH); 13C NMR (100 MHz, DMSO-d6) δ ppm: 197.8, 165.4, 157.8, 148.2, 142.9, 130.9, 130.6, 130.1, 126.2, 118.5, 115.9, 113.4, 80.6, 69.8, 63.2, 54.3, 49.8, 13.2, 10.3; mass: 451.55 (M + H)+; elemental analysis for C25H30N4O4: calculated: C, 66.65; H, 6.71; N, 12.44. Found: C, 66.63; H, 6.69; N, 12.41.
2-(Diethylamino)ethyl (E)-4-{4-[3-(4-methoxyphenyl)acryloyl]-5-methyl-4,5-dihydro-1H-1,2,3-triazol-1-yl}benzoate (7g).
Yield: 67%; M.p.: 156–157 °C; MW: 464.57; Rf: 0.39; FTIR (νmax; cm−1 KBr): 3073 (aromatic C–H stretching), 2959 (alkyl C–H stretching) 2932 (CH2 stretching), 2855 (CH3 stretching), 2824 (OCH3 stretching), 1719 (C
O stretching), 1632 (C
C stretching), 1483 (CH3 bending), 1412 (COO stretching), 1401 (C–N stretching), 1378 (CH2 bending), 861; 1H NMR (400 MHz, DMSO-d6, TMS) δ ppm: 0.97 (t, 6H, J = 7.2 Hz, CH3 × 2), 1.09 (s, 3H, triazole-CH3), 2.61 (q, 4H, J = 7.2 Hz, aliphatic CH2 × 2), 2.86 (t, 2H, J = 6.9 Hz, CH2), 3.78 (s, 3H, Ar–OCH3), 4.26 (t, 2H, J = 6.5 Hz, CH2), 4.56 (d, 1H, J = 6.7 Hz, triazole-H), 4.81 (d, 1H, J = 4.3 Hz, triazole-H), 6.71 (d, 1H, J = 15.6 Hz), 7.74 (d, 1H, J = 15.4 Hz), 7.80 (d, 2H, J = 1.42 Hz, Ar–H), 8.04 (d, 2H, J = 1.73 Hz, Ar–H), 7.21–7.52 (m, 4H, Ar–H), 9.45 (s, 1H, Ar–OH); 13C NMR (100 MHz, DMSO-d6) δ ppm: 197.2, 165.4, 159.8, 148.1, 142.9, 130.8, 130.4, 130.1, 126.2, 118.4, 114.2, 113.4, 80.6, 69.8, 63.2, 55.9, 54.2, 49.6, 13.4, 10.4; mass: 465.58 (M + H)+; elemental analysis for C26H32N4O4: calculated: C, 67.22; H, 6.94; N, 12.06. Found: C, 67.26; H, 6.98; N, 12.04.
2-(Diethylamino)ethyl (E)-4-{5-methyl-4-[3-(4-nitrophenyl)acryloyl]-4,5-dihydro-1H-1,2,3-triazol-1-yl}benzoate (7h).
Yield: 82%; M.p.: 188–189 °C; MW: 479.54; Rf: 0.51; FTIR (νmax; cm−1 KBr): 3079 (aromatic C–H stretching), 2952 (alkyl C–H stretching) 2935 (CH2 stretching), 2851 (CH3 stretching), 1713 (C
O stretching), 1638 (C
C stretching), 1532 (NO2 stretching), 1489 (CH3 bending), 1415 (COO stretching), 1403 (C–N stretching), 1374 (CH2 bending), 869; 1H NMR (400 MHz, DMSO-d6, TMS) δ ppm: 0.95 (t, 6H, J = 7.2 Hz, CH3 × 2), 1.07 (s, 3H, triazole-CH3), 2.65 (q, 4H, J = 7.3 Hz, aliphatic CH2 × 2), 2.89 (t, 2H, J = 6.8 Hz, CH2), 4.28 (t, 2H, J = 6.8 Hz, CH2), 4.63 (d, 1H, J = 6.9 Hz, triazole-H), 5.13 (d, 1H, J = 4.2 Hz, triazole-H), 7.08 (d, 1H, J = 15.2 Hz), 8.09 (d, 1H, J = 15.1 Hz), 7.81 (d, 2H, J = 1.47 Hz, Ar–H), 8.06 (d, 2H, J = 1.70 Hz, Ar–H), 7.84–8.03 (m, 4H, Ar–H); 13C NMR (100 MHz, DMSO-d6) δ ppm: 198.4, 165.4, 148.1, 147.1, 141.4, 142.9, 130.8, 129.1, 126.2, 123.8, 118.5, 113.4, 80.8, 69.7, 63.2, 54.2, 49.8, 13.4, 10.4; mass: 480.56 (M + H)+; elemental analysis for C25H29N5O5: calculated: C, 62.62; H, 6.10; N, 14.60. Found: C, 62.67; H, 6.14; N, 14.63.
Synthesis of target derivatives 8(a–h)
The target compounds 8(a–h) were synthesized using corresponding derivatives 7(a–h) (0.01 mol), hydroxyl amine hydrochloride (0.02 mol) and potassium hydroxide (10%) by refluxing for 4–5 h with constant stirring at 110 °C. The reaction was monitored by TLC. When the reaction was completed, the mixture was poured into ice water to obtain the solid product. The product was washed with water, dried and re-crystallized with ethanol.
2-(Diethylamino)ethyl 4-(5-methyl-4-(5-phenylisoxazol-3-yl)-4,5-dihydro-1H-1,2,3-triazol-1-yl)benzoate (8a).
Yield: 74%; M.p: 203-205 °C; MW: 447.54; Rf: 0.58; FTIR (νmax; cm−1 KBr): 3028 (aromatic C–H stretching), 2959 (alkyl C–H stretching) 2943 (CH2 stretching), 2859 (CH3 stretching), 1719 (C
O stretching), 1632 (C
C stretching), 1612 (C
N stretching), 1564 (N
N), 1492 (CH3 bending), 1419 (COO stretching), 1408 (C–N stretching), 1376 (CH2 bending), 1096 (C–O–C stretching), 862; 1H NMR (400 MHz, DMSO-d6, TMS) δ ppm: 0.96 (t, 6H, J = 7.2 Hz, CH3 × 2), 1.19 (s, 3H, triazole-CH3), 2.62 (q, 4H, J = 7.2 Hz, aliphatic CH2 × 2), 2.90 (t, 2H, J = 7.6 Hz, CH2), 4.31 (t, 2H, J = 6.3 Hz, CH2), 4.65 (d, 1H, J = 4.2, Hz, triazole-H), 4.91 (d, 1H, J = 4.5 Hz, triazole-H), 6.63 (s, 1H, isoxazole-H), 7.38–7.42 (m, 5H, Ar–H), 7.79 (d, 2H, J = 1.38, Hz,), 8.05 (d, 2H, J = 1.74, Hz); 13C NMR (100 MHz, DMSO-d6) δ ppm: 165.9, 164.6, 148.1, 142.4, 130.7, 128.8, 127.6, 127.1, 118.5, 113.4, 83.1, 69.6, 69.2, 63.2, 54.2, 49.5, 44.5, 13.4, 11.8; mass: 448.56 (M + H)+; elemental analysis for C25H29N5O3: calculated: C, 67.09; H, 6.53; N, 15.65. Found: C, 67.11H, 6.54; N, 15.67.
2-(Diethylamino)ethyl 4-(4-(5-(4-hydroxyphenyl)isoxazol-3-yl)-5-methyl-4,5-dihydro-1H-1,2,3-triazol-1-yl)benzoate (8b).
Yield: 64%; M.p: 228–229 °C; MW: 463.54; Rf: 0.59; FTIR (νmax; cm−1 KBr): 3245 (O–H stretching), 3029 (aromatic C–H stretching), 2962 (alkyl C–H stretching) 2939 (CH2 stretching), 2865 (CH3 stretching), 1721 (C
O stretching), 1639 (C
C stretching), 1611 (C
N stretching), 1579 (N
N), 1497 (CH3 bending), 1419 (COO stretching), 1401 (C–N stretching), 1367 (CH2 bending), 1096 (C–O–C stretching), 859; 1H NMR (400 MHz, DMSO-d6, TMS) δ ppm: 0.95 (t, 6H, J = 7.2 Hz, CH3 × 2), 1.19 (s, 3H, triazole-CH3), 2.68 (q, 4H, J = 7.23 Hz, aliphatic CH2 × 2), 2.87 (t, 2H, J = 6.6 Hz, CH2), 4.29 (t, 2H, J = 6.3 Hz, CH2), 4.61 (d, 1H, J = 4.2, Hz, triazole-H), 4.95 (d, 1H, J = 4.7 Hz, triazole-H), 6.61 (s, 1H, isoxazole-H), 6.68–7.39 (m, 4H, Ar–H), 7.82 (d, 2H, J = 1.43, Hz,), 8.02 (d, 2H, J = 1.71, Hz), 9.03 (s, 1H, Ar–OH); 13C NMR (100 MHz, DMSO-d6) δ ppm: 165.8, 164.7, 157.4, 148.1, 135.2, 130.8, 127.4, 118.5, 116.1, 113.4, 83.1, 69.6, 69.5, 63.2, 54.1, 49.6, 44.5, 13.4, 11.7; mass: 464.56 (M + H)+; elemental analysis for C25H29N5O4: calculated: C, 64.78; H, 6.31; N, 15.11. Found: C, 64.80; H, 6.29; N, 15.09.
2-(Diethylamino)ethyl 4-(5-methyl-4-(5-(p-tolyl)isoxazol-3-yl)-4,5-dihydro-1H-1,2,3-triazol-1-yl)benzoate (8c).
Yield: 79%; M.p: 212–213 °C; MW: 461.57; Rf: 0.42; FTIR (νmax; cm−1 KBr): 3021 (aromatic C–H stretching), 2957 (alkyl C–H stretching) 2946 (CH2 stretching), 2852 (CH3 stretching), 1714 (C
O stretching), 1638 (C
C stretching), 1619 (C
N stretching), 1562 (N
N), 1495 (CH3 bending), 1417 (COO stretching), 1403 (C–N stretching), 1378 (CH2 bending), 1093 (C–O–C stretching), 851; 1H NMR (400 MHz, DMSO-d6, TMS) δ ppm: 0.95 (t, 6H, J = 7.1 Hz, CH3 × 2), 1.18 (s, 3H, triazole-CH3), 2.25 (s, 3H, CH3), 2.64 (q, 4H, J = 7.16 Hz, aliphatic CH2 × 2), 2.92 (t, 2H, J = 6.8 Hz, CH2), 4.30 (t, 2H, J = 6.4 Hz, CH2), 4.62 (d, 1H, J = 4.3, Hz, triazole-H), 4.89 (d, 1H, J = 4.3 Hz, triazole-H), 6.65 (s, 1H, isoxazole-H), 7.13–7.16 (m, 4H, Ar–H), 7.76 (d, 2H, J = 1.35, Hz,), 8.02 (d, 2H, J = 1.72, Hz); 13C NMR (100 MHz, DMSO-d6) δ ppm: 165.8, 164.4, 148.1, 139.5, 137.4, 130.8, 129.2, 125.8, 118.6, 113.5, 83.1, 69.7, 69.2, 63.2, 54.2, 49.6, 44.5, 21.3, 13.2, 11.7; mass: 462.56 (M + H)+; elemental analysis for C26H31N5O3: calculated: C, 67.66; H, 6.77; N, 15.17. Found: C, 67.68; H, 6.74; N, 15.21.
2-(Diethylamino)ethyl 4-(4-(5-(4-methoxyphenyl)isoxazol-3-yl)-5-methyl-4,5-dihydro-1H-1,2,3-triazol-1-yl)benzoate (8d).
Yield: 79%; M.p: 264-265 °C; MW: 477.57; Rf: 0.62; FTIR (νmax; cm−1 KBr): 3037 (aromatic C–H stretching), 2969 (alkyl C–H stretching) 2943 (CH2 stretching), 2869 (CH3 stretching), 2837 (OCH3 stretching), 1724 (C
O stretching), 1635 (C
C stretching), 1618 (C
N stretching), 1572 (N
N), 1495 (CH3 bending), 1412 (COO stretching), 1405 (C–N stretching), 1369 (CH2 bending), 1099 (C–O–C stretching), 851; 1H NMR (400 MHz, DMSO-d6, TMS) δ ppm: 0.98 (t, 6H, J = 7.5 Hz, CH3 × 2), 1.17 (s, 3H, triazole-CH3), 2.64 (q, 4H, J = 7.29 Hz, aliphatic CH2 × 2), 2.93 (t, 2H, J = 6.8 Hz, CH2), 3.74 (s, 3H, OCH3), 4.32 (t, 2H, J = 6.7 Hz, CH2), 4.58 (d, 1H, J = 4.1, Hz, triazole-H), 4.93 (d, 1H, J = 4.9 Hz, triazole-H), 6.64 (d, 1H, J = 6.81 Hz, isoxazole-H), 6.89–7.36 (m, 4H, Ar–H), 7.84 (d, 2H, J = 1.42, Hz,), 8.05 (d, 2H, J = 1.75, Hz); 13C NMR (100 MHz, DMSO-d6) δ ppm: 165.7, 164.2, 159.4, 148.3, 134.8, 130.9, 127.0, 118.7, 114.5, 113.6, 83.3, 69.8, 69.3, 63.4, 55.9, 54.3, 49.7, 44.6, 13.5, 11.8; mass: 478.56 (M + H)+; elemental analysis for C26H31N5O4: calculated: C, 65.39; H, 6.54; N, 14.67. Found: C, 65.41; H, 6.52; N, 14.65.
2-(Diethylamino)ethyl 4-(4-(5-(4-fluorophenyl)isoxazol-3-yl)-5-methyl-4,5-dihydro-1H-1,2,3-triazol-1-yl)benzoate (8e).
Yield: 80%; M.p: 251–252 °C; MW: 465.53; Rf: 0.38; FTIR (νmax; cm−1 KBr): 3023 (aromatic C–H stretching), 2957 (alkyl C–H stretching) 2942 (CH2 stretching), 2858 (CH3 stretching), 1714 (C
O stretching), 1637 (C
C stretching), 1612 (C
N stretching), 1578 (N
N), 1492 (CH3 bending), 1418 (COO stretching), 1403 (C–N stretching), 1365 (CH2 bending), 1162 (C–F stretching), 1092 (C–O–C stretching), 856; 1H NMR (400 MHz, DMSO-d6, TMS) δ ppm: 0.97 (t, 6H, J = 7.3 Hz, CH3 × 2), 1.17 (s, 3H, triazole-CH3), 2.65 (q, 4H, J = 7.24 Hz, aliphatic CH2 × 2), 2.93 (t, 2H, J = 6.7 Hz, CH2), 4.31 (t, 2H, J = 6.1 Hz, CH2), 4.63 (d, 1H, J = 4.3, Hz, triazole-H), 4.91 (d, 1H, J = 4.1 Hz, triazole-H), 6.63 (s, 1H, isoxazole-H), 7.07–7.49 (m, 4H, Ar–H), 7.79 (d, 2H, J = 1.39, Hz,), 8.07 (d, 2H, J = 1.76, Hz); 13C NMR (100 MHz, DMSO-d6) δ ppm: 165.8, 164.6, 161.8, 148.2, 138.2, 130.7, 126.8, 118.5, 115.9, 113.5, 83.1, 69.7, 69.5, 63.2, 54.2, 49.6, 44.5, 13.5, 11.8; mass: 466.53 (M + H)+; elemental analysis for C25H28FN5O3: calculated: C, 64.50; H, 6.06; N, 15.04. Found: C, 64.52; H, 6.05; N, 15.01.
2-(Diethylamino)ethyl 4-(4-(5-(4-chlorophenyl)isoxazol-3-yl)-5-methyl-4,5-dihydro-1H-1,2,3-triazol-1-yl)benzoate (8f).
Yield: 84%; M.p: 221–223 °C; MW: 481.98; Rf: 0.48; FTIR (νmax; cm−1 KBr): 3027 (aromatic C–H stretching), 2952 (alkyl C–H stretching) 2948 (CH2 stretching), 2858 (CH3 stretching), 1717 (C
O stretching), 1639 (C
C stretching), 1614 (C
N stretching), 1568 (N
N), 1497 (CH3 bending), 1419 (COO stretching), 1406 (C–N stretching), 1374 (CH2 bending), 1098 (C–O–C stretching), 856, 784 (C–Cl stretching); 1H NMR (400 MHz, DMSO-d6, TMS) δ ppm: 0.96 (t, 6H, J = 7.3 Hz, CH3), 1.17 (s, 3H, triazole-CH3), 2.67 (q, 4H, J = 7.23 Hz, aliphatic CH3 × 2), 2.86 (t, 2H, J = 6.7 Hz, CH2), 4.31 (t, 2H, J = 6.2 Hz, CH2), 4.64 (d, 1H, J = 4.1, Hz, triazole-H), 4.91 (d, 1H, J = 4.5 Hz, triazole-H), 6.64 (s, 1H, isoxazole-H), 7.42–7.55 (m, 4H, Ar–H), 7.79 (d, 2H, J = 1.38, Hz,), 8.06 (d, 2H, J = 1.75, Hz); 13C NMR (100 MHz, DMSO-d6) δ ppm: 165.8, 164.7, 148.1, 140.5, 133.2, 130.8, 129.1, 126.8, 118.5, 113.5, 83.1, 69.6, 69.2, 63.2, 54.4, 49.8, 44.6, 13.4, 11.8; mass: 482.98 (M + H)+; elemental analysis for C25H28ClN5O3: calculated: C, 62.30; H, 5.86; N, 14.53. Found: C, 62.33; H, 5.85; N, 14.55.
2-(Diethylamino)ethyl 4-(4-(5-(4-bromophenyl)isoxazol-3-yl)-5-methyl-4,5-dihydro-1H-1,2,3-triazol-1-yl)benzoate (8g).
Yield: 74%; M.p: 248–249 °C; MW: 526.44; Rf: 0.72; FTIR (νmax; cm−1 KBr): 3029 (aromatic C–H stretching), 2951 (alkyl C–H stretching), 2945 (CH2 stretching), 2856 (CH3 stretching), 1712 (C
O stretching), 1633 (C
C stretching), 1619 (C
N stretching), 1572 (N
N), 1493 (CH3 bending), 1486 (C–Br stretching), 1415 (COO stretching), 1408 (C–N stretching), 1375 (CH2 bending), 1094 (C–O–C stretching), 858; 1H NMR (400 MHz, DMSO-d6, TMS) δ ppm: 0.95 (t, 6H, J = 7.5 Hz, CH3 × 2), 1.19 (s, 3H, triazole-CH3), 2.69 (q, 4H, J = 7.43 Hz, aliphatic CH2 × 2), 2.88 (t, 2H, J = 6.8 Hz, CH2), 4.34 (t, 2H, J = 6.1 Hz, CH2), 4.66 (d, 1H, J = 4.5, Hz, triazole-H), 4.94 (d, 1H, J = 4.2 Hz, triazole-H), 6.66 (s, 1H, isoxazole-H), 7.31–7.36 (m, 4H, Ar–H), 7.76 (d, 2H, J = 1.35, Hz,), 8.02 (d, 2H, J = 1.73, Hz); 13C NMR (100 MHz, DMSO-d6) δ ppm: 165.4, 164.6, 148.1, 141.5, 131.9, 130.8, 127.3, 122.0, 118.5, 113.4, 83.1, 69.8, 69.2, 63.1, 54.2, 49.8, 44.5, 13.4, 11.7; mass: 527.45 (M + H)+; elemental analysis for C25H28BrN5O3: calculated: C, 57.04; H, 5.36; N, 13.30. Found: C, 57.06; H, 5.34; N, 13.28.
2-(Diethylamino)ethyl 4-(5-methyl-4-(5-(4-nitrophenyl)isoxazol-3-yl)-4,5-dihydro-1H-1,2,3-triazol-1-yl)benzoate (8h).
Yield: 85%; M.p: 273–274 °C; MW: 492.54; Rf: 0.70; FTIR (νmax; cm−1 KBr): 3042 (aromatic C–H stretching), 2962 (alkyl C–H stretching) 2949 (CH2 stretching), 2863 (CH3 stretching), 1729 (C
O stretching), 1637 (C
C stretching), 1613 (C
N stretching), 1579 (N
N), 1532 (NO2 stretching), 1497 (CH3 bending), 1418 (COO stretching), 1401 (C–N stretching), 1365 (CH2 bending), 1097 (C–O–C stretching), 858; 1H NMR (400 MHz, DMSO-d6, TMS) δ ppm: 0.96 (t, 6H, J = 7.3 Hz, CH3 × 2), 1.19 (s, 3H, triazole-CH3), 2.67 (q, 4H, J = 7.36 Hz, aliphatic CH2 × 2), 2.87 (t, 2H, J = 6.5 Hz, CH2), 4.31 (t, 2H, J = 6.2 Hz, CH2), 4.63 (d, 1H, J = 4.2, Hz, triazole-H), 4.90 (d, 1H, J = 4.8 Hz, triazole-H), 6.63 (d, 1H, isoxazole-H), 7.43–8.08 (m, 4H, Ar–H), 7.83 (d, 2H, J = 1.46, Hz,), 8.06 (d, 2H, J = 1.70, Hz); 13C NMR (100 MHz, DMSO-d6) δ ppm: 165.7, 164.7, 148.6, 148.1, 146.9, 130.8, 128.1, 124.2, 118.7, 113.4, 83.2, 69.7, 69.2, 63.2, 54.2, 49.8, 44.3, 13.4, 11.9; mass: 493.54 (M + H)+; elemental analysis for C25H28N6O5: calculated: C, 60.97; H, 5.73; N, 17.06. Found: C, 60.99; H, 5.75; N, 17.05.
Kinase inhibitory activity43
PI3K inhibitory activity.
The target compounds were tested for PI3Kβ inhibitory activity via the ADP-Glo Luminescent Kinase Assay. The PI3Kβ (1.0 mg mL−1) enzyme inhibitor, 50 mM PIP2, and 25 mM ATP were used for every 5.0 mL reaction volume with inhibitor concentrations ranging from 0.05 nM to 1.0 mM. After incubation for 1 h, the reactions were stopped by adding 10 μl of ADP-Glo reagent. The IC50 values were obtained using the GraphPad Prism 5.0 software.
mTOR inhibitory activity.
The compounds were tested for mTOR inhibitory activity by the Lance Ultra assay. The reaction was performed in 50 mM HEPES at pH 7.5 with 1.0 mM EGTA, 3.0 mM MnCl2, 10 mM NaCl, 2.0 mM DTT, and 0.01% Tween-20. To evaluate the mTOR inhibitors, 6.0 nM enzyme, 50 nM ULight-4E-BP1 peptide, and 8 mM ATP were used for every 10 mL reaction volume with compound concentrations ranging from 0.05 nM to 1.0 mM. After incubation for 45 min at room temperature, the reactions were stopped by adding 10 mL of detection solution of kinase quench buffer (EDTA) and Eu-antiphospho-4E-BP1 antibody at 2-fold the desired final concentration.
CDK1 and CDK4 inhibitory activity
In vitro anti-CDK1/cyclin B1 and CDK4/cyclin D3 assays were performed using commercial kits as per the manufacturer's instruction (BPS Biosciences, UK). Buffer, ATP, CDK substrate peptidase, and distilled water were mixed, and then 25 μL of the mixture was added to a 96-well plate. Five microliters of test compounds were sequentially added. CDK1/cyclin B1 was diluted to 1 ng μL−1, and CDK4/cyclin D3 was diluted to 10 ng μL−1 using a buffer. Twenty microliters of the kinase solutions were incubated with the test compounds at 30 °C for 45 min for CDK1/cyclin B1 and for 60 min for CDK4/cyclin D3. Finally, 50 μL of Kinase-Glo Max reagent was added to each well. The 96-well plate was covered with aluminum foil and incubated at room temperature for 15 min. The luminescence of the test compounds was measured using a microplate reader.
EGFR kinase inhibitory activity.
The EGFR inhibitory activity was determined by an ADP-Glo Luminescent Kinase Assay method according to the manufacturer's protocol (EGFR Kinase Assay Kit, Abcam, Cambridge, MA, USA). Each reaction contained EGFR enzyme (1.0 mg mL−1), 50 mM substrate peptide, and 25 mM ATP in a total volume of 5.0 μL. After incubation at 37 °C for 1 hour with the target compound, the kinase reaction was terminated by adding 10 μL of ADP-Glo reagent. The luminescence signal proportional to ADP production was measured using a microplate reader, and the IC50 values were calculated using the GraphPad Prism 5.0 software.44,45
VEGFR2 kinase inhibitory activity.
The enzymatic assay was performed according to the manufacturer's instructions (VEGFR2 Kinase Assay Kit, BPS Biosciences, San Diego, CA, USA). The reaction mixture consisted of VEGFR2 enzyme (1.0 mg mL−1), 50 mM substrate peptide, and 25 mM ATP in a total reaction volume of 5.0 μL. After incubation at 37 °C for 1 hour with the target compound, the reactions were stopped by adding 10 μL of ADP-Glo reagent. Kinase inhibition was quantified by measuring luminescence corresponding to ADP production, and the IC50 values were derived using the GraphPad Prism 5.0 software.
Cell culture.
The HeLa, MCF-7, HepG2, A549, Eca109, and MCF12A cells were obtained from the ATCC, USA, whereas, TE1, TE13, KYSE30, KYSE70, and KYSE150 were obtained from the Chinese Culture Collection, China. These cells were cultured as per the supplied protocol under a strict hygienic, mycoplasma-free environment as per the previously reported procedure.46
Effect of compound 8e on the cell proliferation and morphology of Eca109 cells.
Cell proliferation was determined by the MTT assay with RPMI1640 (Gibco) or DMEM (Gibco) containing 10% fetal bovine serum (HyClone) and 1% penicillin–streptomycin liquid (Gibco). The cells were then treated with different concentrations of compounds or the solvent control (0.1% DMSO). After incubation for 48 h, the MTT reagent (2.5 mg mL−1) was added and incubated for a further 4 h at 37 °C. The absorbance was measured at 490 nm using a microplate reader (PerkinElmer, Enspire 2300, USA). All the experiments were repeated at least three times. Dose–response curves were plotted using the GraphPad Prism software to determine the IC50 values. The morphological changes in cells exposed to compound 8e at 2.5, 5 and 10 μM were recorded using an inverted phase-contrast microscope at 72 hours.47,48
Effect of compound 8e on the nuclear morphology by DAPI staining.
Eca109 cells were seeded into 24-well plates at a cell density of 4 × 103 cells per well, cultured overnight and treated with compound 8e at the indicated dose diluted in the medium containing 0.5% FBS for 24
h. The cells were washed with PBS (pH 7.4), fixed with ice-cold 70% ethanol and resuspended in DAPI, and incubated for 15 min at 37 °C wrapped in aluminium foil. The cells were then washed with PBS and examined using a Nikon Eclipse Ti fluorescence microscope (Nikon Instruments Inc., NY, USA).
Effect of compound 8e on the cell apoptosis by dual staining with annexin V and propidium iodide (PI).
Eca109 cells were seeded into 12-well plates at a cell density of 5 × 104 cells per well, cultured overnight, and treated with compound 8e diluted in DMEM containing 0.5% FBS for 24 h. The supernatants with the cells that were trypsinized by non-EDTA trypsin (GIBCO) were collected. Afterward, the cells were centrifuged, stained with annexin V-FITC and propidium iodide (BioVision), and analyzed using a BD FACS Canto™ flow cytometer (BD Biosciences, San Jose, CA, USA).
Wound-healing assay.
The six-well plates were inoculated with Eca109 cells at a density of 1 × 106 cells per well, while they were in the logarithmic growth phase. A 20 μL pipette tip was placed in the center of each well to cross the cells vertically once they had adhered to 90%. To get rid of the scraped cells, the plates were rinsed three times with PBS. Cultures were incubated in 5% CO2 at 37 °C after the addition of compound 8e. Using a microscope, the scratch width variations of compound 8e on Eca109 cells were observed for 24 hours.
Transwell-Matrigel invasion assay.
First, 50 μL of Matrigel along with the 1
:
3 dilution liquid of the culture medium was added to the Transwell chamber. Next, 500 μL per well of Compound 8e was added to a Transwell chamber containing 200 μL of cell suspension at a concentration of 105 cells per mL in serum-free media. The mixture was then incubated at 37 °C for 24 hours. The upper chamber's A549 cells were cleansed with cotton swabs after the media were withdrawn. Following a 20 minute fixation in formaldehyde, the cells were allowed to dry before staining with a 10 minute solution of PBS containing 0.01% crystal violet. Transmembrane cells were counted in five randomly selected images acquired using an inverted microscope after the removal of crystal violet from the surface.
Cell-cycle analysis.
First, 1 × 105 Eca109 cells were harvested, washed, and resuspended with PBS and incubated with compound 8e. After that, cell cycle data analysis was performed using a FACSCalibur flow cytometer with the CellQuest V.3.3 software (Becton-Dickinson; BD Biosciences, Franklin Lakes, NJ, USA) as per the earlier reported procedure.
Quantitative telomerase detection.
The telomerase activity assay was performed using a TRAPaze Telomerase Detection Kit (Quantitative Telomerase Detection Kit; US Biomax, Inc., Rockville, MD, USA), based on the telomeric repeat amplification protocol (TRAP) method.49 Cell extracts were prepared from the frozen, harvested cells according to the instructions in the kit, as described previously.
Mitochondrial membrane potential.
For this, 1 × 105 Eca109 cells were seeded in 6-well plates and treated with different concentrations of compound 8e for 24 hours. After treatment, the cells were harvested and washed with cold phosphate-buffered saline (PBS). The cells were then incubated with a JC-1 staining solution (5 μg mL−1) for 20–30 minutes at 37 °C in the dark. After incubation, cells were washed twice with cold PBS to remove excess dye. The mitochondrial membrane potential (ΔΨm) was assessed using a flow cytometer, measuring the red (aggregated form) and green (monomeric form) fluorescence emitted by JC-1. A decrease in the red/green fluorescence ratio indicates mitochondrial depolarization. Data were analyzed to determine the effect of 8e on the mitochondrial membrane potential.
Western blot analysis.
Briefly, Eca109 cells were seeded at a density of about 2 × 105 cells per well in a 6-well microtiter plate followed by overnight incubation. The cells were exposed to the indicated concentrations of compound 8e before whole-cell lysate extraction. Cell lysates were resolved by 12% SDS/PAGE gel and electroblotted onto a nitrocellulose membrane. The membrane was probed with primary antibodies against the target protein of interest. After overnight incubation, the immunoblot was washed, exposed to HRP-conjugated secondary antibodies for 1 h, and examined using an ECL Western blotting analysis system (GE Healthcare, Little Chalfont, Buckinghamshire, UK).45
In vivo activity.
We used male BALB/c null nude mice that were six weeks old and housed them in an environment that was climate-controlled and had a light-darkness cycle of twelve hours. They had unrestricted access to both food and water. The animal study was approved by the Ethics Committee of the First Affiliated Hospital of Zhengzhou University, China (approval no. 2022-KY-0175-002), and was conducted in accordance with the institutional guidelines and the National Institutes of Health Guide for the Care and Use of Laboratory Animals. Following a period of two weeks of acclimatization, a subcutaneous injection of 1 × 106 Eca109 cells with Matrigel (BD Biosciences, San Jose, CA, USA) at a dilution of 1
:
1 was administered to the right flank region of every single creature. Following a period of five days, the mice were classified into four groups, each consisting of five mice: a saline solution is given to the control group, whereas chemical 8e was administered to the three other treatment groups at different doses. Intraperitoneal injections of compound 8e were administered three times a week for a period of fourteen days. The tumor volume was measured according to the previously described procedure, starting from the beginning of the experiment and continuing at defined intervals until the fourteenth day. In the following step, the mice were put under anesthesia and then slaughtered, and the samples were collected for further examination.50–52
Experimental group.
Group 1: control, implanted Eca109 cells with no-treatment, only vehicle.
Group 2: implanted Eca109 cells + compound 8e (2 mg kg−1).
Group 3: implanted Eca109 cells + compound 8e (5 mg kg−1).
Group 4: implanted Eca109 cells + compound 8e (10 mg kg−1).
Treatment started when all tumors reached 100 mm3. The tumor length, width, and mouse body weight were measured, whereas the tumor volume was calculated using the following formula:
| Tumor volume (mm3) = length (mm) × width (mm) × height (mm)/2. Data are presented as mean ± standard error of the mean (SEM). |
Immunohistochemistry analysis.
Xenograft tumors were fixed in a 4% formaldehyde solution in PBS, embedded in paraffin and sectioned. Following deparaffinization in xylene and hydration with decreasing concentrations of alcohol, the sections were incubated with 0.3% hydrogen peroxide to block endogenous peroxidase activity and boiled in EDTA buffer (pH = 8.0) for antigen retrieval. The sections were then incubated with a mouse monoclonal antibody at 4 °C overnight in a moist chamber. On the following day, the sections were washed with PBS, incubated with a horseradish peroxidase-conjugated secondary antibody and finally detected using 3,3′-diaminobenzidine.
Biochemical assay.
In this study, we used commercially available ELISA assay kits from Nanjing Jiangcheng Bioengineering Institute in Nanjing, China, to measure the serum levels of tumor necrosis factor alpha (TNF-α), interleukin-1 beta (IL-1β), IL-6, malondialdehyde (MDA), superoxide dismutase (SOD), and glutathione peroxidase (GPX).
Statistical analysis.
All the data were expressed as mean ± standard error (SEM). Statistical analysis was performed using one-way analysis of variance (ANOVA) followed by Bonferroni's post hoc multiple comparison test using the statistical software GraphPad Prism 5.0 (California, USA). A P value < 0.05 was considered as statistically significant.
Results and discussion
Chemistry
Intermediate compounds 3, 4, 5, 6, and 7(a–h) and title compounds 8(a–h) were synthesized in a facile manner, as shown in Scheme 1. In the first step, compound 3 was obtained by the reaction of p-nitro benzoyl chloride (1) with 2-(diethylamino)ethanol (2). The compound 4 was obtained after reducing para-nitrobenzoyl diethylethanolamine (3) with tin metal in the presence of HCl.53 Furthermore, compound 5 was obtained by the diazotization of amino group of 1-(4-aminophenyl)-3-(diethylamino)-2-hydroxypropan-1-one (4), which further allowed refluxing with acetyl acetone for 12 to 15 h to furnish intermediate compound (6). The compounds 7(a–h) were obtained via the Claisen–Schmidt condensation reaction of compound (6) with different aromatic aldehydes (a–h) in the presence of KOH. The title compounds 8(a–h) were synthesized in good yields by reacting corresponding 7(a–h) with hydroxyl amine hydrochloride in an alkaline medium using KOH as the base.
 |
| | Scheme 1 Synthesis of the target procaine-imidazole derivatives: (a) reflux, 2 h at 120 °C, (b) dil. HCl, gran. tin, stirring for 4 h at 35 °C -40 °C, (c) NaNO2 (2.5 mol), NaN3 (2.5 mol), acetic acid, ground for 10 to 15 min, (d) acetyl acetone (0.01 mol), sodium metal (0.01 mol), reflux, 13–17 h at 130–140 °C, (e) various aromatic benzaldehyde (0.01 mol), NaOH pellet, ethanol, stirring, 40 min; and (f) NH2OH·HCl (0.02 mol), KOH (10%) ethanol, reflux, 4–5 h at 110 °C. | |
All the synthesized compounds were ascertained by different spectroscopic methods such as FT-IR, 1H-NMR, 13C-NMR, mass and elemental analyses. The FT-IR spectra of title compounds showed an absorption band at 3428 cm−1 due to the presence of OH groups linked with the phenyl ring. The absorption bands at 3047–3024 cm−1 and 2956–2941 cm−1 correspond to the C–H proton of the aromatic ring and the stretching vibration of the aliphatic group, respectively. Furthermore, the stretching vibration of a CH3 group linked with the phenyl ring appeared at 2958–2938 cm−1. Another peak at 1729–1713 cm−1 was attributed to the ester carbonyl group. The aromatic nitro group appeared at 1538 cm−1. The aromatic fluoro group showed an absorption band at 1165 cm−1 and an aromatic bromo group observed at 768 cm−1. The 1H NMR spectra of title compounds showed singlet peaks at 1.16–1.19 ppm due to the triazole methyl group. Furthermore, the isoxazoline and triazole rings showed doublet peaks at 4.92–4.65 and 2.86–3.05 due to the CH2 and CH groups. The aromatic proton appeared as a doublet at 8.03–8.07 ppm due to the C–H groups. The 13C-NMR resonance peaks of title compounds 8(a–h) appeared at 148.2 to 113.4 and 146.2 to 124.4 due to the aromatic ring carbon. The isoxazole carbon atoms correspond to 83.2 to 44.6 ppm. The resonance peaks at 69.7 to 69.3 ppm are assigned to the CH2 group of the triazole ring. Furthermore, the resonance appeared at 63.2 to 54.4 ppm attributed to the aliphatic CH2 group linked with the phenyl ring.
All the synthesized compounds 8(a–h) were ascertained by elemental analysis and mass spectroscopy.
Kinase inhibitory activity
The aberrant activation of kinases has been considered as a major underlying cause for various cancers.54 Many molecules have been pursued to target a variety of kinases such as CDK,55 EGFR,45 VEGFR,56 and Hsp90.57 PI3K and mTOR inhibitors have found a significant place in anticancer therapeutics and many of the molecules are now under various stages of drug development.58
Initially, the designed compounds were tested against PI3K and mTOR, and the comparative inhibitory activity is provided in Table 1. It has been found that the entire set of derivatives showed significant to moderate inhibition of both kinases in the nano-molar range. Compound 8a with no substitution showed the lowest inhibitory activity against PI3K (IC50 = 67.78 ± 2.60 nM) with moderate inhibitory activity against mTOR kinase (IC50 = 59.27 ± 2.73 nM). However, upon introduction of substitution, the activity was significantly improved against PI3K with slight reduction in mTOR kinase (compound 8b having p-hydroxy). The inhibitory activity was found to be significantly improved against both the tested kinases upon replacing p-hydroxy with p-methyl in the case of compound 8c. The presence of p-methoxy group in 8d was found to be detrimental for the activity, rendering the compound moderately active against both PI3K and mTOR. Interestingly, the introduction of electron-withdrawing groups as substituents in the subsequent compounds, i.e. compounds 8e, 8f, 8g and 8h, showed drastic improvement in inhibitory activity against the tested kinase. However, all these molecules displayed a range of inhibitory activities. The presence of p-nitro group in 8h showed the least inhibitory activity among the above-mentioned group. Upon replacing the nitro group with bromo in the case of compound 8g, the activity was found to be drastically improved, which was further found to be increased in the case of 8f (p-chloro) and 8e (p-fluoro). The comparative inhibitory activity suggests that none of the synthesized compounds showed better activity than gedatolisib, a standard inhibitor of tested kinases. Moreover, compound 8e was identified as the most potent inhibitor of PI3K and mTOR among the tested series, while a non-substituted derivative was found to be least active. The structure–activity relationship study of compounds suggests that compounds containing an electron-withdrawing group showed a better inhibitory profile than that of their electron-donating derivatives, since apparently the size of the electron-withdrawing group in p-position plays an important role in the activity against the tested kinases.
Table 1 Inhibitory activity of compounds 8(a–h) against PI3K and mTOR kinase
| Compound |
Substitution |
Kinase inhibitiona (IC50, in nM) |
| PI3K |
mTOR |
CDK1 |
CDK4 |
EGFR |
VGEFR2 |
|
Mean ± SEM of three replicates.
|
|
8a
|
H |
67.78 ± 2.60 |
59.27 ± 2.73 |
562.41 ± 18.53 |
2802.34 ± 102.05 |
>10 000 |
>10 000 |
|
8b
|
4-OH |
56.82 ± 2.31 |
61.43 ± 2.45 |
630.24 ± 22.15 |
2236.26 ± 97.45 |
>10 000 |
>10 000 |
|
8c
|
4-CH3 |
39.30 ± 1.32 |
27.74 ± 1.42 |
726.72 ± 39.25 |
1894.42 ± 85.67 |
>10 000 |
>10 000 |
|
8d
|
4-OCH3 |
45.67 ± 1.34 |
40.31 ± 1.05 |
1034.45 ± 43.21 |
1556.75 ± 84.52 |
>10 000 |
>10 000 |
|
8e
|
4-F |
4.23 ± 0.32 |
2.3 ± 0.15 |
945.22 ± 37.12 |
1264.50 ± 93.42 |
>10 000 |
>10 000 |
|
8f
|
4-Cl |
10.04 ± 0.56 |
13.63 ± 0.62 |
846.51 ± 32.71 |
1045.35 ± 95.34 |
>10 000 |
>10 000 |
|
8g
|
4-Br |
19.34 ± 0.27 |
27.04 ± 0.45 |
902.45 ± 42.62 |
1326.30 ± 99.42 |
>10 000 |
>10 000 |
|
8h
|
4-NO2 |
32.26 ± 0.43 |
30.40 ± 0.56 |
1251.34 ± 64.14 |
1444.22 ± 90.32 |
>10 000 |
>10 000 |
| Gedatolisib (standard) |
6.12 ± 0.32 |
2.8 ± 0.31 |
— |
— |
— |
— |
| Palbociclib (standard) |
— |
— |
— |
13.41 ± 0.18 |
— |
— |
| Dinaciclib (standard) |
— |
— |
18.42 ± 0.24 |
— |
— |
— |
| Erlotinib (standard) |
— |
— |
— |
— |
0.12 ± 0.01 |
0.008 ± 0.11 |
| Vehicle control |
>10 000 |
>10 000 |
>10 000 |
>10 000 |
>10 000 |
>10 000 |
Moreover, the target compounds were evaluated for their inhibitory activity against key off-target kinases, namely CDK1, CDK4, EGFR, and VEGFR2, to assess their target selectivity profile. The results of these assays are summarized in Table 1. It was observed that none of the synthesized compounds exhibited significant inhibitory activity against EGFR and VEGFR2, with IC50 values exceeding 10
000 nM, indicating a lack of meaningful interaction with these kinases. In the case of CDK1 and CDK4, the compounds demonstrated only weak inhibition, showing considerably higher IC50 values compared to the reference standards—dinaciclib for CDK1 and palbociclib for CDK4.
These findings suggest that the synthesized procaine–triazole–isoxazole derivatives possess high selectivity toward the intended targets, namely PI3K and mTOR, while sparing other important kinases involved in cell cycle regulation and angiogenesis. The data support the conclusion that these compounds are promising dual inhibitors of the PI3K/mTOR pathway with reduced likelihood of off-target kinase inhibition.
Anticancer activity of compound 8e, 8f and 8g on various cancer cells
Under the influence of good results in kinase inhibitory assays, the top-three ranked compounds were subjected for further examinations of anticancer activity against diverse cancer cell lines, such as cervical cancer (HeLa), human breast cancer cell line (MCF-7), liver cancer cell line (HepG2), lung cancer cell line (A549), esophageal cancer (Eca109) and non-tumorigenic epithelial cell (MCF12A), and the results are presented in Table 2. It has been found that the tested compound showed potent to moderate activity against the tested cell lines. Compound 8g showed the lowest activity among all the tested derivatives against entire cell lines. It showed least activity against A549 with significant activity against the MCF-7 cells. The activity was found significantly increased in the case of compound 8f except against HepG2 cells, where it displayed the lowest activity. The most significant inhibitory activity was reported by compound 8e against all the tested cell lines with the highest potency against Eca109 cells, where it showed more potent activity than standard cisplatin. Moreover, none of the compounds were found to be toxic to the normal epithelial cells at the highest tested concentration of 250 μM. The above inhibitory results suggested that the most active compound is with the smallest and the highest electron withdrawing substituent.
Table 2 Inhibitory activities of compounds 8e, 8f and 8g against diverse cancer cells
| Compound |
IC50a (in μM) |
| HeLa |
MCF-7 |
HepG2 |
A549 |
Eca109 |
MCF12A |
|
Mean ± SEM of three replicates.
|
|
8e
|
23.12 ± 0.67 |
22.03 ± 0.23 |
16.72 ± 1.67 |
17.78 ± 2.43 |
0.28 ± 0.15 |
>250 |
|
8f
|
12.34 ± 1.05 |
5.62 ± 0.94 |
45.53 ± 2.10 |
38.42 ± 2.71 |
34.15 ± 2.62 |
>250 |
|
8g
|
34.56 ± 1.39 |
12.34 ± 1.43 |
37.75 ± 2.83 |
54.62 ± 3.53 |
47.24 ± 3.55 |
>250 |
| Cisplatin (standard) |
4.22 ± 0.65 |
2.22 ± 0.29 |
4.74 ± 0.85 |
3.54 ± 0.54 |
4.22 ± 0.43 |
Not determined |
| Vehicle control |
>250 |
>250 |
>250 |
>250 |
>250 |
>250 |
Moreover, the negative control consisted of cells treated with the vehicle alone (0.1% DMSO in a culture medium) without any test compound. This control group served to account for any non-specific effects of the vehicle on cell viability. The results showed no significant reduction in cell viability, with IC50 values exceeding 250 μM for all tested cell lines, indicating that the observed inhibitory effects in experimental groups were due to the test compounds and not the vehicle or assay conditions.
Anticancer activity of compound 8e on various esophageal cancer cells
Studies have shown that human esophageal cancer is quite complex, and the process of carcinogenesis involves the actions of genes at multiple levels. These inherited genotypes led to the identification of genetically defined ‘intrinsic’ subtypes associated with different clinical outcomes, responses to therapy, and preferential sites of relapse.59–61 Thus, inspired by the excellent inhibitory activity of compound 8e against the human esophageal cancer cell line Eca109, in the next instance, we decided to further quantify the inhibitory potential of compound 8e against the battery of different esophageal squamous cell carcinoma (ESCC) cell lines having different genotypes, reflecting the heterogeneity of ESCC. Eca109 cells, originating from a Chinese ESCC patient, exhibit frequent mutations in TP53 and alterations in cell cycle regulators such as CDKN2A, rendering it a significant model for investigating drug resistance and tumor progression.62,63 TE1 and TE13, originating from poorly differentiated ESCC, are frequently utilized in research concerning cell proliferation and apoptosis. TE1 is characterized by mutations in TP53 and modifications in EGFR signaling pathways,64,65 whereas TE13 frequently displays mutations in KRAS and additional oncogenic pathways.66
The KYSE series, comprising KYSE150, KYSE30, and KYSE70, consists of well-characterized cell lines obtained from Japanese ESCC patients, each exhibiting unique genetic profiles.67 KYSE150 exhibits a high frequency of TP53 mutations and amplification of oncogenes such as EGFR and MET, positioning it as a preferred model for molecular and xenograft research. KYSE30 is distinguished by its specific mutations in cell adhesion molecules, particularly CDH1 (E-cadherin), which are pertinent to metastasis studies. KYSE70 shares several molecular characteristics with KYSE150; however, it demonstrates a reduced level of genomic instability, rendering it a valuable model for investigating early-stage ESCC.68
As shown in Table 3, compound 8e showed significant inhibition of numerous ESCC cell lines with potent inhibition of Eca109 cells among all the tested ESCC cell lines with IC50 of 0.28 μM.
Table 3 Inhibitory activities of compound 8e against different sub-types of ESCC cells
| Compound |
IC50a (in μM) |
| Eca109 |
TE1 |
TE13 |
KYSE30 |
KYSE70 |
KYSE150 |
|
Mean ± SEM of three replicates.
|
|
8e
|
0.28 ± 0.15 |
1.34 ± 0.04 |
2.78 ± 0.63 |
1.23 ± 0.32 |
1.11 ± 0.18 |
1.05 ± 0.23 |
| Vehicle control |
>250 |
>250 |
>250 |
>250 |
>250 |
>250 |
Effect of compound 8e on the morphological characteristics of Eca109 cells
To assess the impact of compound 8e on the morphology of Eca109 esophageal cancer cells, the cells were treated with increasing concentrations of 2.5, 5, and 10 μM. As shown in Fig. 3, a concentration-dependent alteration in cellular morphology was observed. Compared to untreated control cells, which maintained a typical elongated and adherent epithelial morphology, treatment with compound 8e led to noticeable morphological changes, including cell shrinkage, membrane blebbing, and loss of cellular integrity.
 |
| | Fig. 3 Effect of compound 8e on morphological changes under a phase-contrast microscope (magnification = 100×). The results are presented as mean ± SEM of three independent experiments. **P < 0.01; ***P < 0.001 vs. the control group. | |
These morphological disruptions became more pronounced at higher concentrations, indicating a dose-responsive effect. At 10 μM, a significant number of cells appeared rounded, detached, and displayed the condensed cytoplasm—hallmarks commonly associated with apoptotic or necrotic cell death. The observed deterioration in the cellular architecture suggests that compound 8e exerts cytotoxic effects on Eca109 cells, potentially contributing to its anticancer activity by compromising cell viability and triggering cell death pathways.
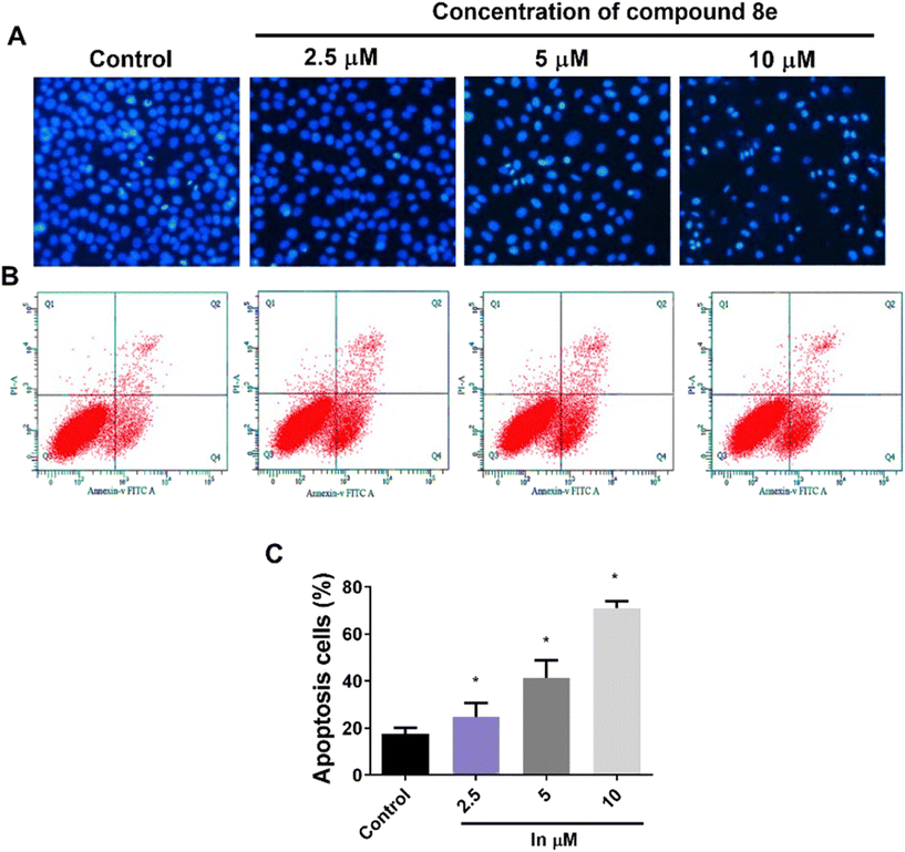
Effect of compound 8e on the nuclear morphology and apoptosis of Eca109 cells
Apoptosis is the process of programmed cell death by which the body will try to eliminate the dysfunctional cells. In ESCC, the cancerous cells evade this process and make it dysfunctional, which leads to their survival. The process of apoptosis is highly governed with pro-apoptotic and apoptotic genes, and oncogenic mutation of these genes disrupt apoptosis, leading to tumour survival and metastasis.69 A lot of studies have confirmed the role of many cytotoxic agents in promoting apoptosis.70 To explore whether the attenuation of Eca109 cellular proliferation by compound 8e is attributed to apoptosis, the cells were treated with indicated doses of 8e, and the results are presented in Fig. 3. On analysing DAPI-stained cells via fluorescence microscopy (Fig. 4A), the rate of apoptosis was found to be increased in the compound 8e-treated group, as evidenced by the reduction in the number of cancer cells. These results suggest that compound 8e kills Eca109 cancer cells possibly via inducing apoptosis. These results further confirmed that compound 8e increased the rate of apoptosis, as evidenced by flow cytometric analysis through Annexin V-FITC and propidium iodide dual staining of compound 8e-treated Eca109 cells (Fig. 4B and C).
 |
| | Fig. 4 Effect of compound 8e on the (A) nuclear morphology of Eca109 cells by DAPI staining. (B) Flow cytometric analysis through annexin V-FITC and propidium iodide dual staining. (C) Rate of apoptosis in Eca109 cells. The results are presented as mean ± SEM of three independent experiments. *P < 0.01 vs. the control group. | |
Effect of compound 8e on the migration and invasion of Ec109 cells
The cancer treatment has faced serious obstacles due to the metastasis of tumours, which was initiated by the migration and invasion processes.71 Thus, current approaches to control cancer cell metastasis are concentrated on reducing the migration and invasion processes. Thus, the next part of the study was aimed to explore the effect of compound 8e on the migration of Eca109 cells by the wound-healing assay and transwell-Matrigel invasion assay. The results are presented in Fig. 5. It has been found that compound 8e causes a reduction in the migration of cells around the wound corner, and the rate of sclerosis on both the sides decreased with the increase in sclerosis width. Moreover, the scratch-healing rate of the 8e-treated cell group was found to be slowly decreasing in a dose-dependent manner (Fig. 5A and B). The compound 8e-treated group also showed a reduction in the invasion ability of Eca109 cells (Fig. 5C and D). These results indicated that compound 8e possesses the ability to attenuate the tumor metastasis.
 |
| | Fig. 5 Effect of compound 8e on the cellular migration and invasion of Eca109 cells: (A and B) wound-healing assay measuring the migration ability changes. (C and D) Transwell-Matrigel invasion assay measuring the changes in the invasive ability. The results are presented as mean ± SEM of three independent experiments. *P < 0.01 vs. the control group. | |
Cell cycle analysis.
Cell cycle inhibitors play a vital role in anticancer medication research by targeting the abnormal cell division that drives cancer progression. The inhibitors disrupt the specific phases of the cell cycle, such as the G1, S, or G2/M transitions, thereby hindering uncontrolled proliferation and facilitating apoptosis in cancer cells.72,73 They achieve accuracy by selectively targeting cancer cells, thereby preserving normal cells and minimizing toxicity. The inhibitors of cyclin-dependent kinases (CDKs), which are critical regulators of the cell cycle, have shown significant therapeutic potential, exemplified by FDA-approved drugs like palbociclib.74,75 Additionally, several PI3K/mTOR inhibitors halt the cell cycle at the G1 phase.76 Thus, to further explore the mechanism of action of compound 8e, its effect was quantified on the cell progression of Eca109 cells using a flow cytometer, and the results are presented in Fig. 6. The total percentage of G0/G1 was observed to be increased after incubating Eca109 cells with compound 8e in a concentration-dependent manner, with the highest activity reached in the instance of the 10 μM-treated group. Thus, it was suggested that compound 8e delayed the G1/S phase transition via the G0/G1 phase arrest of Ec109 cells.
 |
| | Fig. 6 Flow cytometry analysis histograms of G0/G1-phase arrest in 24 h of compound 8e-treated Eca109 cells: (A) G0/G1 peak increases with the corresponding decrease in S and G2 peaks in a dose-dependent manner and (B) percentages of cells in different phases of the cell cycle are represented by the bar diagram. | |
Quantitative telomerase detection.
Telomeres, which are complexes of nucleoproteins, play a crucial role in safeguarding the ends of chromosomes. Telomeres shorten due to the failure of DNA replication during each cell cycle. Significant telomere shortening is a crucial contributor to genomic instability, thus facilitating cancer development.77,78 The cancer cell employs telomerase, a specialized ribonucleoprotein that replenishes telomeric DNA, to maintain its shorter telomeres. Consequently, the inhibition of telomerase activity has surfaced as a viable treatment approach, as it specifically targets cancer cells while preserving normal somatic cells that generally do not possess active telomerase.79 Current research focuses on the creation of telomerase inhibitors including small compounds, antisense oligonucleotides, and immunotherapies intended to impede the enzyme's activity.78,80 Moreover, combination therapies that incorporate telomerase inhibitors with chemotherapy or radiotherapy have demonstrated promise to improve the therapeutic efficacy and surmount drug resistance.81,82 Consequently, we assessed the effect of chemical 8e on telomerase activity in Eca109 cells in this study. Table 4 presents the findings of the comparison between compound 8e and the standard BIBR 1532. Compound 8e exhibited a greater inhibition of telomerase activity than BIBR 1532 (71.5% versus 51.2%).
Table 4 Telomerase activity assay of compound 8e
| Compound |
% inhibition |
| Compound 8e |
71.5 |
| BIBR1532 |
51.2 |
| Control |
0 |
Mitochondrial membrane potential.
The Eca109 cell line was exposed to different concentrations of chemical 8e in order to measure its mitochondrial potential using the JC-1 mitochondrial membrane potential test kit. The results demonstrated that the mitochondrial membrane potential (ΔψM) of the treated cells decreased in a concentration-dependent way. In the process of mitochondrial-dependent apoptosis, the mitochondrial membrane potential (ΔψM) is an essential indicator that is evaluated using the fluorescent dye JC-1.83 After exposure to compound 8e for 24 hours, the cells' mitochondrial membrane potential decreased, as shown by the comparison of the JC-1 590/530 nm fluorescence ratios between the 8e-treated and control groups (Fig. 7). In comparison to the untreated cells, we computed the number of fold-changes and the JC-1 ratio (aggregate to monomer fluorescence), which decreases with ΔψM depolarization. Accordingly, it has been proposed that compound 8e causes apoptosis in Eca109 cells by lowering the treated cells' mitochondrial membrane potential.
 |
| | Fig. 7 Effect of compound 8e on the MMP of Eca109 cells. The JC-1 fluorescence ratio relative to control (ΔψM) in Eca109 cells treated with compound 8e. | |
Effect of compound 8e on the mitochondria-associated apoptotic protein
Western blot analysis was performed to determine the effect of compound 8e on the expression of mitochondria-associated intrinsic apoptosis protein (p53, Bax and Bcl2), which governs the cell death or apoptosis.84 As shown in Fig. 8, compound 8e-treated group showed increased expression of p-53 and Bax, while the level of Bcl2 was found to be decreased significantly. The highest tested dose of compound 8e (10 μM) causes more significant effects than other tested concentrations, suggesting that 8e causes a dose-dependent reduction of mitochondria-associated apoptotic proteins.
 |
| | Fig. 8 Effect of compound 8e on the expression of apoptosis-related proteins in Eca109 cells. (A) Representative Western blot images showing the expression levels of p53, Bax, and Bcl2 following treatment with compound 8e at different concentrations (2.5, 5, and 10 μM). β-actin was used as the loading control. (B–D) Quantitative analysis of (B) p53, (C) Bax, and (D) Bcl2 expression normalized to β-actin. Data are presented as mean ± SEM from three independent experiments. *P < 0.01 vs. the control group. | |
Effect on the PI3K/Akt/mTOR signalling cascade
PI3K/Akt/mTOR is a signal transduction pathway, which is directly linked to the growth and development of diverse cancers.21 It has been found that the activation of the PI3K/Akt/mTOR signaling pathway plays an important role in cellular proliferation, apoptosis and metastasis and found aberrantly activated in many cancers including ESCC.85 Therefore, many of the newer anticancer drugs such as duvelisib, copanlisib and idelalisib inhibit this signalling pathway. Recently, alpelisib, an alpha-specific PI3K inhibitor, was approved by the FDA in May 2019 for use in combination with endocrine therapy fulvestrant for the treatment of HR-positive and HER2/neu-negative breast cancer.86 Therefore, inspired by the excellent inhibitory activity of compound 8e against PI3K and mTOR, it was worthwhile to scrutinize its effect on the PI3K/Akt/mTOR downstream signalling proteins in Eca109 cells using western blot analysis. The results are presented in Fig. 9. It has been found that the levels of p-PI3K, p-Akt and p-mTOR decreased significantly, while no significant changes were observed in their non-phosphorylated counterparts in the 8e-treated group in a dose-dependent manner. Thus, it could be understood that compound 8e might exert anticancer effects by attenuating the PI3K/Akt/mTOR downstream signalling cascade.
 |
| | Fig. 9 Effect of compound 8e on the PI3K/Akt/mTOR signaling pathway in Eca109 cells. (A) Representative Western blot images showing the expression levels of phosphorylated and total PI3K, Akt, and mTOR after treatment with compound 8e at different concentrations (2.5, 5, and 10 μM). β-actin was used as the loading control. (B–D) Quantitative analysis of (B) p-PI3K, (C) p-Akt, and (D) p-mTOR expression normalized to β-actin. Data are presented as mean ± SEM from three independent experiments. *P < 0.01 vs. the control group. | |
In vivo activity.
Effect of compound 8e on the tumour size and body weight.
In light of the fact that compound 8e had notable anti-cancer capabilities and significantly inhibited PI3K/mTOR, we decided to undertake more research studies on compound 8e using the orthotopic xenograft mouse model. The orthotopic xenograft mouse model of Eca109 cells in athymic nude mice (BALB/c-nu/nu) was established in accordance with the technique that has been published in the past. The dosage of compound 8e was established in accordance with OECD guideline 423, which led to the selection of three unique doses for the purpose of evaluating the pharmacological activity of the compound in an orthotopic xenograft mouse model.87,88 These dosages were 2 mg kg−1, 5 mg kg−1, and 10 mg kg−1. An initial evaluation was conducted to determine the effect that compound 8e had on the body weight of the animals, and the results are depicted in Fig. 10A. A dose-dependent increase in the body weight of the mice was observed when compound 8e was administered in comparison to the group that served as the control. Through a dose-dependent manner, it significantly reduces the relative volume of the tumor over the course of the research (Fig. 10B). According to the data, compound 8e performs exceptionally well in terms of its anti-ESCC activity.
 |
| | Fig. 10 Effect of compound 8e on the (A) body weight and (B) tumour volume in the Eca109 orthotopic xenograft mouse model. The results are presented as mean ± SEM of three independent experiments. **P < 0.01 vs. the control group. | |
Effect of compound 8e on oxidative stress mediators.
In both the development and progression of esophageal carcinoma (EC), oxidative stress is a significant factor that plays a vital role. This condition arises as a consequence of an imbalance between the production of reactive oxygen species (ROS) and the antioxidant defense systems, which ultimately results in oxidative damage to DNA, lipids, and proteins.89,90 Through the promotion of abnormal cell signaling, unregulated proliferation, and resistance to apoptosis, this type of damage contributes to genomic instability, the start of tumors, and the growth of tumors themselves. Oxidative stress is further aggravated by chronic exposure to risk factors such as nicotine, alcohol, and gastroesophageal reflux, which further contributes to the development of cancer.91 Compound 8e significantly increased the levels of enzymatic antioxidants such glutathione (GSH) and superoxide dismutase (SOD), as shown in Fig. 11. In addition, the reduction in MDA activity demonstrated that it could inhibit lipid peroxidation. Thus, it was suggested that compound 8e exerted excellent antioxidant activity.
 |
| | Fig. 11 Effect of compound 8e on the various oxidative stress mediators: (A) MDA, (B) SOD, and (C) GSH. The results are presented as mean ± SEM of three independent experiments. **P < 0.01 vs. the control group. | |
Effect of compound 8e on the pro-inflammatory cytokines.
Pro-inflammatory cytokines are essential for the development and progression of cancer by fostering chronic inflammation, which is a defining characteristic of the disease. Cell proliferation, survival, angiogenesis, and immune evasion are all enhanced by cytokines including IL-6, IL-1β, and TNF-α, which contribute to tumorigenesis.92 These molecules cultivate a microenvironment that is conducive to tumor growth and metastasis by activating critical oncogenic pathways such as NF-κB, STAT3, and MAPK.93 Anticancer agents have emerged as a plausible therapeutic approach for targeting pro-inflammatory cytokines. This potential for enhancing cancer treatment outcomes is underscored by the ability of agents such as cytokine inhibitors, monoclonal antibodies, and small-molecule modulators to suppress these pathways, reduce inflammation, and inhibit tumor progression.94 As shown in Fig. 12, in comparison to control, the levels of various pro-inflammatory cytokines (TNF-α, IL-β, and IL-6) were found to be significantly reduced in the 8e-treated group in a dose-dependent manner.
 |
| | Fig. 12 Effect of compound 8e on the pro-inflammatory cytokines: (A) TNF-a, (B) IL-1B, and (C) IL-6. The results are presented as mean ± SEM of three independent experiments. **P < 0.01 vs. the control group. | |
Effect of compound 8e on the expression of PI3K and p-Akt (Ser473) using immunohistochemical staining.
To investigate the molecular mechanisms underlying the anticancer activity of compound 8e, its effect on the expression of phosphoinositide 3-kinase (PI3K) and phosphorylated Akt at serine 473 (p-Akt Ser473) was assessed in tumor tissue sections using immunohistochemical (IHC) staining.95–97 The results are illustrated in Fig. 13. Treatment with compound 8e resulted in a marked, dose-dependent decrease in the expression of both PI3K and p-Akt (Ser473) proteins compared to the control group. In untreated tumors, strong immunopositivity for PI3K and p-Akt was observed, indicating active PI3K/Akt signaling. However, with the increase in the concentrations of compound 8e, a gradual reduction in staining intensity was noted, suggesting the inhibition of this pathway. This downregulation of PI3K and p-Akt (Ser473) by compound 8e indicates the suppression of the PI3K/Akt signaling cascade, which is known to play a pivotal role in cell survival, proliferation, and resistance to apoptosis. Therefore, the attenuation of this pathway by compound 8e may contribute significantly to its antitumor effects by promoting apoptotic processes and impairing tumor growth.
 |
| | Fig. 13 Effect of compound 8e on the expression of PI3K and p-Akt (Ser473) in the tumour tissues of Eca109 cells in an orthotopic mouse model (magnification = 400×). | |
Pharmacokinetic analysis of compound 8e.
In order to gain insights into the absorption, distribution, metabolism, and excretion (ADME) of therapeutic medicines, pharmacokinetic assessment is an essential component in the process of developing new anticancer drugs. These criteria have an effect on the efficacy, toxicity, and dosing schedule of the therapeutic agent.98 The proportion of a drug delivered that is able to reach systemic circulation is referred to as its bioavailability, and it is a crucial pharmacokinetic element that has a direct influence on the outcomes of therapeutic interventions.99 In many cases, anticancer medicines are confronted with difficulties such as low solubility and first-pass metabolism, which restrict their bioavailability.100 The optimization of pharmacokinetics improves drug delivery to tumors while reducing the number of off-target effects. It is possible to assure an effective design, reduce the risks associated with development, and speed up the process of translating anticancer medications into clinical use by integrating pharmacokinetic and bioavailability studies at an early stage. Therefore, it is worthwhile to assess the pharmacokinetic parameter of compound 8e. As shown in Table 5, compound 8e showed t1/2 of 3.42 ± 0.11 and 9.22 ± 0.05 with Cmax of 1.05 ± 0.001 and 0.35 ± 0.001 for intravenous and oral routes, respectively. The compound 8e when administered via the IV route showed significant AUC. Moreover, in the oral route, compound 8e showed Ke, and Ka of 0.0752 and 1.03 with AUC of 28
060. It also showed excellent bioavailability of 89.5%. From the above-mentioned pharmacokinetic parameters, it was suggested that compound 8e has excellent bioavailability in both IV and oral routes.
Table 5 Pharmacokinetic parameters of compound 8e (10 mg kg−1) when administered by intravenous and oral routes in rats
| Parameters |
Intravenous |
Oral solution |
|
t
1/2 (h) |
3.42 ± 0.11 |
9.22 ± 0.05 |
|
C
max (μg mL−1) |
1.27 ± 0.001 |
2.11 ± 0.001 |
|
t
max
|
0 |
2.00 ± 0.04 |
|
K
e (h−1) |
|
0.0752 |
|
K
a (h−1) |
— |
1.03 |
| AUC (ng h mL−1) |
6270 |
28 060 |
| F (%) |
— |
89.5 |
Conclusion
In summary, we have successfully synthesized a series of novel procaine derivatives incorporating 1,2,3-triazole and substituted isoxazole moieties via a straightforward and efficient synthetic route. Among the designed compounds, several demonstrated significant inhibitory activities against PI3K and mTOR, with notable anticancer efficacy against esophageal cancer cells, surpassing their effects on other cancer cell lines. Notably, compound 8e emerged as the most potent candidate, exhibiting strong pro-apoptotic effects through the modulation of key mitochondrial apoptotic proteins including p53, Bcl-2, and Bax. Furthermore, it effectively inhibited the migration and invasion of esophageal cancer cells by attenuating the phosphorylation of PI3K, Akt, and mTOR, as confirmed by western blot analysis. In vivo evaluation using an Eca109 cell-derived xenograft mouse model further substantiated the therapeutic potential of compound 8e. Treatment led to a marked reduction in tumor volume, accompanied by an increase in body weight, suggesting favorable systemic tolerance. Additionally, compound 8e significantly reduced oxidative stress and suppressed the production of pro-inflammatory cytokines in tumor tissues. Immunohistochemical staining also revealed a substantial decrease in the expression of PI3K and p-Akt in treated tumors. Pharmacokinetic profiling of compound 8e indicated optimal parameters including excellent bioavailability, supporting its potential for further preclinical development. Collectively, these findings position compound 8e as a promising lead molecule for the development of next-generation procaine–triazole–isoxazole-based anticancer agents targeting the PI3K/Akt/mTOR signaling pathway in esophageal cancer.
Conflicts of interest
There are no conflict of interest to declare.
Data availability
The data supporting this article have been included as part of the supplementary information (SI). Supplementary information: the spectral data of compounds 8a–g are provided in the supplementary information. See DOI: https://doi.org/10.1039/d5md00554j.
References
- J. Ferlay, H. R. Shin, F. Bray, D. Forman, C. Mathers and D. M. Parkin, Int. J. Cancer, 2010, 127, 2893–2917 CrossRef CAS PubMed
.
- L. A. Torre, F. Bray, R. L. Siegel, J. Ferlay, J. Lortet-Tieulent and A. Jemal, Ca-Cancer J. Clin., 2015, 65, 87–108 CrossRef PubMed
.
- N. Shukla, M. Hagenbuchner, K. T. Win and J. Yang, Comput. Methods Programs Biomed., 2018, 155, 199–208 CrossRef PubMed
.
- F. Bray, J. Ferlay, I. Soerjomataram, R. L. Siegel, L. A. Torre and A. Jemal, Ca-Cancer J. Clin., 2018, 68, 394–424 CrossRef PubMed
.
- H. Liang, J. H. Fan and Y. L. Qiao, Epidemiology, etiology, and prevention of esophageal squamous cell carcinoma in China, Cancer Biol. Med., 2017, 14, 33–41 Search PubMed
.
- B. Ying, H. Huang, H. Li, M. Song, S. Wu and H. Ying, Oncol. Res., 2017, 25, 1463–1470 CrossRef PubMed
.
- H. Sabit, M. B. Samy, O. A. M. Said and M. M. El-Zawahri, Procaine Induces Epigenetic Changes in HCT116 Colon Cancer Cells, Genet. Res. Int., 2016, 2016, 8348450, DOI:10.1155/2016/8348450
.
- C. Li, S. Gao, X. Li, C. Li and L. Ma, Oncol. Res., 2018, 26, 209–217 CrossRef
.
- A. Villar-Garea, M. F. Fraga, J. Espada and M. Esteller, Cancer Res., 2003, 63, 4984–4989 CAS
.
- Z. Gao, Z. Xu, M. S. Hung, Y. C. Lin, T. Wang, M. Gong, X. Zhi, D. M. Jablons and L. You, Oncol. Rep., 2009, 22, 1479–1484 CAS
.
- Y. C. Li, Y. Wang, D. D. Li, Y. Zhang, T. C. Zhao and C. F. Li, J. Cell. Biochem., 2018, 119, 2440–2449 CrossRef CAS PubMed
.
- H. Zhou, M. Xu, G. Luo and Y. Zhang, Lin Chung Er Bi Yan Hou Tou Jing Wai Ke Za Zhi, 2007, 21, 1118–1121 Search PubMed
.
- M. Tada, F. Imazeki, K. Fukai, A. Sakamoto, M. Arai, R. Mikata, T. Tokuhisa and O. Yokosuka, Hepatol. Int., 2007, 1, 355–364 CrossRef
.
- E. Kucuksayan and T. Ozben, Curr. Top. Med. Chem., 2016, 17, 907–918 CrossRef
.
- V. Dubey, M. Pathak, H. R. H. R. Bhat and U. P. U. P. Singh, Chem. Biol. Drug Des., 2012, 80, 598–604 CrossRef
.
- U. P. Singh, M. Pathak, V. Dubey, H. R. Bhat, P. Gahtori and R. K. Singh, Chem. Biol. Drug Des., 2012, 80, 572–583 CrossRef CAS PubMed
.
- Q. Luo, R. Du, W. Liu, G. Huang, Z. Dong and X. Li, PI3K/Akt/mTOR Signaling Pathway: Role in Esophageal Squamous Cell Carcinoma, Regulatory Mechanisms and Opportunities for Targeted Therapy, Front. Oncol., 2022, 12, 852383 CrossRef CAS
.
- X. Zhang, Y. Wang, X. Zhang, Y. Shen, K. Yang, Q. Ma, Y. Qiao, J. Shi, Y. Wang, L. Xu, B. Yang, G. Ge, L. Hu, X. Kong, C. Yang, Y. Chen, J. Ding and L. Meng, Intact regulation of G1/S transition renders esophageal squamous cell carcinoma sensitive to PI3Kα inhibitors, Signal Transduction Targeted Ther., 2023, 8, 153 CrossRef CAS
.
- R. Huang, Q. Dai, R. Yang, Y. Duan, Q. Zhao, J. Haybaeck and Z. Yang, A Review: PI3K/AKT/mTOR Signaling Pathway and Its Regulated Eukaryotic Translation Initiation Factors May Be a Potential Therapeutic Target in Esophageal Squamous Cell Carcinoma, Front. Oncol., 2022, 12, 817916 CrossRef CAS PubMed
.
- J. j. Shi, H. Xing, Y. x. Wang, X. Zhang, Q. m. Zhan, M. y. Geng, J. Ding and L. h. Meng, PI3Kα inhibitors sensitize esophageal squamous cell carcinoma to radiation by abrogating survival signals in tumor cells and tumor microenvironment, Cancer Lett., 2019, 459, 145–155 CrossRef CAS PubMed
.
- O. Ekshyyan, A. Anandharaj and C. A. O. Nathan, Clin. Cancer Res., 2013, 19, 3719–3721 CrossRef CAS
.
- X. Wu, Y. Xu, Q. Liang, X. Yang, J. Huang, J. Wang, H. Zhang and J. Shi, Advances in Dual PI3K/mTOR Inhibitors for Tumour Treatment, Front. Pharmacol., 2022, 13, 875372 CrossRef CAS PubMed
.
- T. M. Wise-Draper, G. Moorthy, M. A. Salkeni, N. A. Karim, H. E. Thomas, C. A. Mercer, M. S. Beg, S. O'Gara, O. Olowokure, H. Fathallah, S. C. Kozma, G. Thomas, O. Rixe, P. Desai and J. C. Morris, A Phase Ib Study of the Dual PI3K/mTOR Inhibitor Dactolisib (BEZ235) Combined with Everolimus in Patients with Advanced Solid Malignancies, Target. Oncol., 2017, 12, 323–332 CrossRef PubMed
.
- H. Cheng, C. Li, S. Bailey, S. M. Baxi, L. Goulet, L. Guo, J. Hoffman, Y. Jiang, T. O. Johnson, T. W. Johnson, D. R. Knighton, J. Li, K. K. C. Liu, Z. Liu, M. A. Marx, M. Walls, P. A. Wells, M. J. Yin, J. Zhu and M. Zientek, Discovery of the highly potent PI3K/mTOR dual inhibitor PF-04979064 through structure-based drug design, ACS Med. Chem. Lett., 2013, 4, 91–97 CrossRef CAS PubMed
.
- S. Shen, X. He, Z. Yang, L. Zhang, Y. Liu, Z. Zhang, W. Wang, W. Liu, Y. Li, D. Huang, K. Sun, X. Ni, X. Yang, X. Chu, Y. Cui, Q. Lv, J. Lan and F. Zhou, Discovery of an Orally Bioavailable Dual PI3K/mTOR Inhibitor Based on Sulfonyl-Substituted Morpholinopyrimidines, ACS Med. Chem. Lett., 2018, 9, 719–724 CrossRef CAS
.
- P. A. Yakkala, S. R. Panda, S. Shafi, V. G. M. Naidu, M. S. Yar, P. N. Ubanako, S. A. Adeyemi, P. Kumar, Y. E. Choonara, E. V. Radchenko, V. A. Palyulin and A. Kamal, Synthesis and Cytotoxic Activity of 1,2,4-Triazolo-Linked Bis-Indolyl Conjugates as Dual Inhibitors of Tankyrase and PI3K, Molecules, 2022, 27, 7642 CrossRef CAS PubMed
.
- J. L. Guo, Y. Y. Liu and Y. Z. Pei, Synthesis and biological evaluation of 3-(piperidin-4-yl)isoxazolo[4,5-d]pyrimidine derivatives as novel PI3Kδ inhibitors, Chin. Chem. Lett., 2015, 26, 1283–1288 CrossRef CAS
.
- N. Wu, Y. Zhu, X. Xu, Y. Zhu, Y. Song, L. Pang and Z. Chen, The anti-tumor effects of dual PI3K/mTOR inhibitor BEZ235 and histone deacetylase inhibitor Trichostatin A on inducing autophagy in esophageal squamous cell carcinoma, J. Cancer, 2018, 9, 987–997 CrossRef
.
- R. Mishra, H. Patel, S. Alanazi, M. K. Kilroy and J. T. Garrett, PI3K inhibitors in cancer: Clinical implications and adverse effects, Int. J. Mol. Sci., 2021, 22, 3464 CrossRef CAS PubMed
.
- J. Yang, R. Butti, S. Cohn, V. Toffessi-Tcheuyap, A. Mal, M. Nguyen, C. Stevens, A. Christie, A. Mishra, Y. Ma, J. Kim, R. Abraham, P. Kapur, R. E. Hammer and J. Brugarolas, Unconventional mechanism of action and resistance to rapalogs in renal cancer, Proc. Natl. Acad. Sci. U. S. A., 2024, 121, e2310793121 CrossRef CAS PubMed
.
- K. Bozorov, J. Zhao and H. A. Aisa, 1,2,3-Triazole-containing hybrids as leads in medicinal chemistry: A recent overview, Bioorg. Med. Chem., 2019, 27, 3511–3531 CrossRef CAS PubMed
.
- J. Zhu, J. Mo, H. z. Lin, Y. Chen and H. p. Sun, The recent progress of isoxazole in medicinal chemistry, Bioorg. Med. Chem., 2018, 26, 3065–3075 CrossRef CAS PubMed
.
- M. R. Jensen, J. Schoepfer, T. Radimerski, A. Massey, C. T. Guy, J. Brueggen, C. Quadt, A. Buckler, R. Cozens, M. J. Drysdale, C. Garcia-Echeverria and P. Chène, NVP-AUY922: a small molecule HSP90 inhibitor with potent antitumor activity in preclinical breast cancer models, Breast Cancer Res., 2008, 10, R33 CrossRef
.
- J. Jung, J. Kwon, S. Hong, A. N. Moon, J. Jeong, S. Kwon, J. a. Kim, M. Lee, H. Lee, J. H. Lee and J. Lee, Discovery of novel heat shock protein (Hsp90) inhibitors based on luminespib with potent antitumor activity, Bioorg. Med. Chem. Lett., 2020, 30, 127165 CrossRef CAS PubMed
.
- F. Behrens, M. Koehm and H. Burkhardt, Update 2011: leflunomide in rheumatoid arthritis – strengths and weaknesses, Curr. Opin. Rheumatol., 2011, 23, 282–287 CrossRef CAS PubMed
.
- H. Y. Lin, H. W. Han, W. X. Sun, Y. S. Yang, C. Y. Tang, G. H. Lu, J. L. Qi, X. M. Wang and Y. H. Yang, Design and characterization of α-lipoic acyl shikonin ester twin drugs as tubulin and PDK1 dual inhibitors, Eur. J. Med. Chem., 2018, 144, 137–150 CrossRef CAS PubMed
.
- O. H. Chan and B. H. Stewart, Physicochemical and drug-delivery considerations for oral drug bioavailability, Drug Discovery Today, 1996, 1, 461–473 CrossRef CAS
.
- H. M. R. de Souza, J. S. Guedes, R. H. C. N. Freitas, L. G. V. Gelves, H. H. Fokoue, C. M. R. Sant'Anna, E. J. Barreiro and L. M. Lima, Comparative chemical and biological hydrolytic stability of homologous esters and isosteres, J. Enzyme Inhib. Med. Chem., 2022, 37, 718–727, DOI:10.1080/14756366.2022.2027933
.
- B. Ruggeri, J. Singh, D. Gingrich, T. Angeles, M. Albom, H. Chang, C. Robinson, K. Hunter, P. Dobrzanski, S. Jones-Bolin, L. Aimone, A. Klein-Szanto, J. M. Herbert, F. Bono, P. Schaeffer, P. Casellas, B. Bourie, R. Pili, J. Isaacs, M. Ator, R. Hudkins, J. Vaught, J. Mallamo and C. Dionne, CEP-7055: A novel, orally active pan inhibitor of vascular endothelial growth factor receptor tyrosine kinases with potent antiangiogenic activity and antitumor efficacy in preclinical models, Cancer Res., 2003, 63, 5978–5991 CAS
.
- L. C. Creemer, H. A. Kirst, C. J. Vlahos and R. M. Schultz, Synthesis and in vitro evaluation of new wortmannin esters: Potent inhibitors of phosphatidylinositol 3-kinase, J. Med. Chem., 1996, 39, 5021–5024 CrossRef CAS
.
- L. Xi, J. Q. Zhang, Z. C. Liu, J. H. Zhang, J. F. Yan, Y. Jin and J. Lin, Novel 5-anilinoquinazoline-8-nitro derivatives as inhibitors of VEGFR-2 tyrosine kinase: Synthesis, biological evaluation and molecular docking, Org. Biomol. Chem., 2013, 11, 4367–4378 RSC
.
- Z. Qiang, W. Yu and Y. Yu, Pharmacology, 2019, 104, 126–138 CrossRef CAS PubMed
.
- J. Hu, Y. Zhang, N. Tang, Y. Lu, P. Guo and Z. Huang, Bioorg. Med. Chem., 2021, 32, 115997 CrossRef CAS PubMed
.
- U. Singh and H. Bhat, J. Thorac. Oncol., 2017, 12, S1494–S1495 CrossRef
.
- J. K. Srivastava, G. G. Pillai, H. R. Bhat, A. Verma and U. P. Singh, Sci. Rep., 2017, 7, 5851 CrossRef PubMed
.
- H. R. Bhat, A. Masih, A. Shakya, S. K. Ghosh and U. P. Singh, J. Heterocyclic Chem., 2020, 57, 390–399 CrossRef CAS
.
- W. Geng, X. Feng, C. Li and S. Ni, Bull. Chem. Soc. Ethiop., 2024, 38, 1091–1101 CrossRef CAS
.
- L. Zhang and C. Li, In Vitro Cell. Dev. Biol.: Anim., 2024, 60, 365–373 CrossRef CAS PubMed
.
- X. I. Cheng, Z. Zuo, Q. Zhou, P. Ma and X. Liu, Synthesis Of Curcumin-Ferulic Acid Ester Via Steglich Esterification And Anti-Lung Cancer Activity Against Human Non-Small Lung Cancer Cells, J. Chil. Chem. Soc., 2024, 69, 6086–6091 CrossRef CAS
.
- J. Jung, Toxicol. Res., 2014, 30, 1–5 CrossRef PubMed
.
- W. Xing, D. T. Chen, J. H. Pan, Y. H. Chen, Y. Yan, Q. Li, R. F. Xue, Y. F. Yuan and W. A. Zeng, Lidocaine Induces Apoptosis and Suppresses Tumor Growth in Human Hepatocellular Carcinoma Cells in Vitro and in a Xenograft Model in Vivo, Anesthesiology, 2017, 126, 868–881 CrossRef CAS
.
- Q. Su, B. Xu, Z. Tian and Z. Gong, Chem. Biol. Drug Des., 2022, 99, 320–330 CrossRef CAS
.
- Z. Qiang, W. Yu and Y. Yu, Pharmacology, 2019, 104, 126–138 CrossRef CAS PubMed
.
- J. Zhang, P. L. Yang and N. S. Gray, Targeting cancer with small molecule kinase inhibitors, Nat. Rev. Cancer, 2009, 9, 28–39 CrossRef CAS PubMed
.
- T. G. Davies, J. Bentley, C. E. Arris, F. T. Boyle, N. J. Curtin, J. A. Endicott, A. E. Gibson, B. T. Golding, R. J. Griffin, I. R. Hardcastle, P. Jewsbury, L. N. Johnson, V. Mesguiche, D. R. Newell, M. E. M. Noble, J. A. Tucker, L. Wang and H. J. Whitfield, Nat. Struct. Biol., 2002, 9, 745–749 CrossRef CAS PubMed
.
- L. Jakobsson, J. Kreuger, K. Holmborn, L. Lundin, I. Eriksson, L. Kjellén and L. Claesson-Welsh, Dev. Cell, 2006, 10, 625–634 CrossRef CAS PubMed
.
-
G. Garg, A. Khandelwal and B. S. J. Blagg, in Advances in Cancer Research, 2016, vol. 129, pp. 51–88 Search PubMed
.
- H. Pópulo, J. M. Lopes and P. Soares, The mTOR signalling pathway in human cancer, Int. J. Mol. Sci., 2012, 13, 1886–1918 CrossRef
.
- H. Simba, H. Kuivaniemi, V. Lutje, G. Tromp and V. Sewram, Systematic review of genetic factors in the etiology of esophageal squamous cell carcinoma in african populations, Front. Genet., 2019, 10, 642 CrossRef CAS PubMed
.
- X. Liu, M. Zhang, S. Ying, C. Zhang, R. Lin, J. Zheng, G. Zhang, D. Tian, Y. Guo, C. Du, Y. Chen, S. Chen, X. Su, J. Ji, W. Deng, X. Li, S. Qiu, R. Yan, Z. Xu, Y. Wang, Y. Guo, J. Cui, S. Zhuang, H. Yu, Q. Zheng, M. Marom, S. Sheng, G. Zhang, S. Hu, R. Li and M. Su, Genetic Alterations in Esophageal Tissues From Squamous Dysplasia to Carcinoma, Gastroenterology, 2017, 53, 166–177 CrossRef PubMed
.
- U. Testa, G. Castelli and E. Pelosi, The Molecular Characterization of Genetic Abnormalities in Esophageal Squamous Cell Carcinoma May Foster the Development of Targeted Therapies, Curr. Oncol., 2023, 30, 610–640 CrossRef
.
- N. Zhang, J. Shi, X. Shi, W. Chen and J. Liu, Mutational Characterization and Potential Prognostic Biomarkers of Chinese Patients with Esophageal Squamous Cell Carcinoma, Onco Targets Ther, 2020, 13, 12797–12809, DOI:10.2147/OTT.S275688
.
- N. Jiang, W. Q. Zhang, Y. T. Hao, L. M. Zhang, L. Shan, X. D. Yang, C. L. Peng and H. Dong, SMAC exhibits anti-tumor effects in ECA109 cells by regulating expression of inhibitor of apoptosis protein family, World J. Clin. Cases, 2021, 9, 5019–5027 CrossRef
.
- M. K. Kashyap and O. Abdel-Rahman, Expression, regulation and targeting of receptor tyrosine kinases in esophageal squamous cell carcinoma, Mol. Cancer, 2018, 17, 54 CrossRef
.
- K. Yoshida, E. Kyo, T. Tsuda, T. Tsujino, M. Ito, M. Niimoto and E. Tahara, EGF and TGF-α, the ligands of hyperproduced EGFR in human esophageal carcinoma cells, act as autocrine growth factors, Int. J. Cancer, 1990, 45, 131–135, DOI:10.1002/ijc.2910450124
.
- C. Galiana, A. Fusco, N. Martel, T. Nishihira, S. Hirohashi and H. Yamasaki, Possible role of activated ras genes in human esophageal carcinogenesis, Int. J. Cancer, 1993, 54, 978–982 CrossRef CAS PubMed
.
- H. Wang, X. Yang, Y. Guo, L. Shui, S. Li, Y. Bai, Y. Liu, M. Zeng and J. Xia, HERG1 promotes esophageal squamous cell carcinoma growth and metastasis through TXNDC5 by activating the PI3K/AKT pathway, J. Exp. Clin. Cancer Res., 2019, 38, 324 CrossRef
.
- C. Zhang, C. Li, J. Z. Su, K. Zhao, L. Shao and J. Deng, The genomic landscape of esophageal squamous cell carcinoma cell lines, Cancer Cell Int., 2025, 25, 174 CrossRef CAS
.
- Y. Tsujimoto and S. Shimizu, Role of the mitochondrial membrane permeability transition in cell death, Apoptosis, 2007, 12, 835–840 CrossRef CAS PubMed
.
- B. A. Carneiro and W. S. El-Deiry, Targeting apoptosis in cancer therapy, Nat. Rev. Clin. Oncol., 2020, 17, 395–417 CrossRef PubMed
.
- P. S. Steeg, Targeting metastasis, Nat. Rev. Cancer, 2016, 16, 201–218 CrossRef CAS PubMed
.
-
S. Figel and R. A. Fenstermaker, in Handbook of Brain Tumor Chemotherapy, Molecular Therapeutics, and Immunotherapy, 2nd edn, 2018, pp. 257–269 Search PubMed
.
- M. B. Kastan and J. Bartek, Cell-cycle checkpoints and cancer, Nature, 2004, 432, 316–323 CrossRef CAS PubMed
.
- B. O’Leary, R. S. Finn and N. C. Turner, Treating cancer with selective CDK4/6 inhibitors, Nat. Rev. Clin. Oncol., 2016, 13, 417–430 CrossRef
.
- M. H. Rahaman, F. Lam, L. Zhong, T. Teo, J. Adams, M. Yu, R. W. Milne, C. Pepper, N. A. Lokman, C. Ricciardelli, M. K. Oehler and S. Wang, Mol. Oncol., 2019, 13, 2178–2193 CrossRef CAS
.
- L. Vadlakonda, M. Pasupuleti and R. Pallu, Role of PI3K-AKT-mTOR and Wnt signaling pathways in transition of G1-S phase of cell cycle in cancer cells, Front. Oncol., 2013, 3, 85 Search PubMed
.
- P. M. Lansdorp, Telomerase and Cancer, Arch. Med. Res., 2022, 53, 741–746 CrossRef CAS PubMed
.
- M. M. Ouellette, W. E. Wright and J. W. Shay, Targeting telomerase-expressing cancer cells, J. Cell Mol. Med., 2011, 15, 1433–1442 CrossRef CAS
.
- H. C. Fan, F. W. Chang, J. D. Tsai, K. M. Lin, C. M. Chen, S. Z. Lin, C. A. Liu and H. J. Harn, Telomeres and Cancer, Life, 2021, 11, 1405 CrossRef CAS PubMed
.
- X. Tian, B. Chen and X. Liu, Telomere and Telomerase as Targets for Cancer Therapy, Appl. Biochem. Biotechnol., 2010, 160, 1460–1472 CrossRef CAS PubMed
.
- W. H. Talib, A. R. Alsayed, M. Barakat, M. I. Abu-Taha and A. I. Mahmod, argeting Drug Chemo-Resistance in Cancer Using Natural Products, Biomedicines, 2021, 9, 1353 CrossRef CAS PubMed
.
- L. Xi, J. C. Schmidt, A. J. Zaug, D. R. Ascarrunz and T. R. Cech, A novel two-step genome editing strategy with CRISPR-Cas9 provides new insights into telomerase action and TERT gene expression, Genome Biol., 2015, 16, 231 CrossRef
.
- J. D. Ly, D. R. Grubb and A. Lawen, The mitochondrial membrane potential (Δψm) in apoptosis; an update, Apoptosis, 2003, 8, 115–128 CrossRef CAS PubMed
.
- A. Basu and S. Haldar, Mol. Hum. Reprod., 1998, 4, 1099–1109 CrossRef CAS
.
- J. J. X. Lee, K. Loh and Y. S. Yap, PI3K/Akt/mTOR inhibitors in breast cancer, Cancer Biol. Med., 2015, 12, 342–354 CAS
.
- F. André, E. Ciruelos, G. Rubovszky, M. Campone, S. Loibl, H. S. Rugo, H. Iwata, P. Conte, I. A. Mayer, B. Kaufman, T. Yamashita, Y. S. Lu, K. Inoue, M. Takahashi, Z. Pápai, A. S. Longin, D. Mills, C. Wilke, S. Hirawat and D. Juric, N. Engl. J. Med., 2019, 380, 1929–1940 CrossRef
.
- OECD Guidelines, OECD.
- O. Bedi and P. Krishan, Naunyn-Schmiedeberg's Arch. Pharmacol., 2020, 393, 565–571 CrossRef CAS PubMed
.
-
S. Navaneethakrishnan, J. L. Rosales and K. Y. Lee, in Handbook of Oxidative Stress in Cancer: Mechanistic Aspects, 2022, vol. 1 Search PubMed
.
- M. Benhar, D. Engelberg and A. Levitzki, ROS, stress-activated kinases and stress signaling in cancer, EMBO Rep., 2002, 3, 420–425 CrossRef CAS PubMed
.
- V. Sosa, T. Moliné, R. Somoza, R. Paciucci, H. Kondoh and M. E. LLeonart, Oxidative stress and cancer: an overview, Ageing Res. Rev., 2013, 12, 376–390 CrossRef CAS PubMed
.
- S. Reuter, S. C. Gupta, M. M. Chaturvedi and B. B. Aggarwal, Oxidative stress, inflammation, and cancer: How are they linked?, Free Radical Biol. Med., 2010, 49, 1603–1616 CrossRef CAS PubMed
.
- C. I. Diakos, K. A. Charles, D. C. McMillan and S. J. Clarke, Cancer-related inflammation and treatment effectiveness, Lancet Oncol., 2014, 15, e493–e503 CrossRef
.
- P. Viatour, M. P. Merville, V. Bours and A. Chariot, Phosphorylation of NF-kB and IkB proteins: implications in cancer and inflammation, Trends Biochem. Sci., 2005, 30, 43–52 CrossRef CAS PubMed
.
- K. H. Khan, T. A. Yap, L. Yan and D. Cunningham, Targeting the PI3K-AKT-mTOR signaling network in cancer, Chin. J. Cancer, 2013, 32, 253–265 CrossRef CAS PubMed
.
- N. Jiang, Q. Dai, X. Su, J. Fu, X. Feng and J. Peng, Role of PI3K/AKT pathway in cancer: the framework of malignant behavior, Mol. Biol. Rep., 2020, 47, 4587–4629 CrossRef CAS PubMed
.
- K. Okkenhaug, M. Graupera and B. Vanhaesebroeck, Targeting PI3K in Cancer: Impact on Tumor Cells, Their Protective Stroma, Angiogenesis, and Immunotherapy, Cancer Discovery, 2016, 6, 1090–1105 CrossRef CAS
.
- Y. Lai, X. Chu, L. Di, W. Gao, Y. Guo, X. Liu, C. Lu, J. Mao, H. Shen, H. Tang, C. Q. Xia, L. Zhang and X. Ding, Recent advances in the translation of drug metabolism and pharmacokinetics science for drug discovery and development, Acta Pharm. Sin. B, 2022, 12, 2751–2777 CrossRef CAS PubMed
.
- J. Tibbitts, D. Canter, R. Graff, A. Smith and L. A. Khawli, Key factors influencing ADME properties of therapeutic proteins: A need for ADME characterization in drug discovery and development, mAbs, 2016, 8, 229–245 CrossRef CAS PubMed
.
- G. T. Tucker, Pharmacokinetic considerations and challenges in oral anticancer drug therapy, Pharm. J., 2019, 11, 6 Search PubMed
.
|
| This journal is © The Royal Society of Chemistry 2026 |
Click here to see how this site uses Cookies. View our privacy policy here.