High-voltage lithium-ion battery with a wide operating temperature range and fast-charging ability
Abstract
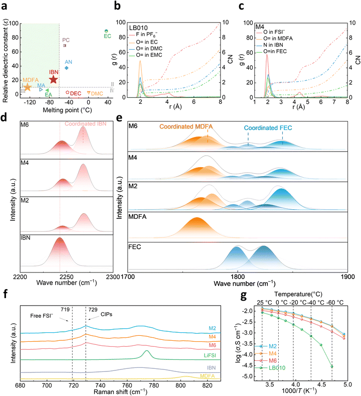
The slow desolvation process and low ionic conductivity of lithium-ion batteries (LIBs) pose significant challenges, severely limiting their performance in extreme environments. Herein, we propose a weakly solvating electrolyte system based on methyl difluoroacetate (MDFA) and isobutyronitrile (IBN) solvents to exert a synergistic effect, where the weak solvation affinity of MDFA facilitates a rapid desolvation process and the high-permittivity of IBN ensures a high ionic conductivity, setting a solid foundation for smooth ion transport under fast-charging and operations in a wide temperature range. The as-formulated electrolyte endows graphite (Gr) with a capacity of 192 mAh g−1 at 10C and achieves a high reversible capacity retention of 91.7% at −40 °C. Benefitting from the high-voltage endurance of both solvents and the electrolyte, the LiNi0.8Co0.1Mn0.1O2||Gr full cells can be stably operated at 4.5 V and display a high capacity retention of 58.7% at 10C. Moreover, the full cell exhibits an excellent reversible capacity of 101 mAh g−1 at −60 °C. Moreover, the practical 1.2 Ah pouch cell exhibits a capacity retention of 75.3% at 3C and 45.2% at −50 °C. Such an electrolyte design presents a promising strategy to develop electrolytes for LIBs that operate under harsh scenarios.

Please wait while we load your content...