Synergistic regulation of electrolyte environment and anode interface for constructing ultralong-life Zn–metal batteries with high depth discharge
Abstract
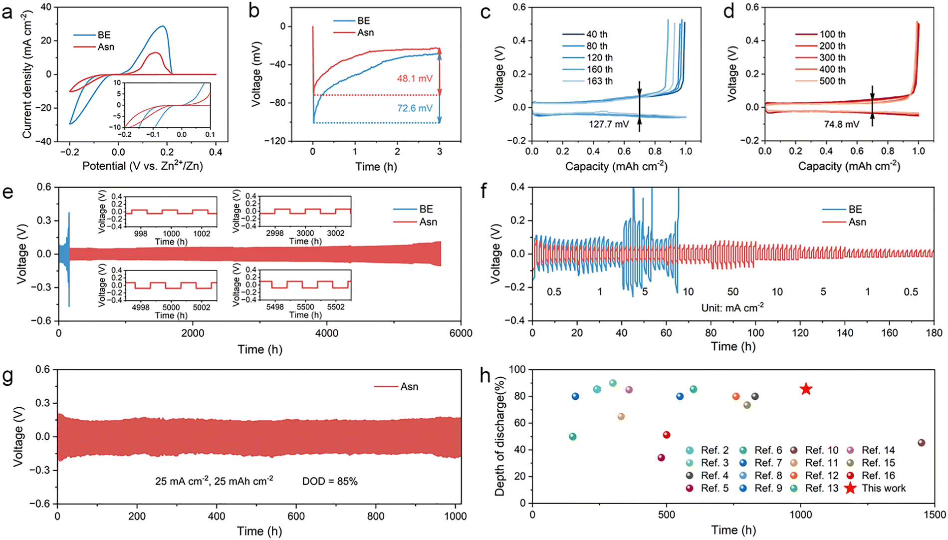
Organic additives are effective in solving the intractable problems of aqueous zinc–metal batteries (AZMBs). However, the structural design principles and structure–activity relationship of the additives are still elusive. Herein, a multifunctional bioorganic molecule additive, asparaginate (Asn), was introduced into the electrolyte to regulate the electrolyte environment and electrode/electrolyte interface synergistically. The hydrogen evolution side reactions are effectively restrained by the well-controlled electrolyte pH with acid–base functional groups carried by Asn and the optimized solvation structures of Zn2+ with multiple zincophilic sites in Asn, as well as removing the excess active H2O from the inner Helmholtz plane to reconstruct the electric double layer with the preferential adsorption of Asn on anode, while the formation of Zn dendrites is also effectively inhibited with the Asn on anode. Zn||Zn symmetric batteries delivered an ultra-long cycle life of 5700 h and sustained reversible Zn plating/stripping for 1000 h even with an extremely high depth of discharge of 85%. Furthermore, Zn||MnO2 batteries and Zn||AC capacitors with designed electrolytes exhibited high capacity and cycling stability, providing a new design concept for AZMBs with excellent performance and promising practical application potential.

Please wait while we load your content...