Kinetic modulation enabling densely oriented electrodeposition of Zn anodes in aqueous batteries
Abstract
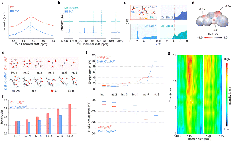
Zn metal is a suitable anode in aqueous batteries, but it suffers from mossy deposition and side reactions. Herein, we systematically elucidate the kinetically controlled morphology evolution of Zn deposition in the conventional ZnSO4 electrolyte and accordingly present the 2-methoxyethyl acetate (MA) additive to enable a thermodynamically governed deposition behavior. The unique charge distribution of the MA molecule alters the Zn2+ solvation shells in the electrolyte as well as during the desolvation process. It helps with solvation water release to inhibit side reactions, and the controlled final removal of chelated MA leads to the formation of a thermodynamically favored plate morphology. The local enrichment of desolvated MA further shields the unique Zn crystal plane and allows dense packing. As a result, the lifespan of symmetric Zn cells reaches 5740 h after 1.6 vol% MA addition, which is around 8 months and more than 72 times that of the baseline system. With a 50% depth of discharge, the MA additive also extends the cycle life from 40 h to over 1580 h. A Zn//V6O13·H2O full cell with an N/P ratio of 1.8 maintains a high capacity of 302 mAh g−1 after 600 cycles at 5 A g−1, superior to only 90 mAh g−1 retained after 250 cycles with the baseline electrolyte.

Please wait while we load your content...