Issue 3, 2023

Energy, exergy, economic, and environmental (4E) analysis of a pumped thermal energy storage system for trigeneration in buildings

Abstract

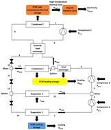
The decarbonization of the building sector is a crucial aspect for meeting various and increasing human demands in a more environmentally friendly and sustainable way. The purpose of the present work is to analyze a configuration that combines the concept of pumped thermal energy storage with a trigeneration approach. The studied unit, which is appropriate for the building sector, is fed with excess electricity from photovoltaic panels, and it stores energy in the form of heat and produces electricity, heating, and cooling when it is needed to meet all the basic building demands. The whole configuration consists of a multi-stage heat pump with two evaporators and two condensers. Three latent storage devices based on phase change materials that provide heating and cooling, as well as an organic Rankine cycle unit for power generation, are also integrated. The overall system was examined through thermodynamic equations parametrically under steady-state conditions and tested with different eco-friendly working fluids. Furthermore, the proposed unit was evaluated in terms of finance and carbon emission avoidance. With a cooling load of 50 kW, heating load of 50 kW, and high-temperature thermal load of 50 kW and taking toluene as the working fluid, cooling storage temperature of 5 °C, heating storage temperature of 60 °C, and high-thermal storage temperature of 125 °C, energy and exergy efficiencies were determined to be 322.9% and 49.7% respectively. Finally, if the system operates for 2000 h per year, and the payback period and net present value were found to be 2.67, and 324 k€ respectively, while the total annual equivalent carbon emission avoidance was calculated to be 45.6 tCO2-eq per year.

Graphical abstract: Energy, exergy, economic, and environmental (4E) analysis of a pumped thermal energy storage system for trigeneration in buildings

Article information

Article type
Paper
Submitted
24 Dec 2022
Accepted
09 Feb 2023
First published
10 Feb 2023
This article is Open Access
Creative Commons BY-NC license

Energy Adv., 2023,2, 430-440

Energy, exergy, economic, and environmental (4E) analysis of a pumped thermal energy storage system for trigeneration in buildings

P. Lykas, E. Bellos, D. N. Korres, A. Kitsopoulou and C. Tzivanidis, Energy Adv., 2023, 2, 430 DOI: 10.1039/D2YA00360K

This article is licensed under a Creative Commons Attribution-NonCommercial 3.0 Unported Licence. You can use material from this article in other publications, without requesting further permission from the RSC, provided that the correct acknowledgement is given and it is not used for commercial purposes.

To request permission to reproduce material from this article in a commercial publication, please go to the Copyright Clearance Center request page.

If you are an author contributing to an RSC publication, you do not need to request permission provided correct acknowledgement is given.

If you are the author of this article, you do not need to request permission to reproduce figures and diagrams provided correct acknowledgement is given. If you want to reproduce the whole article in a third-party commercial publication (excluding your thesis/dissertation for which permission is not required) please go to the Copyright Clearance Center request page.

Read more about how to correctly acknowledge RSC content.

Social activity

Spotlight

Advertisements