Issue 9, 2024

A cradle-to-gate life cycle assessment of green methanol production using direct air capture

Abstract

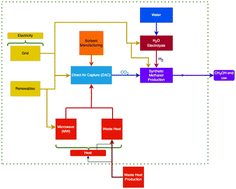
This study presents a comprehensive cradle-to-gate life cycle assessment (LCA) of synthetic methanol production, integrating low-temperature solid sorbent direct air capture (DAC) systems with renewable energy sources and green hydrogen to evaluate the environmental impacts of various renewable energy configurations for powering the DAC-to-methanol synthesis processes. Renewable energy-powered configurations result in significantly lower greenhouse gas (GHG) emissions than traditional methanol production methods and DAC systems powered by conventional grid energy. Energy configurations analyzed are current US grid mix, solar photovoltaic (PV) in Alabama and Arizona, USA, onshore wind, run-of-river hydroelectric, and geothermal. Notably, hydroelectric and wind power in the western United States emerge as the most sustainable options, showing the lowest global warming potential (GWP) impacts at −2.53 and −2.39 kg CO2 eq. per kg methanol produced, respectively, in contrast to the +0.944 kg CO2 eq. from traditional steam methane reforming. Furthermore, this research investigates the use of various heat sources for regenerating low-temperature solid sorbent DAC, emphasizing the potential integration of new experimental results of novel microwave-based regeneration compared to industrial waste heat. Through the analysis of renewable energy scenarios and DAC regeneration heat sources, the research emphasizes the pivotal role of sustainable energy sources in climate change mitigation. This study introduces a new approach by comparing both various renewable energy sources and DAC heat sources to identify the most optimal configurations. This work is also distinguished by its integration of new experimental data on microwave DAC regeneration, offering a unique contribution to the existing body of knowledge. This LCA scrutinizes the environmental impacts of renewably powered DAC-to-methanol systems and compares them with traditional methanol production methods, revealing the significant potential for carbon neutrality. The findings highlight the importance of strategic technology and energy source optimization to minimize environmental impacts, thus guiding the scaling up of DAC and renewable energy technologies for effective climate mitigation. By recognizing the environmental advantages of integrating renewable energy sources with DAC-to-methanol technologies, this research marks a significant step forward in advancing DAC technology and pushes the boundaries of green methanol production toward true sustainability.

Graphical abstract: A cradle-to-gate life cycle assessment of green methanol production using direct air capture

Supplementary files

Article information

Article type
Paper
Submitted
16 May 2024
Accepted
04 Aug 2024
First published
20 Aug 2024
This article is Open Access
Creative Commons BY-NC license

Energy Adv., 2024,3, 2311-2327

A cradle-to-gate life cycle assessment of green methanol production using direct air capture

N. Badger, R. Boylu, V. Ilojianya, M. Erguvan and S. Amini, Energy Adv., 2024, 3, 2311 DOI: 10.1039/D4YA00316K

This article is licensed under a Creative Commons Attribution-NonCommercial 3.0 Unported Licence. You can use material from this article in other publications, without requesting further permission from the RSC, provided that the correct acknowledgement is given and it is not used for commercial purposes.

To request permission to reproduce material from this article in a commercial publication, please go to the Copyright Clearance Center request page.

If you are an author contributing to an RSC publication, you do not need to request permission provided correct acknowledgement is given.

If you are the author of this article, you do not need to request permission to reproduce figures and diagrams provided correct acknowledgement is given. If you want to reproduce the whole article in a third-party commercial publication (excluding your thesis/dissertation for which permission is not required) please go to the Copyright Clearance Center request page.

Read more about how to correctly acknowledge RSC content.

Social activity

Spotlight

Advertisements