Towards intelligent electric vehicle power batteries and multi-scenario application vehicle operation safety charging strategies: a review
Abstract
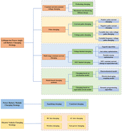
New energy vehicles encounter problems such as short mileage and restricted use environments throughout their development and commercialization, and the service life of lithium-ion batteries, as the main development direction of power batteries, is affected by charging strategies and charging environments. Accordingly, the study of charging strategies for lithium-ion batteries is crucial for the future development of intelligent battery management systems and new energy vehicles. Herein, we introduce in detail the charging methods and characteristics of different charging strategies and their equalization control technologies based on battery cells and modules and present an overview of the charging mode of the whole vehicle. Finally, we summarize the shortcomings of the current research, propose a specific process for optimizing the intelligent charging strategy of electric vehicle power batteries, look forward to its development prospects, and highlight the future research direction and focus.
- This article is part of the themed collections: Highlights in battery technology and Sustainable Energy & Fuels Recent HOT Articles

Please wait while we load your content...