L-Net: a lightweight CNN framework for sustainable multicrop leaf disease detection and classification on edge devices
Abstract
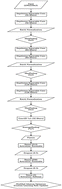
The early diagnosis of plant leaf diseases is crucial in the sustainable management of agriculture as it minimises crop damage and reduces the use of pesticides. This paper presents Leaf Net (L-Net), a new lightweight convolutional neural network for the detection and classification of leaf diseases in apple, bell pepper, and grape. The model includes depthwise separable convolutions within the layers of the model to capture features more efficiently, an ensemble activation function to improve non-linearity of the output, and a Modified Adamax optimiser to improve convergence. The datasets used include publicly available repositories as well as custom annotated images, which were later pre-processed and augmented to enhance generalizability. A plant-wise split cross-validation approach was used in training and evaluation, along with the partitioning scheme to avoid data leakage and increase the practical applicability of the results. L-Net obtained a classification accuracy of 99.8% and AUC score of 1.00. Though the variability in precision-recall metrics suggests that improvements are needed in performance at the class level, L-Net was shown to be compatible with low-power devices such as Raspberry Pi and NVIDIA Jetson Nano edge platforms, which proved its feasibility for detection in the field. Moreover, this model facilitates the diagnosis of plant diseases in a timely and precise manner and helps in the accurate application of pesticides and the management of crops. This, in turn, fosters the adoption of sustainable agricultural practices. Additional research focuses on cross-crop studies and real-world scaling of L-Net to enhance its model robustness.
- This article is part of the themed collection: Celebrating International Women’s Day 2026: Women in Sustainable Food Technology

Please wait while we load your content...