A cradle-to-gate life cycle assessment of green methanol production using direct air capture†
Abstract
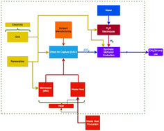
This study presents a comprehensive cradle-to-gate life cycle assessment (LCA) of synthetic methanol production, integrating low-temperature solid sorbent direct air capture (DAC) systems with renewable energy sources and green hydrogen to evaluate the environmental impacts of various renewable energy configurations for powering the DAC-to-methanol synthesis processes. Renewable energy-powered configurations result in significantly lower greenhouse gas (GHG) emissions than traditional methanol production methods and DAC systems powered by conventional grid energy. Energy configurations analyzed are current US grid mix, solar photovoltaic (PV) in Alabama and Arizona, USA, onshore wind, run-of-river hydroelectric, and geothermal. Notably, hydroelectric and wind power in the western United States emerge as the most sustainable options, showing the lowest global warming potential (GWP) impacts at −2.53 and −2.39 kg CO2 eq. per kg methanol produced, respectively, in contrast to the +0.944 kg CO2 eq. from traditional steam methane reforming. Furthermore, this research investigates the use of various heat sources for regenerating low-temperature solid sorbent DAC, emphasizing the potential integration of new experimental results of novel microwave-based regeneration compared to industrial waste heat. Through the analysis of renewable energy scenarios and DAC regeneration heat sources, the research emphasizes the pivotal role of sustainable energy sources in climate change mitigation. This study introduces a new approach by comparing both various renewable energy sources and DAC heat sources to identify the most optimal configurations. This work is also distinguished by its integration of new experimental data on microwave DAC regeneration, offering a unique contribution to the existing body of knowledge. This LCA scrutinizes the environmental impacts of renewably powered DAC-to-methanol systems and compares them with traditional methanol production methods, revealing the significant potential for carbon neutrality. The findings highlight the importance of strategic technology and energy source optimization to minimize environmental impacts, thus guiding the scaling up of DAC and renewable energy technologies for effective climate mitigation. By recognizing the environmental advantages of integrating renewable energy sources with DAC-to-methanol technologies, this research marks a significant step forward in advancing DAC technology and pushes the boundaries of green methanol production toward true sustainability.
- This article is part of the themed collection: Research advancing UN SDG 13: Climate Action

Please wait while we load your content...