Energy, exergy, economic, and environmental (4E) analysis of a pumped thermal energy storage system for trigeneration in buildings
Abstract
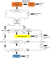
The decarbonization of the building sector is a crucial aspect for meeting various and increasing human demands in a more environmentally friendly and sustainable way. The purpose of the present work is to analyze a configuration that combines the concept of pumped thermal energy storage with a trigeneration approach. The studied unit, which is appropriate for the building sector, is fed with excess electricity from photovoltaic panels, and it stores energy in the form of heat and produces electricity, heating, and cooling when it is needed to meet all the basic building demands. The whole configuration consists of a multi-stage heat pump with two evaporators and two condensers. Three latent storage devices based on phase change materials that provide heating and cooling, as well as an organic Rankine cycle unit for power generation, are also integrated. The overall system was examined through thermodynamic equations parametrically under steady-state conditions and tested with different eco-friendly working fluids. Furthermore, the proposed unit was evaluated in terms of finance and carbon emission avoidance. With a cooling load of 50 kW, heating load of 50 kW, and high-temperature thermal load of 50 kW and taking toluene as the working fluid, cooling storage temperature of 5 °C, heating storage temperature of 60 °C, and high-thermal storage temperature of 125 °C, energy and exergy efficiencies were determined to be 322.9% and 49.7% respectively. Finally, if the system operates for 2000 h per year, and the payback period and net present value were found to be 2.67, and 324 k€ respectively, while the total annual equivalent carbon emission avoidance was calculated to be 45.6 tCO2-eq per year.
- This article is part of the themed collection: Renewables showcase

Please wait while we load your content...