DOI:
10.1039/D5PY01148E
(Paper)
Polym. Chem., 2026,
17, 807-817
Glutathione-responsive degradable amphiphilic polyester-based nanocarriers for targeted drug delivery
Received
2nd December 2025
, Accepted 21st January 2026
First published on 22nd January 2026
Abstract
Disulfide bonds have been widely explored in cancer therapeutic applications due to their propensity to break in the presence of a tripeptide, glutathione (GSH), which is over-expressed in cancerous cells due to the upregulation of antioxidant defense pathways. Therefore, the incorporation of disulfide bonds into polymeric nanocarriers designed for anticancer drug delivery facilitates the degradation of the polymer backbone and promotes the release of the encapsulated drug in cancerous microenvironments. However, facile synthetic strategies that incorporate disulfide bonds into biodegradable and biocompatible amphiphilic polyesters for targeted delivery are limited. We have synthesized two such polyesters, P1 and P2, integrating disulfide bonds into the polyester backbone through an organocatalyzed polycondensation reaction between a dipentafluorophenyl-activated ester and functionalized diols in N,N-dimethylformamide at 100 °C. Among these two, P1 is a homopolyester comprising bis(2-hydroxyethyl) disulfide (HEDS), and P2 is a copolyester comprising an additional biotin moiety for cancer cell selectivity and a fluorescent NMI-functionalized moiety for cellular trafficking, randomly distributed in the polymer chain as pendants, along with the disulfide bonds in the backbone. The time-dependent kinetics study during the polytransesterification reaction demonstrates complete monomer conversion within 24 hours. By virtue of its amphiphilic character, P2 self-assembles into nanoaggregates in water with a size of ∼220 nm, and features the propensity to encapsulate the hydrophobic dye Nile red (NR). Degradation of the nanoaggregates and subsequent NR-dye release are illustrated in the presence of both GSH and lipase B. The self-assembled P2 shows selective uptake towards cancerous HeLa cells compared to non-cancerous NIH 3T3 cells by biotin-receptor-mediated endocytosis, enabling its ability to selectively deliver the anticancerous drug, doxorubicin, resulting in decreased cellular viability, yielding an IC50 value of 19 µg mL−1 after 48 hours of incubation. These findings highlight the potential of this versatile methodology for designing structurally new degradable polyesters with tunable functionalities for other target-specific stimuli-responsive therapeutic applications.
Introduction
Conventional therapeutic drug administration exhibits limitations such as poor blood solubility, bio-circulation, early excretion, and nonspecific biodistribution, compelling a surge in research for advanced therapeutic nanomaterials that can overcome these underlying challenges.1,2 In this regard, self-assembled polymeric nanocarriers for drug delivery applications have an upper edge over small molecule therapeutics3 in terms of their structural and functional diversity, ease of synthesis, multivalent effect, lower critical aggregation concentrations (CACs), optimum size for the enhanced permeability and retention (EPR) effect,4 and slow exchange dynamics. Often, with respect to anticancer therapeutics, nanocarriers suffer from successful clinical translation due to several crucial limitations, such as poor drug loading capacity, bioaccumulation, and side effects arising from non-specific drug delivery, leading to cytotoxicity.5 In order to address these issues, research directions have been focused on attaining specificity to tumour cells, avoiding the toxicity concerns, and thus receptor-mediated target-specific delivery has paved the way for the generation of new therapeutic materials.6–11 Moreover, bioaccumulation of non-degradable polymers at specific sites by virtue of the EPR effect has also been an area of concern in recent times.12–14 To mitigate this concern, synthetic strategies focus on the incorporation of targeting functionalities such as biotin,15–19 folic acid,20–23 arginine–glycine–aspartic acid (RGD) peptide,24,25 cell-penetrating poly(disulfides)26 and others in designing polymeric nanocarriers.4,27,28 The presence of these ligands exhibited encouraging results in targeted receptor-mediated uptake and drug delivery through selective binding to overexpressed receptors of tumour cells. Despite these advantages of target specificity, polymeric drug nanocarriers have often demonstrated poor intracellular delivery owing to the improper degradation/bond cleavage under the cellular microenvironment. To address this issue, cancer cell-specific functional polymeric nanocarriers that exhibit drug delivery properties in response to endogenous stimuli such as redox potential, pH, specific enzymes, and others have been widely explored.29–35 However, relying on one particular internal stimulus may not always lead to adequate therapeutic outcomes. Therefore, the recent focus has now been shifted to multi-stimuli responsive polymeric drug delivery systems36–40 employing the contrasting characteristics of tumour environments with respect to non-cancerous physiological environments.29,32,41 With these objectives, different controlled radical polymerization (CRP) techniques have been extensively explored,42–45 offering efficient synthetic methodologies for the generation of structurally novel functional polymers.42,46,47 Despite promising progress in this direction, the cytotoxicity concerns due to bioaccumulation are difficult to address in the case of delivery vehicles derived from non-degradable carbon–carbon polymer backbones. Thus, multi-stimuli responsive nanocarriers from completely biodegradable amphiphilic polymer backbones are highly desirable. Nevertheless, their advancement is limited by the unavailability of facile and versatile methodologies for the synthesis of fully degradable cancer-targeting polymers featuring multi-responsive properties within a single scaffold.
Our group has previously reported a mild synthetic methodology for the generation of structurally diverse polyesters using a 4-dimethylaminopyridine (DMAP)-catalyzed polycondensation reaction between an activated dipentafluorophenyl ester of adipic acid and various diols in N,N-dimethylformamide (DMF) solvent.48 This strategy circumvents the need for the removal of the released byproduct by a complex azeotropic or vacuum distillation setup, which is essential in the traditional step-growth synthesis of polyesters. As the released byproduct here is pentafluorophenol, it has very low nucleophilicity to catalyse the backward reaction, taking the process far away from equilibrium, not necessitating the need for its removal to accelerate the reaction forward towards higher molecular weight polymers. More recently, this strategy has been extrapolated to the synthesis of complex polyesters exhibiting promising antibacterial properties,49 mitochondria targeting ability50 and cancer cell-targeted drug delivery features.8
In this regard, dynamic disulfide chemistry have been found to be highly attractive for designing polymeric drug delivery vehicles,51,52 since they hold their stability at regular body temperature, physiological pH and acidic environment.53–59 However, these disulfide bonds can be reduced to thiols by reducing agents such as glutathione (GSH), which is known to be present in large excess in cancerous cells compared to non-cancerous cells.53,60–62 Furthermore, a redox potential difference is also known to exist between the extracellular and intracellular environments of cells,3,63 with an approximately 200 times higher GSH level (0.5–10 mmol L−1) inside the cytosol than that in the extracellular GSH level (1–20 μmol L−1),64,65 which is insufficient to attain such reduction. Moreover, the concentration of GSH in the cytoplasm of cancerous cells is four times that of normal cells.3,66,67 Thus, the incorporation of disulfide bonds in polymers becomes advantageous in attaining drug delivery in a target specific manner, specifically in cancer cells.3,68–70 Furthermore, the pH of the tumour tissues is more acidic (pH ∼6.5–6.8)71,72 than that of normal cells (pH ∼7.4), owing to their high glycolic rate,73 which also assists in potential drug release through acid-labile vulnerable bond cleavage, such as in esters. Thus, polyesters are more prone to hydrolytic degradation under acidic conditions and in the presence of overexpressed esterases74–76 or lipase77,78 enzymes commonly found in cancerous cell environments. Hence, the successful integration of disulfide bridges into biodegradable polyester backbones79,80 would be able to show selective and rapid degradation under tumour microenvironments due to the combined responsiveness of the disulfide and ester bonds to endogenous stimuli,81 nullifying the possibilities of non-specific polymer degradation and premature drug release in healthy cells. However, disulfide containing polyesters are scarcely reported in biomedical applications82,83 and a few existing examples have focused on recyclable thermosets84–87 or degradable responsive materials.
Herein, we have utilized the learning from our earlier studies and aimed to further extrapolate the versatility of the methodology for the implantation of a disulfide moiety in the polyester backbone that would impart enhanced degradation propensity to the resultant polymer in a tumour microenvironment. We report herein the synthesis of two newly designed polyesters (P1 and P2) (Scheme 1) featuring reactive bio-reducible disulfide bonds under mild condensation polymerization conditions, employing activated ester chemistry.88,89 The simultaneous incorporation of the aliphatic ester and disulfide bonds in the polymer backbone conferred dual endogenous stimuli-responsive (GSH and lipase) degradation properties.90 Amphiphilic P2 was additionally equipped with a biotin functionality and a fluorescent dye, naphthalene monoimide (NMI), randomly distributed in the side chains as pendants for cancer-cell-selective uptake and intracellular tracking in cancerous cells. Furthermore, the container property of P2 was determined by loading a model hydrophobic dye, Nile red (NR), whose release in the presence of both GSH and lipase B was demonstrated, highlighting the potential of dual stimuli-responsive degradation of P2. Together with these features, the selective internalization of P2 in cancer cells was evaluated. While the polymer was non-toxic, DOX-loaded P2 exhibited significant cytotoxicity in cancerous HeLa cells through the endogenous stimuli-responsive release of the therapeutic payload under a cancerous microenvironment.
 |
| | Scheme 1 (a and b) Synthetic scheme for polyesters P1 and P2 and (c) schematic representation of the aqueous self-assembly of P2 into nanoaggregates, and their DOX-loaded uptake in cancerous cells by biotin-receptor-mediated endocytosis and GSH-triggered drug release. | |
Results and discussion
Polymer synthesis and characterization
Detailed synthesis and characterization of the polymers are discussed in the SI. The synthesis of the activated pentafluorophenyl diester of adipic acid monomer (A1) was followed as per our earlier reported procedure.48P1 was synthesized using a polycondensation reaction between A1 and disulfide-bridged diol monomer B1 (bis(2-hydroxyethyl) disulfide), taking a stoichiometric excess of B1 (A1
:
B1 = 1
:
1.025). The reaction was carried out in the presence of a catalytic amount of 4-dimethylaminopyridine (DMAP) in dimethylformamide (DMF) under a nitrogen atmosphere at 100 °C (Scheme 1). The given stoichiometric ratio enabled the estimation of the theoretical molecular weight from the Carothers’ equation, which was predicted to be 10,560 g mol−1, assuming the reaction to be 100% converted. The polymerization reaction was successful as evident from the 1H NMR spectrum of the purified polymer that showed the upfield shift of the Ha′ and Hb′ protons of A1 at δ = 2.75 ppm and 1.91 ppm, respectively, to δ = 2.35 ppm (Ha) and 1.66 ppm (Hb) in the newly synthesized polymer P1 (Fig. 1a). This was in coherence with the elimination of the more deshielding pentafluorophenol moiety in A1 and the formation of the less deshielding ester functionality in P1. On the contrary, the methylene protons of B1 adjacent to the hydroxy groups (Hc′ and Hd′) at δ = 3.88 ppm and 2.86 ppm, respectively, got deshielded to Hc and Hd at δ = 4.3 ppm and 2.91 ppm, respectively, due to the formation of the more deshielding backbone ester bonds in P1 (Fig. 1a). The complete consumption of the A1 monomer was elucidated from the 1H NMR spectrum (Fig. S1) of the crude polymer that showed lack of any proton signals corresponding to the free A1 monomer. A similar observation was made from 19F NMR studies. The absence of signals corresponding to the A1 monomer ranging from −152.67 ppm to −162.22 ppm was in agreement with the complete consumption of the A1 monomer (Fig. S2). Moreover, concomitant generation of a new set of shielded peaks (−162.52 to −174.07 ppm) for the released byproduct, pentafluorophenol was observed in the crude polymer, which was absent after the purification of P1 (Fig. S2). Furthermore, the FTIR spectrum of the crude P1 also showed the absence of carbonyl stretching band at 1785 cm−1 corresponding to the activated ester moiety of A1 and generation of new ester stretching band at 1735 cm−1, consistent with the formation of the polyester backbone (Fig. 1b). Size exclusion chromatogram (SEC) of purified P1 in THF yielded a monomodal peak with number-average molecular weight (Mn) of 7,900 g mol−1 and a dispersity (Đ) of 1.37, showing close match with that of the theoretically calculated molecular weight (Fig. 1c), proving feasibility of the polymerization methodology. Furthermore, the polymerization kinetics of P1 was investigated from the integration ratio of Hc′ and Hc proton signals of B1 and P1, respectively, at different time intervals of the polymerization reaction (Fig. 2a). The reaction revealed 77% monomer conversion within 15 minutes and ∼99% conversion after 24 hours (Fig. 2b), which was further corroborated from the time-dependent size exclusion chromatography (SEC) data (Fig. 2c). A prominent decrease in the retention time from 15 minutes to 48 hours was observed, proving the formation of high molecular weight polyesters with an increase in reaction time. The retention of the disulfide bond corresponding to B1 in the polymer backbone was confirmed by UV-Vis spectroscopy, where the characteristic absorbance band at 250 nm for the disulfide moiety from B1 got inherited in P1 (Fig. 2d). Furthermore, upon treatment of P1 with DL-dithiothreitol (DTT), the absorbance at 250 nm corresponding to the backbone disulfide bond disappeared and a new peak at 288 nm emerged corresponding to the oxidized cyclic form of DTT (Fig. 2d).91–93 This spectral shift suggests DTT-triggered polymer degradation via cleavage of the backbone disulfide bond (Fig. 2e),91–93 indirectly proving the existence of the labile disulfide functionality in the polymer backbone during the polymerization reaction, highlighting the feasibility of this methodology for the synthesis of glutathione-reducible polymeric delivery vehicles for cancer cell-targeting applications.
 |
| | Fig. 1 (a) Stacked 1H NMR spectra of A1, B1 and P1 in CDCl3, where (*) denotes the residual solvent peak; (b) FTIR spectra of A1, B1 and P1 (selected carbonyl region); and (c) SEC plot of P1 with THF as an eluent. | |
 |
| | Fig. 2 (a) Polymerization kinetics study of the polyester P1 by 1H NMR spectroscopy at various time intervals of the polymerization reaction; (b) monomer conversion (%) vs. time plot obtained from 1H NMR studies; (c) SEC traces from the polymerization kinetics of P1 at various time intervals using DMF as an eluent; (d) absorbance spectra of B1, P1 and P1 + DTT; and (e) schematic representation of the DTT-mediated disulfide bond cleavage of P1. | |
Encouraged by these results, the methodology was then extrapolated to the synthesis of P2 (Scheme 1). In this design, along with the bio-reducible disulfide monomer B1, a cancer-cell-targeting biotinylated monomer (B2) and a fluorescent aromatic NMI-pendant monomer (B3) were incorporated by taking an A1
:
B1
:
B2
:
B3 ratio of 1
:
0.1
:
0.75
:
0.15 under similar reaction conditions (Scheme 1). Since biotin receptors are known to be overexpressed in cancer cells compared to non-cancer cells,16 the biotinylated polymer is anticipated to exhibit selective uptake in cancer cells. In addition, the presence of a polar urea functionality in biotin is likely to impart water dispersibility to polymer P2. The NMI-functionalized B3 monomer, being both fluorescent and aromatic, would introduce hydrophobicity and impart desired fluorescence character to the polymer nanoaggregates for intracellular tracking. Together, these features would endow P2 with prominent amphiphilicity in water required for the formation of stable fluorescent nanoaggregates with efficient hydrophobic cargo-loading properties. The polymer P2 was characterized by 1H NMR spectroscopy, which confirmed the presence of characteristic proton signals of each of the monomers after purification (Fig. S3). To get more clarity, the 1H NMR spectrum of P2 was compared with the individual homopolymers P1, P3, and P4 (Fig. S4), where P3
8 and P4
49 polyesters correspond to the copolymer of the activated diester A1 with diols B2 and B3, respectively, which were previously reported by us. The stacked 1H NMR spectra reveal the existence of all the characteristic peaks of the individual homopolymers, suggesting the incorporation of all the monomers in the copolymer P2. Furthermore, the 19F NMR spectrum of crude P2 showed complete A1 conversion (Fig. S5) consistent with the FTIR data, which exhibited complete disappearance of the activated ester carbonyl signal of A1 at 1785 cm−1 and the generation of a backbone ester peak at 1735 cm−1 (Fig. S6a). The SEC profile of P2 yielded an Mn value of 18,100 and an Mw value of 23,500 g mol−1 with a dispersity (Đ) of 1.30 with DMF as an eluent (Fig. S6b).
Self-assembly study and degradation of the polymeric nanocarrier
We next probed the self-assembly of P2 in water (c = 0.1 mg mL−1). P2 exhibited an absorbance band at 442 nm in water, which was 27 nm red-shifted94 compared to its molecularly dissolved state in methanol (λmax = 415 nm) (Fig. S7a). The fluorescence spectrum of P2 showed quenching of emission50,95 from its NMI pendant in water compared to that in methanol (Fig. S7b), revealing the aggregation behaviour of the polymer in water. The hydrophobic container property of P2 was evaluated by the encapsulation of the hydrophobic dye, Nile red (NR) (c = 10−6 M). A systematic encapsulation of NR at various concentrations of polymer P2 was monitored from the polymer-concentration-dependent fluorescence spectra of NR (λex = 565 nm) that yielded a critical aggregation concentration (CAC) of ∼24 µg mL−1 (Fig. 3a and b). A similar experiment was done by taking pyrene as a hydrophobic probe that yielded a closely matching CAC value of ∼27 µg mL−1 (Fig. S7c and d). Next, the morphology of the self-assembled P2 in water (c = 0.1 mg mL−1) was examined by transmission electron microscopy (TEM) imaging, which showed spherical micelle-like nanoaggregates (Fig. 3c) with an average size of ∼220 nm that was further corroborated from the dynamic light scattering (DLS) data (Fig. 3d). As the polyester backbone of P2 was constituted of randomly placed disulfide bonds, we examined the stability of the nanoaggregates of P2 in the presence of disulfide-reducing tripeptide, glutathione (GSH),60–62 which is known to be overexpressed in cancer cell environments. The TEM images clearly showed the transformation of regularly formed spherical aggregates into ill-defined disintegrated particles upon treatment of self-assembled P2 in water with GSH for 24 hours (Fig. 4a), which was further supported by DLS measurements, revealing significant reduction in the particle size from 220 nm to 60 nm (Fig. 4b). To further verify that the GSH-triggered disassembly of P2 is due to the backbone disulfide bond cleavage, the molecular weight of P2 was compared in the presence and absence of GSH (c = 10 mM). The SEC analysis (Fig. 4c) showed a clear increase in the retention time in the GSH-treated sample, suggesting a decrease in molecular weight due to the degradation of the polymer backbone, highlighting the advantage of incorporating bio-reducible disulfide linkages into the polyester backbone for designing GSH-triggered polymeric delivery vehicles. Separately, the degradation propensity of self-assembled P2 was evaluated by treating the polymer P2 (c = 0.5 mg mL−1) in water with lipase B from Pseudomonas cepacia, in order to ascertain the enzyme-induced hydrolysis of its backbone ester functionality. The DLS data (Fig. 4d) revealed that the size of the spherical nanoaggregates decreased from ∼220 nm to ∼100 nm within 12 hours, followed by a further decrease in size after 24 hours at a point where the size was almost negligible, suggesting complete degradation. Similar to GSH-triggered degradation, the SEC profile (Fig. S8) of the lipase B enzyme-treated P2 after 24 hours also showed an increase in the retention time, suggesting a reduction in molecular weight due to the cleavage of the polyester backbone.
 |
| | Fig. 3 (a) Changes in the Nile red (NR) emission intensity with varying concentrations of P2 (λex = 565 nm); (b) determination of the critical aggregation concentration (CAC) of P2 from NR emission (λex = 655 nm) versus polymer concentration plots; (c) TEM image of self-assembled P2 (c = 0.1 mg mL−1) in water (inset scale bar = 0.5 μm), and (d) the corresponding DLS data. | |
 |
| | Fig. 4 (a) TEM image of P2 (c = 0.1 mg mL−1) in water in the presence of GSH (c = 10 mM) showing disintegration of the pristine nanoaggregates; (b) DLS plot showing the hydrodynamic diameter of the nanoaggregates of P2 in water before and after treatment with GSH (24 h); (c) SEC profiles of P2 before and after (24 h) degradation with GSH (c = 10 mM) with DMF as an eluent; (d) DLS plot of P2 in water before and after treatment with lipase B for 12 h and 24 h; (e) % release studies of Nile red (NR) (c = 10−6 M) encapsulated in P2 as a function of time in the presence of GSH (red), lipase B (blue) and GSH + lipase B (pink) and in the absence of any GSH or lipase B (black line). Release% was recorded from the emission intensity of NR monitored at 655 nm (λex = 565 nm); and (f) comparison of the % release of encapsulated Nile red (NR) in the disulfide-bridged polymer P2 and control polymer P5 devoid of any disulfide linkage in the polyester backbone with varying concentrations of GSH. | |
Having evaluated the dual GSH and lipase B-triggered degradation behaviour of P2, the payload release kinetics of the resultant nanoaggregate was then investigated. For this purpose, Nile red (NR)-loaded self-assembled P2 was treated individually with GSH and lipase B (Scheme S1), and the decrease in the emission intensity of the hydrophobic dye was monitored at various time intervals, to assess the stability of the nanoaggregates under a physiological environment in the presence of these two stimuli (Fig. 4e and Fig. S9, S10). In the absence of GSH or lipase B, negligible changes in the NR emission were observed that served as a control for stimuli-triggered samples (Fig. S10a). NR-loaded P2 (c of P2 = 0.1 mg mL−1 and NR = 10−6 M) was subjected to a fixed concentration of GSH (c = 10 mM), and the changes in NR emission were monitored. The release % over different time intervals was calculated from the NR emission intensity at 655 nm (λex = 565 nm) (see the SI for the procedure). As can be observed, within 6 hours, around 57% and 32% release of the encapsulated NR was observed for GSH and lipase B treated polymer, respectively, which further reached 67% and 74%, respectively, at 24 hours, corroborating with the degradation observed in SEC analysis (Fig. 4c and Fig. S8). Furthermore, when both GSH and lipase B were added together at the same concentration of NR-encapsulated P2, for ascertaining the dual stimuli effect, a marked enhancement in the dye release was observed, which reached 75% within 5 hours, and thereafter remained almost constant within a time frame of 24 hours (Fig. 4e and Fig. S10b). The enhanced kinetics of the encapsulated dye release is attributed to the dual degradation effect of the P2 nanoaggregates in the simultaneous presence of GSH and lipase B that enabled concurrent cleavage of both the backbone ester groups and the disulfide bonds. Next, an NR-encapsulated aqueous solution of P2 (c = 0.1 mg mL−1) was treated with various concentrations of GSH alone (from 1 mM to 40 mM), and the release kinetics of encapsulated NR was monitored through the observed changes in its emission intensity (Fig. 4f and Fig. S11a). For comparison, the control experiment was conducted with another biotinylated copolymer, P5, previously reported by us (Scheme S2),8 which is structurally similar to P2 but lacks the backbone disulfide linkages (Scheme S2). The P2 polymer clearly exhibited a GSH concentration-dependent enhancement in the release of the encapsulated NR, reflecting the dependence of the disulfide reduction on the GSH concentration. This is beneficial for cancer cell-targeted drug release, where the concentration of GSH is known to be significantly higher than that in normal cells.60–62 As expected, in the absence of disulfide linkages, NR-encapsulated P5 nanoaggregates showed negligible changes in the emission of Nile red at identical GSH concentrations (Fig. 4f and Fig. S11b), highlighting the essential role of the disulfide bridge in triggering GSH-responsive degradation and release of encapsulated payloads (Scheme S2).
Cytotoxicity assay and targeted delivery
The aqueous solution of P2 at different concentrations was subjected to a cell viability test through the MTT assay in cancerous HeLa cell lines (CRL-1573, progeny of CCL-2, procured from NCCS, Pune, India) where no reduction in the cell viability was observed even after 48 hours at a concentration of 0.5 mg mL−1, which is 20 times higher than the CAC of P2 in water, suggesting no inherent cytotoxicity of the P2 nanoaggregates (Fig. 5a). The efficacy of the P2 for cancer cell-specific uptake was then evaluated through monitoring its fluorescence emission via fluorescence-activated cell sorting (FACS) analysis. To assess the targeting ability of self-assembled P2, both cancerous (HeLa) and non-cancerous (NIH 3T3) cells were incubated with an aqueous solution of P2 (c = 0.2 mg mL−1) for 24 hours. As compared to cancerous HeLa cells, the internalization of P2 was observed to be negligible in NIH 3T3 cells (CRL-1658, progeny of CCL-92, procured from NCCS, Pune, India) under similar conditions (Fig. S12). Furthermore, the cellular uptake in HeLa cells showed a notable improvement, reaching ∼66% when the concentration of P2 was increased from 0.2 to 0.4 mg mL−1 and the incubation time was increased from 24 to 48 hours (Fig. S12). To further verify whether the selective uptake in cancer cells followed biotin-receptor-mediated endocytosis, the HeLa cells were preincubated with excess free biotin to block the biotin receptors. Upon subsequent treatment of these pretreated cells with the P2 nanoaggregates, much diminished uptake was observed from the flow cytometry analysis, confirming cellular internalization occurring through the biotin receptor-mediated pathway (Fig. 5b and c). The cancer cell-targeted uptake was confirmed by confocal laser scanning microscopy (CLSM) imaging (Fig. 5d and e), which revealed significant green-emission from P2 in the cytosol of HeLa cells that were not pretreated with any biotin (Fig. 5d), but negligible emission was observed in HeLa cells that were pretreated with excess free biotin (Fig. 5e), inferring biotin-receptor-mediated endocytosis, corroborating the previous results from FACS studies (Fig. 5b and c).
 |
| | Fig. 5 (a) Cell viability (%) study of P2 at variable concentrations in HeLa cells using an MTT assay after 24 h and 48 h of incubation at 37 °C [data are shown as the mean ± SD of the three experimental replicates]; (b) FACS analysis of P2 (c = 0.4 mg mL−1) in an HeLa cell line with and without pretreatment of the cells by free biotin [cells were incubated for 24 hours with biotin, followed by 48 hours with P2 at 37 °C]; (c) bar diagram obtained from the comparative FACS analysis data showing a significant decrease in the mean fluorescence intensity (MFI) of P2 upon treatment of HeLa cells with excess free biotin [data are shown as the mean of ± SD of three experimental replicates]; CLSM images for the cellular uptake of P2 in HeLa cells (d) without any pretreatment with biotin and (e) after pretreatment of the cells by excess free biotin. Images from left to right are arranged as follows: the blue channel is for the Hoechst 33342 dye staining the nuclei, the green channel is for the emission from the P2 polymer and an overlay of blue and green channels. | |
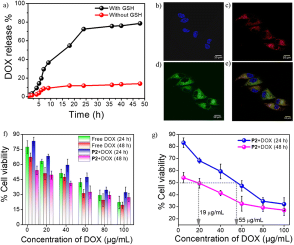
Next, the cancer-targeting ability of P2 was utilized for the encapsulation and delivery of an anti-cancer drug, doxorubicin (DOX), in HeLa cells. A blue shift from 504 nm to 497 nm in the absorbance band of DOX was observed in the DOX-encapsulated nanoaggregates of P2, assigned to P2 + DOX (concentration of the P2 polymer = 1 mg mL−1; concentration of the loaded DOX = 0.06 mg mL−1), compared to free DOX, signifying the DOX's encapsulation inside the hydrophobic core of self-assembled P2 (Fig. S13).96 The time-dependent release of the loaded DOX from the P2 nanocarrier was then assessed in the presence of a 10 mM solution of GSH in a pH 7.4 buffer, which resulted in 79% release of the drug within 48 hours, in contrast to a negligible release of only 13% in the absence of GSH (Fig. 6a and Fig. S14a, b). The HeLa cells incubated with DOX-loaded P2 (P2 + DOX) were subsequently examined by confocal laser scanning microscopy (CLSM) (concentration of P2 = 0.3 mg mL−1; loaded DOX = 0.02 mg mL−1). The intracellular delivery of DOX by P2 was confirmed by the colocalized presence of the green fluorescence of P2 and the red fluorescence of DOX in HeLa cells (Fig. 6b–e), highlighting the efficacy of P2 as a targeted-drug delivery vehicle. Furthermore, the cytotoxicity of HeLa cells in the presence of P2 + DOX was elucidated (Fig. 6f), showing a significant decrease in the cell viability compared to the DOX-free polymer, which was non-toxic (Fig. 5a). For the loaded DOX concentration of only 5 µg mL−1, the cell viability decreased by 17% within 24 hours, whereas for a higher DOX loading concentration of 100 µg mL−1, the cell viability substantially decreased by 68%. Upon extending the incubation time period to 48 hours, the cell viability decreased further by 46% and 73% for the same DOX loading concentrations of only 5 µg mL−1 and 100 µg mL−1, respectively (Fig. 6f), which can be attributed to the intracellular degradation of the disulfide linkage and polyester backbone, leading to slow release of DOX from the degraded delivery vehicle. The cytotoxicity profiles showed comparable trends to that of the free DOX treated HeLa cells, clearly illustrating that the observed cell killing effect is due to the release of DOX from the polymer carrier. Subsequently, the IC50 values were evaluated to be 55 µg mL−1 and 19 µg mL−1, respectively, for 24 hours and 48 hours of incubation (Fig. 6g), confirming the role of P2 as a degradable, efficient drug delivery vehicle.
 |
| | Fig. 6 (a) Time-dependent release profile of DOX from P2 nanoaggregates in the presence and absence of GSH (c = 10 mM); (b–e) CLSM images (scale bar = 10 μm) showing cellular uptake of DOX-loaded P2 in HeLa cells (concentration of P2 = 0.3 mg mL−1; concentration of loaded DOX = 0.02 mg mL−1). Images are arranged as follows: (b) the blue channel is for the Hoechst 33342 dye staining the nuclei, (c) the red channel is for the emission from DOX, (d) the green channel is for the emission from the P2 polymer, and (e) is an overlay of images; (f) cytotoxicity of HeLa cells upon treatment with the DOX-loaded P2 polymer and equivalent concentrations of free DOX following 24 and 48 hours of incubation; and (g) the corresponding IC50 values from the DOX-loaded P2 nanoaggregates after 24 and 48 hours of incubation [data are shown as the mean of ±SD of three experimental replicates]. | |
Conclusions
In summary, two redox-responsive polyesters, labelled as P1 and P2, have been successfully synthesized using a facile DMAP-catalyzed condensation polymerization technique from an activated pentafluorophenyl-based diester of adipic acid and a disulfide-bridged diol in DMF under mild reaction conditions. This versatile methodology enabled the synthesis of well-defined polyesters through quantitative monomer conversion, as confirmed by the polymerization kinetics of P1, while P2 additionally incorporated two other functional diols featuring a fluorescent NMI dye and a biotin functionality. This endowed P2 with an amphiphilic character and the cancer cell-targeting ability due to the presence of biotin pendants. In contrast to hydrophobic P1, P2 produced micelle-like structures in water, exhibiting a hydrophobic dye loading property that was verified using Nile red (NR) and pyrene as model hydrophobic dyes. The redox-responsiveness of P2 was investigated from the GSH-triggered degradation of the polymer backbone, causing time-dependent release of the encapsulated NR dye and the chemotherapeutic drug doxorubicin (DOX). A structurally similar biotinylated polyester (P5) without a disulfide linkage was used as a control that failed to exhibit such GSH-responsive dye-releasing properties. Due to the polyester linkage, the backbone was also degradable in the presence of the ester-bond-breaking hydrolytic enzyme, lipase B, highlighting the dual stimuli-responsive character of P2. Additionally, a biotin-functionalized P2 nanocarrier demonstrated cancer-cell selective uptake in HeLa cells in comparison with non-cancerous NIH 3T3 cells. Furthermore, the polymeric nanocarrier enabled the delivery of DOX in HeLa cells. While the DOX-free P2 polymer itself was non-toxic, the DOX-loaded polymer demonstrated significant cytotoxicity, attributed to the intracellular stimuli-triggered degradation of the polymer backbone, resulting in the release of the encapsulated drug into the cancer cell environment. The interesting findings of this work open up future prospects for exploring the present synthetic approach in designing structurally tunable multi-stimuli-responsive polyesters with diverse applications ranging from targeted drug delivery to other therapeutic functions.
Author contributions
The manuscript was written through contributions of all authors. All the authors approved the final version of the manuscript.
Conflicts of interest
There are no conflicts to declare.
Data availability
The data supporting this article have been included as part of the supplementary information (SI). Supplementary information is available. Experimental procedures, characterization data, and additional figures are available in the SI. See DOI: https://doi.org/10.1039/d5py01148e.
Acknowledgements
A. B. and S. B. thank the IACS for the research fellowship and infrastructural facilities. A. D. thanks the SERB India (grant no. CRG/2022/003069) and IACS for funding. All the authors thank the School of Applied and Interdisciplinary Sciences (SAIS) at IACS for providing the laboratory facilities for the cell culture work and Central Scientific Services (CSS) and Technical Research Centre (TRC), IACS, for the instrumental facilities.
References
- M. A. Beach, U. Nayanathara, Y. Gao, C. Zhang, Y. Xiong, Y. Wang and G. K. Such, Chem. Rev., 2024, 124, 5505–5616 CrossRef CAS PubMed.
- R. T. Chacko, J. Ventura, J. Zhuang and S. Thayumanavan, Adv. Drug Delivery Rev., 2012, 64, 836–851 Search PubMed.
- R. Bej, P. Dey and S. Ghosh, Soft Matter, 2019, 16, 11–26 RSC.
- D. Sun, S. Zhou and W. Gao, ACS Nano, 2020, 14, 12281–12290 CrossRef CAS PubMed.
- V. M. Hadkar, C. Mohanty and C. I. Selvaraj, RSC Adv., 2024, 14, 25149–25173 RSC.
- W. Cui, J. Li and G. Decher, Adv. Mater., 2016, 28, 1302–1311 CrossRef CAS PubMed.
- M. T. Manzari, Y. Shamay, H. Kiguchi, N. Rosen, M. Scaltriti and D. A. Heller, Nat. Rev. Mater., 2021, 6, 351–370 CrossRef CAS PubMed.
- S. Biswas, P. Rajdev, A. Banerjee and A. Das, Biomacromolecules, 2025, 26, 4661–4674 Search PubMed.
- Z. Zhao, A. Ukidve, J. Kim and S. Mitragotri, Cell, 2020, 181, 151–167 CrossRef CAS PubMed.
- K. Ulbrich, K. Holá, V. Šubr, A. Bakandritsos, J. Tuček and R. Zbořil, Chem. Rev., 2016, 116, 5338–5431 Search PubMed.
- U. Huynh, P. Wu, J. Qiu, T. Prachyathipsakul, K. Singh, D. J. Jerry, J. Gao and S. Thayumanavan, Biomacromolecules, 2023, 24, 849–857 CrossRef CAS PubMed.
- Y. Nakamura, A. Mochida, P. L. Choyke and H. Kobayashi, Bioconjugate Chem., 2016, 27, 2225–2238 CrossRef CAS PubMed.
- E. A. Azzopardi, E. L. Ferguson and D. W. Thomas, J. Antimicrob. Chemother., 2013, 68, 257–274 CrossRef CAS PubMed.
- A. Nel, E. Ruoslahti and H. Meng, ACS Nano, 2017, 11, 9567–9569 CrossRef CAS PubMed.
- W. X. Ren, J. Han, S. Uhm, Y. J. Jang, C. Kang, J.-H. Kim and J. S. Kim, Chem. Commun., 2015, 51, 10403–10418 RSC.
- C. Wang, Y. Xiu, Y. Zhang, Y. Wang, J. Xu, W. Yu and D. Xing, Nanoscale, 2025, 17, 1812–1873 RSC.
- N. U. Deshpande and M. Jayakannan, Biomacromolecules, 2018, 19, 3572–3585 CrossRef CAS PubMed.
- Q. Sun, J. Qian, H. Tian, L. Duan and W. Zhang, Chem. Commun., 2014, 50, 8518–8521 Search PubMed.
- S. Fathi-karkan, S. Sargazi, S. Shojaei, B. F. Far, S. Mirinejad, M. Cordani, A. Khosravi, A. Zarrabi and S. Ghavami, Nanoscale, 2024, 16, 12750–12792 RSC.
- J. Lu, W. Zhao, Y. Huang, H. Liu, R. Marquez, R. B. Gibbs, J. Li, R. Venkataramanan, L. Xu, S. Li and S. Li, Mol. Pharm., 2014, 11, 4164–4178 CrossRef CAS PubMed.
- Z. Yang, J. H. Lee, H. M. Jeon, J. H. Han, N. Park, Y. He, H. Lee, K. S. Hong, C. Kang and J. S. Kim, J. Am. Chem. Soc., 2013, 135, 11657–11662 Search PubMed.
- H. Kim, A. Jo, S. Baek, D. Lim, S.-Y. Park, S. K. Cho, J. W. Chung and J. Yoon, Sci. Rep., 2017, 7, 41090 Search PubMed.
- P. De, S. R. Gondi and B. S. Sumerlin, Biomacromolecules, 2008, 9, 1064–1070 Search PubMed.
- C. Chen and S. H. Thang, Polym. Chem., 2018, 9, 1780–1786 Search PubMed.
- Y. Yamada, T. Onda, Y. Wada, K. Hamada, Y. Kikkawa and M. Nomizu, ACS Omega, 2023, 8, 4687–4693 CrossRef CAS PubMed.
- G. Gasparini, E.-K. Bang, G. Molinard, D. V. Tulumello, S. Ward, S. O. Kelley, A. Roux, N. Sakai and S. Matile, J. Am. Chem. Soc., 2014, 136, 6069–6074 CrossRef CAS PubMed.
- D. Fan, Y. Cao, M. Cao, Y. Wang, Y. Cao and T. Gong, Signal Transduction Targeted Ther., 2023, 8, 293 CrossRef PubMed.
- M. J. Nirmala, U. Kizhuveetil, A. Johnson, G. Balaji, R. Nagarajan and V. Muthuvijayan, RSC Adv., 2023, 13, 8606–8629 Search PubMed.
- J. Zhuang, M. R. Gordon, J. Ventura, L. Li and S. Thayumanavan, Chem. Soc. Rev., 2013, 42, 7421–7435 Search PubMed.
- N. R. B. Boase, E. R. Gillies, R. Goh, R. E. Kieltyka, J. B. Matson, F. Meng, A. Sanyal and O. Sedláček, Biomacromolecules, 2025, 26, 1387–1390 Search PubMed.
- N. R. B. Boase, E. R. Gillies, R. Goh, R. E. Kieltyka, J. B. Matson, F. Meng, A. Sanyal and O. Sedláček, Biomacromolecules, 2024, 25, 5417–5436 CrossRef CAS PubMed.
- Y. Li, J. Liu, J. He, A. Dey, V. D. Bui and J. H. Park, Chem. Mater., 2024, 36, 4054–4077 Search PubMed.
- H. K. Azar, L. Sabouri, N. Beheshtizadeh and R. Maleki, Sci. Rep., 2025, 15, 45428 CrossRef PubMed.
- B. Kulkarni, S. AlOtaiby, N. M. Khashab and N. Hadjichristidis, Biomacromolecules, 2025, 26, 3032–3043 CrossRef CAS PubMed.
- S. Mura, J. Nicolas and P. Couvreur, Nat. Mater., 2013, 12, 991–1003 Search PubMed.
- R. Hoogenboom and H. Schlaad, Polym. Chem., 2017, 8, 24–40 Search PubMed.
- M. Wei, Y. Gao, X. Li and M. J. Serpe, Polym. Chem., 2017, 8, 127–143 RSC.
- T. M. Reineke, ACS Macro Lett., 2016, 5, 14–18 Search PubMed.
- S. Jana, B. Daelman, M. Purino and R. Hoogenboom, Macromolecules, 2025, 58, 6098–6110 Search PubMed.
- R. Li, F. Peng, J. Cai, D. Yang and P. Zhang, Asian J. Pharm. Sci., 2020, 15, 311–325 Search PubMed.
- H. Sun, C. P. Kabb, M. B. Sims and B. S. Sumerlin, Prog. Polym. Sci., 2019, 89, 61–75 CrossRef CAS.
- M. Chen, M. Zhong and J. A. Johnson, Chem. Rev., 2016, 116, 10167–10211 CrossRef CAS PubMed.
- S. Perrier, Macromolecules, 2017, 50, 7433–7447 Search PubMed.
- K. Matyjaszewski, Chem. Mater., 2024, 36, 1775–1778 CrossRef CAS.
- S. Zhu, W. Kong, S. Lian, A. Shen, S. P. Armes and Z. An, Nat. Synth., 2025, 4, 15–30 CrossRef CAS.
- B. Le Droumaguet and J. Nicolas, Polym. Chem., 2010, 1, 563–598 Search PubMed.
- D. Lee, H. Wang and R. Verduzco, J. Polym. Sci., 2024, 62, 3879–3896 Search PubMed.
- S. Biswas and A. Das, Chem. – Eur. J., 2023, 29, e202203849 CrossRef CAS PubMed.
- S. Biswas, R. Barman, M. Biswas, A. Banerjee and A. Das, Polym. Chem., 2024, 15, 2753–2762 RSC.
- S. Biswas, P. Rajdev, A. Banerjee and A. Das, Nanoscale, 2025, 17, 5732–5742 RSC.
- S. Kocak, B. Demirkol, R. K. Boz, R. Sanyal, M. Arslan and A. Sanyal, Polym. Chem., 2025, 16, 1272–1284 RSC.
- Y. Wang, C. Zhang, M. Choudhari, S. S. Kermaniyan, C. Ritchie and G. K. Such, Polym. Chem., 2024, 15, 3691–3700 RSC.
- H. Wang, G. Wan, Y. Liu, B. Chen, H. Chen, S. Zhang, D. Wang, Q. Xiong, N. Zhang and Y. Wang, Polym. Chem., 2016, 7, 6340–6353 RSC.
- C. Gao, E. Zhang, X. Bian, Q. Li, C. Wang, G. Yang, M. Jiang and G. Chen, Biomacromolecules, 2024, 25, 2065–2074 CrossRef CAS PubMed.
- J. Kato, Y. Li, K. Xiao, J. S. Lee, J. Luo, J. M. Tuscano, R. T. O'Donnell and K. S. Lam, Mol. Pharm., 2012, 9, 1727–1735 CrossRef CAS PubMed.
- S. Bera, R. Barman and S. Ghosh, Polym. Chem., 2022, 13, 5188–5192 RSC.
- P. Zhang, H. Zhang, W. He, D. Zhao, A. Song and Y. Luan, Biomacromolecules, 2016, 17, 1621–1632 CrossRef CAS PubMed.
- S. Bera, R. Bej, P. Kanjilal, S. Sinha and S. Ghosh, Bioconjugate Chem., 2024, 35, 480–488 CrossRef CAS PubMed.
- M. H. Lee, Z. Yang, C. W. Lim, Y. H. Lee, S. Dongbang, C. Kang and J. S. Kim, Chem. Rev., 2013, 113, 5071–5109 CrossRef CAS PubMed.
- D. Yang, W. Chen and J. Hu, J. Phys. Chem. B, 2014, 118, 12311–12317 CrossRef CAS PubMed.
- A. Meister and M. E. Anderson, Annu. Rev. Biochem., 1983, 52, 711–760 CrossRef CAS PubMed.
- J. F. Quinn, M. R. Whittaker and T. P. Davis, Polym. Chem., 2017, 8, 97–126 RSC.
- T. Fuoco, D. Pappalardo and A. Finne-Wistrand, Macromolecules, 2017, 50, 7052–7061 CrossRef CAS.
- M. P. Gamcsik, M. S. Kasibhatla, S. D. Teeter and O. M. Colvin, Biomarkers, 2012, 17, 671–691 Search PubMed.
- G. Wu, J. R. Lupton, N. D. Turner, Y.-Z. Fang and S. Yang, J. Nutr., 2004, 134, 489–492 CrossRef CAS PubMed.
- A. Russo, W. DeGraff, N. Friedman and J. B. Mitchell, Cancer Res., 1986, 46, 2845–2848 CAS.
- P. Kuppusamy, H. Li, G. Ilangovan, A. J. Cardounel, J. L. Zweier, K. Yamada, M. C. Krishna and J. B. Mitchell, Cancer Res., 2002, 62, 307–312 CAS.
- Q. Wang, J. Guan, J. Wan and Z. Li, RSC Adv., 2020, 10, 24397–24409 RSC.
- Z. Jiang and S. Thayumanavan, Isr. J. Chem., 2020, 60, 132–139 CrossRef CAS PubMed.
- R. Zhang, T. Nie, Y. Fang, H. Huang and J. Wu, Biomacromolecules, 2022, 23, 1–19 CrossRef PubMed.
- F. Badparvar, A. P. Marjani, R. Salehi and F. Ramezani, Sci. Rep., 2024, 14, 8567 Search PubMed.
- G. Hao, Z. P. Xu and L. Li, RSC Adv., 2018, 8, 22182–22192 RSC.
- M. Jang, S. S. Kim and J. Lee, Exp. Mol. Med., 2013, 45, e45 CrossRef PubMed.
- S. Saxena and M. Jayakannan, J. Polym. Sci., Part A: Polym. Chem., 2016, 54, 3279–3293 CrossRef CAS.
- H. Dong, L. Pang, H. Cong, Y. Shen and B. Yu, Drug Delivery, 2019, 26, 416–432 Search PubMed.
- A. Nandi, R. Halder, D. Patra, A. Hussain, S. Roy, J. Das Sarma and R. Shunmugam, Biomacromolecules, 2025, 26, 5182–5194 CrossRef CAS PubMed.
- C. Wang, S. Chen, Y. Wang, X. Liu, F. Hu, J. Sun and H. Yuan, Adv. Mater., 2018, 30, 1706407 CrossRef PubMed.
- M.-H. Xiong, Y. Bao, X.-Z. Yang, Y.-C. Wang, B. Sun and J. Wang, J. Am. Chem. Soc., 2012, 134, 4355–4362 CrossRef CAS PubMed.
- H. Hu, Q. Luan, J. Li, C. Lin, X. Ouyang, D.-Q. Wei, J. Wang and J. Zhu, Biomacromolecules, 2023, 24, 5722–5736 CrossRef CAS PubMed.
- Y. Tachibana, T. Baba and K. Kasuya, Polym. Degrad. Stab., 2017, 137, 67–74 CrossRef CAS.
- K. Borska, M. Bednarek and A. Pawlak, Eur. Polym. J., 2021, 156, 110636 CrossRef CAS.
- D. Giannantonio, M. Haktaniyan, A. Brandolese, M. C. Arno and A. P. Dove, ACS Macro Lett., 2025, 14, 1359–1366 CrossRef CAS PubMed.
- L. Lv, Y. Guo, Y. Shen, J. Liu, W. Zhang, D. Zhou and S. Guo, Adv. Healthcare Mater., 2015, 4, 1496–1501 CrossRef CAS PubMed.
- C. V. Aarsen, A. Liguori, R. Mattsson, M. H. Sipponen and M. Hakkarainen, Chem. Rev., 2024, 124, 8473–8515 CrossRef CAS PubMed.
- J. Lee, P. Nanthananon, A. Kim and Y. K. Kwon, J. Appl. Polym. Sci., 2023, 140, e53369 CrossRef CAS.
- M. Chen, L. Zhou, Y. Wu, X. Zhao and Y. Zhang, ACS Macro Lett., 2019, 8, 255–260 CrossRef CAS PubMed.
- X. Zhang, Y. Lu, L. Yang, Y. Sui, C. Zhang, W. Zhang, J. Guo, K. Wang, X. Liu and M. Lin, Biomacromolecules, 2025, 26, 3044–3058 CrossRef CAS PubMed.
- A. Das and P. Theato, Chem. Rev., 2016, 116, 1434–1495 CrossRef CAS PubMed.
- A. Das, S. Lin and P. Theato, ACS Macro Lett., 2017, 6, 50–55 CrossRef CAS PubMed.
- Y. Tokiwa and T. Suzuki, Nature, 1977, 270, 76–78 CrossRef CAS PubMed.
- A. Seo, J. L. Jackson, J. V. Schuster and D. Vardar-Ulu, Anal. Bioanal. Chem., 2013, 405, 6379–6384 CrossRef CAS PubMed.
- J. C. Lukesh, M. J. Palte and R. T. Raines, J. Am. Chem. Soc., 2012, 134, 4057–4059 CrossRef CAS PubMed.
- S. Begum, K. Kutonova, A. Mauri, M. Koenig, K. C. Chan, C. Sprau, C. Dolle, V. Trouillet, Z. Hassan, T. Leonhard, S. Heißler, Y. M. Eggeler, W. Wenzel, M. Kozlowska and S. Bräse, Adv. Funct. Mater., 2024, 34, 2303929 CrossRef CAS.
- A. Jamadar, C. K. Karan, L. Roy and A. Das, Langmuir, 2020, 36, 3089–3095 CrossRef CAS PubMed.
- A. Rajak and A. Das, Angew. Chem., Int. Ed., 2022, 61, e202116572 CrossRef CAS PubMed.
- R. Bej, K. Achazi, R. Haag and S. Ghosh, Biomacromolecules, 2020, 21, 3353–3363 CrossRef CAS PubMed.
|
| This journal is © The Royal Society of Chemistry 2026 |
Click here to see how this site uses Cookies. View our privacy policy here.