Issue 7, 2016

Autophagy is involved in regulating VEGF during high-glucose-induced podocyte injury

Abstract

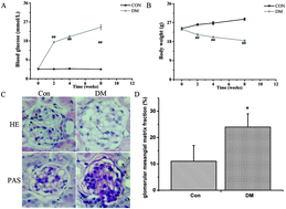
Podocytes are the major sites of vascular endothelial growth factor (VEGF) production in kidneys. Over-expression of VEGF is involved in the pathogenesis of diabetic nephropathy (DN), and an emerging body of evidence suggests that autophagy plays an important role in DN. In this study, the effect of autophagy on over-expressed VEGF along with its underlying mechanism was investigated in streptozotocin (STZ)-induced diabetic mice and high glucose (HG)-induced podocytes. We found that diabetes caused podocyte foot process effacement and VEGF upregulation significantly. In vitro, high glucose induced VEGF and reduced the podocyte viability. After treatment with rapamycin in podocytes, an autophagy inducer, VEGF activation was significantly abrogated and podocyte injury was ameliorated. In contrast, podocytes treated with 3-methyladenine (3-MA), a potent autophagy inhibitor, had increased VEGF expression. Furthermore, 3-MA significantly increased the production of HG-induced reactive oxygen species (ROS), whereas rapamycin decreased the cellular ROS level. Inhibition of ROS production by N-acetyl-L-cysteine (NAC) effectively reduced the over-expression of VEGF. These studies show the vital role of autophagy in the regulation of VEGF, which presents a protective effect on HG-induced podocyte injury. ROS production may be an important mechanism for mediating this process.

Graphical abstract: Autophagy is involved in regulating VEGF during high-glucose-induced podocyte injury

Article information

Article type
Paper
Submitted
13 Mar 2016
Accepted
18 Apr 2016
First published
20 Apr 2016

Mol. BioSyst., 2016,12, 2202-2212

Autophagy is involved in regulating VEGF during high-glucose-induced podocyte injury

W. Miaomiao, L. Chunhua, Z. Xiaochen, C. Xiaoniao, L. Hongli and Y. Zhuo, Mol. BioSyst., 2016, 12, 2202 DOI: 10.1039/C6MB00195E

To request permission to reproduce material from this article, please go to the Copyright Clearance Center request page.

If you are an author contributing to an RSC publication, you do not need to request permission provided correct acknowledgement is given.

If you are the author of this article, you do not need to request permission to reproduce figures and diagrams provided correct acknowledgement is given. If you want to reproduce the whole article in a third-party publication (excluding your thesis/dissertation for which permission is not required) please go to the Copyright Clearance Center request page.

Read more about how to correctly acknowledge RSC content.

Spotlight

Advertisements