Analyzing ERK 1/2 signalling and targets†
Abstract
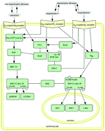
The ERK cascade (e.g. Raf-1) protects the heart from cell death and ischemic injury but can also turn maladaptive. Furthermore, an additional autophosphorylation of ERK2 at Thr188 (Erk1 at Thr208) allows ERK to phosphorylate nuclear targets involved in hypertrophy, stressing this additional phosphorylation as a promising pharmacological target. An in silico model was assembled and setup to reproduce different phosphorylation states of ERK 1/2 and various types of stimuli (hypertrophic versus non-hypertrophic). Synergistic and antagonistic receptor stimuli can be predicted in a semi-quantitative model, simulated time courses were experimentally validated. Furthermore, we detected new targets of ERK 1/2, which possibly contribute to the development of pathological hypertrophy. In addition we modeled further interaction partners involved in the protective and maladaptive cascade. Experimental validation included different gene expression data sets supporting key components and novel interaction partners as well as time courses in chronic heart failure.
- This article is part of the themed collection: Chemical Biology in Molecular BioSystems
Please wait while we load your content...