Reproductive toxicity and meiotic dysfunction following exposure to the pesticides Maneb, Diazinon and Fenarimol†
Abstract
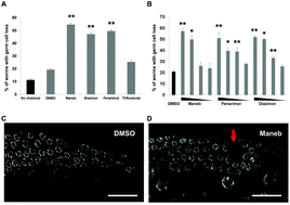
The comprehensive identification and mechanistic analysis of reproductive toxicants constitutes one of the major hurdles in the toxicological assessment of chemicals originating from the large number of chemicals to be tested and the difficulty in examining germ cells at various stages of their development. We previously described the development of an assay in the roundworm Caenorhabditis elegans that allows the detection of chemicals bearing aneugenic activity and that could be used for the detection of germline toxicity. We present here new evidence for the reproductive toxicity of three pesticides identified in our germline toxicity assay: Maneb, Diazinon and Fenarimol. We show that all three pesticides cause an acute germline nuclear loss in exposed nematodes in a dose-dependent fashion. The loss of germline nuclei coincides with the meiotic stage of pachytene during Prophase I and is dependent on the germline apoptotic machinery suggesting activation of a meiotic checkpoint. Further investigation revealed a profound dysregulation of the meiotic program as evidenced by (1) an alteration of the kinetics of double strand repair, (2) the disruption of the process of chromosome morphogenesis at the end of Prophase I and (3) the reorganization of the meiotic differentiation gradient inherent to the C. elegans germline following exposure to Maneb and Diazinon. These defects correlate with a significant increase in embryonic lethality and a corresponding decrease in the number of progeny. These results therefore provide strong evidence for the reproductive toxicity of Maneb, Diazinon and Fenarimol rooted in the alteration of early steps of germ cell differentiation.
- This article is part of the themed collection: New Talents
Please wait while we load your content...