Evidence mapping and scoping review of pathways for potential dietary exposure to per- and poly-fluoroalkyl substances (PFAS)†
Abstract
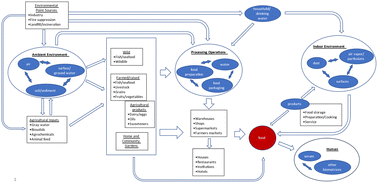
Concern for exposure to per- and poly-fluoroalkyl substances (PFAS) has been growing over the past couple of decades as more information is obtained and understood. PFAS are environmentally persistent and have found their way into the food chain. A better understanding of the impact to humans through the dietary route is imperative to address growing concerns and to mitigate these influences on the food supply. The goal of this study is to identify and map evidence in the peer reviewed literature of important pathways for dietary exposure to PFAS. A conceptual model of potential exposure pathways is described, evidence for these pathways from two previous systematic literature reviews is collated, and additional information on potential for PFAS transfer to food from targeted reviews is distilled. Evidence mapping confirms significant evidence for occurrence of legacy PFAS in foods and for association of dietary intake of certain foods with measured body burden for these chemicals. More limited information on sources of PFAS in agricultural inputs and food processing suggest important exposure pathways for consumers. There is also limited research reporting chemical transfers during food storage and preparation. Direct measurements for most PFAS in foods and for transfers from contaminated environmental media to foods remain limited. Addressing the most important gaps in the evidence for PFAS exposure through the dietary pathway will support actions to mitigate and prevent health impacts.
- This article is part of the themed collection: Recent Open Access Articles

Please wait while we load your content...