Issue 11, 2022

Engineered mesenchymal stem cell-derived exosomes with high CXCR4 levels for targeted siRNA gene therapy against cancer

Abstract

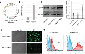
Gene therapy has been used in a variety of diseases and shows brilliant anticancer or cancer suppression effects. Gene therapy is gradually evolving as the most compelling frontier hotspot in the field of cancer therapy. The current vehicles used in gene therapy have poor safety and low delivery efficiency, and thus, it is urgent to develop novel delivery vehicles for gene therapy. Due to the excellent stability and biosafety of exosomes, their use as drug carriers for novel nucleic acid therapy is in full swing, revealing huge prospects for clinical application. Mesenchymal stem cells (MSCs) have a natural homing property and can spontaneously accumulate at injury sites, inflammation sites, and even tumour sites. This feature is attributed to a variety of tropism factors expressed on their surface; for example, CXC chemokine receptor type 4 (CXCR4) can specifically bind to the highly expressed stromal cell derived factor-1 (SDF-1) on the tumour surface, which is essential for accumulation of MSCs at the tumour site. The mesenchymal stem cells used in this study were genetically engineered to obtain exosomes with high CXCR4 expression as carriers for targeted gene-drug delivery, and then, the Survivin gene was loaded via electrotransformation to construct a brand-new gene-drug delivery system (CXCR4high Exo/si-Survivin). Finally, related in vivo and in vitro experiments were conducted. We observed that the new delivery system can efficiently aggregate at the tumour site and release siRNA into tumour cells, knocking down the Survivin gene in tumour cells in vivo and thereby inhibiting tumour growth. This new gene-drug delivery system has tremendous clinical transformation value and provides a new strategy for clinical treatment of tumours.

Graphical abstract: Engineered mesenchymal stem cell-derived exosomes with high CXCR4 levels for targeted siRNA gene therapy against cancer

Supplementary files

Article information

Article type
Paper
Submitted
13 Dec 2021
Accepted
22 Jan 2022
First published
02 Feb 2022

Nanoscale, 2022,14, 4098-4113

Engineered mesenchymal stem cell-derived exosomes with high CXCR4 levels for targeted siRNA gene therapy against cancer

S. Xu, B. Liu, J. Fan, C. Xue, Y. Lu, C. Li and D. Cui, Nanoscale, 2022, 14, 4098 DOI: 10.1039/D1NR08170E

To request permission to reproduce material from this article, please go to the Copyright Clearance Center request page.

If you are an author contributing to an RSC publication, you do not need to request permission provided correct acknowledgement is given.

If you are the author of this article, you do not need to request permission to reproduce figures and diagrams provided correct acknowledgement is given. If you want to reproduce the whole article in a third-party publication (excluding your thesis/dissertation for which permission is not required) please go to the Copyright Clearance Center request page.

Read more about how to correctly acknowledge RSC content.

Social activity

Spotlight

Advertisements