A pumpless body-on-a-chip model using a primary culture of human intestinal cells and a 3D culture of liver cells
Abstract
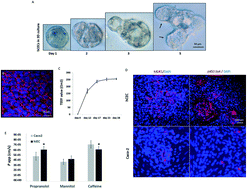
We describe an expanded modular gastrointestinal (GI) tract–liver system by co-culture of primary human intestinal epithelial cells (hIECs) and 3D liver mimic. The two organ body-on-chip design consisted of GI and liver tissue compartments that were connected by fluidic medium flow driven via gravity. The hIECs and HepG2 C3A liver cells in the co-culture system maintained high viability for at least 14 days in which hIECs differentiated into major cell types found in native human intestinal epithelium and the HepG2 C3A cells cultured on 3D polymer scaffold formed a liver micro-lobe like structure. Moreover, the hIECs formed a monolayer on polycarbonate membranes with a tight junction and authentic TEER values of approximately 250 Ω cm2 for the native gut. The hIEC permeability was compared to a conventional permeability model using Caco-2 cell response for drug absorption by measuring the uptake of propranolol, mannitol and caffeine. Metabolic rates (urea or albumin production) of the cells in the co-culture GI–liver system were comparable to those of HepG2 C3A cells in a single-organ fluidic culture system, while induced CYP activities were significantly increased in the co-culture GI tract–liver system compared to the single-organ fluidic culture system. These results demonstrated potential of the low-cost microphysiological GI–liver model for preclinical studies to predict human response.
- This article is part of the themed collection: Organ-, body- and disease-on-a-chip systems

Please wait while we load your content...