Marginal zinc deficiency alters the heart proteome of rats†
Abstract
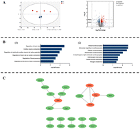
Zinc deficiency is closely related to cardiovascular diseases (CVDs), but the effects of marginal zinc deficiency (MZD) after birth on the heart are unknown. In this study, 4-week-old male rats were fed a low zinc diet (10 mg kg−1, 1/3 recommended nutrient intake, RNI) for 8 weeks. Echocardiography and histopathology were performed to assess the functional and morphological alterations of the heart. High-throughput proteomics was used to study the effects of MZD on cardiac protein expression. We found that MZD reduced food intake, body weight, serum zinc, and heart weight; however, the coefficient, zinc concentration, function, and histopathology of the heart were not changed. The heart proteome was altered in the marginal zinc-deficient diet group (MZG), compared with the normal zinc diet group (NZG). A total of 310 differentially expressed proteins (P < 0.05) were significantly changed by MZD, among which 163 proteins were up-regulated and 147 were down-regulated. Of these, 43 proteins are related to CVDs and 18 proteins are zinc-associated proteins. Gene Ontology and Pathway analysis revealed that 74 biological processes (BPs) and 37 pathways were significantly changed by MZD. This included six CVD-related BPs, such as regulation of heart rate, cardiac muscle contraction, regulation of ventricular cardiac muscle cell action potential, and regulation of blood pressure, and eight CVD-related pathways, such as dilated cardiomyopathy, diabetic cardiomyopathy, and hypertrophic cardiomyopathy. Our data show that marginal zinc deficiency after birth significantly alters cardiac protein expression and pathways related to CVDs.

Please wait while we load your content...