GPETAFLR, an octapeptide isolated from Lupinus angustifolius L. protein hydrolysate, promotes the skewing to the M2 phenotype in human primary monocytes
Abstract
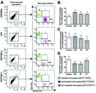
The present study aimed to test the mechanisms by which GPETAFLR, released from the enzymatic hydrolysis of lupine protein, may modulate the inflammatory response and plasticity in human primary monocytes. Human circulating monocytes and mature macrophages were used to analyze the effects of GPETAFLR on plasticity and inflammatory response using biochemical, flow cytometry, quantitative real-time PCR, and ELISA assays. GPETAFLR skewed the monocyte plasticity towards the anti-inflammatory non-classical CD14+CD16++ monocyte subset and reduced the inflammatory competence of LPS-treated human monocytes diminishing IL-1β, IL-6, and TNF-α and increasing IL-10 production and gene expression. Results showed that GPETAFLR decreased the frequency of the LPS-induced activated monocyte population (CD14++CD16−), diminished monocyte activation involved down-regulation of CCR2 mRNA expression and protein expression, and decreased gene expression of the LPS-induced chemoattractant mediator CCL2. Our findings imply a new understanding of the mechanisms by which GPETAFLR favor a continuous and gradual plasticity process in the human monocyte/macrophage system and offer novel benefits derived from the consumption of Lupinus angustifolius L. in the prevention of inflammatory-related diseases.

Please wait while we load your content...