MiR-19b alleviates MPP+-induced neuronal cytotoxicity via targeting the HAPLN4/MAPK pathway in SH-SY5Y cells
Abstract
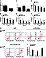
Background: miR-19b has been reported to be involved in nervous system disease including Parkinson's disease (PD). However its molecular basis has not been exhaustively elucidated. Materials and Methods: SH-SY5Y cells were treated with 1-methyl-4-phenylpyridinium (MPP+) to construct PD model in vitro. RT-qPCR was performed to detect the expression of miR-19b and proteoglycan link protein 4 (HAPLN4) mRNA. Western blot analysis was used to measure the level of HAPLN4 and mitogen activated protein kinase (MAPK)-related protein. Cell viability and apoptosis were determined by MTT and flow cytometry. Commercial ELISA kits were applied to quantify caspase-3 activity, lactate dehydrogenase (LDH), reactive oxygen species (ROS), superoxide dismutase (SOD), tumor necrosis factor-α (TNF-α) and interleukin-1 beta (IL-1β). Dual-luciferase reporter assay was applied to assess the relationship between miR-19b and HAPLN4. Results: miR-19b was downregulated in MPP+-induced SH-SY5Y cells. miR-19b overexpression reversed MPP+-induced suppression of cell viability and promotion of cell apoptosis in SH-SY5Y cells. Moreover, miR-19b alleviated MPP+-induced cytotoxicity of SH-SY5Y cells, embodied by the decrease of LDH release, caspase-3 activity, ROS expression, TNF-α and IL-1β secretion, as well as the increase of SOD level. HAPLN4 was identified as a direct target of miR-19b and miR-19b repressed HAPLN4 expression in a post-transcriptional manner. In addition, miR-19b-mediated anti-apoptosis effect was abated following HAPLN4 expression restoration in MPP+-induced SH-SY5Y cells. Furthermore, MAPK signaling participated in miR-19b/HAPLN4-mediated regulation in MPP+-treated SH-SY5Y cells. Conclusion: the neuroprotective effect of miR-19b might be mediated by HAPLN4/MAPK pathway in SH-SY5Y cells.

Please wait while we load your content...