Issue 6, 2015

Sulforaphane protected the injury of human vascular endothelial cell induced by LPC through up-regulating endogenous antioxidants and phase II enzymes

Abstract

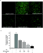
Sulforaphane (SFN), which is an isothiocyanate (ITC) that is found in cruciferous vegetables, has received considerable attention because of its beneficial effects. In this study, the protection by SFN in the lysophosphatidylcholine (LPC)-induced injury of human vascular endothelial EA.hy.926 cells was investigated. ROS intensity was obtained by fluorescence microscopic imaging. Levels of MDA, GSH and the activity of SOD were determined spectrophotometrically. Expressions of GST, GSH-Px, TrxR and Nrf-2 proteins were measured by western blotting analysis. SFN largely decreased ROS production, similar to vitamin E. The MDA level was decreased by SFN to a level that was comparable to the negative group. Incubation with 0.5, 1.25, 2.5 μmol L−1 SFN for 24 h restored the activity of SOD by 58%, 64%, and 123%, respectively. SOD activities were individually increased by 53%, 97%, 103% after treatment with 2.5 μmol L−1 SFN for 12 h, 24 h, and 48 h, respectively. SFN restored and up-regulated the expressions of GST, GSH-Px and TrxR both in dose- and time-dependent ways. Although VE presents comparable induction of phase 2 enzymes as 1.25 μmol L−1 SFN, it cannot induce the translocation of Nrf-2 to the nucleus. SFN protected the injury of vascular endothelial cell by LPC by enhancing anti-oxidative capabilities mediated by Nrf-2 translocation.

Graphical abstract: Sulforaphane protected the injury of human vascular endothelial cell induced by LPC through up-regulating endogenous antioxidants and phase II enzymes

Associated articles

Article information

Article type
Paper
Submitted
23 Apr 2015
Accepted
08 May 2015
First published
11 May 2015

Food Funct., 2015,6, 1984-1991

Sulforaphane protected the injury of human vascular endothelial cell induced by LPC through up-regulating endogenous antioxidants and phase II enzymes

B. Li, S. Tian, X. Liu, C. He, Z. Ding and Y. Shan, Food Funct., 2015, 6, 1984 DOI: 10.1039/C5FO00438A

To request permission to reproduce material from this article, please go to the Copyright Clearance Center request page.

If you are an author contributing to an RSC publication, you do not need to request permission provided correct acknowledgement is given.

If you are the author of this article, you do not need to request permission to reproduce figures and diagrams provided correct acknowledgement is given. If you want to reproduce the whole article in a third-party publication (excluding your thesis/dissertation for which permission is not required) please go to the Copyright Clearance Center request page.

Read more about how to correctly acknowledge RSC content.

Social activity

Spotlight

Advertisements