DOI:
10.1039/D5NA00945F
(Review Article)
Nanoscale Adv., 2026, Advance Article
Unveiling the potential of inorganic nanoparticle-based scaffolds in wound healing: advances in antimicrobial and regenerative strategies
Received
6th October 2025
, Accepted 26th November 2025
First published on 27th November 2025
Abstract
Complex wound healing continues to be a significant clinical concern, demanding innovative interventions that actively promote tissue regeneration and infection control beyond the capabilities of standard dressings. Inorganic nanoparticle-based scaffolds have emerged as promising platforms, providing both localized antimicrobial action and regenerative support. The unique physicochemical properties of nanoparticles, including high surface area, controlled ion release, and redox activity, enable multiple mechanisms for the inhibition of biofilm formation and modulation of the wound microenvironment to stimulate immunomodulation, fibroblast migration, angiogenesis, and extracellular matrix deposition. This review critically evaluates scaffold fabrication strategies, including electrospun nanofibers, gas foaming, and 3D-printed constructs, and their influence on structural integrity, ion release kinetics, and biocompatibility. We further analyse the mechanisms underlying inorganic nanoparticle-mediated antimicrobial activity, emphasizing the interplay between direct surface interactions and sustained ionic release, and also provide a detailed assessment of various inorganic nanoparticle-based scaffolds as antimicrobial platforms. Despite considerable clinical progress, challenges remain in optimizing ion release, maintaining scaffold stability, and establishing standardized safety and efficacy evaluations. This review highlights the translational potential of inorganic nanoparticle-integrated scaffolds as multifunctional platforms for advanced wound care and underscores future directions for design optimization and clinical application.
1. Introduction
As the largest organ of the human body, the skin serves a crucial role in protecting against environmental pathogens, harmful chemicals, dehydration, and thermal shock.1 However, various factors such as physical trauma from daily activities, injuries, burns, prolonged mechanical stress, and underlying diseases can compromise its integrity, leading to tissue damage or defects, collectively referred to as wounds.2 Wounds are broadly categorized into acute and chronic types. Acute wounds, such as surgical incisions, burns, lacerations, and abrasions, typically heal in a predictable manner through the body's intrinsic regenerative mechanisms.3 In contrast, chronic wounds, including diabetic foot ulcers, venous leg ulcers, and pressure sores, fail to progress through normal healing stages due to factors like ischemia, infection, or systemic disease.4 These non-healing wounds pose significant medical and economic burdens, affecting 1–2% of individuals in developed nations, with over 6.5 million cases in the United States alone, and healthcare costs exceeding $25 billion annually. With the global rise in diabetes projected to affect over 400 million individuals by 2025, the prevalence of chronic wounds is expected to escalate, necessitating advanced therapeutic strategies.5
Wound healing process is a complex, highly coordinated biological cascade involving multiple cellular and molecular interactions. It progresses through four overlapping phases: hemostasis, inflammation, proliferation, and remodeling.6 Hemostasis is the immediate response to injury, marked by platelet aggregation and fibrin clot formation to prevent haemorrhage.7 This is followed by the inflammatory phase, characterized by neutrophil and macrophage infiltration, which clears pathogens and necrotic debris while secreting cytokines and growth factors to regulate subsequent repair processes.8 The proliferative phase involves fibroblast activation, extracellular matrix (ECM) synthesis, angiogenesis, and keratinocyte-driven re-epithelialization, culminating in tissue regeneration.9 The final remodeling phase extends over months to years, involving collagen maturation and ECM remodeling to restore tensile strength (Fig. 1).10 However, in chronic wounds, persistent inflammation, bacterial colonization, and dysregulated ECM impair normal healing, resulting in prolonged tissue damage and functional deficits.
 |
| | Fig. 1 Illustration of the four overlapping phases of the skin wound healing process: (1) Hemostasis with clot formation and vasoconstriction. (2) Inflammation with immune cell activation and cytokine release. (3) Proliferation involving fibroblast activity, collagen deposition, and angiogenesis, and (4) remodeling marked by ECM remodeling, collagen maturation, and scar formation (created with https://biorender.com). | |
To manage these chronic wounds, conventional wound care primarily relies on dressings such as gauze, hydrocolloids, foams, films, and alginate (ALG), which provide moisture balance, absorb exudate, and protect the wound from external contaminants.11 These dressings play a fundamental role in wound management by creating a barrier against infections and facilitating a moist healing environment, which is crucial for optimal tissue regeneration.12 However, traditional dressings have inherent limitations, including poor adhesion, inadequate antimicrobial properties, frequent replacements, and limited capacity for drug delivery. More critically, they are often insufficient in preventing bacterial colonization and biofilm formation, which significantly delays healing and increases the risk of infection-related complications.13 Bacterial colonization of wounds exacerbates inflammation, prolongs the inflammatory phase, and contributes to chronic wound pathology.14 This demonstrates the demand for innovative wound care solutions which led to significant market growth, with the global wound care market valued at over $20 billion, projected to expand further due to the rising prevalence of chronic wounds and advancements in biomaterial technologies.15 Although systemic and topical antibiotics are commonly employed for infection control, their limited efficacy against biofilms and tendency to induce resistance necessitate advanced wound care approaches.16
To overcome these shortcomings, advanced wound care systems integrating biomaterials and nanotechnology have further revolutionized therapeutic approaches. Nanomaterials-based platforms, derived from both organic and inorganic sources, offer versatile strategies for wound healing. Organic nanomaterials and nanoparticles (NPs), such as polymeric NPs, liposomes, and dendrimers, are biocompatible and provide controlled drug delivery but often suffer from limited mechanical strength, insufficient antimicrobial activity, and rapid degradation. In contrast, inorganic nanomaterials, including metal and metal oxide NPs and ceramic-based NPs, exhibit structural stability and their sustained bioactive ion release, making them highly suitable for advanced wound healing applications.17 In addition, the released bioactive ions can modulate the wound microenvironment by generating reactive oxygen species (ROS) and disrupting bacterial cell membranes, enhancing antimicrobial activity and preventing biofilm formation.18
In this review, we provide a comprehensive and critical evaluation of inorganic NP-based scaffolds as antimicrobial platforms for wound healing. We first outline the pathophysiology of chronic wounds and the evolution of current treatment strategies, followed by an in-depth discussion of the physicochemical properties and fabrication approaches of inorganic nanomaterials, along with their mechanisms of microbial inhibition. Special emphasis is placed on scaffold-based delivery systems incorporating NPs such as hydroxyapatite (HA), zinc oxide (ZnO), silica (Si), titanium dioxide (TiO2) and bioactive glass (BG), highlighting their dual functionality in preventing infection and promoting tissue regeneration along with their preclinical outcomes. Furthermore, the review highlights challenges in clinical translation and future strategies to optimize scaffold design, emphasizing their potential as next-generation platforms for advanced wound healing.
2. Chronic wounds – pathophysiology and their current treatment strategies
Chronic wounds present a persistent clinical challenge due to their delayed healing and high susceptibility to infection. Understanding the underlying pathophysiology is key to creating effective interventions. Over time, treatment strategies have evolved from simple protective dressings to advanced therapeutic approaches. These strategies aim not only to protect the wound but also to actively promote tissue regeneration and infection control.19
2.1 Pathophysiology of chronic wounds
Chronic wounds are characterized by sustained inflammation and impaired tissue remodeling, making them refractory to the natural healing process.20 Unlike acute wounds, which typically resolve within weeks to months, chronic wounds exhibit dysregulated cellular signaling and aberrant tissue responses that disrupt the intricate cascade of wound repair.21 Despite variations in their etiology, the fundamental pathophysiological mechanisms underlying chronic wound progression remain consistent. Following tissue injury, platelets rapidly aggregate at the wound site, initiating vasoconstriction and activating the coagulation cascade to establish a fibrin clot.22 Under normal physiological conditions, the subsequent inflammatory phase is critical for pathogen clearance and cellular debris removal through phagocytosis, creating a pro-regenerative microenvironment that facilitates tissue repair.23 However, in chronic wounds, this tightly regulated process becomes dysfunctional, perpetuating a cycle of inflammation and delayed healing. The excessive accumulation of pro-inflammatory cells, including macrophages and neutrophils, creates a hostile microenvironment that impedes the inflammatory phase transition to the proliferative phase.24 This transition is crucial for resolving inflammation, stimulating angiogenesis, and facilitating ECM remodeling. The macrophage accumulation is further amplified by cytokine-driven activation of resident macrophages and the induction of nicotinamide adenine dinucleotide phosphate (NADPH) oxidases (NADPH oxidase 1 and NADPH oxidase 2), which promote monocyte differentiation into the M1 pro-inflammatory phenotype. Under homeostatic conditions, macrophages undergo phenotypic switching from M1 to the M2 reparative state.25,26 However, in chronic wounds, this polarization is disrupted and the absence of M2 phenotype due to impaired efferocytosis of apoptotic neutrophils exacerbates the production of pro-inflammatory cytokines, chemokines, and dysregulated growth factors, ultimately hindering angiogenesis and tissue regeneration.27
Neutrophils play a pivotal role in delayed wound healing by driving excessive inflammation and tissue degradation.28 They secrete proteolytic enzymes such as elastases and matrix metalloproteinases (MMPs), along with neutrophil extracellular trap-associated markers, which collectively disrupt the ECM and impair tissue regeneration. Additionally, the persistent accumulation of inflammatory cells leads to elevated ROS production, which exacerbates oxidative stress, inhibits epithelialization, and promotes tissue necrosis.29 As inflammation persists, the overexpression of pro-inflammatory cytokines, including interleukin-1β and tumor necrosis factor-alpha, further upregulates MMP activity, accelerating ECM breakdown and impairing structural integrity.30 The compromised wound bed creates a favourable niche for microbial colonization and biofilm formation, resulting in two potential pathological outcomes: tissue necrosis or chronic inflammation, both of which disrupt immune homeostasis at the wound site.31 This cascade of dysregulated processes contributes to a hyperproliferative yet non-advancing wound margin, where excessive cell proliferation fails to translate into effective wound closure. Further exacerbating the impairment, essential angiogenic factors such as platelet-derived growth factor and vascular endothelial growth factor (VEGF) are rapidly degraded by proteases, while the suppression of hypoxia-inducible factor 1-alpha (HIF-1α) further inhibits new blood vessel formation.32 This disruption in vascularization deprives the wound of adequate oxygen and nutrients, further delaying tissue repair. Additionally, the crosstalk between keratinocytes and fibroblasts, which are crucial for the proliferative phase, becomes dysregulated leading to defective fibroblast function and impaired ECM remodeling.33 A hallmark of chronic wounds is the failure to transition from type III collagen (early wound matrix) to type I collagen (scar tissue), which is essential for structural stability. This imbalance manifests as an absence of proper ECM remodeling or excessive collagen deposition, resulting in hypertrophic scar formation and fibrosis. Ultimately, chronic wounds arise from an intricate interplay of overlapping and interdependent factors, each reinforcing the pathological cycle of impaired healing (Fig. 2).34 Given this complexity, a multifaceted therapeutic approach targeting inflammation, oxidative stress, angiogenesis, and ECM remodeling is essential to restore wound homeostasis and accelerate tissue regeneration.
 |
| | Fig. 2 Pathophysiology of chronic wounds outlining the multifactorial and complex biological mechanisms underlying delayed healing (created with https://biorender.com). | |
2.2 Evolution of wound healing strategies and technologies
The evolution of chronic wound management has undergone substantial advancements, transitioning from conventional surgical interventions to sophisticated bioengineered approaches. The early 1900s marked the advent of debridement, a fundamental surgical procedure aimed at excising necrotic, infected, and non-viable tissue to minimize bacterial load and stimulate granulation tissue formation.35 Despite its effectiveness in removing necrotic and infected tissue, it often necessitates successive intervention in chronic wounds, which can exacerbate inflammation and impede progression to the proliferative phase. Furthermore, debridement is inherently limited as it does not target the underlying pathophysiological mechanisms of chronic wounds, such as angiogenic insufficiency, dysregulated immune responses, and aberrant ECM remodeling.35,36 To mitigate these challenges, hyperbaric oxygen therapy (HBOT) emerged as an adjunctive modality for chronic wound healing by 1960s which utilizes atmospheric pressure to enhance plasma oxygen solubility and improve oxygen perfusion in hypoxic tissues.37 The therapeutic strategy fosters fibroblast proliferation, stimulates collagen deposition, and potentiates leukocyte-mediated bacterial clearance, collectively promoting angiogenesis and expediting re-epithelialization.38 Additionally, negative effects like oxygen toxicity, barotrauma, and cell damage from oxidative stress make it harder to use HBOT.39,40
Recognizing the need for more accessible and targeted interventions, the 1970s marked a paradigm shift with the introduction of antibiotics and advanced wound dressings. Antibiotics addressed microbial colonization and maintained a moist microenvironment crucial for keratinocyte migration, regulated exudate levels and facilitated autolytic debridement thereby optimizing the repair dynamics.41 Further, a localized delivery of these drugs facilitated the development of microneedle arrays (MNAs). MNAs are minimally invasive drug carrier systems that consist of needles in the microscale range, capable of promoting sustained drug release.42 Xiang et al. developed a biodegradable Cu based zeolitic-imidazolate framework-8 encapsulated with polyethylene glycol diacrylate/CMC MNAs with strong antibacterial and pro-angiogenic properties for enhanced wound healing. These MNAs also demonstrated excellent biocompatibility and mechanical strength, along with a sustained release of Cu ions, which collectively contributed to enhanced epithelial regeneration and neovascularization.43
Biomaterials play a pivotal role in wound healing by offering structural support, enhancing cellular adhesion and migration, and facilitating tissue regeneration. To effectively fulfil these functions, biomaterials must exhibit precisely tuned mechanical properties tailored to the wound environment. Ideal biomaterials for skin regeneration should demonstrate optimized mechanical strength, flexibility, porosity, structural integrity, sustained biodegradability, and excellent biocompatibility.44 Sufficient tensile strength ensures resilience against mechanical deformation, while flexibility enables conformation to wound contours, promoting better integration with surrounding tissues. Moreover, the mechanical characteristics of a biomaterial must be specifically engineered based on the wound's anatomical location and dimensions to optimize healing outcomes (Fig. 3).45
 |
| | Fig. 3 Timeline illustrating the evolution of wound healing strategies and technologies, beginning with the empirical use of traditional treatments to systemic antibiotics and biomaterials, marking a significant improvement in infection control (created with https://biorender.com). | |
3. Inorganic nanomaterials – a versatile biomaterial
Inorganic NPs, including metals, metal oxides, and bioactive ceramics, possess distinct physicochemical properties that set them apart from bulk materials and render them highly effective in wound healing. Their high surface reactivity, controlled solubility, and catalytic activity modulate the wound microenvironment, simultaneously preventing microbial colonization, regulating oxidative stress, and promoting essential cellular processes such as fibroblast proliferation, keratinocyte migration, angiogenesis, and ECM remodeling.46 Beyond their direct biological activity, they also function as reservoirs for sustained delivery of bioactive ions, which further enhance tissue repair and maintain a regenerative milieu.47 When these NPs are incorporated into scaffold systems composed of natural or synthetic polymers, their properties are amplified, and the scaffolds provide structural support, mimic the ECM, and enable controlled and localized ion release, ensuring continuous stimulation of healing processes.48 Various studies have successfully integrated inorganic NPs into polymeric scaffolds, demonstrating enhanced antimicrobial activity, accelerated re-epithelialization, and improved vascularization in preclinical wound models. For example, ZnO- or TiO2-loaded polymeric nanofibers showed superior bacterial inhibition while promoting fibroblast proliferation, whereas BG-incorporated hydrogels enhanced collagen deposition and neovascularization in vivo.49–51 These findings highlight the versatility of inorganic nanomaterials, not merely as passive components but as active biological cues that orchestrate multiple phases of wound healing, offering a multifunctional approach for advanced wound care strategies (Table 1).
Table 1 Types of Inorganic nanoparticles: Advantages and disadvantages across various applications
| S. no |
Nanoparticle category |
Type of nanoparticle |
Advantages |
Disadvantages |
Applications |
Ref. |
| 1 |
Oxide NPs |
Al2O3 |
High surface area to volume ratio enhanced biomolecule adhesion |
Induced oxidative stress by generation of ROS |
Wound healing and skin regeneration |
52–54
|
| ZrO2 |
Resistance to plaque formation and tooth like appearance |
Susceptibility to corrosion |
Dental implants |
55–57
|
| TiO2 |
Photocatalytic activity led to effective killing of cancer cells |
Lower drug loading capacity due to its crystalline structure |
Drug delivery system for cancer therapy |
58–60
|
| ZnO |
Protected against harmful UV radiations |
Induced allergic response and skin irritation |
Skin barrier protection in dermatological products |
61–63
|
| 2 |
Calcium-phosphate based NPs |
Bioglass |
Facilitated angiogenesis and promoted osteoblastic differentiation |
Poor degradation rates compromised structural integrity during bone healing |
Promoted bone regeneration |
64–66
|
| HA |
Enhanced protein adsorption and biomineralization |
Exhibited brittleness and a slow resorption rate |
Biomimetic scaffolds in bone tissue engineering |
67–69
|
| Whitlockite |
Promoted collagen deposition and reduced inflammatory expression |
Whitlockite NPs did not match the mechanical strength of normal skin, hindering proper wound healing |
Disinfection and treatment in bleeding wounds |
70–72
|
| 3 |
Silicate based NPs |
Akermanite |
Promoted proliferation, migration and stemness of epidermal cells in wound healing |
Decreased scaffold density and swelling properties |
Promoted wound healing |
73–75
|
| Calcium silicate (CaS) |
Promoted migration and angiogenic capacity of human umbilical vein endothelial cells |
High doses of CaS NPs caused cytotoxicity by releasing excessive ions, disrupting cell stability |
Promoted wound healing |
76–78
|
| Hardystonite |
Stimulated cell migration, proliferation and promoted wound healing |
High dissolution rate caused raise in the local pH, potentially becoming toxic to cells |
Ideal candidate for tissue engineering and skin wound healing |
79–81
|
| Zeolite |
Zeolite's pH sensitivity enabled targeted ion release in acidic tumor environments, and promoted bone regeneration and inhibited tumor growth |
Release kinetics from zeolite NPs varied widely with different drug formulations, risking toxicity or insufficient therapeutic effects |
Aided in reconstructing bone defects post-cancer surgery and helped prevent cancer recurrence |
82–84
|
3.1 Fabrication of inorganic nanoparticles incorporated composite scaffolds
Fabrication of scaffolds play a pivotal role in tissue engineering by serving as 3D templates that provide structural support, regulate cellular behaviour, and facilitate ECM deposition for functional tissue regeneration.85 An ideal scaffold should possess a highly porous architecture to enable nutrient diffusion and vascularization while maintaining appropriate mechanical properties to withstand physiological loads.86 Furthermore, the incorporation of inorganic NPs into these scaffolds has gained considerable attention, owing to its beneficial role in combating microbial infection in wound healing.48 Several studies have demonstrated feasibility and versatility in fabricating inorganic NPs based composite scaffolds using advanced techniques such as gas foaming, electrospinning and fused deposition modelling (Fig. 4).
 |
| | Fig. 4 Strategies of fabricating nanoceramic scaffolds with tailored architecture and responsiveness to support tissue regeneration such as electrospinning for nanofiber formation, gas foaming, and freeze–drying for creating porous structures, stereolithography and 3D-printing for precise scaffold design (created with https://biorender.com). | |
3.1.1 Electrospinning based scaffolds.
Electrospinning has emerged as a highly efficient technique for fabricating scaffolds of submicron to nanoscale fibers with a high surface-area-to-volume ratio and offers precise control over fiber morphology, porosity, and mechanical characteristics. Therefore, these electrospun fibers replicate the structural and functional features of the native ECM in wound healing applications.87 By incorporating bioactive NPs such as HA or BG into biodegradable polymeric matrices like polycaprolactone (PCL) or gelatin (Gel) and subjecting the solution to a high-voltage electrostatic field, ultrafine fibers were ejected and deposited as the nanofibrous matrix. They exhibited enhanced cellular interactions and accelerated wound healing.88 Furthermore, NPs embedded within electrospun fibers undergo gradual disintegration, leading to the sustained release of bioactive ions, which in turn provide continuous biochemical cues essential for wound healing.89 For instance, Khan et al. incorporated ZnO NPs into poly(lactide-co-glycolic acid) (PLGA)/silk fibroin (SF) nanofibrous membranes, which demonstrated enhanced tensile strength and thermal stability due to improved interfacial interactions within the polymer matrix and enhanced antibacterial property while promoting cell migration, re-epithelialization, and angiogenesis, making them highly relevant for wound healing.90
3.1.2 Gas foaming-based scaffolds.
The gas foaming technique is a solvent-free fabrication strategy employed to produce scaffolds with high porosity, interconnected architecture, and favorable fluid absorption and mechanical stability.91 In this approach, biodegradable polymers blended with NPs of HA, BG, Si, or zirconia (ZrO2) are exposed to foaming agents like supercritical carbon dioxide or ammonium bicarbonate. The rapid expansion and subsequent dissipation of gas create uniform pores that promote oxygen diffusion and cellular infiltration.92,93 The incorporation of these NPs further enriches the scaffolds with antimicrobial and immunomodulatory functions, extending their applicability to complex wound environments such as chronic wounds, diabetic ulcers, and burns.92 Bianchi et al. developed pullulan-based nanofibers incorporated with cricket powder and HA, subsequently converted into 3D scaffolds using NaBH4-mediated gas foaming. The scaffolds demonstrated excellent cytocompatibility with human dermal fibroblasts and mesenchymal stem cells, and in vivo studies in murine incisional and burn models confirmed their ability to support tissue regeneration and enhance wound healing.94
3.1.3 3D-printing based scaffolds.
3D-printing, known as additive manufacturing, is a transformative approach to industrial production that enables the fabrication of lightweight, mechanically robust scaffolds through a layer-by-layer deposition of biomaterials based on a digitally designed model.95 3D printing technology has enabled the precise fabrication of NPs incorporated 3D printed biocomposite scaffolds which demonstrate significant improvements in physicochemical and biological properties.96 In particular, NPs integrated into various scaffold compositions address the challenges of wound healing application. The sodium alginate (Na-ALG)/poly(vinyl alcohol) (PVA) (3
:
1) 3D printed scaffolds loaded with copper (Cu)–silver (Ag) doped mesoporous bioactive glass nanoparticles (MBGNs) showed increased mechanical integrity, hydrophilicity with controlled swelling and degradation. Further, this scaffold showed S. aureus and E. coli inhibition, cytocompatibility, and angiogenic potential.97
3.1.4 Smart polymeric scaffolds.
Smart polymeric scaffolds incorporated with inorganic NPs have emerged as a promising platform for advanced wound healing applications, and they offer stimuli-responsive behavior, enhanced mechanical properties, and controlled drug delivery.98 The stimuli-responsive characteristics enable environmentally triggered therapeutic modulation, including pH-mediated drug release, thermally induced sol–gel transitions, and electroconductive signaling, facilitating precise regulation of wound healing processes.99 Furthermore, the ions released from these NPs (e.g., Cu, Ag, or Zn-doped BG) exhibit multifunctional bioactivity, conferring antibacterial efficacy, pro-angiogenic stimulation, and wound healing potential.100 These bioactive properties synergistically enhance cellular proliferation, ECM synthesis, and neovascularization, ultimately optimizing the microenvironment for accelerated tissue regeneration.
3.1.5 Other fabricated scaffolds.
The lyophilization technique or freeze–drying is a widely used method for fabricating highly porous bioactive scaffolds with a polymeric solution often incorporated with inorganic NPs, which is rapidly frozen at sub-zero temperatures leading to the formation of ice crystals that act as pore templates, followed by vacuum sublimation to achieve interconnected porous network.101 For example, Raisi et al. fabricated carboxymethyl chitosan (CMC) and iron oxide (Fe2O3) NPs and they showed enhanced mechanical integrity of the CMC matrix along with its biocompatible nature.102 Conventional scaffold fabrication techniques, such as solvent casting and particulate leaching, have also been utilized for the development of inorganic NPs-incorporated scaffolds in wound healing applications.103 Notably, these techniques have unique advantages and limitations, and further research is required to optimize their use in wound healing application.
3.2 Microbial inhibition pathways
Persistent microbial colonization and biofilm formation hinder wound healing by prolonging inflammation and impairing tissue repair.104 Inorganic NPs incorporated into scaffolds counter these barriers by exerting localized and sustained antimicrobial effects through both surface contact and controlled ion release. In Gram-positive bacteria, the negatively charged teichoic acids in the thick peptidoglycan layer facilitate binding of cationic NPs or ions, and the porous nature of this layer allows partial penetration. In contrast, Gram-negative bacteria present an additional challenge with their lipopolysaccharide-rich outer membrane, which creates a strong negative surface charge that enhances electrostatic attraction but restricts penetration due to its compact bilayer structure. In both cases, interactions at the cell envelope compromise membrane integrity and increase permeability, enabling NPs and released ions to enter the cytoplasm.105 Once internalized, metal ions such as Zn2+, Ag+, and Mg2+ bind strongly to phosphate, carboxyl, and sulfhydryl groups, destabilizing protein conformation, inactivating enzymes, and disrupting membrane-associated bioenergetics. These ions also interact with nucleic acids and ribosomal machinery, impairing transcription and protein synthesis and, in severe cases inducing DNA fragmentation or oxidative modifications. For instance, ZnO NPs have been shown to cause genomic breaks, whereas Ag NPs deregulate stress-response and metal-transport genes.106,107 Through this multifaceted disruption of structural, metabolic, and genetic processes, inorganic NPs not only suppress bacterial growth but also attenuate virulence, thereby reducing microbial burden and supporting effective wound healing.
A key downstream consequence of NPs–bacteria interactions is the generation of ROS, which amplifies antimicrobial activity. The NPs or ions catalyze the production of ROS such as hydroxyl radicals, superoxide anions, singlet oxygen, and hydrogen peroxide.108 This oxidative stress overwhelms the bacterial antioxidant defenses, leading to lipid peroxidation, protein oxidation, and nucleic acid damage.109 By targeting enzymes essential for energy production (e.g., ATP synthase, cytochrome oxidases) and biosynthesis (e.g., fatty acid synthase, peptidoglycan synthesis enzymes, and DNA gyrase), these NPs or ions also reduce the ability of bacteria to establish resilient biofilms.110 Collectively, these metabolic and biofilm-targeting actions position NPs as multifaceted agents that enhance scaffold-mediated antimicrobial efficacy and support effective wound healing.
4. Inorganic nanoparticle-based scaffolds as antimicrobial platforms for wound healing
Inorganic NP-based antimicrobial strategies represent a significant advancement in wound healing, harnessing their distinctive physicochemical properties to simultaneously prevent microbial colonization and stimulate tissue regeneration.111 These NPs exhibit potent bactericidal effects for the inhibition of biofilm development.112 Among them, HA, Zn, Si, and calcium phosphate NPs are extensively utilized in wound healing for their ability to promote cell adhesion, proliferation, and ECM remodeling.113–116 When NPs are incorporated into scaffolds, they provide sustained and localized ion release, accelerating wound closure while also enhancing mechanical integrity and biocompatibility (Table 2). Importantly, scaffold-based systems help to mitigate cytotoxicity associated with excessive NPs loading.117
Table 2 A summary of inorganic nanoparticle-based scaffolds' antimicrobial and cytocompatibility evaluation for wound healing
| S. no |
Inorganic nanoparticle-based scaffolds |
Inorganic nanoparticles |
Antimicrobial studies |
Cytotoxicity studies |
Inferences |
Ref. |
| 1 |
Beta-glucan (BG)/nanostructured ZnO films |
ZnO |
The minimum inhibitory concentration and minimum bacterial concentration for Staphylococcus epidermidis were 120 µg mL−1 and 480 µg mL−1, respectively, while for E. coli, they were 480 µg mL−1 and 3750 µg mL−1 |
— |
The integration of BG with ZnO NPs, exhibited biocompatiblity and demonstrated notable antibacterial efficacy |
118
|
| 2 |
Bimetallic (Ag and MgO) NPs, Aloe vera extracts loaded xanthan gum nanocomposite |
Ag/MgO NPs |
Zone of inhibition was observed to be 15.00 ± 0.12 mm for Bacillus cereus and 14.50 ± 0.85 mm for E. coli |
Non-toxic and compatible NIH3T3 and HEK 293 cells |
Wound closure after 48 h was 91.19 ± 1.87% in the nanocomposite treated group, compared to 68.68 ± 3.54% in the control group |
119
|
| 3 |
ZnO biocomposite based on maleic anhydride modified bacterial cellulose membrane (BCM) |
ZnO |
5 wt% ZnO NP/BCM nanocomposite reduced bacterial growth by 78.64% against S. aureus and 37.67% against E. coli |
Showed non-toxic effect to 5 wt% to L929 fibroblasts |
The 5 wt% ZnO NP/BCM accelerated wound healing in BALB/c mice, with a closure time of 14.6 days, compared to 18.1 and 18.4 days for gauze and BCM, respectively |
120
|
| 4 |
ZnO malachite (mlt) nanocomposites and its coating form with chitosan (CS) |
ZnO |
The inhibition zones were 25.25 ± 2.12 mm for S. aureus and 23.25 ± 1.41 mm for P. aeruginosa respectively |
L929 cells showed nearly 100% viability to the ZnO/Mlt/CS nanocomposites |
The nanocomposites effectively accelerated wound healing in a murine model of infected wounds, showing comparable performance to the standard polysporin ointment |
121
|
| 5 |
Sodium carboxymethylated starch (CMS) hydrogel containing copper oxide (CuO) NPs |
CuO |
2 wt% and 4 wt% hydrogels demonstrated inhibition zones ranging from 20 mm to 32 mm against P. aeruginosa, S. aureus, S. enterica, Y. enterocolitica, and Listeria monocytogenes |
2 wt% CuO demonstrated good biocompatibility while 4 wt% CuO showed cytotoxicity against human fibroblasts |
Hydrogel achieved 94% wound healing in a rat model and showed superior wound healing efficacy in vivo compared to the pure CMS hydrogel |
122
|
| 6 |
(Ce)-doped biotype Linde type A (LTA) zeolite NPs in pluronic F127/CS hydrogel |
(Ce)-doped (LTA) zeolit |
Hydrogel showed significant inhibition towards E. coli and S. aureus showed significant inhibition |
There was no significant cytotoxicity towards human umbilical vein endothelial cells (HUVECs) |
The Ce/LTA-NPs-F127/CS hydrogel promoted endothelial proliferation and enhanced neovascularization |
123
|
| 7 |
Iron(II) oxide (FeO) synthesised from Pinus densiflora (PD) incorporated into CS/PVA nanocomposite sponge |
FeO |
Zone of inhibitions in B. cereus –22 ± 2 mm, S. aureus –21 ± 1 mm, E. coli – 20 ± 2 mm, and Salmonella enterica −22 ± 1.5 mm were observed |
The CS/PVA-PD-FeO nanocomposite scaffold exhibited no significant cytotoxicity in HEK-293 cells |
The CS/PVA-PD-FeO NPs nanocomposite supported essential wound healing functions, such as gaseous exchange, exudate absorption, and microbial inhibition, particularly beneficial for diabetic wounds |
124
|
| 8 |
ZrO2/HA/Graphene oxide (GO) encapsulated into nanofibrous scaffolds of PLA |
ZrO2 HA |
The scaffolds exhibited inhibition rates of 69.2% for E. coli and 78.1% for S. aureus |
The scaffolds were cytofriendly to HFB4 cells |
The incorporation of HA, ZrO2, and GO, into PLA nanofibers significantly enhanced its mechanical and biological properties |
125
|
| 9 |
TiO2 NPs incorporated gellan gum (GG) |
TiO2 NPs |
Zone of inhibitions were found to be 9 ± 0.25 mm against S. aureus and 11 ± 0.06 mm against E. coli |
The scaffolds exhibited cytocompatibility when tested on NIH 3T3 cells |
In vivo studies on Sprague Dawley rats showed faster wound healing with the GG + TiO2 NPs biofilm compared to the control and pure GG biofilm |
126
|
| 10 |
Multifunctional injectable hydrogel loaded with Ce-containing BGN incorporated into gel methacryloyl |
Ce-BGN |
The hydrogel showed significant inhibition against E. coli and S. aureus |
The hydrogel demonstrated cytocompatibility to L929 cells and HUVECs |
Incorporating Ce-BGN in the hydrogel enhanced angiogenesis through improved HUVEC migration, tube formation, accelerated wound healing and skin tissue reconstruction |
127
|
| 11 |
PVA hydrogel incorporated with Ag/TiO2 |
Ag/TiO2 |
The hydrogel incorporated with 1% and 5% Ag exhibited high bactericidal activity against E. coli and S. aureus |
Endothelial cell viability was observed in 0.2% and 0.5% Ag/TiO2 hydrogels, while 1% hydrogel exhibited cytotoxicity |
0.5% Ag incorporated hydrogel demonstrated strong photocatalytic antibacterial activity, biocompatibility, and effective wound healing in vivo, without organ toxicity |
128
|
| 12 |
Tannic acid (TA)-gel/oxidized Na-ALG hydrogel loaded with ZnO NPs |
ZnO |
The inhibition rates against S. aureus and E. coli were 97.8% ± 0.9% and 96.6% ± 1.2%, respectively |
The hydrogel showed excellent biocompatibility on NIH 3T3 cells |
The multifunctional hydrogel effectively accelerated wound healing and skin regeneration under infection and oxidative stress conditions |
129
|
| 13 |
Polydimethylsiloxane (PDMS)/barium titanate (BaTiO3) composite insoles (PDMS-BT) |
BaTiO3 |
E. coli and S. aureus were found to be inhibited to 44.7% and 24.0%, respectively |
80% cell viability was observed in both HaCaT and L929 cells |
The PDMS-BT ferroelectric insole accelerated wound healing by generating oxidative stress, reducing bacterial activity, and enhancing fibroblast migration and angiogenesis |
130
|
| 14 |
Alpha lipoic acid (ALA) conjugated hexagonal boron nitride (hBN) and boron carbide (B4C) NPs |
hBN B4C |
At 50 µg mL−1, the conjugate showed the highest bactericidal activity against S. aureus and E. coli |
At the concentrations below 50 µg mL−1, the NPs were cytofriendly towards human dermal fibroblasts (HDFs) |
hBN-ALA and B4C-ALA NPs showed strong potential for chronic wound healing, exhibiting regenerative, antimicrobial, and antioxidant properties |
131
|
| 15 |
Levofloxacin (LV) loaded zirconium-based UiO-66-NH2 metal–organic frameworks (MOFs) |
UiO-66-NH2 MOFs |
At 100 µg mL−1, the membranes showed 99.9% inhibition against S. aureus and E. coli |
L929 cells exhibited a viability of 86.4% after 24 hours and 72.3% after 48 hours |
The LV-loaded MOF membranes (LV/UiO-66-NH2/PVA) accelerated wound healing in C57BL/6 mouse model |
132
|
| 16 |
Microneedle with polydopamine (PDA) containing Fe2O3, glucose oxidase (GOx), hyaluronic acid (HA) in the tips (Fe/PDA/GOx/HA) and amine-modified mesoporous silica nanoparticles (MSNs) in the base |
Fe2O3 NPs and amine modified MSNs |
Fe/PDA/GOx/HA showed inhibition against S. aureus and E. coli inhibition |
95% cell viability was observed in endothelial and HaCaT cells |
Fe/PDA/GOx/HA significantly accelerated wound healing in S. aureus-infected models, reducing wound area to 7.8% under 660 nm laser irradiation through synergistic photothermal-chemodynamic therapy and anti-inflammatory effects |
133
|
| 17 |
Na-ALG electrospun fibres blended with ZnO NPs |
ZnO |
At 2% of ZnO, the fibers showed 30% and 35% inhibition against E. coli and S. aureus, respectively |
1% and 2% ZnO NPs showed good cell viability towards NIH-3T3 fibroblasts and HUVECs |
In vitro and in vivo evaluations demonstrated superior epithelial regeneration, neovascularization, and microbial inhibition in ZnO-NP-loaded membranes compared to controls |
134
|
| 18 |
A wound dressing containing CS and PVA with heparin (HP) functionalized ZnO NPs |
ZnO NP |
HP-ZnO NPs showed inhibition zones of 29 mm against S. aureus and E. coli |
HP-ZnO NPs exhibited biocompatibility towards L-929 and HDF cells |
In vivo studies confirmed the hydrogels' ability to accelerate wound healing by promoting re-epithelialization and collagen deposition |
135
|
4.1 Hydroxyapatite
HA is widely employed in wound healing due to its remarkable bioactivity, biocompatibility, and structural similarity to the mineral component of human bone and hard tissues.136 Its distinctive physicochemical properties make it an excellent scaffold for supporting cellular adhesion, proliferation, and ECM remodeling, effective for tissue repair.137 The nano form of HA further amplifies its bioactivity by offering a high surface area-to-volume ratio, which facilitates the controlled release of calcium (Ca2+) and phosphate (PO43−) ions.138 These ions play crucial roles in modulating cell signaling pathways, promoting angiogenesis, and accelerating wound healing process. For instance, Zhu et al. fabricated HA-ALG composite wound dressing that integrates an ultralong HA nanowire bio-paper with a calcium-ALG hydrogel matrix. Unlike conventional brittle HA-based bioceramics, the ultralong HA nanowires formed a highly flexible, interwoven structure, and they significantly enhanced the mechanical integrity. Their bioactive properties enabled sustained calcium ion release, biocompatibility, enhanced cell migration, stimulated angiogenesis, and exhibited enhanced antibacterial properties. Furthermore, in vivo wound models demonstrated their efficacy in accelerating wound closure, promoting collagen deposition, and inducing neovascularization.139 Similarly, Tejaswini and coworkers synthesized HA from egg shell waste and developed an atorvastatin-loaded CS-HA composite that demonstrated excellent physicochemical properties and potent antibacterial activity. In vivo studies revealed a notable inflammatory response accompanied by fibrovascular proliferation, along with early epithelialization and fibroblastic proliferation at the wound site. Additionally, initial signs of normal skin regeneration were observed, indicating the composite's potential to accelerate wound healing.140 The HA-based wound dressings exert antimicrobial effects via Ca2+ and PO43− ion release, modulating the microenvironment and supporting angiogenesis. However, its intrinsic activity is modest, limiting bactericidal action.141 To address this limitation, HA is frequently doped with Zn, Sr, Co, or Cu to introduces ROS generation, membrane disruption, and pro-angiogenic signaling, significantly enhancing antimicrobial and regenerative efficacy.
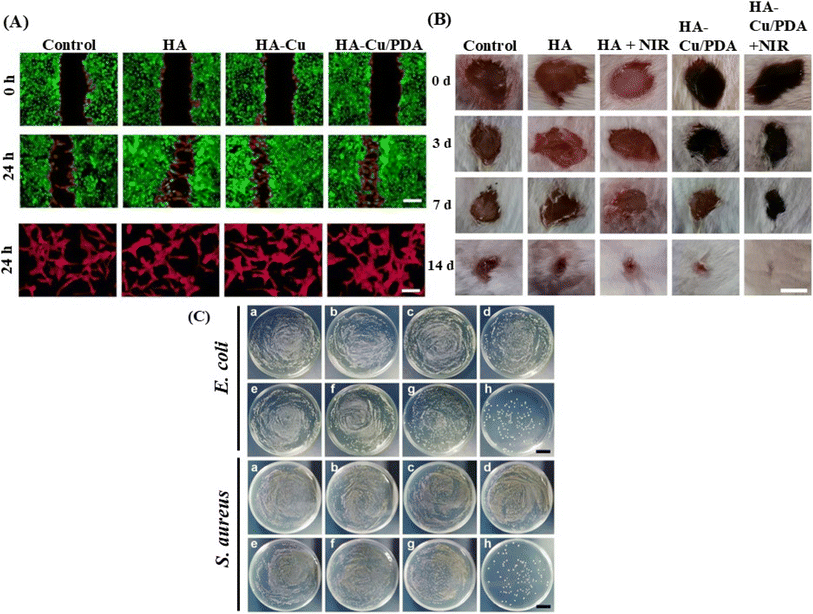
This integration of HA with metals like Zn, strontium, cobalt (Co), Cu etc., has shown optimized functionality and improved antimicrobial resistance. For instance, Wojcik et al. fabricated two curdlan based biomaterials, incorporating Zn-doped nano-HA and the other incorporating gentamicin. The Zn-doped HA exhibited a 99.9% reduction of S. aureus, while the gentamicin loaded biomaterial showed a strong bactericidal activity against both S. aureus and P. aeruginosa. The controlled release of Zn ions from the Zn-doped nano-HA biomaterial was effective in combating infections in wound site.142 Among dopants, Cu and Zn remain the most widely explored for HA, with Cu providing potent bactericidal and angiogenic effects particularly suited for resistant infections, whereas Zn offers moderate antimicrobial efficacy alongside its role in enhancing keratinocyte proliferation and re-epithelialization. Furthermore, the integration of photothermal agents in wound healing also presents a promising strategy for both antimicrobial activity and tissue regeneration. These agents, upon near-infrared (NIR) irradiation, generate localized heat, effectively disrupting bacterial cell membranes, denaturing proteins, and inducing apoptosis, thereby eliminating infection at the wound site.143,144 Tao et al. fabricated nanocomposites through a co-precipitation reaction between PDA-coated HA NPs-loaded with Cu2+. The HA-Cu/PDA nanocomposites demonstrated a remarkable antibacterial efficacy of 91.0%, compared to HA-Cu (35.7%) and HA (8.5%). This enhanced bactericidal effect was attributed to the synergistic action of photothermal activation and Cu2+ release. The photothermal effect induced by NIR irradiation disrupted bacterial membrane integrity leading to ATP leakage and eventually bacterial lysis. Further, the scratch assay exhibited that HA-Cu/PDA nanocomposite reduced the wound area to 17.6% within 24 hours, compared to 64.5% in the control (Fig. 5). The HA-Cu/PDA nanocomposites along with NIR significantly accelerated S. aureus-infected wound healing, via anti-infection, anti-inflammation promoting cell migration, granulation tissue formation, collagen deposition, and angiogenesis.145 Overall, the advancements in HA-based biomaterials, particularly through metal doping and photothermal integration, significantly progressed the wound care strategies.
 |
| | Fig. 5 (A) In vitro scratch assay and morphology of NIH-3T3 cells at different time. (B) Gross observation of wound area closure at day 0, 3, 7, and 14. (C) Antimicrobial activity against E. coli and S. aureus. Among them, (a) control, (b) HA, (c) HA-Cu, (d) HA-Cu/PDA, (e) control + NIR, (f) HA + NIR, (g) HA-Cu + NIR, and (h) HA-Cu/PDA + NIR. Adapted from Tao, et al. (ref. 145), with permission from Elsevier. | |
4.2 Zinc oxide nanoparticles
ZnO NPs have demonstrated potent antimicrobial activity against both Gram-positive and Gram-negative bacteria, while also facilitating accelerated wound healing through enhanced tissue regeneration.146 The bactericidal mechanism of ZnO NPs operates through multiple pathways, including electrostatic interactions with bacterial membranes, and ROS generation.147,148 The synthesis method of ZnO NPs significantly influences their effectiveness in wound healing. Green-synthesized ZnO NPs, derived from plant extracts, exhibit superior biocompatibility, reduced cytotoxicity, and enhanced biological activity, making them more suitable in promoting wound healing compared to chemically synthesized ZnO NPs.149 It is evident that, compared to chemically synthesized counterparts, green-synthesized ZnO NPs not only enhance biocompatibility but also incorporate bioactive compounds that accelerate tissue regeneration, while modulating oxidative stress to prevent cellular damage and support wound-healing signaling pathways.150 Despite advantages, widespread application is limited by poor standardization. Variations in plant metabolite composition, reaction conditions, and NPs stability reduce reproducibility and make cross-study comparisons difficult. To address these issues and improve functionality, ZnO NPs have been incorporated into polymeric scaffolds. For example, Khan et al. fabricated PLGA/SF nanofiber incorporated with ZnO NPs, which showed increased mechanical strength and antibacterial activity. The in vivo analysis showed a significant wound closure.151 Similarly, Hamedi et al. developed a bioengineered hybrid wound dressing composed of schizophyllan (SPG)-modified bacterial cellulose polymers integrated with ZnO NPs. The ZnO-free scaffolds demonstrated limited antibacterial activity; whereas the incorporation of ZnO NPs markedly enhanced the bacterial inhibition rates. Additionally, the scaffolds exhibited biocompatibility and fibroblast proliferation, an important factor of wound healing.152 These findings emphasize that the simultaneous application of SPG and ZnO NPs can be effective against burn wounds. These studies emphasize that the Zn2+ released from the scaffolds promoted increased fibroblast proliferation, keratinocyte migration, and collagen synthesis thereby enhancing angiogenesis at the wound site.153
Although ZnO NPs possess intrinsic antimicrobial activity through Zn2+ ion release, the incorporation of additional antimicrobial agents can further enhance its therapeutic efficacy, particularly in complex or infected wound environments.154 Recent progress in nanomedicine has emphasized the strategic encapsulation of bioactive agents within ZnO NPs to augment complementary effects, particularly in wound healing applications.155 Saddik et al. fabricated azithromycin (AZM)-loaded ZnO NPs, which showed superior antibacterial efficacy compared to free azithromycin. In vivo application of AZM loaded ZnO NPs embedded in a hydroxypropyl methylcellulose gel on wounded rats resulted in enhanced wound closure, improved epidermal regeneration, and a more organized tissue architecture, highlighting their potential as a dual-function therapeutic platform for infection control and tissue repair.156
4.3 Silica nanoparticles
Si NPs have emerged as promising materials in wound healing due to their unique physicochemical and biological properties.157,158 Various forms including non-porous MSNs, hollow MSNs, and core–shell Si NPs-have been engineered to enhance wound healing efficacy.159 In wound applications, Si NPs contribute by facilitating hemostasis, stimulating fibroblast proliferation, enhancing collagen synthesis, and accelerating re-epithelialization. The antibacterial activity is mainly ROS generation, and biofilm inhibition.160 Abolghasemzade et al. reported the development of a multifunctional nanocomposite consisting of carbon quantum dots (CQDs), Si NPs, and SF, integrated into two wound dressing platforms: a bacterial cellulose structure via spray coating and PVA nanofibers via electrospinning. Antibacterial assessments demonstrated that the CQD/Si NP/SF composite exhibited enhanced efficacy due to Si NPs incorporation. In vivo wound healing studies in a murine model also showed that the Si NPs-incorporated PVA–CQD/SF nanofiber dressing achieved potent antibacterial and regenerative properties.161 However, MSNs offer superior antimicrobial efficacy in wound healing applications compared to conventional Si NPs due to their unique structural characteristics, large pore volume, and tunable pore sizes, which allow MSNs to encapsulate and deliver a wide range of antimicrobial agents with high loading efficiency and controlled, sustained release at the wound site, combining stimuli-responsive drug release. Additionally, MSNs can be surface-functionalized with stimuli-responsive or targeting moieties, enabling site-specific delivery and enhanced therapeutic outcomes in infected or inflamed wounds. Zhu et al. developed a novel antibacterial nanoplatform, using Ag NPs-decorated and mesoporous silica (mSiO2)-coated single-walled carbon nanotubes (SWCNTs), constructed via a N-[3-(trimethoxysilyl)propyl]ethylene diamine (TSD)-mediated method (SWCNTs/mSiO2-TSD/Ag). The incorporation of Ag-decorated MSNs improved SWCNT dispersibility and increased bacterial contact. The SWCNTs/mSiO2-TSD/Ag nanoplatform exhibited enhanced antibacterial performance due to the synergistic effect of mSiO2 and Ag NPs, ensuring better bacterial inhibition at lower concentrations. Where, the mSiO2 coating enhances SWCNT dispersibility, maximizing bacterial contact, while Ag NPs sustained Ag+ release disrupts the cell membranes, impairing protein function, and inducing oxidative stress. Further in vivo study involving full-thickness skin wounds infected with multidrug-resistant S. aureus demonstrated significant reduction in wound area in the SWCNTs/mSiO2-TSD/Ag group, compared to the SWCNTs/mSiO2-TSD group, indicating their superior therapeutic efficacy with Ag NPs.162
Deaconu et al. developed a Zn-modified marine collagen porous scaffold incorporated with wild bilberry (Vaccinium myrtillus) leaf extract (WB) and encapsulated within functionalized MSNs. The WB/MSN system exhibited significantly improved antibacterial activity, compared to the free WB extract.163 Li et al. engineered ROS-responsive drug delivery platform utilizing MSNs encapsulated with vancomycin (Van), and further functionalized with thioketal-linked methoxy poly (ethylene glycol) (mPEG-TK) to produce Van-mPEG-TK-MSNs. This functionalization in the presence of elevated ROS levels, commonly associated with infected and inflamed wound microenvironments, degrades the mPEG, thereby facilitating targeted and controlled antibiotic release. The Van-mPEG-TK-MSNs exhibited a substantial bactericidal effect, achieving approximately 70% reduction in bacterial viability compared to control groups. Moreover, in vivo wound healing assessments revealed superior therapeutic outcomes, with the ROS-responsive nanocarriers markedly enhancing re-epithelialization and keratinocyte migration.164 However, reliance on endogenous ROS is limited, as oxidative stress varies across wound types, causing inconsistent antibacterial outcomes. To address this challenge, light irradiation offers a controllable exogenous trigger, enabling consistent and reproducible activation of silica-based nanoplatforms.165
Light irradiation plays a crucial role in enhancing the antibacterial efficacy of SiO2-based NPs through photodynamic and photothermal mechanisms. Upon activation by specific light wavelengths, these NPs generate ROS or localized hyperthermia, leading to bacterial membrane disruption, biofilm degradation, and increased bactericidal activity. In wound healing, silica-based NPs demonstrate intrinsic antimicrobial activity through ROS generation and membrane disruption, yet the therapeutic impact is considerably enhanced when integrated with additional agents or external triggers. Acting as multifunctional carriers, silica-based NPs stabilize therapeutic cargos, enable controlled release, facilitate targeted delivery, and promote deeper biofilm penetration, which broadens the scope of clinical applications.
4.4 Titanium dioxide nanoparticles
TiO2 NPs have garnered significant attention in antimicrobial research due to their unique photocatalytic and physicochemical properties. Upon ultraviolet-A irradiation (λ ≤ 385 nm), TiO2 NPs undergo photoactivation, resulting in the generation of high-energy electron–hole pairs that catalyze the formation of ROS, including hydroxyl radicals (·OH), superoxide anions (O2−), and hydrogen peroxide (H2O2). The cell wall is the initial target, where ROS disrupt peptidoglycan or chitin layers, exposing the underlying membrane to lipid peroxidation, increased permeability, and cell lysis. TiO2 NPs also impair the mitochondrial respiratory chain, and induce DNA strand breaks. Additionally, they downregulate genes involved in iron and phosphate uptake, disturbing metabolic homeostasis, while inhibiting quorum sensing and biofilm formation. The nanoscale size enhances the surface interaction and cellular penetration, enabling broad-spectrum efficacy against bacteria, fungi, and multidrug-resistant strains. These multifactorial mechanisms position TiO2 NPs as a promising antimicrobial platform for chronic wound management.166
TiO2 NPs can be synthesized through chemical and green methodologies but the TiO2 NPs synthesized through green methods exhibited superior photodegradation efficiency, enhanced antibacterial activity against pathogens such as S. aureus, E. coli, and K. pneumonia, and notable wound-healing potential.167 Although TiO2 NPs are widely recognized for their antimicrobial properties through various mechanisms, their large bandgap prevents activation under visible light, which limits photocatalytic efficiency and reduces antimicrobial effectiveness. However, this limitation can be overcome through structural modifications or by incorporating TiO2 into nanocomposites, thereby enhancing their bioactivity and therapeutic potential.168
Nikpasand et al. developed a TiO2/Gel nanocomposite and it significantly reduced bacterial colonization. Under in vivo conditions, there were the synergistic antimicrobial and regenerative properties conferred by the TiO2/Gel nanocomposite.169 Li et al. engineered a multifunctional nanocomposite by incorporating TiO2NPs into a heparin–polyvinyl alcohol hydrogel matrix (H-PVA/TiO2) via freeze–drying. This hydrogel-based nanocomposite bandage exhibited potent antimicrobial activity and favourable cytocompatibility. In vivo wound healing studies in Kunming mice revealed that wounds treated with the H-PVA/TiO2 nanocomposite achieved nearly complete closure within 14 days.170 Whereas the addition of TiO2 into PCL nanofibers slightly improved the mechanical strength from 1.044 MPa in pure PCL to 1.78 MPa in the composite. The nanofibers showed very strong antimicrobial efficacy against E. coli and S. aureus. The MTT (3-(4,5-dimethylthiazol-2-yl)-2,5-diphenyltetrazolium bromide) assay and DAPI (4′,6-diamidino-2-phenylindole) staining showed biocompatibility of the PCL/TiO2 scaffolds towards cells. This dual role of enhancing scaffold mechanics while exerting strong antimicrobial action underscores TiO2's distinctive functionality in wound healing applications.171 Furthermore, the subsequent study has explored the multifunctional designs of TiO2 with other bioactive components, not to substitute but to synergize its bactericidal potential. For example, a multifunctional nanofibrous wound dressing by integrating GO, TiO2, and curcumin into a cellulose acetate (CA) matrix was prepared and tested. The nanofibrous matrix showed potent antimicrobial activity against E. coli, S. aureus, P. aeruginosa, and E. faecalis. Biocompatibility assessments via MTT assay confirmed enhanced fibroblast viability and favourable, stress-free cell morphology.172 Collectively, these studies underscore the versatility of TiO2-based nanomaterials as potent antimicrobial and wound regenerative agents.
4.5 Bioactive glass nanoparticles
Bioactive glass nanoparticles (BGNs) are multifunctional materials widely recognized for their excellent biocompatibility, regenerative capacity, and broad applicability in wound healing and antimicrobial therapies.173 BGNs are primarily composed of SiO2, sodium oxide, calcium oxide, and phosphorus pentoxide, imparting distinct physicochemical characteristics.174 The release of bioactive molecules from BGNs increases local pH and osmotic pressure, hence providing antimicrobial effects, while simultaneously facilitating angiogenesis, collagen production, and tissue regeneration.175 Furthermore, BGNs play a pivotal role in immunomodulation by facilitating macrophage polarization from the pro-inflammatory M1 phenotype to the anti-inflammatory and tissue-regenerative M2 phenotype. This transition mitigates excessive inflammation while promoting a microenvironment conducive to tissue repair and regeneration.176 Its effectiveness in diabetic wound healing has been demonstrated by the studies conducted by Sharaf et al. fabricated CA nanofibers incorporated with BGNs; the incorporation of 3% BGNs exhibited better inhibitory effects against S. aureus, E. coli, S. typhimurium, B. subtilis and B. cereus. Further, the incorporation of 3% BGN in the CA nanofibers accelerated the wound healing potential in diabetic rat model.177 Yuan et al. synthesized poly(L-lactide-co-glycolide)/Gel nanofibers incorporated with BGNs and they facilitated cell migration, tubule-like network formation in HUVECs, and upregulated the expression of VEGF, FGF, EGF, Col1 genes in diabetic rat models, thereby fostering angiogenesis and collagen synthesis. Given these translational characteristics, BGN-loaded scaffolds could be strategically advanced for clinical application in diabetic wound management.178
The therapeutic efficacy of BGNs in antimicrobial and wound healing applications can be substantially enhanced through the incorporation of functional dopants such as Ag, Zn, Cu, boron (B), cobalt (Co), cerium (Ce), and gold (Au).179 Among these, Ag-doped BGNs have garnered considerable attention due to their potent and broad-spectrum antibacterial activity.180 The sustained release of Ag+ ions from the BGN matrix not only facilitates the concurrent release of critical network modifiers such as Ca2+ and Si4+, but also induces pronounced antimicrobial effects by compromising bacterial membrane integrity, disrupting vital metabolic and protein synthesis pathways, and effectively inhibiting biofilm formation which is critical for preventing infection and promoting accelerated tissue repair.181 In another study, Sharifi et al. fabricated Gel, CS, and polyethylene oxide (PEO) nanofibers incorporated with Ag-doped BGNs and these nanofibers exhibited enhanced antibacterial properties. In vivo studies in BALB/c mice showed that wounds treated with Ag/BGNs-Ch/PEO/Gel scaffolds promoted thicker epidermal layers, enhanced epithelialization, increased collagen synthesis, and stimulated angiogenesis.182 However, Ag+ ions often exhibit burst-release kinetics, resulting in an initial surge in ion concentration that may compromise long-term antimicrobial efficacy and biocompatibility.
The incorporation of ZnO-doped BGNs in a hydrogel matrix consisting of succinyl CS/oxidized ALG exhibited nearly 100% bacterial lethality towards S. aureus and E. coli, which was attributed to the synergistic interaction between CS and ZnO-BGNs. Moreover, the controlled release of therapeutic ions from biocomposite supported macroscopic skin regeneration and stimulated cellular secretion of key angiogenic markers, such as CD31 and α-SMA, thereby promoting vascularization and tissue remodeling.183 Collectively, these findings demonstrate that doped BGNs represent adaptable platforms for wound care, with Ag conferring potent antimicrobial protection, Cu and Co stimulating angiogenesis, and Zn integrating antibacterial and immunoregulatory functions. Such multifunctional properties enable tailored scaffold design aligned with wound severity and type, thereby harmonizing infection control with vascular and regenerative demands.
However, silicate-based BGN are characterized by slower degradation in physiological environments, resulting in suboptimal ion release kinetics that may impede the activation of cellular signalling pathways essential for wound healing. To overcome this, borate-based bioactive glass nanoparticles (BBGNs) have emerged as a compelling alternative to traditional silicate glasses. Unlike silicate glasses, BBGNs exhibit faster dissolution, allowing for more rapid ion release, which can stimulate key cellular activities associated with wound healing.184 The degradation of BBGNs releases boron ions (B3+), which have been shown to promote angiogenesis, collagen deposition, and fibroblast proliferation.185 Moreover, BBGNs possess intrinsic antibacterial properties attributed to the elevated pH and osmotic pressure resulting from its ion exchange dynamics.186 Altogether, BGN based scaffolds provide a versatile platform for wound healing, where tailored degradation and therapeutic ion release enable simultaneous infection control, angiogenesis, and tissue repair, underscoring its potential for effective clinical translation.
4.6 Other nanoparticles
Transition metal oxide-based NPs have been increasingly recognized as a distinct class of biofunctional materials, exhibiting considerable potential in therapeutic biomedical applications, particularly in the context of wound repair and regeneration. Metal oxide-based NPs such as yttrium oxide (Y2O3), vanadium(III) oxide (V2O3), magnesium oxide (MgO), cerium oxide (CeO2), and alumina (Al2O3) have garnered increasing interest for their therapeutic utility in wound healing, owing to their distinctive lattice structures, redox behaviour, and surface chemistry. The antibacterial activity of these NPs arises from diverse physicochemical interactions that collectively disrupt microbial integrity and biofilm formation. Among these, Y2O3 NPs demonstrated notable bactericidal and angiogenic properties. The positively charged surface of Y2O3 NPs facilitated strong electrostatic interactions with the negatively charged bacterial membranes, resulting in membrane disruption and increased permeability. These interactions also contributed to the inhibition of biofilm formation, which is critical in preventing recurrent infections in chronic wounds.187
V2O3 NPs exhibit intrinsic oxidase-mimetic activity, undergoing cyclic redox transitions between V3+, V4+, and V5+ states. This redox cycling promotes efficient electron transfer, which in turn drives the catalytic conversion of molecular oxygen into ROS with strong antimicrobial effects.188 Furthermore, this controlled ROS levels act as secondary messengers, modulating redox-sensitive pathways that upregulate pro-regenerative genes involved in fibroblast proliferation, angiogenesis, and matrix remodeling.189 Similarly, MgO NPs eradicate bacteria through ROS generation but also establish a mildly alkaline microenvironment that suppresses microbial survival while supporting cell proliferation and matrix deposition.190 Alongside these effects, MgO actively promotes VEGF-induced angiogenesis and drives macrophage polarization toward a regenerative M2 phenotype, creating a coordinated cellular and molecular response that culminates in effective wound closure.191,192
Additionally, Al2O3 and CeO2 NPs known for their structural stability and biocompatibility, exhibit pronounced antimicrobial properties.193 CeO2 NPs, capable of redox-switching between Ce3+ and Ce4+, exhibit potent antioxidant and antimicrobial properties.194 Thus, it is evident that the metal oxide-based NPs have the therapeutic potential towards wound healing when they are incorporated into to suitable scaffold systems (Table 3).
Table 3 Overview of emerging metal oxide nanoparticle-based scaffolds in wound healing
| S. No |
Inorganic nanoparticles |
Emerging inorganic nanoparticle-based scaffolds |
Microbial models |
In vitro models |
Inferences |
References |
| 1 |
Y2O3 NPs |
PVA/L-lysine/Y2O3 NPs nanofibers |
E. coli, S. aureus, P. aeruginosa |
L929 cells |
Y2O3 incorporation enhanced bactericidal and antibiofilm efficacy while maintaining fibroblast compatibility suitable for wound healing |
195
|
| Polyurethane nanofibrous mats incorporated with Azadirachta indica leaf extract, clindamycin hydrochloride, and Y2O3 NPs |
E. coli, S. aureus, P. aeruginosa |
— |
Synergistic action of Y2O3 with antibiotic agents provided broad-spectrum of antibacterial activity and accelerated wound closure in diabetic models |
196
|
| 2 |
MgO |
PCL/Gel/MgO |
E. coli, S. aureus, S. epidermidis |
NIH 3T3 fibroblasts and HUVECs |
The optimized MgO loading produced strong antimicrobial activity and favorable cell proliferation for infected wounds |
197
|
| PCL/poly-L-lactic acid-gel-MgO bilayer nanofibers |
E. coli and S. aureus |
NIH 3T3 fibroblasts and HUVECs |
The bilayer configuration enabled sustained antibacterial response and biocompatibility, reflecting a balance between antimicrobial potency and cytocompatibility |
198
|
| 3 |
CeO2 NPs |
PVA/CS/CeO2 NPs |
Methicillin resistant S. aureus (MRSA) |
Human dermal fibroblasts |
CeO2 nano-oxidative behavior conferred selective antibacterial effect, maintained fibroblast compatibility, thus, demonstrating their therapeutic potential for chronic wounds |
199
|
| CS/ALG/CeO2 NPs |
E. coli and S. aureus |
NIH3T3 fibroblasts |
Integration of CeO2 improved mechanical integrity, biocompatibility, and antimicrobial response, enabling multifunctional wound healing performance |
200
|
| 4 |
Al2O3 |
PVP/Al2O3 NPs |
S. aureus and E. coli |
L929 fibroblast cells |
Al2O3 NPs imparted durable antibacterial functionality with fibroblast viability and surface features favorable for tissue restoration |
201
|
| 5 |
Vanadium(V) oxide (V2O5) |
PCL/CuO/V2O5 nanofibers |
E. coli and S. aureus |
Normal human cells |
V2O5 addition improved surface wettability and porosity, thus, enhancing bacterial inhibition and biocompatibility essential for effective wound repair |
202
|
4.7 Comparative evaluation of inorganic nanoparticles in wound healing
Each class of inorganic NPs exhibits distinct profiles of ion release, antimicrobial activity, angiogenic stimulation, and cellular migration. Comparative evaluation of these profiles is essential for aligning inorganic NP-based systems with the pathological features of different wound types and ensuring that their functional contributions meet clinical requirements. In acidic wound microenvironments, ZnO and CuO quickly release Zn2+ and Cu2+. This kills a wide range of pathogens, including E. coli, P. aeruginosa, S. aureus, MRSA, and Candida albicans.203 Their regenerative effects, including fibroblast migration and angiogenesis, are dose-dependent, observed predominantly at lower concentrations, while higher doses induce oxidative stress or excessive early inflammation, making it suitable for highly infected wounds.204 While TiO2 contributes primarily via modest ROS-driven antibacterial activity against E. coli and S. aureus with minimal angiogenic and migratory effects, which can be enhanced via photoactivation, making it suitable for superficially infected wounds.205 In contrast, MgO, as an emerging inorganic NP, releases Mg2+ in a sustained manner to stabilize the wound while moderating inflammatory cytokine activity.206 MgO demonstrates moderate antimicrobial coverage against Gram-negative (E. coli, P. aeruginosa, Klebsiella pneumoniae), Gram-positive (S. aureus, MRSA, Enterococcus faecalis), and opportunistic fungi (Candida albicans, Candida tropicalis), thereby improving their ability to promote regeneration in chronic or ischemic wounds.207
Mineral-derived NPs, including HA, bioglass, and Si NPs, exhibit ion-driven bioactivity. HA dissolves slowly, releasing Ca2+ and PO43− ions to support matrix organization and fibroblast migration, but offering minimal antimicrobial action. Bioglass dissolves more rapidly, enhancing endothelial activation, angiogenesis, and granulation, with moderate antimicrobial suppression of S. aureus, E. coli, and P. aeruginosa; doping with Ag, Zn, or Cu further expands antimicrobial coverage to MRSA and Candida albicans and its angiogenic potential.208 Si NPs release silicate ions gradually, modulating inflammation and supporting structured matrix deposition, with modest antimicrobial activity that improves when doped or surface-functionalized.209
Furthermore, redox-active NPs, including CeO2 and vanadium dioxide (VO2) rely on valence-state-mediated redox regulation rather than ion dissolution. CeO2 promotes fibroblast migration and granulation, making it particularly suited for chronic or inflammation-impaired wounds.210 VO2 demonstrates stronger antimicrobial activity against S. aureus, E. coli, Klebsiella pneumoniae, and occasionally Candida species, making it more suitable for infected wounds. However, the therapeutic window for these NPs is narrower due to their dose-dependent cytotoxicity.211 The redox-active NPs stabilize chronic inflammation, support neovascular organisation, and facilitate collagen deposition, and wound closure outcomes are highly formulation- and dose-dependent, and their angiogenic stimulation is moderate at sub-toxic concentration.212,213 Across these inorganic NP classes, fabrication challenges commonly arise from maintaining particle size uniformity, preventing agglomeration, and ensuring stable dispersion within polymeric matrices, all of which influence consistent ion release or redox activity. Overall, the therapeutic performance of the inorganic NPs in the scaffold largely depends on specific wound conditions, as the wound microenvironment ultimately governs the inorganic NP stability, bioavailability, and biological response in the scaffold.
5. Preclinical to clinical translation
Even though NP- based scaffolds have emerged as highly promising biomaterials in regenerative medicine, as evidenced by the in vitro studies, in vivo models or preclinical studies are indispensable for comprehensively evaluating the therapeutic efficacy of NPs within complex biological environments. These studies yield critical mechanistic insights into antimicrobial performance, immunomodulatory responses, and the regulation of cellular processes essential for effective tissue remodelling and wound resolution. The preclinical evaluation conducted by Qianqian et al. involved in analysing the inorganic NP-based hydrogel composed of nanohydroxyapatite, CS, and tilapia skin-derived peptides (TP) using partial-thickness burn wound model with the New Zealand rabbits. The NHA/CS/TP-II hydrogel exhibited superior wound healing efficacy, with complete scab detachment and visible hair regrowth by day 21, indicating substantial epithelial and follicular regeneration. Furthermore, biochemical analyses and immunohistochemical staining indicated the hydrogel's ability to promote angiogenesis and tissue regeneration.214 Similarly, Zhang et al. developed a multifunctional bioactive hydrogel combining aldehyde-functionalized pluronic F127 and alendronate sodium-modified Si–Ca–Cu nanoglass (BGNCu/AL) for wound healing. The in vivo assessment in normal and MRSA-infected full-thickness skin wounds in murine models demonstrated rapid wound healing with 75% closure in normal wounds and 70% closure in MRSA-infected wounds, approximately three times faster than the untreated control. This hydrogel also exhibited enhanced epidermal thickness, collagen organization, vascularization, and anti-inflammatory microenvironment.215
Furthermore, the therapeutic potential of inorganic NP-based scaffolds has also been reported in the clinical trials. For example, the therapeutic efficacy of calcium ALG dressings loaded with ZnO (CAZnODs) was evaluated for treating diabetic foot ulcers in type 2 diabetes patients. A total of 26 patients were randomized into two groups: 16 received the NPs-infused dressings (experimental group), and 10 received standard calcium ALG dressings (control group). Over a 10 weeks treatment period, both groups demonstrated progressive wound healing; however, the experimental group exhibited significantly improved wound closure. Collectively, the study demonstrated that CAZnODs accelerated wound healing, exhibited biocompatibility, and represented a safe and effective therapeutic option for managing diabetic foot ulcers in diabetic populations.216 Collectively, these findings emphasize the transformative potential of inorganic NP-based scaffolds in wound care, providing not only accelerated healing but also a safe and effective alternative to conventional treatments. To fully harness its therapeutic potential and refine its application across varied patient populations and wound types, further clinical trials and long-term studies are essential. While such clinical outcomes highlight the therapeutic potential of inorganic NPs-based scaffolds, their broader clinical implementation remains limited due to complex regulatory pathways, manufacturing challenges, and incomplete understanding of long-term biosafety.
6. Challenges and future perspectives
Inorganic NP-based wound healing platforms continue to gain significant momentum because of the convergence between nanotechnology and regenerative medicine. The global inorganic NPs market, valued at USD 2.5 billion in 2022, is projected to reach approximately USD 7.9 billion by 2030, representing a compound annual growth rate of 15.4%.217 This rapid expansion is primarily driven by the increasing demand for advanced antimicrobial wound care solutions and the widening scope of nanomaterials in biomedical engineering, especially within tissue regeneration and infection control. Numerous NP-based formulations have demonstrated potent antimicrobial activity and favourable biocompatibility, leading to the development of promising commercial products. For instance, megaNANO2 Gel (Zuventus Healthcare Ltd, India) which is incorporated with Ag NPs, has been utilized for managing wound infections, while NanoSALV, a catalytic advanced wound care treatment (NanoTess Inc, Canada) has shown efficacy in treating advanced, non-healing wounds. These developments underscore the translational potential of inorganic NP systems, particularly in accelerating wound closure, enhancing tissue regeneration, and improving infection resolution.
Despite progress, inconsistent safe dose ranges continue to limit the clinical translation of NPs, with some studies reporting toxicity at concentrations considered non-toxic. These discrepancies arise from variations in particle size, surface chemistry, and testing methods. Standardized evaluation criteria are therefore essential to ensure reliable safety assessments.218 Refinement of inorganic NP formulations is essential to optimize dosing, exposure duration, and controlled release, minimizing off-target effects and improving safety. Heterogeneity in wound types, microenvironments, and patient comorbidities complicates standardization, while long-term biocompatibility remains a concern due to potential delayed inflammatory or fibrotic responses. Current studies are limited by small sample sizes, short-term evaluations, and lack of multicenter trials, highlighting the need for robust, longitudinal in vivo research to validate safety, immunocompatibility, and functional efficacy in chronic wounds. Standardized preclinical models and adherence to specific regulatory frameworks, including Food and Drug Administration guidance on nanotechnology in drug products and European Medicines Agency guidelines on nanomedicinal products, will be critical for clinical translation. On the technological front, integrating inorganic NPs into stimuli-responsive hydrogels, biodegradable films, or hydrocolloids, combined with wearable biosensors, offers the potential for adaptive, personalized wound care with precision-controlled therapeutic release.
From a manufacturing perspective, high costs and technical complexity in NP synthesis limit scalability. Conventional methods often require energy-intensive conditions or rare precursors, prompting exploration of eco-friendly approaches such as plant-based or microbial-assisted green synthesis. Advances in additive manufacturing and AI-driven modeling offer the potential for patient-specific, biologically functional scaffolds. Clinical translation must comply with internationally recognized safety standards, including ISO 10993, which guides biological evaluation of medical devices. Part 1 of the standard emphasizes structured risk assessment and testing before in vivo or clinical application.219 However, within the ISO 10993 framework, long-term implantation and genotoxicity assessments are particularly important for NPs, since standard assays may not fully account for its persistence or nanoscale interactions. In addition, hemocompatibility and degradation studies must be tailored to wound types to ensure a reliable safety profile. Navigating these regulatory pathways demands early engagement with approval bodies, harmonization of testing protocols, and interdisciplinary collaboration to facilitate commercialization while ensuring patient safety and clinical efficacy.
7. Conclusions
Inorganic NP-based scaffolds in wound healing offer a highly versatile platform integrating antimicrobial functionality with regenerative bioactivity. Through mechanisms such as localized ion exchange, redox modulation, and biointerface-mediated cell signaling, inorganic NPs have demonstrated efficacy in promoting fibroblast migration, angiogenesis, collagen deposition, and biofilm disruption. The integration of NPs into engineered constructs including electrospun nanofibers, injectable hydrogels, and 3D biocomposites has enabled site-specific, sustained delivery of therapeutic agents while concurrently providing structural support and biomimetic cues for tissue regeneration. Even though the inorganic NP-based therapies show great promise, optimizing biocompatibility, ensuring consistent performance under physiological conditions, and establishing standardized long-term safety protocols remain important for their broader clinical adoption. Advances in green synthesis, stimuli-responsive architectures, and patient-specific scaffold engineering via computational modelling and additive manufacturing present promising avenues to overcome these current limitations. Furthermore, advancing clinical success will require not only material innovation but also the incorporation of predictive in vitro platforms, real-time biosensing, and responsive scaffold designs to precisely regulate therapeutic ion delivery and orchestrate cellular behaviour. With continued interdisciplinary innovation and regulatory alignment, inorganic NP-based systems are poised to become pivotal in the next generation of targeted, intelligent wound care therapies.
Abbreviations
| Ag | Silver |
| Ag NPs | Silver nanoparticles |
| Al2O3 | Alumina |
| α-SMA | Alpha-smooth muscle actin (α-SMA) |
| ALA | Alpha lipoic acid |
| ALG | Alginate |
| AZM | Azithromycin |
| B4C | Boron carbide |
| BaTiO3 | Barium titanate |
| BBGNs | Borate based bioactive glass nanoparticles |
| BCM | Bacterial cellulose membrane |
| BG | Bioactive glass |
| BGNs | Bioactive glass nanoparticles |
| BS |
Boswellia serrata
|
| CA | Cellulose acetate |
| CaS | Calcium silicate |
| CD31 | Cluster of differentiation 31 |
| Ce | Cerium |
| CeO2 | Cerium oxide |
| CMC | Carboxymethyl chitosan |
| CMS | Carboxymethylated starch |
| Co | Cobalt |
| CQDs | Carbon quantum dots |
| CS | Chitosan |
| Cu | Copper |
| Cu-MBGNs | Copper containing mesoporous bioactive glass |
| CuO | Copper oxide |
| DAPI | 4′,6-Diamidino-2-phenylindole |
| ECM | Extracellular matrix |
| Fe2O3 | Iron oxide |
| FeO | Iron(II) oxide |
| Gel | Gelatin |
| GG | Gellan gum |
| GO | Graphene oxide |
| GOx | Glucose oxidase |
| HA | Hydroxyapatite |
| hBN | Hexagonal boron nitride |
| HBOT | Hyperbaric oxygen therapy |
| HDF | Human dermal fibroblasts |
| HIF-1α | Hypoxia-inducible factor 1-alpha |
| H-PVA | Heparin-polyvinyl alcoholPVA |
| HUVEC | Human umbilical vein endothelial cells |
| LTA | Linde type A |
| LV | Levofloxacin |
| MBGNs | Mesoporous bioactive glass nanoparticles |
| MgO | Magnesium oxide |
| Mlt | Malachite |
| MMP | Matrix metalloproteinases |
| MNA | Microneedle array |
| mPEG-TK | Thioketal-linked methoxy poly(ethylene glycol) |
| MRSA | Methicillin-resistant Staphylococcus aureus |
| mSiO2 | Mesoporous silica |
| MSNs | Mesoporous silica nanoparticles |
| MTT | 3-(4,5-dimethylthiazol-2-yl)-2,5-diphenyltetrazolium bromide |
| Na-ALG | Sodium alginate |
| NADPH | Nicotinamide adenine dinucleotide phosphate |
| NIR | Near infrared |
| NPs | Nanoparticles |
| PCL | Polycaprolactone |
| PD |
Pinus densiflora
|
| PDA | Polydopamine |
| PDMS | Polydimethylsiloxane |
| PEO | Polyethylene oxide |
| PLGA | Poly(lactide-co-glycolic acid) |
| PVA | Poly(vinyl alcohol) |
| PVP | Polyvinylpyrrolidone |
| ROS | Reactive oxygen species |
| SF | Silk fibroin |
| Si | Silica |
| Si NPs | Silica nanoparticles |
| SPG | Schizophyllan |
| SWCNTs | Single-walled carbon nanotubes |
| TA | Tannic acid |
| TiO2 | Titanium dioxide |
| TSD |
N-[3-(trimethoxysilyl)propyl] ethylene diamine |
| VO2 | Vanadium dioxide |
| V2O3 | Vanadium(III) oxide |
| V2O5 | Vanadium(V) oxide |
| Van | Vancomycin |
| VEGF | Vascular endothelial growth factor |
| WB | Wild bilberry |
| Y2O3 | Yttrium oxide |
| Zn | Zinc |
| ZnO | Zinc oxide |
| ZrO2 | Zirconia |
Author contributions
Anand Varsha: writing of the original manuscript, visualization, investigation. Arumugam Bharathraj: writing of the original manuscript, visualization, investigation. Kumar Shivanee: writing of the original manuscript, visualization, investigation. Rajan Kalpana Sahana: writing of the original manuscript, visualization, investigation. Sushma Babu: writing – review & editing, supervision, conceptualization, investigation. Nagarajan Selvamurugan: writing – review & editing, supervision, conceptualization, investigation, formal analysis.
Conflicts of interest
The authors declare that they have no known competing financial interests or personal relationships that could have appeared to influence the work reported in this paper.
Data availability
No primary research results, software or code have been included and no new data were generated or analysed as part of this review.
References
- P. Kolimi, S. Narala, D. Nyavanandi, A. A. A. Youssef and N. Dudhipala, Innovative Treatment Strategies to Accelerate Wound Healing: Trajectory and Recent Advancements, Cells, 2022, 11, 2439 CrossRef CAS.
- W. Zhang, L. Liu and H. Cheng,
et al., Hydrogel-based dressings designed to facilitate wound healing, Mater. Adv., 2023, 5, 1364–1394 RSC.
- K. Raziyeva, Y. Kim, Z. Zharkinbekov, K. Kassymbek, S. Jimi and A. Saparov, Immunology of acute and chronic wound healing, Biomolecules, 2021, 11, 700 CrossRef CAS PubMed.
- V. Falanga, R. R. Isseroff and A. M. Soulika,
et al., Chronic wounds, Nat. Rev. Dis. Primers, 2022, 8, 50 CrossRef PubMed.
- S. K. Cho, S. Mattke, M. Sheridan and W. Ennis, Association of Wound Healing With Quality and Continuity of Care and Sociodemographic Characteristics, Am. J. Manag. Care, 2022, 28, E146–E152 Search PubMed.
- R. B. Diller and A. J. Tabor, The Role of the Extracellular Matrix (ECM) in Wound Healing: A Review, Biomimetics, 2022, 7, 87 CrossRef CAS.
- H. N. Wilkinson and M. J. Hardman, Wound healing: cellular mechanisms and pathological outcomes, Open Biol., 2020, 10, 200223 CrossRef CAS.
- Y. K. Hong, Y. H. Chang, Y. C. Lin, B. Chen, B. E. K. Guevara and C. K. Hsu, Inflammation in Wound Healing and Pathological Scarring, Adv. Wound Care, 2023, 12, 288–300 CrossRef.
- S. Jimi, A. Saparov and S. Takagi, Editorial: Cellular and Molecular Mechanisms at the Proliferation Stage in Wound Healing: From Scarring to Tissue Regeneration, Front. Cell Dev. Biol., 2021, 9, 659089 CrossRef.
- V. Vasalou, E. Kotidis and D. Tatsis,
et al., The Effects of Tissue Healing Factors in Wound Repair Involving Absorbable Meshes: A Narrative Review, J. Clin. Med., 2023, 12, 5683 CrossRef CAS.
- R. Dong and B. Guo, Smart wound dressings for wound healing, Nano Today, 2021, 41, 101290 CrossRef CAS.
- M. Farahani and A. Shafiee, Wound Healing: From Passive to Smart Dressings, Adv. Healthcare Mater., 2021, 10, 2100477 CrossRef CAS PubMed.
- Y. Sharma, S. Ghatak, C. K. Sen and S. Mohanty, Emerging technologies in regenerative medicine: The future of wound care and therapy, J. Mol. Med., 2024, 102, 1425–1450 CrossRef PubMed.
- G. Norman, C. Shi and M. J. Westby,
et al., Bacteria and bioburden and healing in complex wounds: A prognostic systematic review, Wound Repair Regen., 2021, 29, 466–477 CrossRef PubMed.
- H. E. Desjardins-Park, G. C. Gurtner, D. C. Wan and M. T. Longaker, From Chronic Wounds to Scarring: The Growing Health Care Burden of Under-and Over-Healing Wounds, Adv. Wound Care, 2022, 11, 496–510 CrossRef PubMed.
- E. Rezvani Ghomi, M. Niazi and S. Ramakrishna, The evolution of wound dressings: From traditional to smart dressings, Polym. Adv. Technol., 2023, 34, 520–530 CrossRef CAS.
- M. A. Shalaby, M. M. Anwar and H. Saeed, Nanomaterials for application in wound Healing: current state-of-the-art and future perspectives, J. Polym. Res., 2022, 29(3), 91 CrossRef CAS.
- V. A. Spirescu, C. Chircov, A. M. Grumezescu, B. S. Vasile and E. Andronescu, Inorganic Nanoparticles and Composite Films for Antimicrobial Therapies, Int. J. Mol. Sci., 2021, 22(9), 4595 CrossRef CAS PubMed.
- Y.-F. Liu, P.-W. Ni, Y. Huang and T. Xie, Therapeutic strategies for chronic wound infection, Chin. J. Traumatol., 2022, 25(1), 11–16 CrossRef CAS PubMed.
- P. Schilrreff and U. Alexiev, Chronic Inflammation in Non-Healing Skin Wounds and Promising Natural Bioactive Compounds Treatment, Int. J. Mol. Sci., 2022, 23, 4928 CrossRef CAS PubMed.
- L. Bonnici, S. Suleiman, P. Schembri-Wismayer and A. Cassar, Targeting Signalling Pathways in Chronic Wound Healing, Int. J. Mol. Sci., 2024, 25, 50 CrossRef CAS PubMed.
- A. Scridon, Platelets and Their Role in Hemostasis and Thrombosis—From Physiology to Pathophysiology and Therapeutic Implications, Int. J. Mol. Sci., 2022, 23, 12772 CrossRef CAS PubMed.
- H. Sorg and C. G. G. Sorg, Skin Wound Healing: Of Players, Patterns, and Processes, Eur. Surg. Res., 2023, 64, 141–157 CrossRef.
- S. Nirenjen, J. Narayanan and T. Tamilanban,
et al., Exploring the contribution of pro-inflammatory cytokines to impaired wound healing in diabetes, Front. Immunol., 2023, 14, 1216321 CrossRef CAS PubMed.
- M. Canton, R. Sánchez-Rodríguez and I. Spera,
et al., Reactive Oxygen Species in Macrophages: Sources and Targets, Front. Immunol., 2021, 12, 734229 CrossRef CAS PubMed.
- X. Mu, Y. Li and G. C. Fan, Tissue-resident macrophages in the control of infection and resolution of inflammation, Shock, 2021, 55, 14–23 CrossRef CAS.
- M. Li, Q. Hou, L. Zhong, Y. Zhao and X. Fu, Macrophage Related Chronic Inflammation in Non-Healing Wounds, Front. Immunol., 2021, 12, 681710 CrossRef CAS PubMed.
- H. Poplimont, A. Georgantzoglou and M. Boulch,
et al., Neutrophil Swarming in Damaged Tissue Is Orchestrated by Connexins and Cooperative Calcium Alarm Signals, Curr. Biol., 2020, 30, 2761–2776 CrossRef CAS PubMed.
- Y. Dong and Z. Wang, ROS-scavenging materials for skin wound healing: advancements and applications, Front. Bioeng. Biotechnol., 2023, 11, 1304835 CrossRef PubMed.
- A. Al-Roub, N. Akhter and F. Al-Rashed,
et al., TNFα induces matrix metalloproteinase-9 expression in monocytic cells through ACSL1/JNK/ERK/NF-kB signaling pathways, Sci. Rep., 2023, 13, 14351 CrossRef CAS.
- B. Gajula, S. Munnamgi and S. Basu, How bacterial biofilms affect chronic wound healing: a narrative review, Int. J. Surg. Glob. Health., 2020, 3, e16 CrossRef.
- X. Wu, H. Zhu, Y. Xu, B. Kong and Q. Tan, Chronic wounds: pathological characteristics and their stem cell-based therapies, Eng. Regener., 2023, 4, 81–94 CAS.
- N. Amiri, A. P. Golin, R. B. Jalili and A. Ghahary, Roles of cutaneous cell-cell communication in wound healing outcome: An emphasis on keratinocyte-fibroblast crosstalk, Exp. Dermatol., 2022, 31, 475–484 CrossRef CAS.
- N. N. Potekaev, O. B. Borzykh and G. V. Medvedev,
et al., The role of extracellular matrix in skin wound healing, J. Clin. Med., 2021, 10, 5947 CrossRef CAS.
- D. Dayya, O. J. O'Neill, T. B. Huedo-Medina, N. Habib, J. Moore and K. Iyer, Debridement of Diabetic Foot Ulcers, Adv. Wound Care, 2022, 11, 666–686 CrossRef.
- D. C. Thomas, C. L. Tsu, R. A. Nain, N. Arsat, S. S. Fun and N. A. Sahid Nik Lah, The role of debridement in wound bed preparation in chronic wound: A narrative review, Ann. Med. Surg., 2021, 71, 102876 CrossRef.
- B. Hajhosseini, B. A. Kuehlmann, C. A. Bonham, K. J. Kamperman and G. C. Gurtner, Hyperbaric Oxygen Therapy: Descriptive Review of the Technology and Current Application in Chronic Wounds, Plast. Reconstr. Surg., Glob. Open., 2020, 8, E3136 CrossRef.
- J. Růžička, J. Dejmek, L. Bolek, J. Beneš and J. Kuncová, Hyperbaric Oxygen Influences Chronic Wound Healing – a Cellular Level Review, Physiol. Res., 2021, 70, 261–273 Search PubMed.
- M. Heyboer, D. Sharma, W. Santiago and N. McCulloch, Hyperbaric Oxygen Therapy: Side Effects Defined and Quantified, Adv. Wound Care, 2017, 6(6), 210–224 CrossRef PubMed.
- M. Singer, P. J. Young and J. G. Laffey,
et al., Dangers of hyperoxia, Crit. Care, 2021, 25(1), 440 CrossRef PubMed.
- D. O. Oluwole, L. Coleman, W. Buchanan, T. Chen, R. M. L. Ragione and L. X. Liu, Antibiotics-Free Compounds for Chronic Wound Healing, Pharmaceutics, 2022, 14, 1021 CrossRef CAS PubMed.
- A. Ullah, M. Jang and H. Khan,
et al., Microneedle array with a pH-responsive polymer coating and its application in smart drug delivery for wound healing, Sens. Actuators, B, 2021, 345, 130441 CrossRef CAS.
- J. Xiang, Y. Zhu and Y. Xie,
et al., A Cu@ZIF-8 encapsulated antibacterial and angiogenic microneedle array for promoting wound healing, Nanoscale Adv., 2023, 5, 5102–5114 RSC.
- M. Downer, C. E. Berry, J. B. Parker, L. Kameni and M. Griffin, Current Biomaterials for Wound Healing, Bioengineering, 2023, 10, 1378 CrossRef PubMed.
- Y. Yuan, S. Shen and D. Fan, A physicochemical double cross-linked multifunctional hydrogel for dynamic burn wound healing: shape adaptability, injectable self-healing property and enhanced adhesion, Biomaterials, 2021, 276, 120838 CrossRef CAS.
- H. A. S. Al-Naymi, M. H. Al-Musawi and M. Mirhaj,
et al., Exploring nanobioceramics in wound healing as effective and economical alternatives, Heliyon, 2024, 10(19), e38497 CrossRef CAS.
- N. Saikia, Inorganic-Based Nanoparticles and Biomaterials as Biocompatible Scaffolds for Regenerative Medicine and Tissue Engineering: Current Advances and Trends of Development, Inorganics, 2024, 12(11), 292 CrossRef CAS.
- F. Naserian and A. S. Mesgar, Development of antibacterial and superabsorbent wound composite sponges containing carboxymethyl cellulose/gelatin/Cu-doped ZnO nanoparticles, Colloids Surf., B, 2022, 218, 112729 CrossRef CAS.
- M. Bagheri, M. Validi, A. Gholipour, P. Makvandi and E. Sharifi, Chitosan nanofiber biocomposites for potential wound healing applications: Antioxidant activity with synergic antibacterial effect, Bioeng. Transl. Med., 2022, 7(1), e10254 CrossRef CAS PubMed.
- M. Khalili, A. Khalili and D. O. Bokov,
et al., Preparation and characterization of bi-layered polycaprolactone/polyurethane nanofibrous scaffold loaded with titanium oxide and curcumin for wound dressing applications, Appl. Phys. A, 2022, 128(6), 497 CrossRef CAS.
- A. Mehrabi, A. Karimi, S. Mashayekhan, A. Samadikuchaksaraei and P. B. Milan, In-situ forming hydrogel based on thiolated chitosan/carboxymethyl cellulose (CMC) containing borate bioactive glass for wound healing, Int. J. Biol. Macromol., 2022, 222, 620–635 CrossRef CAS.
-
R. C. Congreve, C. P. Quezada, and V. Kokkarachedu, Aluminum Oxide Nanoparticles: Properties and Applications Overview, in Nanotechnology in the Life Sciences, Springer Science and Business Media B.V., 2024, pp. 265–288 Search PubMed.
- H. Liu, W. Zhang and Y. Fang,
et al., Neurotoxicity of aluminum oxide nanoparticles and their mechanistic role in dopaminergic neuron injury involving p53-related pathways, J. Hazard. Mater., 2020, 392, 122312 CrossRef CAS.
- K. H. Jwad, T. H. Saleh and B. Abd-Alhamza, Preparation of aluminum oxide nanoparticles by laser ablation and a study of their applications as antibacterial and wounds healing agent, Nano Biomed. Eng., 2019, 11, 313–319 CAS.
- D. Chopra, A. Jayasree, T. Guo, K. Gulati and S. Ivanovski, Advancing dental implants: Bioactive and therapeutic modifications of zirconia, Bioact. Mater., 2022, 13, 161–178 CAS.
- N. Hossain, M. H. Mobarak, A. Hossain, F. Khan, J. J. Mim and M. A. Chowdhury, Advances of plant and biomass extracted zirconium nanoparticles in dental implant application, Heliyon, 2023, 9(5), e15973 CrossRef CAS.
- N. Kumari, S. Sareen and M. Verma,
et al., Zirconia-based nanomaterials: recent developments in synthesis and applications, Nanoscale Adv., 2022, 4, 4210–4236 RSC.
- S. Kim, S. Im and E. Y. Park,
et al., Drug-loaded titanium dioxide nanoparticle coated with tumor targeting polymer as a sonodynamic chemotherapeutic agent for anti-cancer therapy, Nanomedicine, 2020, 24, 102110 CrossRef CAS.
- F. M. P. Tonelli, F. C. P. Tonelli and H. G. Cordeiro, TiO2 Nanoparticles in Cancer Therapy as Nanocarriers in Paclitaxel's Delivery and Nanosensitizers in Phototherapies and/or Sonodynamic Therapy, Curr. Pharm. Biotechnol., 2023, 25, 133–143 Search PubMed.
- Z. Song, C. Guan and T. Li,
et al., Vaporization phosphorization-mediated synthesis of phosphorus-doped TiO2 nanocomposites for combined photodynamic and photothermal therapy of renal cell carcinoma, J. Mater. Chem. B, 2024, 12, 4039–4052 RSC.
- Z. Khabir, A. M. Holmes and Y. J. Lai,
et al., Human epidermal zinc concentrations after topical application of ZnO nanoparticles in sunscreens, Int. J. Mol. Sci., 2021, 22, 12372 CrossRef CAS.
- F. Mascarenhas-Melo, A. Mathur and S. Murugappan,
et al., Inorganic nanoparticles in dermopharmaceutical and cosmetic products: Properties, formulation development, toxicity, and regulatory issues, Eur. J. Pharm. Biopharm., 2023, 192, 25–40 CrossRef CAS PubMed.
- H. Maheswaran, L. S. Wong, A. C. T. A. Dhanapal, R. T. Narendhirakannan, A. K. Janakiraman and S. Djearamane, Toxicity of zinc oxide nanoparticles on human skin dermal cells, J. Exp. Biol. Agric. Sci., 2021, 9, 95–100 CrossRef.
- Y. Peng, J. Wang and X. Dai,
et al., Precisely Tuning the Pore-Wall Surface Composition of Bioceramic Scaffolds Facilitates Angiogenesis and Orbital Bone Defect Repair, ACS Appl. Mater. Interfaces, 2022, 14, 43987–44001 CrossRef CAS.
- M. A. Ur Rehman, Zein/Bioactive Glass Coatings with Controlled Degradation of Magnesium under Physiological Conditions: Designed for Orthopedic Implants, Prosthesis, 2020, 2, 211–224 CrossRef.
- S. Dasgupta, K. Maji and S. K. Nandi, Investigating the mechanical, physiochemical and osteogenic properties in gelatin-chitosan-bioactive nanoceramic composite scaffolds for bone tissue regeneration: In vitro and in vivo, Mater. Sci. Eng. C, 2019, 94, 713–728 CrossRef CAS.
- M. Sari, P. Hening, A. I. D. Chotimah and Y. Yusuf, Bioceramic hydroxyapatite-based scaffold with a porous structure using honeycomb as a natural polymeric Porogen for bone tissue engineering, Biomater. Res., 2021, 25, 2 CrossRef CAS PubMed.
- Z. Bal, T. Kaito, F. Korkusuz and H. Yoshikawa, Bone regeneration with hydroxyapatite-based biomaterials, Emergent Mater., 2020, 3, 521–544 CrossRef CAS.
- N. K. Nga, L. T. Thanh Tam, N. T. Ha, P. Hung Viet and T. Q. Huy, Enhanced biomineralization and protein adsorption capacity of 3D chitosan/hydroxyapatite biomimetic scaffolds applied for bone-tissue engineering, RSC Adv., 2020, 10, 43045–43057 RSC.
- E. Yang, W. Hou and K. Liu,
et al., A multifunctional chitosan hydrogel dressing for liver hemostasis and infected wound healing, Carbohydr. Polym., 2022, 291, 119631 CrossRef CAS.
- N. S. Muthiah Pillai, K. Eswar, S. Amirthalingam, U. Mony, P. Kerala Varma and R. Jayakumar, Injectable Nano Whitlockite Incorporated Chitosan Hydrogel for Effective Hemostasis, ACS Appl. Bio Mater., 2019, 2(2), 865–873 CrossRef CAS PubMed.
- F. Nazir, L. Abbas and M. Iqbal, A comparative insight into the mechanical properties, antibacterial potential, and cytotoxicity profile of nano-hydroxyapatite and nano-whitlockite-incorporated poly-L-lactic acid for bone tissue engineering, Appl. Nanosci., 2022, 12, 47–68 CrossRef CAS.
- F. Wang, X. Wang, K. Ma, C. Zhang, J. Chang and X. Fu, Akermanite bioceramic enhances wound healing with accelerated reepithelialization by promoting proliferation, migration, and stemness of epidermal cells, Wound Repair Regen., 2020, 28, 16–25 CrossRef PubMed.
- H. Liang, M. S. Mirinejad and A. Asefnejad,
et al., Fabrication of tragacanthin gum-carboxymethyl chitosan bio-nanocomposite wound dressing with silver-titanium nanoparticles using freeze-drying method, Mater. Chem. Phys., 2022, 279, 125770 CrossRef CAS.
- P. Zadehnajar, M. H. Mirmusavi and E. B. S. Soleymani,
et al., Recent advances on akermanite calcium-silicate ceramic for biomedical applications, Int. J. Appl. Ceram. Technol., 2021, 18, 1901–1920 CrossRef CAS.
- M. Wang, H. Zhan, J. Wang, H. Song, J. Sun and G. Zhao, Calcium silicate-stimulated adipose-derived stem cells promote angiogenesis and improve skin wound healing, Aging, 2023, 15, 4746–4756 CAS.
- H. A. H. Ismail, D. A. El-Setouhy, B. A. Habib, E. Abdelhakeem and A. M. E. Nahrawy, Synthesis and Characterization of Coenzyme Q 10 onto Nanoporous Calcium Silicate-Based Systems for Wound Healing, ECS J. Solid State Sci. Technol., 2024, 13, 083010 CrossRef CAS.
- B. Li, H. Tang and X. Bian,
et al., Calcium silicate accelerates cutaneous wound healing with enhanced re-epithelialization through EGF/EGFR/ERK-mediated promotion of epidermal stem cell functions, Burns Trauma, 2021, 9, tkab029 CrossRef.
- Z. Zhang, W. Li and Y. Liu,
et al., Design of a biofluid-absorbing bioactive sandwich-structured Zn–Si bioceramic composite wound dressing for hair follicle regeneration and skin burn wound healing, Bioact. Mater., 2021, 6, 1910–1920 CAS.
- Q. Yao, C. Wang and B. Yu,
et al., Well-ordered and visual poly(ε-caprolactone) composite fibrous membranes for the treatment of skin wounds, Colloids Surf. A Physicochem. Eng. Asp., 2023, 674, 131940 CrossRef CAS.
- H. Wang, G. Sanghvi and A. Arefpour,
et al., Using hardystonite as a biomaterial in biomedical and bone tissue engineering applications, Tissue Cell, 2024, 91, 102551 CrossRef CAS PubMed.
- N. Zakeri, H. R. Rezaie, J. Javadpour and M. Kharaziha, Fabrication and Characterization of Polycaprolactone – Zeolite Y Nanocomposite for Bone Tissue Engineering, J. Adv. Mater. Eng., 2021, 39, 77–94 Search PubMed.
- N. Zakeri, H. R. Rezaie, J. Javadpour and M. Kharaziha, Cisplatin loaded polycaprolactone – Zeolite nanocomposite scaffolds for bone cancer treatment, J. Sci. Adv. Mater. Devices, 2022, 7, 100377 CrossRef CAS.
- A. R. Bertão, V. Ivasiv and C. Almeida-Aguiar,
et al., Preliminary evaluation of zeolite-based platforms as potential dual drug delivery systems against microbial infections in the tumor microenvironment, Microporous Mesoporous Mater., 2024, 364, 112871 CrossRef.
- A. G. Abdelaziz, H. Nageh and S. M. Abdo,
et al., A Review of 3D Polymeric Scaffolds for Bone Tissue Engineering: Principles, Fabrication Techniques, Immunomodulatory Roles, and Challenges, Bioengineering, 2023, 10, 204 CrossRef CAS PubMed.
- F. J. Maksoud, M. F. Velázquez de la Paz and A. J. Hann,
et al., Porous biomaterials for tissue engineering: a review, J. Mater. Chem. B, 2022, 10, 8111–8165 RSC.
- A. Al-Abduljabbar and I. Farooq, Electrospun Polymer Nanofibers: Processing, Properties, and Applications, Polymers, 2023, 15, 65 CrossRef CAS.
- J. Ma and C. Wu, Bioactive inorganic particles-based biomaterials for skin tissue engineering, Exploration, 2022, 2, 20210083 CrossRef CAS PubMed.
- S. Yan, Y. Qian and M. Haghayegh,
et al., Electrospun organic/inorganic hybrid nanofibers for accelerating wound healing: a review, J. Mater. Chem. B, 2024, 12(13), 3171–3190 RSC.
- A. ur R. Khan, K. Huang and Z. Jinzhong,
et al., Exploration of the antibacterial and wound healing potential of a PLGA/silk fibroin based electrospun membrane loaded with zinc oxide nanoparticles, J. Mater. Chem. B, 2021, 9(5), 1452–1465 RSC.
- M. A. Fanovich, E. D. Maio and A. Salerno, Current Trend and New Opportunities for Multifunctional Bio-Scaffold Fabrication via High-Pressure Foaming, J. Funct. Biomater., 2023, 14(9), 480 CrossRef CAS PubMed.
- R. Sreena, G. Raman, G. Manivasagam and A. J. Nathanael, Bioactive glass–polymer nanocomposites: a comprehensive review on unveiling their biomedical applications, J. Mater. Chem. B, 2024, 12(44), 11278–11301 RSC.
- R. Hasanzadeh, T. Azdast, M. Mojaver, M. M. Darvishi and C. B. Park, Cost-effective and reproducible technologies for fabrication of tissue engineered scaffolds: The state-of-the-art and future perspectives, Polymer, 2022, 244, 124681 CrossRef CAS.
- E. Bianchi, M. Ruggeri and B. Vigani,
et al., Gas foamed scaffolds as smart 3D structures in skin tissue engineering, J. Drug Deliv. Sci. Technol., 2024, 95, 105541 CrossRef CAS.
- K. Pathak, R. Saikia and A. Das,
et al., 3D printing in biomedicine: advancing personalized care through additive manufacturing, Explor. Med., 2023, 4, 1135–1167 CAS.
- K. Loukelis, Z. A. Helal, A. G. Mikos and M. Chatzinikolaidou, Nanocomposite Bioprinting
for Tissue Engineering Applications, Gels, 2023, 9, 103 CrossRef CAS PubMed.
- S. Ahmed, R. Hussain and A. Khan,
et al., 3D Printing Assisted Fabrication of Copper-Silver Mesoporous Bioactive Glass Nanoparticles Reinforced Sodium Alginate/Poly(vinyl alcohol) Based Composite Scaffolds: Designed for Skin Tissue Engineering, ACS Appl. Bio Mater., 2023, 6, 5052–5066 CrossRef CAS.
- L. Castillo-Henríquez, J. Castro-Alpízar, M. Lopretti-Correa and J. Vega-Baudrit, Exploration of bioengineered scaffolds composed of thermo-responsive polymers for drug delivery in wound healing, Int. J. Mol. Sci., 2021, 22, 1–25 Search PubMed.
- M. Neumann, G. d. Marco and D. Iudin,
et al., Stimuli-Responsive Hydrogels: The Dynamic Smart Biomaterials of Tomorrow, Macromolecules, 2023, 56, 8377–8392 CrossRef CAS PubMed.
- P. Naruphontjirakul, P. Kanchanadumkerng and P. Ruenraroengsak, Multifunctional Zn and Ag co-doped bioactive glass nanoparticles for bone therapeutic and regeneration, Sci. Rep., 2023, 13, 6775 CrossRef CAS PubMed.
- E. Capuana, F. Lopresti, F. Carfì Pavia, V. Brucato and C. V. La, Solution-based processing for scaffold fabrication in tissue engineering applications: A brief review, Polymers, 2021, 13, 2041 CrossRef CAS PubMed.
- A. Raisi, A. Asefnejad and M. Shahali,
et al., A soft tissue fabricated using a freeze-drying technique with carboxymethyl chitosan and nanoparticles for promoting effects on wound healing, J. Nanoanalysis, 2020, 7(4), 12 Search PubMed.
- Z. Zhang, Y. Feng, L. Wang, D. Liu, C. Qin and Y. Shi, A review of preparation methods of porous skin tissue engineering scaffolds, Mater. Today Commun., 2022, 32, 104109 CrossRef CAS.
- B. A. R. N. Durand, C. Pouget, C. Magnan, V. Molle, J.-P. Lavigne and C. Dunyach-Remy, Bacterial Interactions in the Context of Chronic Wound Biofilm: A Review, Microorganisms, 2022, 10(8), 1500 CrossRef CAS PubMed.
- A. K. Tiwari, P. C. Pandey, M. K. Gupta and R. J. Narayan, Nano–Bio Interaction and Antibacterial Mechanism of Engineered Metal Nanoparticles: Fundamentals and Current Understanding, J. Cluster Sci., 2024, 36(1), 5 CrossRef.
- R. Singh, S. Cheng and S. Singh, Oxidative stress-mediated genotoxic effect of zinc oxide nanoparticles on Deinococcus radiodurans, 3 Biotech, 2020, 10(2), 1–13 Search PubMed.
- N. Mammari, E. Lamouroux, A. Boudier and R. E. Duval, Current Knowledge on the Oxidative-Stress-Mediated Antimicrobial Properties of Metal-Based Nanoparticles, Microorganisms, 2022, 10, 437 CrossRef CAS.
- S. K. Mondal, S. Chakraborty, S. Manna and S. M. Mandal, Antimicrobial nanoparticles: current landscape and future challenges, RSC Pharm., 2024, 1(3), 388–402 RSC.
- A. S. Ajayi, P. Adanigbo and J. T. Olaifa,
et al., Tellurium nanoparticles as antimicrobial agents for multi-drug-resistant infections, RSC Adv., 2025, 15(43), 36272–36299 RSC.
- D. Bharathi and J. Lee, Recent Trends in Bioinspired Metal Nanoparticles for Targeting Drug-Resistant Biofilms, Pharmaceuticals, 2025, 18(7), 1006 CrossRef CAS.
- H. A. S. Al-Naymi, M. H. Al-Musawi and M. Mirhaj,
et al., Exploring nanobioceramics in wound healing as effective and economical alternatives, Heliyon, 2024, 10(19), e38497 CrossRef CAS PubMed.
- S. K. Mondal, S. Chakraborty, S. Manna and S. M. Mandal, Antimicrobial nanoparticles: current landscape and future challenges, RSC Pharm., 2024, 1, 388–402 RSC.
- O. Qianqian, K. Songzhi and H. Yongmei,
et al., Preparation of nano-hydroxyapatite/chitosan/tilapia skin peptides hydrogels and its burn wound treatment, Int. J. Biol. Macromol., 2021, 181, 369–377 CrossRef PubMed.
- J. Chen, Q. Jing and Y. Xu,
et al., Functionalized zinc oxide microparticles for improving the antimicrobial effects of skin-care products and wound-care medicines, Biomater. Adv., 2022, 135, 212728 CrossRef CAS PubMed.
- Y. Li, T. Xu and Z. Tu,
et al., Bioactive antibacterial silica-based nanocomposites hydrogel scaffolds with high angiogenesis for promoting diabetic wound healing and skin repair, Theranostics, 2020, 10, 4929–4943 CrossRef CAS.
- M. A. Rahman, M. S. Islam and P. Haque,
et al., Calcium ion mediated rapid wound healing by nano-ZnO doped calcium phosphate-chitosan-alginate biocomposites, Materialia, 2020, 13, 100839 CrossRef CAS.
- N. Wang, S. Thameem Dheen, J. Y. H. Fuh and A. Senthil Kumar, A review of multi-functional ceramic nanoparticles in 3D printed bone tissue engineering, Bioprinting, 2021, 23, e00146 CrossRef.
- P. Pino, G. Pellegrino, S. Ronchetti, C. Mollea, F. Bosco and B. Onida, Antibacterial β-Glucan/Zinc Oxide Nanocomposite Films for Wound Healing, Bionanoscience, 2023, 13, 426–435 CrossRef.
- K. Saravanakumar, A. Sathiyaseelan, X. Zhang, M. Choi and M. H. Wang, Bimetallic (Ag and MgO) nanoparticles, Aloe vera extracts loaded xanthan gum nanocomposite for enhanced antibacterial and in-vitro wound healing activity, Int. J. Biol. Macromol., 2023, 242, 124813 CrossRef CAS PubMed.
- Z. Luo, J. Liu and H. Lin,
et al., In situ fabrication of nano zno/bcm biocomposite based on ma modified bacterial cellulose membrane for antibacterial and wound healing, Int. J. Nanomed., 2020, 15, 1–15 CrossRef CAS PubMed.
- Z. Rajabloo, M. R. Farahpour, P. Saffarian and S. Jafarirad, Biofabrication of ZnO/Malachite nanocomposite and its coating with chitosan to heal infectious wounds, Sci. Rep., 2022, 12, 11592 CrossRef CAS.
- Z. Abdollahi, E. N. Zare, F. Salimi, I. Goudarzi, F. R. Tay and P. Makvandi, Bioactive carboxymethyl starch-based hydrogels decorated with cuo nanoparticles: Antioxidant and antimicrobial properties and accelerated wound healing in vivo, Int. J. Mol. Sci., 2021, 22, 1–18 Search PubMed.
- Y. Qi, K. Qian and J. Chen,
et al., A thermoreversible antibacterial zeolite-based nanoparticles loaded hydrogel promotes diabetic wound healing via detrimental factor neutralization and ROS scavenging, J. Nanobiotechnol., 2021, 19, 414 CrossRef CAS PubMed.
- A. Sathiyaseelan, K. Saravanakumar, A. V. A. Mariadoss and M. H. Wang, Antimicrobial and wound healing properties of feo fabricated chitosan/pva nanocomposite sponge, Antibiotics, 2021, 10, 524 CrossRef CAS PubMed.
- R. Al-Wafi, S. F. Mansour, M. S. AlHammad and M. K. Ahmed, Biological response, antibacterial properties of ZrO2/hydroxyapatite/graphene oxide encapsulated into nanofibrous scaffolds of polylactic acid for wound healing applications, Int. J. Pharm., 2021, 601, 120517 CrossRef CAS.
- N. A. Ismail, K. A. M. Amin, F. A. A. Majid and M. H. Razali, Gellan gum incorporating titanium dioxide nanoparticles biofilm as wound dressing: Physicochemical, mechanical, antibacterial properties and wound healing studies, Mater. Sci. Eng., C, 2019, 103, 109770 CrossRef CAS.
- Y. H. Chen, Z. F. Rao and Y. J. Liu,
et al., Multifunctional injectable hydrogel loaded with cerium-containing bioactive glass nanoparticles for diabetic wound healing, Biomolecules, 2021, 11, 702 CrossRef CAS PubMed.
- J. Wang, C. Zhang and Y. Yang,
et al., Poly (vinyl alcohol) (PVA) hydrogel incorporated with Ag/TiO2 for rapid sterilization by photoinspired radical oxygen species and promotion of wound healing, Appl. Surf. Sci., 2019, 494, 708–720 CrossRef CAS.
- H. Liu, Y. Yang and L. Deng,
et al., Antibacterial and antioxidative hydrogel dressings based on tannic acid-gelatin/oxidized sodium alginate loaded with zinc oxide nanoparticles for promoting wound healing, Int. J. Biol. Macromol., 2024, 279, 135177 CrossRef CAS PubMed.
- Q. Liu, X. Liu and L. Fan,
et al., Ferroelectric catalytic BaTiO 3 -based composite insoles to promote healing of infected wounds: Analysis of antibacterial efficacy and angiogenesis, Interdiscip. Mater., 2024, 3, 757–774 CAS.
- H. Türkez, Ö. Ç. Yıldırım and S. Öner,
et al., Lipoic Acid Conjugated Boron Hybrids Enhance Wound Healing and Antimicrobial Processes, Pharmaceutics, 2023, 15, 149 CrossRef PubMed.
- J. Zhu, W. Qiu and C. Yao,
et al., Water-stable zirconium-based metal-organic frameworks armed polyvinyl alcohol nanofibrous membrane with enhanced antibacterial therapy for wound healing, J. Colloid Interface Sci., 2021, 603, 243–251 CrossRef CAS PubMed.
- S. Li, X. Wang and Z. Yan,
et al., Microneedle Patches with Antimicrobial and Immunomodulating Properties for Infected Wound Healing, Advanced Science, 2023, 10, 2300576 CrossRef CAS.
- W. Wang, M. Y. Liu and M. Shafiq,
et al., Synthesis of oxidized sodium alginate and its electrospun bio-hybrids with zinc oxide nanoparticles to promote wound healing, Int. J. Biol. Macromol., 2023, 232, 123480 CrossRef CAS PubMed.
- M. T. Khorasani, A. Joorabloo, H. Adeli, P. B. Milan and M. Amoupour, Enhanced antimicrobial and full-thickness wound healing efficiency of hydrogels loaded with heparinized ZnO nanoparticles: In vitro and in vivo evaluation, Int. J. Biol. Macromol., 2021, 166, 200–212 CrossRef CAS PubMed.
- P. T. E. Cruel, C. P. C. dos Santos, T. M. Cueto, L. P. V. Avila, D. V. Buchaim and R. L. Buchaim, Calcium Hydroxyapatite in Its Different Forms in Skin Tissue Repair: A Literature Review, Surgeries, 2024, 5, 640–659 CrossRef.
- M. Derakhshi, M. Naseri, Z. Vafaeipour, B. Malaekeh-Nikouei, A. H. Jafarian and L. Ansari, Enhanced wound-healing efficacy of electrospun mesoporous hydroxyapatite nanoparticle-loaded chitosan nanofiber developed using pluronic F127, Int. J. Biol. Macromol., 2023, 240, 124427 CrossRef CAS.
- N. Safitri, N. Rauf and D. Tahir, Enhancing drug loading and release with hydroxyapatite nanoparticles for efficient drug delivery: A review synthesis methods, surface ion effects, and clinical prospects, J. Drug Deliv. Sci. Technol., 2023, 90, 105092 CrossRef CAS.
- Y. Zhu, L. Hao and Y. Luo,
et al., A composite dressing combining ultralong hydroxyapatite nanowire bio-paper and a calcium alginate hydrogel accelerates wound healing, J. Mater. Chem. B, 2024, 13, 997–1012 RSC.
- T. Tejaswini, M. Keerthana, M. Vidyavathi and R. V. S. Kumar, Design and evaluation of atorvastatin-loaded chitosan-hydroxyapatite composite bioscaffolds for wound-healing activity, Futur. J. Pharm. Sci., 2020, 6, 111 CrossRef.
- L.-L. Cao, Z.-F. Zhang, J. Min, D. Yuan, J.-Y. Yu and P. Yu, Beyond bone regeneration: Hydroxyapatite's emerging potential in advanced wound management, Mater. Today Commun., 2025, 48, 113426 CrossRef CAS.
- M. Wojcik, P. Kazimierczak and A. Belcarz,
et al., Biocompatible curdlan-based biomaterials loaded with gentamicin and Zn-doped nano-hydroxyapatite as promising dressing materials for the treatment of infected wounds and prevention of surgical site infections, Biomater. Adv., 2022, 139, 213006 CrossRef CAS PubMed.
- J. Cao, Z. Song, T. Du and X. Du, Antimicrobial materials based on photothermal action and their application in wound treatment, Burns Trauma, 2024, 12, tkae046 CrossRef PubMed.
- B. Zhao, H. Wang and W. Dong,
et al., A multifunctional platform with single-NIR-laser-triggered photothermal and NO release for synergistic therapy against multidrug-resistant Gram-negative bacteria and their biofilms, J. Nanobiotechnol., 2020, 18, 59 CrossRef CAS PubMed.
- B. Tao, C. Lin and A. Guo,
et al., Fabrication of copper ions-substituted hydroxyapatite/polydopamine nanocomposites with high antibacterial and angiogenesis effects for promoting infected wound healing, J. Ind. Eng. Chem., 2021, 104, 345–355 CrossRef CAS.
- M. Batool, S. Khurshid, Z. Qureshi and W. M. Daoush, Adsorption, antimicrobial and wound healing activities of biosynthesised zinc oxide nanoparticles, Chem. Pap., 2021, 75, 893–907 CrossRef CAS.
- S. M. I. Rayyif, H. B. Mohammed and C. Curuţiu,
et al., Zno nanoparticles-modified dressings to inhibit wound pathogens, Materials, 2021, 14, 3084 CrossRef CAS PubMed.
- C. R. Mendes, G. Dilarri and C. F. Forsan,
et al., Antibacterial action and target mechanisms of zinc oxide nanoparticles against bacterial pathogens, Sci. Rep., 2022, 12, 2658 CrossRef CAS PubMed.
- A. K. Mandal, S. Katuwal and F. Tettey,
et al., Current Research on Zinc Oxide Nanoparticles: Synthesis, Characterization, and Biomedical Applications, Nanomaterials, 2022, 12, 3066 CrossRef CAS PubMed.
- K. Khorsandi, R. Hosseinzadeh, H. S. Esfahani, K. Zandsalimi, F. K. Shahidi and H. Abrahamse, Accelerating skin regeneration and wound healing by controlled ROS from photodynamic treatment, Inflamm. Regen., 2022, 42, 40 CrossRef CAS PubMed.
- A. ur R. Khan, K. Huang and Z. Jinzhong,
et al., Exploration of the antibacterial and wound healing potential of a PLGA/silk fibroin based electrospun membrane loaded with zinc oxide nanoparticles, J. Mater. Chem. B, 2021, 9, 1452–1465 RSC.
- S. Hamedi and S. A. Shojaosadati, Preparation of antibacterial ZnO NP-containing schizophyllan/bacterial cellulose nanocomposite for wound dressing, Cellulose, 2021, 28, 9269–9282 CrossRef CAS.
- D. M. Radulescu, E. Andronescu, O. R. Vasile, A. Ficai and B. S. Vasile, Silk fibroin-based scaffolds for wound healing applications with metal oxide nanoparticles, J. Drug Deliv. Sci. Technol., 2024, 96, 105689 CrossRef CAS.
- S.-E. Jin and H.-E. Jin, Antimicrobial Activity of Zinc Oxide Nano/Microparticles and Their Combinations against Pathogenic Microorganisms for Biomedical Applications: From Physicochemical Characteristics to Pharmacological Aspects, Nanomaterials, 2021, 11(2), 263 CrossRef CAS PubMed.
- S. Yadav, D. K. Arya and P. Pandey,
et al., ECM Mimicking Biodegradable Nanofibrous Scaffold Enriched with Curcumin/ZnO to Accelerate Diabetic Wound Healing via Multifunctional Bioactivity, Int. J. Nanomed., 2022, 17, 6843–6859 CrossRef PubMed.
- M. S. Saddik, M. M. A. Elsayed and M. A. El-Mokhtar,
et al., Tailoring of Novel Azithromycin-Loaded Zinc Oxide Nanoparticles for Wound Healing, Pharmaceutics, 2022, 14, 111 CrossRef CAS PubMed.
- J. Y. Quek, E. Uroro, N. Goswami and K. Vasilev, Design principles for bacteria-responsive antimicrobial nanomaterials, Mater. Today Chem., 2022, 23, 100606 CrossRef CAS.
- O. V. Fasiku, C. A. Omolo and T. Govender, Free radical-releasing systems for targeting biofilms, J. Controlled Release, 2020, 322, 248–273 CrossRef PubMed.
- V. Selvarajan, S. Obuobi and P. L. R. Ee, Silica Nanoparticles—A Versatile Tool for the Treatment of Bacterial Infections, Front. Chem., 2020, 8, 602 CrossRef CAS.
- B. Li, Y. Liao and X. Su,
et al., Powering mesoporous silica nanoparticles into bioactive nanoplatforms for antibacterial therapies: strategies and challenges, J. Nanobiotechnol., 2023, 21, 325 CrossRef PubMed.
- S. Abolghasemzade, M. Pourmadadi, H. Rashedi, F. Yazdian, S. Kianbakht and M. Navaei-Nigjeh, PVA based nanofiber containing CQDs modified with silica NPs and silk fibroin accelerates wound healing in a rat model, J. Mater. Chem. B, 2021, 9, 658–676 RSC.
- Y. Zhu, J. Xu and Y. Wang,
et al., Silver nanoparticles-decorated and mesoporous silica coated single-walled carbon nanotubes with an enhanced antibacterial activity for killing drug-resistant bacteria, Nano Res., 2020, 13, 389–400 CrossRef CAS.
- M. Deaconu, A. M. Prelipcean and A. M. Brezoiu,
et al., Design of Scaffolds Based on Zinc-Modified Marine Collagen and Bilberry Leaves Extract-Loaded Silica Nanoparticles as Wound Dressings, Int. J. Nanomed., 2024, 19, 7673–7689 CrossRef CAS PubMed.
- J. Li, Z. Ding and Y. Li,
et al., Reactive oxygen species-sensitive thioketal-linked mesoporous silica nanoparticles as drug carrier for effective antibacterial activity, Mater. Des., 2020, 195, 109021 CrossRef CAS.
- X. Wang, J. Ding and X. Chen,
et al., Light-activated nanoclusters with tunable ROS for wound infection treatment, Bioact. Mater., 2024, 41, 385–399 CAS.
-
C. López de Dicastillo, M. B. Guerrero Correa. F. Martínez, C. Streitt, and M. José Galotto, Antimicrobial Effect of Titanium Dioxide Nanoparticles, in Antimicrobial Resistance - A One Health Perspective, IntechOpen, 2021 Search PubMed.
- M. Aravind, M. Amalanathan and M. S. M. Mary, Synthesis of TiO2 nanoparticles by chemical and green synthesis methods and their multifaceted properties, SN Appl. Sci., 2021, 3, 409 CrossRef CAS.
- B. Zhou, X. Zhao and Y. Liu, The latest research progress on the antibacterial properties of TiO2 nanocomposites, J. Text. Inst., 2024, 634–660 Search PubMed.
- A. Nikpasand and M. R. Parvizi, Evaluation of the Effect of Titatnium Dioxide Nanoparticles/Gelatin Composite on Infected Skin Wound Healing; An Animal Model Study, Bull Emerg Trauma, 2019, 7, 366–372 CrossRef PubMed.
- S. Li, J. Zeng and D. Yin,
et al., Synergic fabrication of titanium dioxide incorporation into heparin-polyvinyl alcohol nanocomposite: Enhanced in vitro antibacterial activity and care of in vivo burn injury, Mater. Res. Express, 2021, 8, 085012 CrossRef CAS.
- H. H. Kzar, S. A. Jasim and S. Y. Kurbanova,
et al., The biomedical potential of polycaprolactone nanofibrous scaffold containing titanium oxide for wound healing applications, Int. J. Microstruct. Mater. Prop., 2023, 16, 278 CAS.
- J. Prakash, K. S. Venkataprasanna, G. Bharath, F. Banat, R. Niranjan and G. D. Venkatasubbu, In-vitro evaluation of electrospun cellulose acetate nanofiber containing Graphene oxide/TiO2/Curcumin for wound healing application, Colloids Surf. A Physicochem. Eng. Asp., 2021, 627, 127166 CrossRef CAS.
- M. Chen, Y. Wang, P. Yuan, L. Wang, X. Li and B. Lei, Multifunctional Bioactive Glass Nanoparticles: Surface-Interface Decoration and Biomedical Applications, Regener. Biomater., 2024, 11, rbae110 CrossRef CAS PubMed.
- F. Tang, J. Li and W. Xie,
et al., Bioactive glass promotes the barrier functional behaviors of keratinocytes and improves the Re-epithelialization in wound healing in diabetic rats, Bioact. Mater., 2021, 6, 3496–3506 CAS.
- S. Homaeigohar, M. Li and A. R. Boccaccini, Bioactive glass-based fibrous wound dressings, Burns Trauma, 2022, 10, tkac038 CrossRef PubMed.
- W. Xie, X. Fu and F. Tang,
et al., Dose-dependent modulation effects of bioactive glass particles on macrophages and diabetic wound healing, J. Mater. Chem. B, 2019, 7, 940–952 RSC.
- S. S. Sharaf, A. M. El-Shafei, R. Refaie, A. A. Gibriel and R. Abdel-Sattar, Antibacterial and wound healing properties of cellulose acetate electrospun nanofibers loaded with bioactive glass nanoparticles; in-vivo study, Cellulose, 2022, 29, 4565–4577 CrossRef.
- Z. Yuan, L. Zhang and S. Jiang,
et al., Anti-inflammatory, antibacterial, and antioxidative bioactive glass-based nanofibrous dressing enables scarless wound healing, Smart Mater. Med., 2023, 4, 407–426 CAS.
- T. Mehrabi, A. S. Mesgar and Z. Mohammadi, Bioactive Glasses: A Promising Therapeutic Ion Release Strategy for Enhancing Wound Healing, ACS Biomater. Sci. Eng., 2020, 6, 5399–5430 CrossRef CAS PubMed.
- Q. Ju, T. Zenji and A. L. B. Maçon,
et al., Silver-doped calcium silicate sol-gel glasses with a cotton-wool-like structure for wound healing, Biomater. Adv., 2022, 134, 112561 CrossRef CAS.
- S. Shirgill, G. Poologasundarampillai, S. Jabbari, J. Ward and S. A. Kuehne, Silver-doped bioactive glass fibres as a potential treatment for wound-associated bacterial biofilms, Biofilm, 2023, 5, 100115 CrossRef CAS PubMed.
- E. Sharifi, S. A. Sadati, S. Yousefiasl, R. Sartorius, M. Zafari, L. Rezakhani, M. Alizadeh, E. Nazarzadeh Zare, S. Omidghaemi, F. Ghanavatinejad and M. S. Jami, Cell loaded hydrogel containing Ag-doped bioactive glass– ceramic nanoparticles as skin substitute: Antibacterial properties, immune response, and scarless cutaneous wound regeneration, Bioeng. Transl. Med., 2022, 7 DOI:10.1002/btm2.10386.
- J. Zhu, G. Jiang and G. Song,
et al., Incorporation of ZnO/Bioactive Glass Nanoparticles into Alginate/Chitosan Composite Hydrogels for Wound Closure, ACS Appl. Bio Mater., 2019, 2, 5042–5052 CrossRef CAS PubMed.
- D. Ege, K. Zheng and A. R. Boccaccini, Borate Bioactive Glasses (BBG): Bone Regeneration, Wound Healing Applications, and Future Directions, ACS Appl. Bio Mater., 2022, 5, 3608–3622 CrossRef CAS PubMed.
- O. D. Abodunrin, K. E. Mabrouk and M. Bricha, A review on borate bioactive glasses (BBG): effect of doping elements, degradation, and applications, J. Mater. Chem. B, 2023, 11, 955–973 RSC.
- W. M. Abd-Allah and R. M. Fathy, Gamma irradiation effectuality on the antibacterial and bioactivity behavior of multicomponent borate glasses against methicillin-resistant Staphylococcus aureus (MRSA), J. Biol. Inorg. Chem., 2022, 27, 155–173 CrossRef CAS PubMed.
- G. Rajakumar, L. Mao and T. Bao,
et al., Yttrium oxide nanoparticle synthesis: An overview of methods of preparation and biomedical applications, Appl. Sci., 2021, 11, 1–24 Search PubMed.
- A. Efunnuga, A. Efunnuga and A. P. Onivefu,
et al., Nanomedicine Advancements: Vanadium Oxide Nanoparticles as a Game-Changer in Antimicrobial and Anticancer Therapies, Bionanoscience, 2024, 14, 3715–3756 CrossRef.
- M. Hunt, M. Torres, E. Bachar-Wikstrom and J. D. Wikstrom, Cellular and molecular roles of reactive oxygen species in wound healing, Commun. Biol., 2024, 7, 1534 CrossRef PubMed.
- F. M. Ramezani, M. Farsadrooh, I. Zare, A. Gholami and O. Akhavan, Green Synthesis of Magnesium Oxide Nanoparticles and Nanocomposites for Photocatalytic Antimicrobial, Antibiofilm and Antifungal Applications, Catalysts, 2023, 13(4), 642 CrossRef.
- P. Bhattacharya, A. Dey and S. Neogi, An insight into the mechanism of antibacterial activity by magnesium oxide nanoparticles, J. Mater. Chem. B, 2021, 9, 5329–5339 RSC.
- Y. Liu, C. Li, Z. Feng, B. Han, D. G. Yu and K. Wang, Advances in the Preparation of Nanofiber Dressings by Electrospinning for Promoting Diabetic Wound Healing, Biomolecules, 2022, 12, 1727 CrossRef CAS PubMed.
- V. A. Iglin, O. A. Sokolovskaya and S. M. Morozova,
et al., Effect of Sol-Gel Alumina Biocomposite on the Viability and Morphology of Dermal Human Fibroblast Cells, ACS Biomater. Sci. Eng., 2020, 6, 4397–4400 CrossRef CAS PubMed.
-
I. Bashir, U. Ali, M. U. Sarwar, A. M. Ali, G. K. Bashir, K. Shahzadi, S. Ahmad, U. Tahir, M. S. Bashir and M. H. Raza, Role of Cerium Oxide Nanoparticles in Medical Applications, in Complementary and Alternative Medicine: Nanotechnology-I, ed. V. G. G. Rubio, A. Khan, S. Altaf, Z. Saeed and W. Qamar, Unique Scientific Publishers, Faisalabad, Pakistan, 2024, ch. 28, pp. 248–258 Search PubMed.
- S. De, A. Ghosh and D. Mandal,
et al., Lysine-Mediated Yttrium Oxide Nanoparticle–Incorporated Nanofibrous Scaffolds with Tunable Cell Adhesion, Proliferation, and Antimicrobial Potency for In Vitro Wound-Healing Applications, ACS Appl. Bio Mater., 2024, 7(10), 6414–6429 CrossRef CAS PubMed.
- A. Ghosh, T. Bhattacharya and D. Mandal,
et al., Synthesis of Yttria Nanoparticle-Loaded Electrospun Nanofibers for Enhanced Antimicrobial Activity, Biofilm Inhibition, and Alleviation of Diabetic Wounds, ACS Appl. Bio Mater., 2025, 8(3), 2287–2298 CrossRef CAS PubMed.
- M. Liu, X. Wang and H. Li,
et al., Magnesium oxide-incorporated electrospun membranes inhibit bacterial infections and promote the healing process of infected wounds, J. Mater. Chem. B, 2021, 9(17), 3727–3744 RSC.
- T. Zhou, Y. Chen and L. Fu,
et al., In situ MgO nanoparticle-doped Janus electrospun dressing against bacterial invasion and immune imbalance for irregular wound healing, Regener. Biomater., 2024, 11, rbae107 CrossRef CAS PubMed.
- K. Kalantari, E. Mostafavi, B. Saleh, P. Soltantabar and T. J. Webster, Chitosan/PVA hydrogels incorporated with green synthesized cerium oxide nanoparticles for wound healing applications, Eur. Polym. J., 2020, 134, 109853 CrossRef CAS.
- S. Manoharan, P. Balakrishnan, L. K. Sellappan and A. Sanmugam, Green synthesized cerium oxide nanoparticles incorporated chitosan-alginate based nanobiopatch for enhanced antibacterial wound dressing applications, J. Drug Deliv. Sci. Technol., 2025, 108, 106892 CrossRef CAS.
- S. B. Balakrishnan, S. Kuppu and S. Thambusamy, Biologically important alumina nanoparticles modified polyvinylpyrrolidone scaffolds in vitro characterizations and it is in vivo wound healing efficacy, J. Mol. Struct., 2021, 1246, 131195 CrossRef CAS.
- R. Al-Wafi, M. S. Hammad and S. F. Mansour, Development of antibacterial and morphological features of scaffolds based on polycaprolactone encapsulated with copper oxide/vanadium oxide for wound dressing applications, Ceram. Int., 2023, 49(16), 26182–26190 CrossRef CAS.
- R. Dadi, R. Azouani, M. Traore, C. Mielcarek and A. Kanaev, Antibacterial activity of ZnO and CuO nanoparticles against gram positive and gram negative strains, Mater. Sci. Eng. C, 2019, 104, 109968 CrossRef CAS PubMed.
- D. Xiao, Y. Huang and Z. Fang,
et al., Zinc oxide nanoparticles for skin wound healing: A systematic review from the perspective of disease types, Mater. Today Bio, 2025, 34, 102221 CrossRef CAS PubMed.
- H. Nosrati and M. Heydari, Titanium dioxide nanoparticles: a promising candidate for wound healing applications, Burns Trauma, 2025, 13, tkae069 CrossRef PubMed.
- S. Lekhavadhani, S. Babu, A. Shanmugavadivu and N. Selvamurugan, Advances in magnesium-incorporated polymeric scaffolds: A next-generation strategy for enhanced wound healing, J. Magnesium Alloys, 2025, 2231–2248 Search PubMed.
- N.-Y. T. Nguyen, N. Grelling, C. L. Wetteland, R. Rosario and H. Liu, Antimicrobial Activities and Mechanisms of Magnesium Oxide Nanoparticles (nMgO) against Pathogenic Bacteria, Yeasts, and Biofilms, Sci. Rep., 2018, 8(1), 16260 CrossRef PubMed.
- A. Kamrani, M. H. Nasrabadi, R. Halabian and M. Ghorbani, Comparative Effects of Bioglass and Zinc-Doped Bioglass on VEGF and FLT1 Gene Expression in Wound Healing, Life Sci. Stud. J., 2024, 2(2), 1–9 Search PubMed.
- S. Hooshmand, S. Mollazadeh and N. Akrami,
et al., Mesoporous Silica Nanoparticles and Mesoporous Bioactive Glasses for Wound Management: From Skin Regeneration to Cancer Therapy, Materials, 2021, 14(12), 3337 CrossRef CAS PubMed.
- R. Augustine, A. Hasan and N. K. Patan,
et al., Cerium Oxide Nanoparticle Incorporated Electrospun Poly(3-hydroxybutyrate-co-3-hydroxyvalerate) Membranes for Diabetic Wound Healing Applications, ACS Biomater. Sci. Eng., 2020, 6(1), 58–70 CrossRef CAS PubMed.
- W. Xi, H. Tang and Y. Liu,
et al., Cytotoxicity of vanadium oxide nanoparticles and titanium dioxide-coated vanadium oxide nanoparticles to human lung cells, J. Appl. Toxicol., 2020, 40(5), 567–577 CrossRef CAS PubMed.
- Y. Wu, Q. Wu and X. Fan,
et al., Study on chitosan/gelatin hydrogels containing ceria nanoparticles for promoting the healing of diabetic wound, J. Biomed. Mater. Res., Part A, 2024, 112(9), 1532–1547 CrossRef CAS PubMed.
- W. Zubairi, S. Tehseen, M. Nasir, A. Anwar Chaudhry, I. Ur Rehman and M. Yar, A study of the comparative effect of cerium oxide and cerium peroxide on stimulation of angiogenesis: Design and synthesis of pro-angiogenic chitosan/collagen hydrogels, J. Biomed. Mater. Res. B Appl. Biomater., 2022, 110(12), 2751–2762 CrossRef CAS PubMed.
- O. Qianqian, K. Songzhi and H. Yongmei,
et al., Preparation of nano-hydroxyapatite/chitosan/tilapia skin peptides hydrogels and its burn wound treatment, Int. J. Biol. Macromol., 2021, 181, 369–377 CrossRef.
- L. Zhang, W. Niu and Y. Lin,
et al., Multifunctional antibacterial bioactive nanoglass hydrogel for normal and MRSA infected wound repair, J. Nanobiotechnol., 2023, 21, 162 CrossRef CAS PubMed.
- R. Loera-Valencia, R. E. Neira, B. P. Urbina, A. Camacho and R. B. Galindo, Evaluation of the therapeutic efficacy of dressings with ZnO nanoparticles in the treatment of diabetic foot ulcers, Biomed. Pharmacother., 2022, 155, 113708 CrossRef CAS.
-
Nanoceramics Market Size, Share, Growth & Revenue Analysis By 2030, https://www.databridgemarketresearch.com/reports/global-nanoceramics-market?srsltid=AfmBOooN2LRqx8YWZ7EBdqLdYc8kQnu1_yhspjDCVJFR1JJksrE4EzLB.
- U. Havelikar, K. B. Ghorpade and A. Kumar,
et al., Comprehensive insights into mechanism of nanotoxicity, assessment methods and regulatory challenges of nanomedicines, Discover Nano, 2024, 19(1), 165 CrossRef CAS PubMed.
-
P. Thangaraju and S. B. Varthya, ISO 10993: Biological Evaluation of Medical Devices, in Medical Device Guidelines and Regulations Handbook, Springer International Publishing, 2022, pp. 163–183 Search PubMed.
|
| This journal is © The Royal Society of Chemistry 2026 |
Click here to see how this site uses Cookies. View our privacy policy here.