DOI:
10.1039/D5FO03126E
(Paper)
Food Funct., 2026,
17, 176-189
Ulva lactuca extracellular vesicles protect against high-fat diet-induced intestinal damage via Nrf2/Keap1/HO-1 activation
Received
25th July 2025
, Accepted 22nd November 2025
First published on 24th November 2025
Abstract
High-fat diets (HFDs) impair the intestinal barrier by increasing permeability and oxidative stress, which contribute to obesity-related disorders. Ulva lactuca, a marine green alga, produces extracellular vesicles (UEVs) that remain underexplored as functional food components. In this study, UEVs were isolated and characterized, showing a cup-like shape morphology with an average diameter of 188.8 ± 70.5 nm. Functional assays demonstrated that UEV treatment significantly reduced intracellular ROS levels by 41.77%, decreased apoptosis by 11.31%, and restored the expression of tight junction proteins (ZO-1 and Occludin). In a gut-on-a-chip model, UEVs increased transepithelial electrical resistance (TEER) by 1.14 times and enhanced mucin secretion under HFD-mimicking stress. Mechanistic studies revealed that UEVs activated the Nrf2/Keap1/HO-1 signalling pathway, promoting nuclear translocation of Nrf2 and upregulating antioxidant genes. Collectively, these findings highlight UEVs as novel food-derived nanostructures with dual functions in oxidative stress reduction and intestinal barrier protection, supporting their potential in functional food applications targeting metabolic gut disorders.
1. Introduction
The gastrointestinal (GIT) tract acts as a primary interface between the external environment and the host, while the intestinal epithelial barrier serves as a key component in maintaining equilibrium between internal and external environments.1 This barrier, composed of a monolayer of intestinal epithelial cells, is interlinked by tight junction (TJ) proteins, such as Occludin, Zonula Occludens-1 (ZO-1), and claudins, enabling nutrient absorption while preventing harmful luminal translocation.2 Emerging clinical and experimental evidence has established chronic consumption of high-fat diets (HFDs) as a potent disruptor of this delicate equilibrium.3 Mechanistically, sustained HFD exposure disrupts intestinal homeostasis through TJ protein degradation and barrier breakdown, leading to increased intestinal permeability.4,5 Additionally, HFD intake induces overproduction of reactive oxygen species (ROS) via NADPH oxidase, driving oxidative stress and mitochondrial dysfunction.6,7 Within the intestinal milieu, the transcription factor Nrf2 regulates antioxidant defenses by activating cytoprotective genes such as HO-1.8 However, sustained HFD exposure impairs this pathway through Keap1-mediated Nrf2 degradation, reducing antioxidant capacity and aggravating epithelial injury.9 Thus, HFD compromises intestinal integrity by disrupting TJ proteins and inhibiting the Nrf2/Keap1/HO-1 pathway; however, the precise involvement of Nrf2 suppression in mucosal injury remains unclear.
Given the central role played by oxidative stress and impaired Nrf2 signaling in HFD-induced barrier dysfunction, therapeutic strategies that can restore antioxidant defenses and protect epithelial integrity are urgently needed. However, current approaches, including probiotics, prebiotics, and synthetic antioxidants, have shown only moderate efficacy in clinical trials. Limitations such as low bioavailability, instability in the gastrointestinal tract, and poor specificity for damaged epithelial cells continue to restrict their therapeutic potential.10 This therapeutic gap has encouraged the search for alternatives from natural systems, particularly marine organisms that thrive in highly oxidative intertidal environments. Macroalgae are a rich source of bioactive compounds and have evolved sophisticated antioxidant defense systems to withstand UV radiation, salinity fluctuations, and oxidative stress.11Ulva lactuca, a widely consumed green alga, contains polysaccharides, peptides, and proteins with reported antioxidant and gut-protective activities.12 For instance, polysaccharides ameliorated DSS-induced colitis and repaired intestinal barrier function by modulating the gut microbiota.13,14 A recent review has further confirmed its strong antioxidant potential and summarized its broad immunomodulatory and protective activities.15 However, these components often suffer from poor stability, limited bioavailability, or non-specific effects. Recently, extracellular vesicles (EVs) derived from foods have gained attention as a new class of bioactive nanostructures. Compared with conventional metabolites, EVs can encapsulate proteins, lipids, and nucleic acids, and protect them from degradation, offering superior therapeutic potential compared to traditional extracts.16–18 Importantly, algal-derived EVs, in particular, demonstrate remarkable resistance to harsh intestinal conditions and higher efficiency in cellular uptake.19 Our preliminary findings indicate that Ulva lactuca-derived EVs (UEVs) alleviate oxidative stress and enhance tight junction protein expression in intestinal epithelial cells. Nevertheless, the mechanisms by which UEVs regulate the Nrf2/Keap1/HO-1 pathway remain to be systematically investigated.
To evaluate the therapeutic potential of UEVs, an integrated strategy that combined biophysical characterization, in vitro assays, and a gut-on-chip model based on the pump-free platform was employed. Conventional static cultures such as Transwell systems provide useful information but lack key physiological features. In contrast, the gut-on-chip platform introduces continuous flow and shear stress, enabling polarized epithelial growth under physiologically relevant settings. This microfluidic system supports epithelial polarization, promotes tight junction maturation, and allows real-time monitoring of barrier integrity through transepithelial electrical resistance measurements.20 Moreover, mucin secretion can be evaluated under flow conditions, providing an additional functional readout of barrier health. Compared with animal experiments, the model yields human-specific responses using patient-derived enterocytes and reduces animal use by about 80%, consistent with the “3R” principles.
Our results demonstrate that UEVs exert multifaceted protective effects on intestinal homeostasis. Specifically, they enhance epithelial barrier function by upregulating tight junction protein expression, reduce oxidative damage through activation of the Nrf2/Keap1/HO-1 antioxidant pathway, and attenuate diet-induced inflammatory responses (Fig. 1). These results establish UEVs as promising marine-derived bioactive agents for functional food applications targeting intestinal health. Moreover, combining traditional cell culture with organ-on-chip technology provides a powerful framework to assess nutraceutical interventions and bridge preclinical studies with human physiological relevance.
 |
| | Fig. 1 Schematic illustration of how UEVs repair intestinal integrity and reduce oxidative stress via the Nrf2/Keap1/HO-1 pathway. | |
2. Materials and methods
2.1. Materials
Fresh Ulva lactuca were sourced from a local market in Dalian, China. Chlorpromazine, methyl-β-cyclodextrin, amiloride, and lovastatin were acquired from Aladdin Biochemical Technology Co., Ltd (Shanghai, China). Caco-2 cells were obtained from Zhong Qiao Xin Zhou Biotechnology Co., Ltd (Shanghai, China) and the specialized culture medium was purchased from Pricella Life Technology Co., Ltd (Wuhan, China). 2,2-Diphenyl-1-picrylhydrazyl (DPPH), 2,2′-azino-bis (3-ethylbenzothiazoline-6-sulfonic acid) (ABTS), nitroblue tetrazolium (NBT), xanthine and xanthine oxidase (XOD), and fluorescent dye 3,3′-dioctadecyloxacarbocyanine perchlorate (DiO) were sourced from Macklin Co., Ltd (Shanghai, China). RIPA lysis buffer (G2002), 50× protease inhibitor cocktail (G2006), phosphatase inhibitors (G2007), TBST buffer (G0004), PMSF (G2008), Anti-Keap1 Rabbit pAb (GB113747-50), Anti-Nrf2 Rabbit pAb (GB115673-50) and the Annexin V-FITC/PI cell apoptosis detection kits were all purchased from Servicebio Technology Co., Ltd (Wuhan, China). Calcein/PI cell viability/cytotoxicity assay kit, DCFH-DA, and antibodies for Bcl-2 (AF6285), BAX (AF1270), Heme Oxygenase 1 (HO-1, AF1333), ZO-1 (AF8394), Occludin (AF7644) and phosphor-Nrf2 (AF1609), were acquired from Beyotime Biotechnology Co., Ltd (Shanghai, China). HRP Goat Anti-Rabbit IgG (H + L) (AS014) and β-Actin Rabbit antibodies (AC038) were supplied by Abclonal Biotechnology Co., Ltd (Wuhan, China). Various assay kits, including glutathione (GSH), malondialdehyde (MDA), and catalase (CAT), were obtained from Nanjing Jiancheng Bioengineering Institute (Nanjing, China). Alcian blue and nuclear fast red staining kit (C0155S), immunostaining blocking solution (P0102), fix solution (P0098) and wash buffer (P0106) were acquired from Beyotime Biotechnology Co., Ltd (Shanghai, China).
2.2. Isolation and purification of Ulva-derived extracellular vesicles
40 g of Ulva samples was initially rinsed with ultrapure water and homogenized in ice-cold PBS at a 1
:
4 (w/v) ratio. 5 g of pectinase was added to the crude juice after filtering with a medical-grade gauze and placed on a shaker (37 °C, 220 rpm). After stirring for 10 hours, the debris was removed by gradient centrifugation (2000g, 10 min; 3000g, 30 min; 12
000g, 30 min, 4 °C) with a GL-20M centrifuge equipped with a swinging-bucket rotor (Xiangyi, China). The supernatant was sequentially filtered through a 0.45 μm polyether sulfone membrane and then ultracentrifuged at 100
000g for 1 h with a Sorvall WX 90+ ultracentrifuge equipped with a fixed-angle motor (70°, Thermo Scientific, USA). The resulting pellet was washed twice with ice-cold PBS to remove soluble contaminants by ultracentrifugation for 1 h (100
000g, 4 °C), and the purified UEV fraction was finally resuspended in 1.0 mL of PBS.21 The suspension was passed through a 0.22 μm membrane and stored at −80° C for further analysis.
2.3. Characterization of UEVs
Morphology characterization of UEVs was performed using an HT-7700 (Hitachi, Japan) transmission electron microscope. 10 μL of the suspension was deposited onto a copper mesh for 1 min, followed by negative staining with 2% uranyl acetate for 1 min and air-drying, and TEM imaging was performed at 100 kV.22 The size distribution and concentration of particles were measured using ZetaVIEW (Particle Metrix, Germany). For subsequent preparations, UEV quantification was standardized based on the protein concentration measured by the BCA assay (Beyotime, China) according to the manufacturer's instructions.23 To determine the elemental composition of UEVs, the sample was measured using a K-Alpha XPS instrument (Thermo Scientific, USA). X-ray photoelectron spectroscopy analysis was performed with a scanning energy of 150 eV and a step size of 1 eV, while the narrow spectrum was acquired at a scanning energy of 50 eV with a step size of 0.1 eV.24
2.4. Antioxidant capacity analysis
To study the in vitro antioxidant capacity of intact UEVs, we measured the scavenging activity against DPPH, ABTS, and superoxide anions (˙O2−), following established protocols with slight modifications.25 Briefly, UEVs at different concentrations (0–1000 μg protein per mL) were incubated with DPPH, ABTS˙+, and a superoxide-generating xanthine/xanthine oxidase system. Radical scavenging activity was quantified by measuring the absorbance at 517 nm (DPPH), 734 nm (ABTS), and 560 nm (NBT reduction for ˙O2−) using a UV–vis spectrophotometer (Lambda 35, PerkinElmer, UK). The UV–vis spectra at 400–800 nm were recorded at 40 min. Detailed incubation conditions, reaction volumes, and full spectral scans are provided in the SI.
2.5. Investigation of endocytic pathways in Caco-2 cells
Caco-2 cells were cultured in a specialized medium (CM-0050, Procell, China) and placed in a 37 °C, 5% CO2 incubator for routine cultivation. To study the endocytic mechanisms for cellular internalization of UEVs, Caco-2 cells were seeded at 1 × 105 cells per well in 12-well plates containing glass coverslips and cultured at 37 °C under 5% CO2 until they reached 70% confluence.26 Prior to UEV exposure, the cells were pretreated for 1 h with specific endocytic inhibitors: chlorpromazine (10 μg mL−1), amiloride (50 μM), methyl-β-cyclodextrin (5 mM) and lovastatin (25 μM), with untreated cells serving as the control.27 To visually evaluate the uptake of UEVs by inhibited cells, UEVs were labeled with fluorescent dye DiO according to a previous study.28 Following inhibitor pretreatment, the cells were incubated with DiO-labeled EVs (100 μg protein per mL) for 6 h to allow internalization. After washing with ice-cold PBS three times to remove free UEVs, the cells were fixed with 4% paraformaldehyde for 15 min at 25 °C. Cellular actin filaments were stained with actin-tracker red, while nuclei were stained with DAPI. Coverslips were placed inverted on the glass slides for CLSM imaging. Image acquisition was performed using a confocal microscope equipped with laser lines (SP8, Leica, Swiss) for DiO (excitation/emission: 484/501 nm), actin-tracker red (581/644 nm), and DAPI (358/461 nm), and quantitative analysis of EV uptake was conducted using ImageJ software.
2.6. Cytotoxicity and intracellular antioxidant activity assessment
To establish the optimal damaging concentration of OA, Caco-2 cells in the logarithmic growth phase were seeded at a density of 1 × 104 per well in a 96-well plate. After 24 h of culture, the cells adhered to the wall and were replaced with a medium containing different concentrations of OA (0–1000 μM, dissolved in a serum-free medium containing 5% BSA). After incubating for 24 h, cell viability was assessed by adding 10 μL of MTT solution (5 mg mL−1) and incubating for 4 hours. The formazan crystals formed were then dissolved in 150 μL of DMSO after careful removal of the supernatant. Absorbance was measured at 570 nm using a microplate reader (Infinite®M1000, Tecan, Swiss). Utilizing an identical approach, we assessed the cell survival rates following cellular injury and subsequent UEV intervention, aiming to explore the protective role of UEVs on cells.
To comprehensively assess cellular oxidative stress levels and antioxidant capacity, a systematic analysis was utilized with a combination of biochemical assays and fluorescence quantification. For experimental treatments, the cells were divided into four groups: (1) untreated control, (2) UEV-only (100 μg protein per mL), (3) OA-only (300 μM), and (4) UEV-pretreated (100 μg protein per mL for 24 h) followed by OA stimulation (300 μM for 6 h). Initially, the antioxidant metrics in the cellular homogenate were evaluated using commercial kits in strict accordance with the manufacturers’ protocols. Each measurement was accompanied by blank controls and standards, the absorbance was recorded using a plate reader, and the concentrations of the respective indicators were calculated from standard curves. The final data are expressed as activity or concentration per milligram of protein. Intracellular reactive oxygen species (ROS) were quantified using fluorescence techniques; the treated cells were seeded at an appropriate density in 12-well plates and cultured until they reached 80% confluence.29 Following experimental treatments, the cells were washed twice with warm PBS and cultured with 10 μM 2′,7′-dichlorodihydrofluorescein diacetate (DCFH-DA) in a serum-free medium. After 30 min of incubation in the dark at 37 °C, the cells were gently washed three times with ice-cold PBS to remove the excess probe. Fluorescence intensity was immediately assessed using a fluorescence inverted microscope, and quantitative analysis of the fluorescence intensities was performed using ImageJ software.
2.7. Cell apoptosis assay
To investigate the protective potential of UEVs against the apoptotic induction effects of OA on Caco-2 cells, Annexin V-FITC/PI double staining in conjunction with flow cytometry was employed for quantitative analysis. Following a standard incubation period of 24 h, the culture medium was replaced with a treatment solution containing the optimal concentration of UEVs for an additional 24 h pre-protection. Subsequently, the cells were treated with a medium containing OA. Upon harvest, the suspended cells in the culture medium were first collected, while the adherent cells were detached using trypsin (0.25%, excluding EDTA). The combined cell suspension was washed with pre-cooled PBS and resuspended in 100 μL of 1× binding buffer at a density of 1 × 105 cells per sample.30 The cells were then dual-stained with 5 μL of Annexin V-FITC and 5 μL of propidium iodide (PI) for 10 minutes at room temperature in the dark, followed by the addition of 400 μL of binding buffer. The samples are analyzed within one hour using a flow cytometer (BD FACS, USA).
2.8. Immunofluorescence of TJ evaluation
Under the conditions of oxidative stress induced by OA, reactive oxygen species (ROS) production can disrupt intestinal epithelial barrier integrity. To evaluate the protective effects of UEVs on this critical physiological structure, we examined the expression of key TJ proteins ZO-1 and Occludin through fluorescence intensity.31 Caco-2 monolayers received UEV pretreatment for 24 h followed by a 6 h OA exposure. Following treatment, cellular specimens underwent three sequential washes with PBS and were fixed with Immunol staining fix solution for 10 min. To prevent nonspecific antibody interactions, samples were blocked with Immunol staining blocking solution before incubation with primary antibodies (ZO-1 and Occludin, 1
:
100 dilution) for 1 h. Detection was achieved using Alexa Fluor 488-conjugated secondary antibodies (1
:
500 dilution in the blocking buffer) with 60 min of incubation under dark conditions. Between each procedural step, thorough washing was performed with wash buffer. The nuclei were stained with DAPI followed by confocal laser scanning microscopy imaging (SP8, Leica, Swiss).
2.9. Western blot analysis
To study the modulatory effects of UEVs on OA-induced oxidative stress signaling, cells were collected for western blot analysis. After experimental treatments, the cells were washed twice with ice-cold PBS and lysed using RIPA buffer containing the complete protease inhibitor cocktail (1
:
50), phosphatase inhibitors (1
:
100), and PMSF (1
:
100). Cellular lysates were clarified by centrifugation at 12
000g for 15 min at 4 °C, and supernatant protein concentrations were quantified using a BCA assay kit following the manufacturer's protocol.32 Samples were normalized to equal protein concentrations, mixed with 5× loading buffer and denatured at 95 °C for 5 min. Protein separation was achieved through 8% SDS-PAGE electrophoresis at a constant voltage (80 V for the stacking gel, 200 V for the resolving gel), followed by semi-dry transfer to 0.45 μm PVDF membranes (10 V, 45 min). Membranes were blocked with 5% BSA in Tris-buffered saline with 0.1% Tween-20 (TBST) for 1 h at room temperature to prevent nonspecific binding. Primary antibody incubations were performed overnight at 4 °C with gentle agitation using the following specific antibodies: phosphor-Nrf2 (1
:
2000), Nrf2 (1
:
1000,), Keap1 (1
:
500), HO-1 (1
:
1000), Bax (1
:
1000), and Bcl-2 (1
:
1000). β-Actin (1
:
20
000) served as the internal loading control. After extensive washing with TBST (3 × 10 min), membranes were incubated with appropriate HRP-conjugated secondary antibodies (1
:
5000) for 1 h at room temperature. Protein bands were visualized using the enhanced chemiluminescence (ECL) substrate and quantified by densitometric analysis using ImageJ software (NIH, version 1.53). Band intensities were normalized to corresponding β-actin levels and expressed as fold-changes relative to control samples.
2.10. Evaluation of UEV protection efficiency on intestine-on-chip barrier function
To systematically evaluate the protective effects of UEVs on intestinal barrier integrity under conditions mimicking a high-fat diet (HFD), a biomimetic gut-on-a-chip platform was utilized. The pumpless gut-on-a-chip devices, sourced from Suzhou Jiyan Biotech Co., Ltd, were sterilized before use. After cell seeding, the chips were placed on a rocking platform rotating at 10 rpm, facilitating gentle fluid perturbation within the central chamber while ensuring stable fluid circulation in the underlying microchannels.20 Following 5 days of culture under continuous sinusoidal flow without artificial pumps, the epithelial–endothelial bilayer was exposed to HFD conditions (300 μM OA) for 12 h, with or without UEV pretreatment (100 μg protein per mL, 24 h prior to HFD exposure). To assess barrier establishment, TEER measurements were performed using an EVOM voltohmmeter (ERS, Millipore, Germany).33 Prior to measurements, electrodes were sterilized with 70% ethanol and equilibrated in the cell culture medium for 30 min at 37 °C. The system was calibrated daily using blank cell culture inserts filled with the medium alone. Once the intestinal barrier is fully developed, it secretes factors that mimic those found within the intestine. The measurement of mucin secretion using the PAS-AB kit serves as an indicator for assessing the membrane barrier.34 Briefly, fixed cell bilayers were stained by adding Alcian blue dropwise to the well for 1 h. After washing three times with distilled water, nuclear fast red stain was added for an additional 10 min. The results were observed using a microscope after washing with tap water for 10 min.
2.11. Statistical analysis
All quantitative data are presented as mean ± standard deviation from at least three independent biological replicates. Statistical comparisons between experimental groups were performed using one-way analysis of variance (ANOVA), with significance levels denoted as follows: P < 0.05, P < 0.01, P < 0.001. All statistical tests were performed using GraphPad Prism 10.0.
3. Results and discussion
3.1. Characterization of Ulva extracellular vesicles (UEVs)
In this study, a locally abundant alga (Ulva lactuca) was selected and its extracellular vesicles were extracted using ultracentrifugation. As depicted in Fig. 2A, numerous uniformly sized extracellular vesicles were identified, and the magnified inset clearly reveals a cup-like shape indicative of a sealed double-membrane structure. The NTA analysis shown in Fig. 2B reveals that the UEVs exist within a size range of 150–320 nm, with an average diameter of approximately 188.8 nm, and a concentration of 1.8 × 106 particles per mL. Meanwhile, the protein concentration of UEVs was 5 mg mL−1 assessed by the BCA assay. Several studies of plant-derived EVs (PDEVs) reported particle sizes in the range of 50–500 nm, suggesting that our UEV sizes lie well within the physiologically relevant range.35,36 Although there is no direct evidence that 188 nm vesicles are more permeable, existing work supports the possibility that this size balance may help in achieving good stability and epithelial uptake. Given the complex composition of PDEVs, which encompass a diverse array of biomolecules and elements, XPS was employed to examine the elemental composition of the UEV surface. Fig. 2C illustrates that the presence of various elements on the UEV surface, in addition to the foundational elements (C, N, O and S)—unique to Ulva, K and Ca—was also detected (as shown in Fig. 2D and E), confirming that the extracellular vesicles obtained through ultracentrifugation originate from Ulva.
 |
| | Fig. 2 Characterization of UEVs. (A) Transmission electron microscopy (TEM) images of UEVs at different magnifications showing a spherical morphology and an intact bilayer membrane structure. (B) Size distribution and concentration of UEVs measured by nanoparticle tracking analysis (NTA). (C) X-ray photoelectron spectroscopy (XPS) spectrum of UEVs. High-resolution spectra of (D) calcium and (E) potassium peaks indicating elemental composition on the surface of UEVs. | |
3.2. Antioxidant properties determination of UEVs
To assess the antioxidant capacity of UEVs, we explored their free radical scavenging activity utilizing the DPPH and ABTS assay. UEVs showed dose-dependent scavenging of DPPH˙, reaching 39.6% inhibition at 1000 μg mL−1 after 40 min (Fig. 3A). Similarly, the scavenging of ABTS˙+ also exhibited dose-dependence, with nearly complete elimination at 1000 μg mL−1 (Fig. 3B). In the superoxide anion assay, UEVs achieved 66.8% inhibition at the same concentration (Fig. 3C). The graph in Fig. S1A demonstrates a color transition from purple to orange, with a gradual decrease in UV-visible absorbance at 525 nm, underscoring the concentration-dependent radical scavenging capability of UEVs. To complement the kinetic analysis, the half-maximal inhibitory concentration (IC50) values of the samples were determined by nonlinear regression fitting of concentration–response curves using GraphPad Prism 10. The IC50 values for DPPH, ABTS, and O2˙− radicals were 5789 µg mL−1, 136 µg mL−1, and 424 µg mL−1, respectively. Moreover, the assays showed corresponding color fading and decreases in absorbance at 734 nm (ABTS) and 560 nm (˙O2−), further confirming the concentration-dependent scavenging ability of UEVs (Fig. S1B and S1C). Future work will employ proteomics, small-RNA sequencing, and lipidomics to attribute the UEV-mediated antioxidant effects to a defined cargo.
 |
| | Fig. 3 Antioxidant activity measurement and biocompatibility assessment of UEVs. (A–C) Kinetic curves of different concentrations (0–1000 μg protein per mL) of UEVs to scavenge (A) DPPH˙, (B) ABTS˙+, and (C) ˙O2−. | |
3.3. UEVs can be taken up by Caco-2 cells through clathrin mediated endocytosis
To investigate the mechanism underlying the cellular uptake of UEVs, we targeted specific pathways using chlorpromazine (clathrin), lovastatin (caveolin), methyl-β-cyclodextrin (lipid raft pathway), and amiloride (micropinocytosis). The fluorescence image shown in Fig. 4A illustrates a pronounced decrease in the DiO fluorescence intensity within cells treated with these inhibitors, in comparison with the control group. This observation implies that the inhibitors notably impeded the cellular absorption of UEVs, suggesting the involvement of clathrin-mediated endocytosis, caveolin-mediated endocytosis, the lipid raft pathway, and macropinocytosis in the cellular uptake of these vesicles. Moreover, quantitative analysis of cellular fluorescence intensity showed that the uptake of UEVs diminished by 22.75% and 37.89% following inhibition with cyclodextrin and amiloride, respectively (Fig. 4B). Remarkably, subsequent treatment with chlorpromazine and lovastatin led to a reduction in UEV uptake efficiency to 52.42% and 56.21%, respectively. These findings indicated a predominant association of UEV uptake with clathrin-mediated endocytosis and caveolin-mediated endocytosis, which was similar to the outcomes corroborated in previous research.37
 |
| | Fig. 4 Internalization mechanisms of UEVs. (A) Dio-labeled UEV (100 μg protein per mL) uptake by Caco-2 cells pretreated with inhibitors (chlorpromazine, amiloride, methyl-β-cyclodextrin and lovastatin). (B) Quantitative analysis of UEV uptake efficiency by Caco-2 cells. Data are expressed as mean ± SD (n = 3). Different letters indicate significant differences among groups according to Waller–Duncan's multiple range test at p < 0.05. | |
3.4. UEVs exhibit protective effects against OA-induced oxidative stress in Caco-2 cells
The cytoprotective efficacy of UEVs against oxidative damage induced by OA was evaluated through the establishment of an optimized in vitro model, accomplished via a systematic dose–response analysis. The MTT assay demonstrated that OA exhibited a concentration-dependent cytotoxicity; exposure to 300 μM OA resulted in a marked reduction in cell viability (Fig. 5A). Compared to the untreated control (88.22% viability), UEV treatment alone slightly increased the viability to 89.36%, suggesting mild proliferative activity. Notably, OA exposure (model group) reduced viability by 15%, whereas UEV intervention rescued viability by 1.14-fold, restoring it to near-normal levels (Fig. 5B).
 |
| | Fig. 5 Effect of UEVs on Caco-2 damaged by OA. (A) Effect of OA on Caco-2 viability. (B) Intervention of UEVs (100 μg protein per mL) on Caco-2 viability by the MTT assay. Intracellular antioxidant enzyme level measurement of (C) GSH, (D) CAT and (E) MDA. (F) ROS levels detected by DCFH-DA staining and (G) quantitative analysis of ROS intensity. Data are mean ± SD (n = 3). Statistical analysis was performed using one-way ANOVA followed by Waller–Duncan's multiple range test at p < 0.05. | |
The multifaceted antioxidant capabilities of UEVs were elucidated via exhaustive evaluation of redox homeostasis markers. As the primary intracellular antioxidant, GSH levels showed a statistically significant 17% elevation in UEV-treated cells, rising from 1.44 ± 0.08 to 1.69 ± 0.11 μmol g−1 protein. This restorative effect directly contrasted with OA-induced oxidative damage, which depleted intracellular GSH reserves to merely 41.77% of the control levels. The UEV intervention effectively mitigated this deficiency, restoring GSH concentrations to 0.84 ± 0.05 μmol g−1 protein (Fig. 5C). Parallel assessments of CAT activity indicated a comparable protective effect in Fig. 5D; a reinstatement of OA-suppressed CAT activity was observed following UEV intervention, resulting in a 1.62-fold increase (from 0.66 ± 0.04 to 1.07 ± 0.09 U mg−1 protein). The dynamics of lipid peroxidation, analyzed through MDA accumulation, further validated the membrane-stabilizing properties attributed to UEVs. As shown in Fig. 5E, a 1.85-fold increase in MDA levels was triggered by OA exposure (from 2.64 ± 0.15 to 4.88 ± 0.31 U mg−1 protein), whereas peroxidation indices normalized to near-physiological levels (2.86 ± 0.19 U mg−1 protein) were observed with UEV cotreatment. Importantly, no pro-oxidant effects were exhibited by UEV monotherapy (2.79 ± 0.17 U mg−1 protein), thereby confirming their biocompatibility. In addition, intracellular ROS oxidized non-fluorescent DCFH to DCF with green fluorescence. ROS levels were evaluated by fluorescence intensity measurements.38 As shown in Fig. 5F, Caco-2 cells in the OA group exhibited intense green fluorescence, while UEV treatment significantly reduced the fluorescence intensity (Fig. 5G), indicating its potent ROS scavenging capacity.
3.5. Regulatory effects of UEVs on OA-induced apoptosis
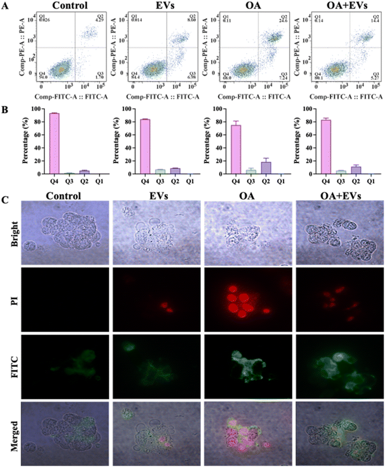
As shown in Fig. 6A, flow cytometry analysis of cell apoptosis revealed no cells in the Q1 quadrant across all treatment groups, suggesting minimal mechanical damage during cell culture. Annexin V-FITC/PI dual staining demonstrated a significant increase in early apoptotic cells (Annexin V+ PI−) in the OA model group (7.24%) compared to the control group (1.7%, p < 0.05), confirming that OA caused cell apoptosis. Additionally, late apoptotic/necrotic cells (Annexin V+ PI+) were markedly elevated in the experimental group (18.47%), indicating that OA not only triggers early apoptosis but also contributes to partial cell necrosis (Fig. 6B). However, UEV intervention reduced this proportion to 11.31%, suggesting a protective effect against late phase apoptosis. Interestingly, treatment with UEVs alone induced early apoptosis (Annexin V+ PI−) without significant late apoptosis (Annexin V+ PI+), possibly due to transient metabolic stress from excessive lipid uptake post-treatment. This hypothesis aligns with studies showing that OA overload can disrupt cellular homeostasis, leading to ROS accumulation and mild apoptotic activation.39
 |
| | Fig. 6 Analysis of OA-induced apoptosis and UEV protection (100 μg protein per mL) in Caco-2 cells. (A) Flow cytometry analysis of cell apoptosis (Annexin V-FITC/PI dual staining) and (B) quantitative analysis of apoptotic populations. (C) Representative morphological changes of apoptotic cells observed by fluorescence microscopy. | |
Further validation via Annexin V-FITC and PI co-localization microscopy corroborated the flow cytometry data (Fig. 6C). The experimental group exhibited increased green (Annexin V+) and red (PI+) fluorescence, confirming the presence of both early and late apoptotic cells, with a pronounced shift toward late apoptosis. These findings collectively suggest that while OA promotes robust apoptosis and necrosis, UEV treatment selectively mitigates late-stage apoptotic progression. This protection may involve modulation of metabolic or survival pathways.40
3.6. Assessment of UEVs on intestinal barrier repair
Previous studies have shown that HFD can affect intestinal barrier damage; in this study, OA was used to simulate HFD-induced damage in Caco-2 cells. Immunofluorescence analysis in Fig. 7A revealed that OA significantly reduced the expression of TJ protein ZO-1 in intestinal epithelial cells compared to the control group, indicating impaired intestinal barrier integrity. However, treatment with UEVs restored the expression of ZO-1, with fluorescence signals returning to near-normal levels. The same result was observed in fluorescence expression of Occludin in Fig. 7B: the fluorescence intensity decreased in the model group, while the intervention group showed a significant recovery. The disruption of ZO-1 and Occludin expression in the OA group aligns with previous studies demonstrating that HFD compromises intestinal barrier function by downregulating TJ proteins.41 The restoration of TJ expression following UEV treatment suggested a protective mechanism that reinforces epithelial barrier integrity.
 |
| | Fig. 7 UEVs (100 μg protein per mL) regulate intestinal barrier integrity in Caco-2 cells. Immunofluorescence staining of tight junction proteins (A) ZO-1 and (B) Occludin. | |
3.7. UEVs regulate the expression of key proteins in the Nrf2/Keap1/HO-1 pathway and cell apoptosis
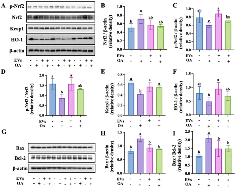
To investigate the intracellular oxidative stress status and its impact on apoptosis, western blot was employed to analyze the changes in the expression of key proteins involved in oxidative stress and cell apoptosis. As shown in Fig. 8A, the changes in the expression levels of the Nrf2/Keap1/HO-1 signaling pathway related proteins were successfully revealed in different treatment groups. The results showed that in the low concentration OA induced oxidative stress model, the expression level of transcription factor Nrf2 increased but not significantly, as shown in Fig. 8B, while the expression level of phosphorylated Nrf2 decreased significantly (from 0.78 to 0.6), as shown in Fig. 8C. Compared with the control group, the ratio of phosphorylated Nrf2 to total Nrf2 decreased after OA injury (Fig. 8D), and the expression levels of the Keap1 protein and its downstream effector molecule HO-1 were significantly reduced (from 0.64 and 0.79 to 0.45 and 0.49, respectively), confirming the impaired function of the antioxidant defense system in the model group cells (Fig. 8E and F). To further elucidate the correlation mechanism between oxidative stress and cell apoptosis, the expression profile of apoptosis related proteins was simultaneously detected in Fig. 8G. Quantitative analysis showed that under oxidative stress, the expression level of pro-apoptotic protein Bax significantly increased, with a 57.6% increase compared to the control group, while the expression level of anti-apoptotic protein Bcl-2 significantly decreased, with only 81.6% of the control group (Fig. 8H and S2). Besides, the elevated Bax/Bcl-2 ratio indicates a shift in mitochondrial apoptotic signaling (Fig. 8I). This change suggests that mitochondria-mediated apoptosis pathways are significantly activated.
 |
| | Fig. 8 Oxidative stress-related and apoptosis-related protein expression in Caco-2 cells. (A) Western blot detection of changes in Nrf2, p-Nrf2, Keap1, and HO-1 expression in Caco-2 cells after OA induction and treatment with UEVs. Relative expression of (B) Nrf2, (C) p-Nrf2 and (D) the ratio of p-Nrf2 and Nrf2. Protein expression changes of (E) Keap1 and (F) HO-1. (G) Western blot analysis of changes in apoptosis-related protein and expression of (H) Bax and (I) the ratio of p-Nrf2 and Nrf2 expression. Data are expressed as mean ± SD (n = 3); all western blot experiments were performed in biological triplicate. Different letters indicate significant differences among groups according to Waller–Duncan's multiple range test at *p < 0.05. | |
Notably, after intervention with UEVs, the abnormal protein expression mentioned above was significantly improved. The expression level of Keap1 in the intervention group increased to 0.55, while HO-1 expression was upregulated. In terms of the apoptotic pathway, the intervention group showed a 30.5% decrease in Bax expression and a recovery of Bcl-2 expression to 0.74. UEV intervention reduced the Bax/Bcl-2 ratio by 29%, suggesting a restoration of mitochondrial homeostasis through Bcl-2-mediated inhibition of Bax oligomerization.42 These results confirmed that this intervention may inhibit oxidative stress-induced cell apoptosis by activating the Nrf2/Keap1/HO-1 antioxidant pathway, thereby regulating the Bcl-2/Bax balance.
3.8. Intestine-on-chip study of the barrier integrity
To systematically assess the protective effects of UEVs on intestinal barrier integrity under HFD-mimicking conditions, a biomimetic gut-on-chip platform, which recapitulated key aspects of human intestinal physiology, was developed (Fig. 9A). A rocker was utilized to simulate intracellular shear forces and thereby promote barrier formation, instead of a pump. As shown in Fig. 9B, TEER monitoring demonstrated that the TEER value reached its peak and remained basically unchanged on the fifth day, proving the growth of the intestinal barrier.43 Compared to the traditional method of using the Transwell plate, this novel method reduced the required time by nearly three-quarters.44 Following barrier maturation, the intestinal barrier were damaged by OA, resulting in a pronounced reduction of TEER from 243.48 ± 12.67 to 55.44 ± 8.32 Ω cm2, confirming significant barrier disruption, while the cells in the group pretreated with UEVs markedly attenuated this damage.
 |
| | Fig. 9 Evaluation of UEV (100 μg protein per mL) therapeutic effects on OA-induced Caco-2 cells using gut-on-a-chip. (A) Schematic illustration of gut-on-a-chip evaluation. (B) Epithelial barrier function measured by TEER after pretreatment with UEVs for 12 h followed by OA-induced damage for 6 h. (C) Assessment of mucin secretion using PAS-AB staining. (D) Immunofluorescence staining of tight junction proteins ZO-1. | |
To evaluate the functional differentiation of intestinal epithelial cells within the biomimetic chip system, Alcian blue staining (pH 2.5) was performed to assess mucin secretion. As shown in Fig. 9C, robust blue staining (indicative of acidic mucins) was observed in control groups, demonstrating appropriate barrier maturation and mucin secretory capacity. Moreover, the gut-on-chip model showed results consistent with the 2D culture, in which OA markedly reduced junctional ZO-1 signals, whereas UEV treatment restored continuous ZO-1 staining (Fig. 9D). OA damage substantially diminished mucin production, while UEV intervention restored secretory activity, corroborating their barrier-reparative effects. This integrated assessment demonstrates UEVs’ dual role in maintaining both structural integrity and physiological function (mucin secretion) of intestinal barriers under metabolic stress.
4. Conclusion
In summary, extracellular vesicles derived from Ulva lactuca for protecting the intestinal barrier were extracted by ultracentrifugation. TEM results showed an obvious cup-shaped structure; the concentration and size distribution were characterized by NTA analysis. These natural nanocarriers enriched antioxidative molecules and showed a significantly antioxidative capacity in both in vitro and intracellular assessment. Nevertheless, our findings demonstrate that UEVs ameliorate OA-induced intestinal barrier dysfunction by regulating the cytoprotective response in Caco-2 cells. The enzymatic cargo of UEVs directly neutralizes OA-triggered ROS accumulation, thereby mitigating oxidative stress at its source. Concurrently, UEVs activate the Nrf2/Keap1/HO-1 pathway, reinforcing cellular antioxidant defenses and restoring redox homeostasis. This dual intervention leads to the suppression of mitochondrial apoptosis, evidenced by the normalization of Bax/Bcl-2 ratios. The application of the gut-on-chip model provided additional insights; the ability to monitor TEER and mucin secretion in real time allowed us to correlate barrier recovery directly with oxidative stress reduction, thereby strengthening the mechanistic link between UEVs and intestinal protection. Importantly, the responses observed in the chip system better reflect human intestinal physiology than conventional models. Moreover, the identification of specific bioactive components within UEVs establishes a robust framework for evaluating other marine-derived therapeutics. These findings have broader significance in the fields of marine biotechnology and precision nutrition.
Author contributions
Jiaxuan Li: Writing – review & editing, writing – original draft, methodology, investigation, data curation, and conceptualization. Yu Li: Investigation and data curation. Xunyu Song: Writing – review & editing. Yuxiao Wang: Writing – review & editing. Yinxu Zhang: Writing – review & editing. Xinghua Gao: Writing – review & editing. Mingqian Tan: Writing – review & editing, supervision, funding acquisition, and conceptualization. Wentao Su: Writing – review & editing, supervision, and funding acquisition.
Conflicts of interest
The authors have declared that no competing interest exist.
Data availability
The data are available from the corresponding author upon reasonable request.
Supplementary information (SI) is available. Detailed methods of some experiments were provided. Visualize change in color and UV-vis absorbance spectra of DPPH˙, ABTS˙+, and ˙O2− and the Western Blot detection of changes in apoptosis-related protein and expression of Bcl-2 were also shown as supporting figures. See DOI: https://doi.org/10.1039/d5fo03126e.
Acknowledgements
This work was supported by the National Science Fund for Excellent Young Scholars of China (32222070), National Key R&D Program of China (2022YFF1100204) and Liao Ning Revitalization Talents Program (XLYC2203091).
References
- M. Vancamelbeke and S. Vermeire, The intestinal barrier: A fundamental role in health and disease, Expert Rev. Gastroenterol. Hepatol., 2017, 11, 821–834 CrossRef CAS PubMed.
- L. Tatge, R. Solano Fonseca and P. M. Douglas, A framework for intestinal barrier dysfunction in aging, Nat. Aging, 2023, 3, 1172–1174 CrossRef PubMed.
- Z. Ye, Y. J. Xu and Y. Liu, Influences of dietary oils and fats, and the accompanied minor content of components on the gut microbiota and gut inflammation: A review, Trends Food Sci. Technol., 2021, 113, 255–276 CrossRef CAS.
- M. F. Neurath, D. Artis and C. Becker, The intestinal barrier: A pivotal role in health, inflammation, and cancer, Lancet Gastroenterol., 2025, 10, 573–592 CAS.
- S. Wang, Y. Hong, Y. Li, Z. Zhang, J. Han, Z. Yang, Y. Yang, Z. Ma and Q. Wang, Ferulic acid inhibits arsenic-induced colon injury by improving intestinal barrier function, Environ. Toxicol., 2024, 39, 4821–4831 CrossRef CAS PubMed.
- J. Wang, W. Zhang, M. Li and X. Li, The new coumarin compound bis 3 ameliorates cognitive disorder and suppresses brain-intestine-liver systematic oxidative stress in high-fat diet mice, Biomedicine, 2021, 137, 111293 CAS.
- C. Pirozzi, A. Lama, C. Annunziata, G. Cavaliere, C. Ruiz-Fernandez, A. Monnolo, F. Comella, O. Gualillo, M. Stornaiuolo, M. P. Mollica, G. M. Raso, M. C. Ferrante and R. Meli, Oral bisphenol A worsens liver immune-metabolic and mitochondrial dysfunction induced by high-fat diet in adult mice: Cross-talk between oxidative stress and inflammasome pathway, Antioxidants, 2020, 9, 1201 CrossRef CAS PubMed.
- H. Wang, J. Cheng, S. Yang, S. W. Cui, M. Wang and W. Hao, Rosemary extract reverses oxidative stress through activation of Nrf2 signaling pathway in hamsters fed on high fat diet and HepG2 cells, J. Funct. Foods, 2020, 74, 104136 CrossRef CAS.
- B. Lin and X. Zhang, Vitamin E supplement protects against gestational diabetes mellitus in mice through nuclear factor-erythroid factor 2-related factor 2/heme oxygenase-1 signaling pathway, Diabetes, Metab. Syndr. Obes., 2023, 16, 565–574 CrossRef CAS PubMed.
- T. Wang, C. Xue, T. Zhang and Y. Wang, The improvements of functional ingredients from marine foods in lipid metabolism, Trends Food Sci., 2018, 81, 74–89 CrossRef CAS.
- B. Tanna and A. Mishra, Nutraceutical potential of seaweed polysaccharides: Structure, bioactivity, safety, and toxicity, Compr. Rev. Food Sci. Food Saf., 2019, 18, 817–831 CrossRef PubMed.
- S. Mohamed, S. N. Hashim and H. A. Rahman, Seaweeds: A sustainable functional food for complementary and alternative therapy, Trends Food Sci. Technol., 2012, 23, 83–96 CrossRef CAS.
- Z. Liu, M. Wang, Y. Hu, J. Li, W. Gong, X. Guo, S. Song and B. Zhu,
Ulva lactuca polysaccharides combined with fecal microbiota transplantation ameliorated dextran sodium sulfate-induced colitis in C57BL/6J mice, J. Sci. Food Agric., 2025, 105, 422–432 CrossRef CAS PubMed.
- K. Liu, Y. Zhang, H. Cai, S. Song, C. Ai and J. Yang,
Ulva lactuca polysaccharides alleviate constipation in mice through repairing the intestinal barrier and regulating the gut microbiota, J. Sci. Food Agric., 2025, 105, 8664–8676 CrossRef CAS PubMed.
- B. Pradhan, P. P. Bhuyan and J. S. Ki, Immunomodulatory, antioxidant, anticancer, and pharmacokinetic activity of ulvan, a seaweed-derived sulfated polysaccharide: An updated comprehensive review, Mar. Drugs, 2023, 21, 300 CrossRef CAS PubMed.
- P. Wu, B. Zhang, D. K. W. Ocansey, W. Xu and H. Qian, Extracellular vesicles: A bright star of nanomedicine, Biomaterials, 2021, 269, 120467 CrossRef CAS PubMed.
- Z. L. Tan, J. F. Li, H. M. Luo, Y. Y. Liu and Y. Jin, Plant extracellular vesicles: A novel bioactive nanoparticle for tumor
therapy, Front. Pharmacol., 2022, 13, 1006299 CrossRef CAS PubMed.
- S. J. Fan, J. Y. Chen, C. H. Tang, Q. Y. Zhao, J. M. Zhang and Y. C. Qin, Edible plant extracellular vesicles: An emerging tool for bioactives delivery, Front. Immunol., 2022, 13, 1028418 CrossRef CAS PubMed.
- F. Bayat, A. Afshar and N. Baghban, Algal cells-derived extracellular vesicles: A review with special emphasis on their antimicrobial effects, Front. Microbiol., 2021, 12, 785716 CrossRef PubMed.
- Y. Guo, Y. Xie and J. Qin, A generic pump-free organ-on-a-chip platform for assessment of intestinal drug absorption, Biotechnol. J., 2024, 19, e2300390 CrossRef PubMed.
- C. Théry, S. Amigorena, G. Raposo and A. Clayton, Isolation and characterization of exosomes from cell culture supernatants and biological fluids, Curr. Protoc. Cell Biol., 2006, 30, 1–29 Search PubMed.
- C. Wu, S. Xiang, H. Wang, X. Zhang, X. Tian, M. Tan and W. Su, Orally deliverable sequence-targeted fucoxanthin-loaded biomimetic extracellular vesicles for alleviation of nonalcoholic fatty liver disease, ACS Appl. Mater. Interfaces, 2023, 8, 9854–9867 Search PubMed.
- M. Peng, J. Ren, Y. Jing, X. Jiang, Q. Xiao, J. Huang, Y. Tao, L. Lei, X. Wang, Z. Yang, Z. Yang, Q. Zhan, C. Lin, G. Jin, X. Zhang and L. Zhang, Tumour-derived small extracellular vesicles suppress CD8+ T cell immune function by inhibiting SLC6A8-mediated creatine import in NPM1-mutated acute myeloid leukaemia, J. Extracell. Vesicles, 2021, 10, e12168 CrossRef CAS PubMed.
- S. Wang, Y. Hu, Z. He, Q. Wang and S. Xu, Study of pyrolytic mechanisms of seaweed based on different components (soluble polysaccharides, proteins, and ash), J. Renewable Sustainable Energy, 2017, 9, 023101 CrossRef.
- J. Li, Y. Li, X. Zhang, S. Miao, M. Tan and W. Su, Microfluidic spinning of fucoxanthin-loaded nanofibers for enhancing antioxidation and clarification of fruit juice, Food Funct., 2022, 13, 1191–1203 Search PubMed.
- C. Martins-Gomes, F. M. Nunes and A. M. Silva, Aqueous extracts and their constituent salvianolic acid A induce Nrf2-dependent cellular antioxidant protection against oxidative stress in Caco-2 cells, Antioxidants, 2024, 13, 1287 CrossRef CAS PubMed.
- D. Vercauteren, R. E. Vandenbroucke, A. T. Jones, J. Rejman, J. Demeester, S. C. De Smedt, N. N. Sanders and K. Braeckmans, The use of inhibitors to study endocytic pathways of gene carriers: Optimization and pitfalls, Mol. Ther., 2010, 18, 561–569 CrossRef CAS PubMed.
- M. Zhang, E. Viennois, M. Prasad, Y. Zhang, L. Wang, Z. Zhang, M. K. Han, B. Xiao, C. Xu, S. Srinivasan and D. Merlin, Edible ginger-derived nanoparticles: A novel therapeutic approach for the prevention and treatment of inflammatory bowel disease and colitis-associated cancer, Biomaterials, 2016, 101, 321–340 CrossRef CAS PubMed.
- E. Eruslanov and S. Kusmartsev, Identification of ROS using oxidized DCFDA and flow-cytometry, Methods Mol. Biol., 2010, 594, 57–72 CrossRef CAS PubMed.
- H. Huo, H. Bao, J. Li and H. Li, Optimization and antioxidant evaluation of clean and efficient recovery of polyphenols from Phellodendron amurense waste leaves via ultrasound-assisted extraction, Ultrason. Sonochem., 2025, 120, 107512 CrossRef CAS PubMed.
- T. Suzuki and H. Hara, Quercetin enhances intestinal barrier function through the assembly of Zonnula Occludens-2, Occludin, and Claudin-1 and the expression of Claudin-4 in Caco-2 cells, J. Nutr., 2009, 139, 965–974 CrossRef CAS PubMed.
- H. Ravi, N. Kurrey, Y. Manabe, T. Sugawara and V. Baskaran, Polymeric chitosan-glycolipid nanocarriers for an effective delivery of marine carotenoid fucoxanthin for induction of apoptosis in human colon cancer cells (Caco-2 cells), Mater. Sci. Eng., C, 2018, 91, 785–795 CrossRef CAS PubMed.
- Y. Chang, T. Chen, S. Geng, Y. Wang, W. Zhang, Q. Hu, Y. Zhao, Q. Pu, Z. Liu, G. Guo and X. Wang, A scenario-adaptive microfluidic chip for constructing in vitro models of biological barriers, Anal. Chem., 2025, 97, 3816–3821 CrossRef CAS PubMed.
- M. E. F. Palamà, M. Aiello, G. Borka, J. Furci, I. Parodi, G. Firpo and S. Scaglione, A dynamic double-flow gut-on-chip model for predictive absorption studies in vitro, Adv. Mater. Technol., 2025, 10, 2400123 Search PubMed.
- M. Nemati, B. Singh, R. A. Mir, M. Nemati, A. Babaei, M. Ahmadi, Y. Rasmi, A. G. Golezani and J. Rezaie, Plant-derived extracellular vesicles: A novel nanomedicine approach with advantages and challenges, Cell Commun. Signaling, 2022, 20, 69 CrossRef CAS PubMed.
- A. Li, D. Li, Y. Gu, R. Liu, X. Tang, Y. Zhao, F. Qi, J. Wei and J. Liu, Plant-derived nanovesicles: Further exploration of biomedical function and application potential, Acta Pharm. Sin. B, 2023, 13(8), 21 Search PubMed.
- H. M. Abdel-Bar and R. A. el Basset Sanad, Endocytic pathways of optimized resveratrol cubosomes capturing into human hepatoma cells, Biomedicine, 2017, 93, 561–569 CAS.
- M. Kim, H. Jang and J. H. Park, Balloon flower root-derived extracellular vesicles: In vitro assessment of anti-inflammatory, proliferative, and antioxidant effects for chronic wound healing, Antioxidants, 2023, 12, 1146 CrossRef CAS PubMed.
- J. Venkatachalam, V. S. Jeyadoss, K. S. C. Bose and R. Subramanian, Marine seaweed endophytic fungi-derived active metabolites promote reactive oxygen species-induced cell cycle arrest and apoptosis in human breast cancer cells, Mol. Biol. Rep., 2024, 51, 534 CrossRef PubMed.
- Y. Wu, X. Huang, Q. Li, C. Yang, X. Huang, H. Du, B. Situ, L. Zheng and Z. Ou, Reducing severity of inflammatory bowel disease through colonization of Lactiplantibacillus plantarum and its extracellular vesicles release, J. Nanobiotechnol., 2025, 23, 227 CrossRef CAS PubMed.
- M. Hussain, M. Umair Ijaz, M. I. Ahmad, I. A. Khan, S. A. Brohi, A. U. Shah, K. I. Shinwari, D. Zhao, X. Xu, G. Zhou and C. Li, Meat proteins in a high-fat diet have a substantial impact on intestinal barriers through mucus layer and tight junction protein suppression in C57BL/6J mice, Food, 2019, 10, 6903–6914 CAS.
- R. J. Youle and A. Strasser, The BCL-2 protein family: Opposing activities that mediate cell death, Nat. Rev. Mol. Cell Biol., 2008, 9, 47–59 CrossRef CAS PubMed.
- W. Shin and H. J. Kim, Intestinal barrier dysfunction orchestrates the onset of inflammatory host-microbiome cross-talk in a human gut inflammation-on-a-chip, Proc. Natl. Acad. Sci. U. S. A., 2018, 115, E10539–E10547 CAS.
- H. J. Kim, D. Huh, G. Hamilton and D. E. Ingber, Human gut-on-a-chip inhabited by microbial flora that experiences intestinal peristalsis-like motions and flow, Lab Chip, 2012, 12, 2165–2174 RSC.
|
| This journal is © The Royal Society of Chemistry 2026 |
Click here to see how this site uses Cookies. View our privacy policy here.