Open Access Article
This Open Access Article is licensed under a
Creative Commons Attribution 3.0 Unported Licence

Global cost drivers and regional trade-offs for low-carbon fuels: a prospective techno-economic assessment

Zipeng Liu*ab, Tom Terlouwab, Patrick Freyac, Christian Bauer*a and Russell McKennaab
aLaboratory for Energy Systems Analysis, Centers for Nuclear Engineering & Sciences and Energy & Environmental Sciences, Paul Scherrer Institute, PSI, 5232, Villigen, Switzerland. E-mail: zipeng.liu@psi.ch; christian.bauer@psi.ch
bChair of Energy Systems Analysis, Institute of Energy and Process Engineering, Department of Mechanical and Process Engineering, ETH Zurich, Zurich 8092, Switzerland
cDepartment of Chemistry, University of Zurich, Zurich 8057, Switzerland

Received 22nd September 2025 , Accepted 17th February 2026

First published on 20th February 2026


Abstract

Low-carbon fuels (LCFs) such as green hydrogen, synthetic hydrocarbons, and biofuels are critical for decarbonizing sectors that are difficult to electrify. In this study, we present a globally harmonized techno-economic assessment of 21 LCF production pathways, including power-to-X, biomass- and sun-to-liquids, and multiple hydrogen routes, evaluated across all countries under three future scenarios for 2024, 2030, and 2050. The model integrates spatially explicit resource data, learning-driven capital cost trajectories, and dynamic, country- and technology-specific costs of capital, supported by robust scenarios and uncertainty analysis. By 2050, median levelized costs are projected to range from 0.07 to 0.10 EUR2024 per kWh for green hydrogen, 0.15 to 0.18 EUR2024 per kWh for power-to-liquid kerosene, and 0.14 to 0.20 EUR2024 per kWh for most bio-based aviation fuels, reflecting both substantial progress and persistent regional disparities. Our results show that while innovation, technology learning, and deep power sector decarbonization can unlock cost-competitive electrofuels in countries with abundant renewables, bio-based routes are frequently cost competitive for sustainable aviation fuel (SAF) production in near-term scenarios, and solar-to-liquid fuels remain constrained by feedstock availability and capital barriers. Nuclear- and methane-based hydrogen emerge as primary options in many regions, as well as the dominance of turquoise hydrogen in Russia, the Middle East, and Central Asia where carbon management is viable, which highlights the context-specific nature of future LCF systems. We also found that the least-cost logistics for global hydrogen trade will shift from ammonia shipping to pipeline transport and methanol delivery, with North Africa and Iberia emerging as leading suppliers to Europe. These findings underscore the need for integrated innovation, policy coordination, and investment strategies that address both resource and financial barriers, in order to achieve scalable, resilient, and cost-effective LCF supply chains worldwide.



Broader context

Limiting global warming to 1.5–2 °C requires deep cuts in greenhouse gas emissions across all sectors; yet, aviation, shipping, and heavy industry remain among the hardest to decarbonize. Low-carbon fuels such as hydrogen, synthetic hydrocarbons, and advanced biofuels are therefore indispensable to achieving net-zero emissions. However, their large-scale use is hindered by high production costs, uneven resource distributions, and uncertain financing conditions, leaving open questions about where and how these fuels can become affordable. In this study, we provide the first globally harmonized assessment of 21 low-carbon fuel pathways across all countries under future climate scenarios. By integrating country-specific resource data, technology learning, and dynamic financing conditions, we show how production costs may evolve, which technologies become competitive in different regions, and how global fuel supply patterns may emerge. Our results demonstrate that renewable-rich regions can achieve cost-competitive green hydrogen and synthetic fuels; yet, financing conditions are often as decisive as natural resources in determining competitiveness. These insights highlight that technology innovation must go hand-in-hand with investment de-risking and international policy coordination to enable a resilient, equitable, and cost-effective global energy transition and decarbonization.

1 Introduction

To limit global warming to 1.5 °C above pre-industrial levels, as stipulated by the Paris Agreement, global greenhouse gas (GHG) emissions must achieve net-zero around 2050.1 However, energy-related CO2 emissions have rebounded post-pandemic, reaching an unprecedented level of 36.3 GtCO2 per year in 2024.2,3 The energy sector remains the primary contributor, accounting for nearly two-thirds of global GHG emissions, predominantly driven by fossil fuel combustion.3,4

Achieving deep decarbonization, particularly in sectors that are challenging to electrify directly—such as aviation, maritime shipping, and certain industrial processes—necessitates a rapid transition towards low-carbon fuels (LCFs).5 LCFs, which we define as chemical energy carriers allowing for a substantial reduction of GHG emissions over their entire life cycle, encompass a broad range of fuels including biofuels (BtX), power-to-X (PtX) fuels generated from renewable electricity and captured CO2, sun-to-liquid (StL) synthetic fuels, nuclear-derived hydrogen, and natural gas-based fuels equipped with carbon capture and storage (CCS).6 Large-scale deployment of LCFs is currently hindered by immature technology readiness, high production costs, and limited availability. Moreover, production costs vary widely across time and geography due to differences in resource quality, investment conditions, and technology maturity, making general conclusions on their economic viability challenging.6–8

A techno-economic assessment (TEA) is the principal approach for systematically evaluating and comparing emerging LCF production pathways, providing an essential foundation for policy and investment decisions. However, many existing TEAs remain limited in scope and methodological depth. A large number of studies7,9–15 focus on single technology or a narrow set of fuels in specific national or regional contexts and apply fixed or oversimplified assumptions for key parameters such as capital expenditure (CAPEX), weighted average cost of capital (WACC), and energy or feedstock prices. These limitations restrict cross-comparison, reduce applicability in broader energy system models (ESMs) and integrated assessment models (IAMs),7,16,17 and fail to capture important drivers such as geospatial variability in resource availability,18 technology-specific learning curves,19 and evolving financial conditions.11

Numerous examples illustrate these gaps. Do et al.20 evaluated 72 CO2 utilization routes for fuels and chemicals using a constant 8% interest rate. Martin et al.21 assessed renewable hydrogen, ammonia, and Fischer–Tropsch e-fuels in the Norwegian transport sector for 2020, 2035, and 2050, while Xiang et al.22 analysed 14 hydrogen production pathways in China from 2020 to 2050, both applied uniform WACC values (6% and 8%, respectively) across all scenarios. Brändle et al.23 estimated global hydrogen supply costs across 94 countries with a fixed WACC value of 8%. Fasihi and Breyer24 and Allgoewer et al.25 included country-specific energy costs but retained fixed discount rates of 6% and 7%, respectively, limiting the ability to reflect investment risk variability. Lopez et al.18 modelled power-to-chemical pathways in 145 global regions with a uniform WACC value of 7%.

Recently, a few studies have started incorporating region-specific financial parameters. Radner et al.26 analysed off-grid green hydrogen production in six selected countries using country-specific WACC values. Kigle et al.27 developed a spatially explicit global model that integrated WACC estimates based on country risk premiums and demonstrated strong sensitivity of hydrogen costs to financing conditions. Egli et al.28 modelled the 2030 LCOH for all African countries with access to ports using bottom-up WACC estimates from expert interviews. While these advances improve spatial and financial realism, comprehensive integration of technology-specific learning effects, dynamic financial risk assessment, and evolving economic factors remains uncommon.

This study addresses these research gaps by developing a globally consistent, dynamic techno-economic assessment framework to evaluate an extensive range of LCF technologies across current (2024), mid-term (2030), and long-term (2050) horizons. By explicitly incorporating geographically specific resource assessments, dynamically evolving WACC values, learning-adjusted CAPEX trajectories, and detailed energy and feedstock cost projections, we seek to provide robust and realistic assessments of the economic viability of various LCF production pathways. Furthermore, we investigate optimal global supply chain configurations to deliver hydrogen cost-effectively to Central Europe (represented by Basel, Switzerland), analysing various fuel carriers and transport modes under differing regional and infrastructural conditions.

The primary objectives of this work are to:

• Establish a harmonized global techno-economic framework to systematically evaluate and compare 21 diverse LCF production technologies.

• Introduce a dynamic, country- and technology-specific techno-economic assessment that incorporates evolving financial risks, technology maturity, and learning effects.

• Provide detailed scenario-based cost projections that enhance strategic planning and policy formulation.

This paper proceeds as follows: Section 2 explains the methodological framework, including technology specifications, economic modelling, and scenario definitions. Section 3 presents the global and regional techno-economic assessment results throughout the entire LCF portfolio, and hydrogen is reported first because it is both an end-use fuel and a cross-cutting intermediate that largely sets the cost of multiple downstream pathways (PtX hydrocarbon fuels, ammonia, synthetic methane, and upgrading requirements), thereby establishing common cost drivers that aid in the interpretation of subsequent end-fuel comparisons. Section 4 concludes with key insights, research limitations, and suggestions for future research directions.

2 Methods and data

This section explains the methodological framework used. It begins by specifying the LCF production technologies and target fuel categories considered (Section 2.1). It then presents the system configuration and TEA framework (Section 2.2). Finally, it describes the cost modelling approach for evaluating hydrogen transportation to central Europe (Section 2.3).

2.1 Technology specification and system configuration

To comprehensively assess the techno-economic performance of LCFs, we evaluate 21 distinct production technologies encompassing ammonia and a broad range of hydrogen and hydrocarbon fuel types. As summarized in Table 1 and illustrated in Fig. 1, the portfolio includes 10 hydrogen production pathways,29,30 which include:31
Table 1 LCF overview, TRL, and data references for fuel-production technologies
No. Abbreviation Technology Target fuel(s) LCF category Current TRL Ref.
1 PEM Proton exchange membrane electrolysis Hydrogen Green hydrogen 8–9 32–36
2 AE Alkaline electrolysis Hydrogen Green hydrogen 8–9  
3 SOEC Solid oxide electrolysis cell Hydrogen Green hydrogen 6–7  
4 HTSE High-temperature steam electrolysis Hydrogen Pink hydrogen 6–7 14 and 37
5 CuCl Nuclear thermochemical copper–chlorine (CuCl) cycle Hydrogen Pink hydrogen 5–6 38 and 39
6 SMR + CCS Steam methane reforming with CCS Hydrogen Blue hydrogen 8–9 40–42
7 ATR + CCS Autothermal reforming with CCS Hydrogen Blue hydrogen 8–9 43
8 CLR Chemical looping reforming Hydrogen Blue hydrogen 6–7 44
9 M_PYR Methane pyrolysis Hydrogen Turquoise hydrogen 5–6 45–47
10 TG + CCS Biomass thermal gasification with CCS Hydrogen Bio/green hydrogen 8–9 48–50
11 SR-FT Solar reforming FT Diesel and kerosene Sun to liquid 5–7 51 and 52
12 ST-FT Pure solar thermochemical FT Diesel and kerosene Sun to liquid 4–6 52 and 53
13 RWGS-FT Reverse water gas shift FT Diesel and kerosene Power to X 7–8 54
14 RWGS-MeOH Reverse water gas shift MeOH synthesis MeOH/DME/kerosene Power to X 7–8 54–56
15 TG-FT Biomass thermal gasification FT Diesel and kerosene Bio(jet)fuel 6–8 57
16 HTL Hydrothermal liquefaction and upgrading Kerosene Bio(jet)fuel 5–6 58 and 59
17 HVO/HEFA Hydrotreated vegetable oil/hydroprocessed esters and fatty acids Diesel and kerosene Bio(jet)fuel 6–8 58 and 60
18 B_PYR Biomass pyrolysis and upgrading Kerosene Bio(jet)fuel 5–6 15
19 PTM Power to methane Methane Power to X 7–9 36 and 61
20 AD Anaerobic digestion Methane Biofuel 7–9 62 and 63
21 HB Haber-Bosch (with green hydrogen) Ammonia Power to X 9 64



image file: d5ee05591a-f1.tif
Fig. 1 Overview of LCF technology system configurations and the techno economic analysis framework. The top box represents high-resolution (0.25° × 0.25°) site-specific modelling of off-grid hydrogen production from renewable resources, with direct on-site conversion to FT kerosene. The bottom box represents country-level modelling of grid-connected PtX systems and other LCF production pathways, using country-level electricity mix, feedstock, and cost data. Primary and secondary energy inputs (e.g., solar PV, wind, CSP, nuclear heat, biomass, and natural gas) are converted into intermediate carriers (hydrogen, syngas, CO2, and methane) and upgraded into final fuels. Dashed lines indicate hydrogen flows, and solid arrows represent other energy carriers and material flows. LCF technology abbreviations are explained as in Table 1; ASU, air separation unit.

• Green hydrogen produced by water electrolysis powered exclusively by renewable energy sources (e.g., wind, solar).

• Pink hydrogen produced by water electrolysis powered by nuclear (thermal or electrical) energy.

• Blue hydrogen: produced from natural gas (steam methane reforming, autothermal reforming, etc.) with carbon capture and storage (CCS) to sequester CO2.

• Turquoise hydrogen produced via methane pyrolysis, yielding solid carbon instead of CO2.

• Bio/green hydrogen produced by biomass gasification or reforming processes, often coupled with CCS to minimize lifecycle emissions.

The portfolio also covers synthetic fuels (e.g., Fischer-Tropsch (FT) diesel/kerosene, methanol, DME (dimethyl ether), ammonia, and methane, from StL or PtX fuel pathways) and biofuels derived from wet biomass or lignocellulosic biomass. Direct air capture (DAC) and biogenic CO2 are included as carbon sources for selected synthetic routes. The technology selection spans both commercially mature and emerging options,7,25,65,66 with technology readiness levels (TRLs) between 4 and 9.

Table 1 provides a detailed overview of all considered technologies, including abbreviations, fuel products, categorization, current TRLs, and data references. Full process descriptions, energy and material balances, and techno-economic parameters are detailed in the Supplementary note 1.

Fig. 1 illustrates the system boundaries and technology pathways included in the study. Primary and secondary energy inputs, such as solar PV, wind, concentrated solar power (CSP), nuclear heat and electricity, biomass, and natural gas, are converted into intermediate carriers (e.g., hydrogen, syngas, CO2, and methane) and subsequently upgraded into final fuels. The system configuration distinguishes between two spatial modelling scales: (i) the pixel level (the top box in Fig. 1), representing high-resolution (0.25° × 0.25°) site-specific modelling of off-grid renewable hydrogen production and direct on-site conversion to FT kerosene and (ii) the country level (the bottom box in Fig. 1), representing national-scale modelling of grid-connected PtX and other LCF production pathways based on country-level energy mix, feedstock availability, and cost data.

2.1.1 Off-grid hydrogen production. Off-grid hydrogen production via water electrolysis is modelled at high spatial resolution (0.25° × 0.25°) following the methodology described in ref. 67 As such, each pixel represents a potential site combining local solar PV, onshore wind, and offshore wind power. A mixed-integer linear program (MILP) is used to estimate the cost-optimal design, including the installed capacities of renewable generation technologies, electricity storage67 (in the form of lithium-ion batteries), and a PEM electrolyser. In this configuration, PEM electrolysis is chosen due to its operational flexibility and fast response to variable renewable inputs.68 The resulting cost reflects both spatially explicit renewable energy potential and the system design needed for off-grid operation.
2.1.2 Grid-connected hydrogen production. Grid-connected hydrogen production via water electrolysis is assessed at the country level, using national electricity mixes and cost projections from the REMIND69 integrated assessment model across time horizons and scenarios.70 Electrolysers are assumed to operate at high capacity factor (90%), benefiting from stable grid power supply.5,15 The levelized cost of electricity (LCOE) is derived as a weighted average of technology-specific generation costs, incorporating grid integration and renewable penetration. The classification of hydrogen as “green” is scenario-dependent and based on the carbon intensity of national grids.71 The detailed method is described in the later Section 2.2.5. PEM and AE, both commercially mature, are modelled at a reference scale of 100 MW of H2 output. Solid oxide electrolysis cells (SOECs), currently at a pilot scale (20 MW), are also assumed to reach the 100 MW scale by 2030 for comparative analysis.
2.1.3 Hydrogen, CO2 storage and PtX fuel production. Hydrogen and CO2 storage systems are incorporated in both off-grid and grid-connected PtX configurations, though serving different purposes. In off-grid configurations, storage systems balance intermittent renewable electricity supply with the continuous operation requirements of fuel synthesis processes. In grid-connected configurations, buffer storage is included to accommodate the process dynamics mismatch between fast-responding electrolysis systems and slower downstream synthesis processes (e.g., Fischer–Tropsch and methanol synthesis). PEM-derived hydrogen is used for PtX fuel production and hydrotreatment in fuel upgrading. Hydrogen is stored in high-pressure tanks sized to meet 24-hour consumption needs.42 CO2 is sourced either from biomass gasification72,73 or DAC and assumed to be co-located with synthesis facilities. However, our analysis focuses on LCF production and does not consider additional revenue streams (for example, from selling intermediate products), such as energy arbitrage or the provision of grid services. The incorporation of the latter would require a dedicated optimization framework, which we consider outside the scope of this study.

Off-grid hydrogen is exclusively allocated to PtX kerosene production, facilitating a comparison with grid-connected PtX kerosene under centralized conditions. Grid-connected hydrogen supports a wider range of products—methanol, DME, ammonia, FT-diesel/kerosene, and synthetic methane55—leveraging grid stability for continuous, large-scale operations.

DAC costs are modelled dynamically, incorporating literature-based learning rates and country-specific electricity costs.74 Key upgrading processes, such as methanol-to-jet (MTJ) conversion and FT fuel upgrading,75 are integrated in the model. For multi-product pathways, energy-based allocation using a lower heating value (LHV) is applied to distribute costs equitably across outputs, as it reflects the functional energy output of each product, ensuring comparability and methodological consistency with prior techno-economic studies.57,76

2.1.4 Other fuel pathways. Beyond PtX hydrogen systems, the analysis includes a broader set of LCF technologies at the national level:

• Nuclear hydrogen: high-temperature steam electrolysis (HTSE) and the CuCl thermochemical cycle are modelled at a 20 MW scale nuclear power plant, assuming TRL advancements by 2030.

• Blue hydrogen: SMR + CCS, ATR + CCS, and CLR are included and evaluated using country-specific natural gas feedstock and costs.

• Turquoise hydrogen: methane pyrolysis (M_PYR) is included as a low-emission route utilizing fossil methane without direct CO2 emissions.

• Biofuels: anaerobic digestion (AD) is included for biomethane, thermal gasification FT synthesis (TG-FT), hydrotreatment of vegetable oil/waste fats (HVO/HEFA), hydrothermal liquefaction (HTL), and biomass pyrolysis (B_PYR). Country-specific biomass availability and cost assumptions are applied.

• StL pathways: solar reforming FT (SR-FT) utilizes biomethane from AD, while solar thermochemical FT (ST-FT) combines CSP, DAC-derived CO2, and water to produce fuels.

• Power-to-methane (PTM): models methane synthesis via hydrogen production (using a PEM electrolyser) and CO2. Sourced from DAC.

If not explicitly defined, all pathways are standardized to a 100 MW fuel output scale (based on LHV) to ensure cross-technology comparability.20

2.2 Techno-economic assessment framework

Following the system configurations outlined in Section 2.1, a harmonized TEA framework is applied to enable the consistent comparison of LCF production costs across technologies, countries, and long-term scenarios. The methodological structure is illustrated in Fig. 2. The framework begins with the collection and preprocessing of input data, including techno-economic parameters and material cost inputs. The modelling covers 21 fuel-production technologies with global coverage from 2024 to 2050 under three climate policy scenarios (business-as-usual (BAU), 2 °C, and 1.5 °C). To ensure comparability across pathways and geographies, the levelized cost of fuel (LCOF) is used as the principal evaluation metric.20,77 The LCOF represents the average lifetime cost per unit of fuel produced and accounts for capital recovery, fixed and variable operating costs, feedstock and utility expenditures, energy conversion efficiency, and financing conditions.
image file: d5ee05591a-f2.tif
Fig. 2 Overview of the techno-economic assessment methodology framework for global LCF production pathways. Workflow from technology/system configuration and data collection/preprocessing to system cost calculation, including mapping of modelling factors to cost components, followed by uncertainty/sensitivity analysis and result aggregation.

The cost calculation proceeds in a structured sequence. First, levelized input costs are derived, including the LCOE from solar, wind, and nuclear sources, the levelized cost of hydrogen (LCOH) from electrolysis, and the levelized cost of carbon (LCOC) from DAC. These cost components serve as inputs to estimate the variable operating costs of fuel production pathways. The final LCOF is then determined based on the full set of input costs and technical performance parameters, as detailed in the subsequent equations.

Uncertainty and sensitivity analyses are conducted to identify regionally cost-optimal technologies, isolate key cost components, and determine the most influential techno-economic drivers. The aggregated results support comparative scenario evaluation and inform potential policy strategies.

2.2.1 LCOF calculation. The LCOF of technology x in country y in year t is calculated using the following equation:
 
image file: d5ee05591a-t1.tif(1)
where CRFx,y,t is the capital recovery factor, CFx is the capacity factor [—], ηx,t is the fuel production efficiency (LHV basis) [—], CAPEXx,t, CAPEXan are the capital expenditure cost [EUR per kW] and annualized capital expenditure per unit of fuel output [EUR per kWh], rx,y, FOCx,y,t are the fixed operating and maintenance cost ratio [% of CAPEX per year] and the fixed operation and maintenance cost per unit fuel output [EUR per kWh], VOCx,y,t is the variable operating cost per unit fuel output [EUR per kWh], and REPEXx,t is the Levelized replacement expenditure (for an electrolyser) [EUR per kWh].

The capital recovery factor (CRF) is computed as follows:

 
image file: d5ee05591a-t2.tif(2)
where T is the economic lifetime of the plant [year], 25 years for all plants and WACCx,y,t is the weighted average cost of capital [%].

The fixed operation and maintenance cost (FOC) is calculated as a ratio of CAPEX as in eqn (10), and the variable operating cost (VOC) is derived as follows:

 
image file: d5ee05591a-t3.tif(3)
where mi,x is the mass of raw material i required to produce a fuel x [kg kWh−1], cmi,y,t is the cost of raw material i in country y, year t [EUR per kg], ej,x is the energy utility j required to produce fuel x [kWhe per kWhfuel], and cei,y,t is the cost of utility j in country y, year t [EUR per kWh].Where the LCOE, LCOC, LCOH and other energy and material costs are first calculated and then used as the input for cmi,y,t and cei,y,t of the LCOF calculation.

The replacement expenditure (REPEX) for technology components is calculated using a discounted cash flow approach that accounts for the complete lifecycle economics of component replacements, calculated as follows:78

 
image file: d5ee05591a-t4.tif(4)
where tc is the component lifetime (e.g., electrolyzer stacks) [year] and frep is the replacement factor [—]. The floor term image file: d5ee05591a-t5.tif counts full replacements over the project lifetime T, while the remainder term (T mod tc) accounts for the unused fraction of the final replacement through a salvage credit. Technology-specific replacement factors are applied, with electrolyser technologies (PEM, AE, SOEC, HTSE, and CuCl) having higher replacement factors (30–50%) due to stack degradation.78

2.2.2 Fuel upgrade and product allocation. Several LCF technologies produce multiple fuels from shared intermediates or upgrading steps. For example, Fischer–Tropsch and methanol synthesis can yield both diesel and jet fuel, while biofuel platforms produce a mix of hydrocarbons requiring further hydrotreatment. To ensure fair cost attribution across outputs, we apply an energy-based allocation method using the LHV share Ax,p of each product:
 
image file: d5ee05591a-t6.tif(5)
where LHVp is the lower heating value of product p [MJ kg−1], p is the mass flow rate of product p [kg h−1], and k is the index of all co-produced fuel products from technology x.

For pathways that involve additional upgrading (e.g., methanol-to-jet conversion, FT upgrading, HTL or pyrolysis hydrotreating), we incorporate technology-specific incremental CAPEX and OPEX. The final levelized cost of fuel LCOFx,p,y,t of product p from technology x, in country y at year t, is then calculated as follows:

 
image file: d5ee05591a-t7.tif(6)
where CAPEXupgrade,p is the additional CAPEX for product p's upgrading [EUR per kWh] and ηx,p,t is the total process efficiency for product p, based on input energy and LHV output [—].

For fuel products that require additional upgrading, such as synthetic kerosene meeting aviation standards, technology-specific upgrading CAPEXs are included to account for processes like hydrotreatment or methanol-to-jet (MTJ) conversion. The hydrogen demand for upgrading to kerosene is incorporated into the variable operating cost (VOC), assuming that (low-carbon) hydrogen is produced via PEM electrolysis to ensure compliance with sustainable aviation fuel (SAF) standards.79,80

2.2.3 Scenario design. To assess how technological progress and climate policy ambition influence LCF production costs, we define three contrasting decarbonization scenarios, each aligned with established international energy and climate pathways. The analysis is conducted for three time horizons—2024 (current), 2030 (near-term), and 2050 (long-term)—to reflect various technology developments and market transformation scenarios.

Each scenario corresponds to a coherent set of assumptions for technology learning, cost evolution, and policy ambition and is aligned with the IEA World Energy Outlook81 and REMIND integrated assessment model scenarios.70 Table 2 summarizes the scenario assumptions and their alignment with IEA and REMIND trajectories.

Table 2 Scenario design and assumptions70,81
Scenario Technology assumptions IEA scenario REMIND scenarios
BAU Slow progress: TRL +1 by 2030 and TRL 9 by 2050 Stated policies scenario (STEPS) >2 °C 2050 (SSP2-Base)
2 °C Moderate progress: TRL +2 by 2030 and TRL 9 by 2050 Announced pledges scenario (APS) 2 °C 2050 (SSP2-PkBudg1150)
1.5 °C Fast progress: all major technologies reach TRL 9 by 2030 Net zero emissions by 2050 scenario (NZE) 1.5 °C 2050 (SSP2-PkBudg500)


2.2.4 Input data and variable configurations. The TEA framework is supported by a multidimensional input dataset, structured by technology, country, year, and scenario. Table 3 outlines the key variables and their dependencies, which guide the cost estimation process and scenario sensitivity analysis.
Table 3 Dimensional indexing of techno-economic parameters in the model
Variable Unit Technology Time (year) Scenario Country
CAPEX EUR per kW  
OPEX % of CAPEX    
WACC %
Lifetime years    
Efficiency % (LHV)  
Material input kg kWh−1    
Energy input kWhe kWhfuel−1    
Material cost EUR per kg
Energy cost EUR per kWh


2.2.5 Energy and feedstock cost estimation. Country-specific grid electricity costs are calculated as a weighted average of technology-specific LCOEs, based on the projected national or regional generation mix for each scenario and including a grid integration cost component:82,83
 
image file: d5ee05591a-t8.tif(7)
where Sharei,y,t and LCOEi,y,t are the share and levelized cost of electricity production technology i in the country y and year t, respectively. Projected electricity generation mixes are obtained from the REMIND scenario database.70 For variable renewables (solar PV and onshore wind), national-level capacity factors are aggregated from high-resolution off-grid pixel-level data and adjusted for country-specific resource quality. Other baseline LCOE data are referenced from IEA2 and UNFCCC65 datasets.

An integration cost penalty, IntegrationCosty,t, is added when the combined share of variable renewables (solar PV and wind) exceeded scenario- and country-specific thresholds reflecting grid flexibility.82,83 These thresholds, and the scaling of penalties with scenario year and climate ambition, are detailed in Note S2. Transmission fees, policy levies, and taxes are excluded from all calculations to ensure comparability across scenarios and countries.23,84 The resulting grid electricity costs represent the techno-economic costs of supply, i.e. wholesale prices, rather than final retail market prices.85 These calculated grid electricity costs are subsequently used as input parameters for the LCOF analysis, ensuring methodological consistency.86

Average grid power carbon intensities are calculated as a weighted sum of the emission factors of each power generation technology, using harmonized life cycle assessment (LCA) values and adjusted for scenario-specific decarbonization.87 Each country–year–scenario combination is benchmarked against international thresholds for green hydrogen certification, particularly the CertifHy threshold (≤4.4 kg CO2-eq. per kg H2, corresponding to an electricity carbon intensity of 0.077–0.099 kg CO2-eq. per kWh for PEM electrolysis, depending on LHV efficiency in different scenarios).78 A full listing of grid integration cost thresholds, scenario scaling factors, and emission factors is provided in Note S2 and Tables S1–S3.

Other key feedstock costs are differentiated by source and region based on scenario-specific projections:

• Natural gas: regional cost trends (e.g., North America, Europe, China, Russia, and Japan) are used, with global averages applied to countries lacking such data.88

• Biomass: divided into lignocellulosic and wet biomass categories for technology-specific input type. Where available, country-specific costs are applied; otherwise, regional averages are used.89

• Nuclear, CSP electricity and heat: only considered for countries with operational or planned infrastructure. Country-level LCOE estimates are drawn from recent IEA and literature sources.90,91

All energy and feedstock costs are dynamically linked to the respective scenario narratives and evolve through 2050 in line with global market trends and policy developments.

2.2.6 CAPEX learning curve. CAPEX data for each LCF technology are primarily drawn from peer-reviewed literature and industry reports, reflecting representative scales for commercial or near-commercial plants.92 Where available, process modelling studies using Aspen Plus or comparable tools are prioritized20 and costs are calibrated to the standardized plant capacity assumed in this analysis (100 MW fuel output on an LHV basis, if not specifically mentioned).

For future years (2030 and 2050), in the absence of direct projections, CAPEX values are estimated using a learning curve model, which captures the effect of technological progress over time.93,94 This approach assumes that unit capital costs decline as cumulative global installed capacity increases, with each doubling in deployment associated with a fixed percentage reduction known as the learning rate (LR). This “learning-by-doing” methodology is widely applied for cost forecasting in energy and industrial systems.74,93

The learning curve is expressed as follows:

 
image file: d5ee05591a-t9.tif(8)
 
LRx,t = 1–2λx,t (9)
where CAPEXx,t, CAPEXx,0 are the CAPEX of technology x in year t and base year, respectively [EUR per kW], Ix,t and Ix,0 are the cumulative global installed capacity of technology x in year t and the base year, respectively [MW per year], λx,t is the learning index, derived learning rate LRx,t [—].

Learning rates (LRx,t) are technology- and scenario-specific. Where empirical values are not available, learning rates are estimated based on technology maturity (indicated by TRL) and analogies to similar technologies.7,19,94 Specifically:

image file: d5ee05591a-t10.tif
Cumulative global capacity projections for each LCF pathway are aligned with scenario-specific deployment forecasts from the IEA and REMIND models, ensuring consistency with the broader decarbonization trajectories defined in Table 2. All CAPEX estimates are expressed in constant 2024 EUR.94

2.2.7 Country-specific fixed operating and maintenance costs (FOCs). FOCs are estimated as a percentage of CAPEX per year (rx,y) for each technology and adjusted for regional labor cost differences.25 For each country and technology, rx,y is scaled using the ratio of national to OECD-average hourly wages, ensuring consistency with international labor cost structures:
 
image file: d5ee05591a-t11.tif(10)
where rx is the FOC as a percentage of CAPEX/year for technology x, and Wh,y and Wh,ref are hourly wages in country y and the OECD average reference [EUR2024 per h], sourced from the International Labour Organization database (ILOSTAT).95 This method ensures that labour-intensive components of O&M are accurately reflected in country-specific LCF production costs.
2.2.8 Dynamic country–technology–time specific WACC. To reflect real-world financing conditions for LCF deployment, the WACC is dynamically estimated for each technology, country, and time step. This approach captures both the regional investment risk and technology-specific maturity, ensuring that financial assumptions evolve consistently with global deployment experience. The baseline formulation is as follows:28
 
image file: d5ee05591a-t12.tif(11)
where image file: d5ee05591a-t13.tif and image file: d5ee05591a-t14.tif represent the equity and debt shares, respectively, and Ke and Kd are the costs of equity and debt. A baseline WACC value of 8% is assumed for 2024, consistent with existing benchmarks,13,14,96 and subsequently adjusted through the (i) country-specific financial risk (country risk premium, credit spreads, and debt/equity structures) and (ii) technology-specific maturity (declining premiums with TRL advancement and global deployment scale).

The resulting dynamic WACC (WACCx,y,t) for each country, technology, and year is expressed as follows:

 
WACCx,y,t = WACCbase × fwacc,x(x, t) × fwacc,y(y) (12)
where fwacc,y(y) captures the normalized country-level risk and fwacc,x(x, t) reflects technology maturity and learning effects. This approach ensures internally consistent financial assumptions across countries, technologies, and scenarios. All detailed derivations, coefficients, and parameterizations are provided in Note S2.

2.2.9 Uncertainty analysis. To capture the variability in techno-economic outcomes and ensure robustness across future developments, we conduct a Monte Carlo simulation for each technology-country-scenario combination. This approach enables the systematic propagation of uncertainty throughout the entire LCF production and supply chain, including sequential process stages, multi-product allocation, and region-specific parameters. We identify key input variables that significantly influence the LCOF and assign probabilistic distributions based on precedent in the literature.97,98 A broader range of uncertainty is applied to future years (2030 and 2050) to reflect increasing unpredictability in technology evolution, market conditions, and policy environments.99 Each simulation is run 1000 times, with parameter values sampled from the specified distributions and used to compute the resulting LCOF using the full techno-economic model. The distributions and ranges applied for each input parameter are summarized in Table S4.
2.2.10 Methodology for the transport cost assessment. Substantial LCF requirement of Europe in the near-term is expected as it is a forerunner in decarbonization worldwide and has limited amount of additional low-carbon energy potential in these regions. To evaluate the economic viability of hydrogen and synthetic fuel delivery to Central Europe (represented by Basel, Switzerland), we develop a comprehensive bottom-up transport cost model that covers multiple fuel carriers, transport modes, infrastructure constraints, and route configurations.26,37 The model is implemented in Python and combines spatial, technical, and economic parameters to compute least-cost delivery pathways from each origin country.

We consider five hydrogen carriers: compressed hydrogen (CH2), liquid hydrogen (LH2), ammonia (NH3), methanol (MeOH), and liquid organic hydrogen carriers (LOHC), each matched with technically suitable transport modes: truck, rail, ship, barge, and pipeline. Transport costs are computed for each carrier–mode–country combination in both land-based and maritime access configurations.

For each pathway, the total transport cost per unit of delivered hydrogen (CSC) is calculated as the sum of four key components:

 
CSC = Ccompose + Ctransport + Cdecompose + Cstorage (13)
where Ccompose is the cost of converting hydrogen into the selected carrier (e.g., liquefaction and synthesis), Ctransport is the mode-specific transport cost based on the total distance and carrier mass, Cdecompose is the reconversion cost (e.g., cracking NH3 or dehydrogenating LOHC), if applicable Cstorage is the carrier-specific, time-dependent storage cost during transit.

For each origin country, the model determines whether the country is land-connected or maritime-accessible. Two route modes are defined:

• Land-based routes: direct overland transport to Basel, Switzerland, using truck, rail, or pipeline depending on the distance and mode constraints.

• Maritime routes: multi-segment logistics chains consisting of:

(1) Inland transport from the capital city to the representative domestic port

(2) Sea transport to the port of Antwerp

(3) Final inland delivery from Antwerp to Basel (by truck, rail, pipeline, or barge).

Transport distances are extracted from an origin-destination database100 and divided into segments as needed. The least-cost transport mode is selected for each segment and subjected to maximum operational distances (e.g., 1000 km for trucks, 2000 km for rail, 4000 km for pipelines, and 1500 km for barges). Pipelines are only considered for compressed hydrogen (CH2) within European countries, and barges are only allowed for countries with major inland waterway infrastructure (e.g., Germany, the Netherlands, and France).

Carrier-specific conversion, storage, and reconversion costs are drawn from recent literature and interpolated for future years (e.g., 2024–2050) to reflect technology learning. These values are scaled by round-trip energy efficiency factors to capture effective hydrogen delivery cost per kg H2. Transport costs for each mode are modelled as linear functions of distance, with mode- and carrier-specific coefficients for each year. The model also allows for scenario-specific sensitivity analysis, such as increased pipeline or ship costs. The optimal carrier–mode pair is selected per country based on the minimum total delivery cost to Basel. A detailed schematic of the modelled transport configurations is provided in Fig. S1, and full parameter tables and assumptions are included in Note S3 and Table S5.

3 Results

Here, we first show the costs for grid-connected and off-grid LCFs worldwide (Section 3.1), starting with hydrogen and PtX fuels. Next, global cost trajectories and component analysis are provided for aggregated fuel categories (Section 3.2). Afterwards, we discuss the most cost-beneficial locations for LCF production (Section 3.3). In addition, the transport of hydrogen and ammonia to Europe is analysed (Section 3.4). Finally, we provide a comprehensive sensitivity analysis (Section 3.5).

3.1 Global cost landscape for PEM hydrogen and FT fuels

To illustrate the main spatial and scenario cost drivers that propagate across the wider fuel portfolio, Fig. 3 presents the global distribution of LCOH and LCOF of PEM-DAC-based Fischer–Tropsch kerosene production, modelled for both off-grid and grid-connected PEM electrolysis and RWGS-FT synthesis pathways. Results are provided for the reference year 2024 and for projections to 2050 under three scenarios, BAU, 2 °C, and 1.5 °C climate targets. All costs are expressed in EUR2024 per kWh (hereafter EUR per kWh), with approximate conversions to EUR per kg H2 noted for reference. For each fuel, the relevant energy basis applies (e.g., LCOE in EUR per kWh electricity, LCOH in EUR per kWh H2, and LCOF of kerosene in EUR per kWh kerosene, unless stated otherwise). Colour scales are unified across all years and scenarios for each product, allowing the direct comparison of absolute costs and spatial gradients between scenarios.
image file: d5ee05591a-f3.tif
Fig. 3 Global maps of off-grid and grid-connected PEM hydrogen and RWGS-FT kerosene production costs. Panels (a) and (c) show off-grid and grid-connected PEM hydrogen LCOH, respectively; panels (b) and (d) show off-grid and grid-connected PEM-DAC-RWGS-FT kerosene LCOF, respectively. Each panel presents results for the reference year 2024 and 2050 under BAU, 2 °C, and 1.5 °C scenarios. Costs are shown in EUR2024 per kWh, with approximate EUR per kg H2 values discussed in the text.

In 2024, off-grid PEM hydrogen production remains costly in most regions, with LCOH generally falling in the range of 0.10–0.18 EUR per kWh (3.3–6.0 EUR per kg H2). Only a few highly favourable areas—such as parts of North Africa, the Middle East, Australia, and southern South America—achieve lower costs, reaching down to 0.06–0.08 EUR per kWh (2.0–2.7 EUR per kg H2), but values below 0.07 EUR per kWh (2.3 EUR per kg H2) are extremely rare and geographically limited. Off-grid RWGS–FT kerosene production shows a similar spatial pattern but with even higher costs, predominantly 0.20–0.40 EUR per kWh and only the very best locations achieving values near 0.15 EUR per kWh.

By 2050, technological learning and falling renewable electricity prices drive notable cost reductions across all scenarios. Under the BAU trajectory, the off-grid LCOH for clusters is around 0.08–0.14 EUR per kWh (2.7–4.7 EUR per kg H2), while the off-grid LCOF for kerosene is typically 0.20–0.30 EUR per kWh. Under the 2 °C scenario, off-grid hydrogen drops to 0.10–0.15 EUR per kWh (3.3–5.0 EUR per kg H2) and kerosene to about 0.20–0.30 EUR per kWh in most favourable areas. The 1.5 °C pathway results in the greatest improvements: in the very best sites, off-grid PEM hydrogen reaches 0.06–0.08 EUR per kWh (2.0–2.7 EUR per kg H2), but most regions see typical costs of 0.10–0.13 EUR per kWh (3.3–4.3 EUR per kg H2), with a global median around 0.11 EUR per kWh (3.7 EUR per kg H2). For off-grid RWGS–FT kerosene, the lowest costs are 0.15–0.18 EUR per kWh, while the global median remains near 0.20–0.25 EUR per kWh.

Grid-connected configurations offer somewhat stronger cost competitiveness, especially under aggressive decarbonization scenarios. In 2024, grid-connected LCOH in industrialized regions is generally around 0.10–0.15 EUR per kWh (3.3–5.0 EUR per kg H2). By 2050, under the 1.5 °C scenario, grid-connected hydrogen costs fall to about 0.07–0.10 EUR per kWh (2.3–3.3 EUR per kg H2) in regions with the cheapest and cleanest electricity, with the global median near 0.10 EUR per kWh (3.3 EUR per kg H2). Grid-connected RWGS-FT kerosene shows similar trends: minimum values are 0.15–0.18 EUR per kWh, while most regions fall within 0.18–0.25 EUR per kWh.

These global cost patterns mainly reflect differences in renewable energy resource availability, the pace of power grid decarbonization, and regional financial conditions, particularly the WACC. For example, countries such as Chile, Morocco, and Australia combine high solar and wind resource potential with rapid grid decarbonization and relatively low investment risks, enabling 2050 grid-connected hydrogen costs to reach 0.07–0.08 EUR per kWh (2.3–2.7 EUR per kg H2) under the 1.5 °C scenario. In contrast, regions with weaker renewable resources or higher financing costs, including Japan, many sub-Saharan African nations, and parts of South Asia, retain higher costs, often above 0.12 EUR per kWh (about 4.0 EUR per kg H2) for hydrogen and 0.22 EUR per kWh for kerosene. North African and Iberian countries benefit from a combination of excellent solar resources and improving investment conditions, while parts of Eastern Europe and Latin America show intermediate competitiveness due to a mix of moderate resource quality and financial risk.

The projected 2050 LCOH for grid-connected systems, typically 0.07–0.10 EUR per kWh (2.3–3.3 EUR per kg H2), aligns with recent techno-economic assessments for optimized electrolysers operating under decarbonized grid conditions. Because the model uses levelized generation costs (rather than end-user market prices), grid-connected hydrogen is more competitive than in studies assuming higher grid prices. Likewise, projected 2050 grid-connected RWGS–FT kerosene costs (0.15–0.18 EUR per kWh in the best cases) are consistent with recent synthetic aviation fuel studies, supporting the economic viability of the large-scale PtL jet fuel under strong climate actions. Country-level LCOF maps for all technologies are provided in Fig. S6–S32, illustrating how techno-economic and geographic factors combine to shape distinct global cost patterns for each technology.

3.2 Global cost trajectories and component analysis

Fig. 4 presents global cost trajectories, country distributions, uncertainty density curves, and component breakdowns for hydrogen and kerosene production technologies under three climate policy scenarios (BAU, 2 °C, and 1.5 °C) from 2024 to 2050.
image file: d5ee05591a-f4.tif
Fig. 4 Global cost trajectories and cost component breakdowns for hydrogen and kerosene production technologies across climate scenarios. (a) and (c) Time series of median levelized costs for hydrogen and kerosene production technologies from 2024 to 2050 across BAU, 2 °C, and 1.5 °C scenarios. Left panels show cost trajectories with uncertainty bands representing Monte Carlo parameter uncertainty (10th–90th percentile). Middle panels display 2050 cross-country cost distributions as violin plots, with median and percentile markers. Right panels show Monte Carlo parameter uncertainty distributions for 2050 with density curves and median indicators. (b) and (d) Stacked-bar breakdowns of cost components for hydrogen and kerosene technologies under 2024 and 2050 scenarios. Hydrogen pathways include green H2 (electrolysis), pink H2 (nuclear-assisted), blue H2 (fossil with CCS), turquoise H2 (pyrolysis), and bio H2 (biomass-based). Kerosene pathways include solar, bio, and power-to-liquid. Bars show the sum of country-wise median component costs. Error bars represent the cross-country variation (10th–90th percentile) in total costs. Cost components include CAPEX, O&M, electricity, heat, feedstocks, CO2 feedstock & storage, H2 feedstock & storage, and other components. Shaded reference bands indicate conventional SMR hydrogen costs (0.027–0.054 EUR per kWh)42,87 and current jet fuel costs (0.049–0.052 EUR per kWh).102

Panels (a and b) present the global evolution of hydrogen production costs across scenarios, highlighting substantial heterogeneity across pathways. Electrolysis-based green hydrogen (PEM, AE, SOEC) shows the most pronounced cost reductions, with median levelized costs falling from ∼0.10–0.15 EUR per kWh in 2024 to ∼0.03–0.05 EUR per kWh by 2050 under stringent climate scenarios. These 2024 medians (3.3–5.0 € per kg H2 on an LHV basis) are in line with established benchmarks, e.g., the IEA reports renewable hydrogen costs of USD 3–12 per kg with 9% WACC, and the Hydrogen Council estimates of USD 4.5–6.5 per kg.101,102 Potential differences versus any individual benchmark mainly reflect electricity price and capacity-factor assumptions, system boundaries (e.g., inclusion of grid fees/taxes and compression/storage), and WACC factors. Country-level cost distributions remain broad, particularly for PEM and AE, due to significant variations in renewable and grid electricity prices across countries. Correspondingly, parameter uncertainty distributions (right panels) narrow and converge under the 1.5 °C scenario, indicating increasing technological maturity and convergence in cost performance across electrolysis technologies. Despite similar cost trajectories, the underlying cost structures differ markedly. PEM and AE remain electricity-dominated throughout, with electricity accounting for the largest share of total costs in both 2024 and 2050. SOEC, in contrast, is primarily driven by CAPEX and REPEX. Its future cost reductions stem largely from capital cost learning and lifetime extension.

Pink hydrogen technologies (HTSE and CuCl) exhibit more modest cost declines, from ∼0.18 to ∼0.06–0.08 EUR per kWh by 2050, constrained by high CAPEX, REPEX, and nuclear heat cost. In contrast, blue hydrogen pathways (SMR + CCS, ATR + CCS, and CLR) and turquoise hydrogen (M_PYR) can achieve median costs that are comparable to or even below the current SMR hydrogen benchmark (0.027–0.054 EUR per kWh)41,88 by 2050, particularly under ambitious climate scenarios. Their total costs are primarily determined by CAPEX and natural gas input, with CCS or pyrolysis-related expenses constituting a smaller share at low-cost cases. Biohydrogen (TG + CCS) can also reach cost ranges overlapping with SMR hydrogen when low-cost biomass is available, with cost structures dominated by biomass feedstock.

Panels (c and d) report analogous results for kerosene LCOFs relative to the current fossil jet fuel benchmark (0.049–0.052 EUR per kWh).103 Bio-kerosene technologies (TG-FT, HTL, HVO, and B_PYR) achieve the lowest median costs in 1.5 °C 2050 (0.04–0.14 EUR per kWh), with some cases approaching fossil parity where low-cost biomass and hydrogen are available. These routes are primarily influenced by CAPEX, upgrading (hydrogen), and especially biomass feedstock costs, which drive substantial cross-country variability. ST-FT and power-to-liquid (RWGS-FT, RWGS-MeOH) both achieve steep cost drops to ∼0.18–0.20 EUR per kWh by 2050, fueled by CAPEX learning, solar field and process efficiency gains, and lower green hydrogen and CSP costs. These synthetic routes are differentiated by the CO2 source: they predominantly use DAC CO2 (20–25% of cost), but can substitute up to 25% of the carbon cost with biogenic CO2. Across all pathways, more ambitious climate scenarios drive moderate cost reductions and greater convergence in parameter uncertainty and global geographical variation, as shown by narrowing density curves and shorter error bars (10th–90th percentile range of country cost distribution).

Our modelled cost ranges for green hydrogen and PtX fuels, both for current and 2050 scenarios, align well with recent literature benchmarks, including PEM electrolysers,71,104 AE,71,105,106 SOEC,107,108 and DAC-based PtL fuels combined with PEM hydrogen.75,109,110 Collectively, these findings underscore that reaching cost parity with incumbent fossil-based fuels will require sustained technological innovation, robust policy support to de-risk investments, and strategic deployment within regions offering optimal renewable resources and favourable financial conditions. Detailed analyses for diesel, methanol, DME, ammonia, and methane production pathways are provided in Fig. S5.

3.3 Global green grids and economic production locations

Fig. 5 presents country-level breakdowns of levelized costs and cost components for PEM green hydrogen and synthetic kerosene (PEM-DAC-RWGS-FT) among countries meeting green-grid eligibility thresholds (≤0.083 kg CO2 per kWhe in 2030 and ≤0.099 kg CO2 per kWhe in 2050) under the 1.5 °C scenario. In 2030 (Fig. 5a and b), countries with abundant renewable resources and high renewable grid shares, such as China (0.074 EUR per kWh hydrogen), Chile (0.078 EUR per kWh), Denmark (0.075 EUR per kWh), Sweden (0.087 EUR per kWh), and the Netherlands (0.093 EUR per kWh), achieve notably low LCOH, driven primarily by favourable renewable electricity prices. Synthetic kerosene costs (panel b) closely track hydrogen prices, as the hydrogen feedstock (light blue bars) dominates the overall cost structure, followed by CO2 from direct air capture (DAC; light orange). However, country-specific CAPEX, FOC, and DAC costs occasionally shift rankings. Countries characterized by high WACC, such as Venezuela, Cuba, and Argentina, or elevated labour costs, including Switzerland, Norway, and Germany, exhibit correspondingly higher kerosene LCOFs.
image file: d5ee05591a-f5.tif
Fig. 5 Global costs and cost-component breakdowns for green hydrogen (PEM electrolysis) and synthetic kerosene (PEM-DAC-RWGS-FT) in green-grid-eligible countries under the 1.5 °C scenario. (a) Levelized cost of hydrogen (LCOH) and cost-component breakdown for PEM electrolysis in 2030. (b) Levelized cost of synthetic kerosene (LCOF) via the PEM-DAC-RWGS-FT pathway in 2030. (c) LCOH and cost-component breakdown for PEM electrolysis in 2050. (d) LCOF for PEM-DAC-RWGS-FT kerosene in 2050. Countries are ranked by the total production cost (EUR per kWh, low to high) and represent the top 30 economies by GDP among green-grid-eligible nations. Green-grid eligibility criteria includes a carbon intensity of ≤0.083 kg CO2-eq. per kWh in 2030 and ≤0.099 kg CO2-eq. per kWh in 2050. Bar segments show contributions from electricity, CAPEX, FOC, and other costs. The complete country rankings for all green-grid-eligible nations are provided in Fig. S33.

By 2050 (Fig. 5c and d), improvements in PEM efficiency and expanded renewable electricity deployment enable more countries to meet green-grid eligibility thresholds. Middle Eastern producers, including the United Arab Emirates, Saudi Arabia, and Qatar, emerge with the lowest global hydrogen and kerosene costs. Conversely, European nations with high labour costs (e.g., Finland, Switzerland, and Norway), African countries with elevated WACC values (e.g., Gabon, Congo, and Ethiopia), and Japan, due to its higher renewable electricity prices, remain among the highest cost producers. Across all periods and regions, hydrogen costs decisively influence kerosene pricing, with regional variations in investment conditions, renewable electricity costs, and DAC expenses significantly impacting country-specific competitiveness.

Fig. 6 illustrates the evolving global landscape of cost-competitive hydrogen and synthetic kerosene (SAF) production technologies across future scenarios. Panel (a) shows primary (solid) and secondary (hatched) hydrogen production technologies within 20% of the minimum cost. In 2024, blue hydrogen dominates industrialized and fossil-rich regions, while biogenic hydrogen prevails in biomass-rich countries, reflecting the availability of low-cost biomass supply chains and the competitiveness of biomass-to-hydrogen conversion in regions with favourable feedstock economics. Under the BAU 2050 scenario, green hydrogen becomes competitive in renewable-rich regions including several EU countries, Australia, and Canada, though blue hydrogen remains primary globally. Pink hydrogen emerges as competitive in nuclear-intensive countries. Under the 2 °C 2050 scenario, green and turquoise hydrogen significantly expand their cost-competitive reach across Europe, North America, and Australia. Under the 1.5 °C 2050 scenario, turquoise hydrogen largely displaces blue hydrogen as the most economic fossil-based option, while green hydrogen further expands its competitiveness to regions like Canada, Germany, Spain, and Morocco. Importantly, biogenic hydrogen remains the lowest cost option across a wide set of biomass-abundant countries (including China, Brazil, and many countries in Latin America and Africa), indicating that bio-based hydrogen can be a cost-leading component of regional hydrogen portfolios where sustainable biomass supply is available. At the same time, the contribution of biogenic hydrogen at a scale is expected to be constrained by sustainable feedstock availability, competing biomass uses, and supply-chain deployment limits.111,112


image file: d5ee05591a-f6.tif
Fig. 6 Global cost competitiveness and dominant production technologies for hydrogen and synthetic kerosene across future scenarios. (a) World maps showing the primary (solid colour) hydrogen production technology with the lowest levelized cost, and secondary options (hatched overlays) within 20% of the minimum cost for ref 2024, BAU 2050, 2 °C 2050, and 1.5 °C 2050 scenarios. Secondary tech 1, 2, and 3 denote the second-, third-, and fourth-lowest cost technologies, visualized as different hatch patterns; if multiple technologies are competitive, several hatches may overlap in the same country. (b) Cost-component breakdowns for hydrogen production pathways in selected countries (Australia and Brazil) under BAU and 1.5 °C 2050 scenarios. (c) World maps showing the primary (solid colour) and secondary (hatched) synthetic kerosene (SAF) production technologies within 80% of the lowest cost across all scenarios. As in panel (a), secondary tech 1–3 represent the next-best options in the ascending cost order. HVO is excluded from mapping due to its low cost but limited feedstock potential. (d) Cost-component breakdowns for kerosene (SAF) production pathways in Australia and Brazil under BAU and 1.5 °C 2050.

Fig. 6(c) similarly maps SAF production technologies, considering options within an 80% cost margin. HVO/HEFA is excluded from this comparison because it is due to its significantly lower cost, commercially mature outlier, and limited scalability constrained by waste oil availability; including it would dominate the near-term cost ranking while providing limited insight into scalable alternatives.99 In 2024, biogenic SAF pathways (HTL, TG-FT, and B_PYR) dominate globally, highlighting that multiple bio-based conversion routes beyond HVO/HEFA are cost-competitive across global in the near term.76,79,113 This broad competitiveness reflects comparatively mature conversion technology in biofuel pathways and reduced exposure to electricity price and grid decarbonization constraints relative to PtL routes, particularly in regions where biomass is locally available at low cost. Solar SAF (SR-FT and ST-FT) emerges only as a secondary option in high-insolation regions such as the USA, China, Spain, and Australia. By BAU 2050, biogenic SAF maintains primacy, but power-to-liquid (PtL: RWGS-FT, RWGS-MeOH) technologies become increasingly competitive as secondary options in Saudi Arabia, Australia, and parts of Europe. Under more stringent climate targets (2 °C and 1.5 °C 2050), PtL kerosene becomes dominant in renewables-rich countries, benefiting from declining renewable electricity costs. Meanwhile, advanced biogenic SAF technologies remain competitive, whereas solar SAF pathways fall behind due to limited cost improvements.

Fig. 6 panels (b) and (d) provide detailed cost breakdowns for Australia and Brazil, selected for their contrasting renewable and biomass resource profiles. In Australia, PEM electrolysis achieves highly competitive hydrogen costs under the 1.5 °C scenario, comparable with biogenic and blue hydrogen pathways. Conversely, in Brazil, biogenic and blue hydrogen consistently remain cheaper due to abundant local biomass and fossil resources. For synthetic kerosene, biomass-based pathways (TG-FT) remain most economical in biomass-rich Brazil. However, in Australia, solar and PtL routes significantly narrow the cost gap by 2050 under the 1.5 °C scenario due to decreasing renewable electricity prices.

The analysis underscores clear geographic and scenario-dependent patterns in fuel technology economics.114 Renewable-rich regions, notably the Middle East and Australia, maintain advantages in electrolysis-based hydrogen, while biomass-abundant regions retain strong positions in biogenic SAF production.75,76,115 Crucially, grid decarbonization emerges as an essential enabler: by 2050, under the 1.5 °C scenario, over 90% of countries achieve strict green-grid thresholds, highlighting strong interdependencies between electricity and fuel sectors.70,116,117 The growing prominence of emerging technologies, particularly turquoise hydrogen and PtL kerosene, emphasizes the strategic importance of technology diversification and resilient energy portfolios to achieve globally cost-effective, LCF systems.118–120 At the same time, the persistence of cost-leading bio-based options across many regions reinforces that a balanced LCF strategy must jointly consider cost competitiveness, sustainability and scalable feedstock potential.

3.4 Global green hydrogen transport to Europe

Fig. 7 presents the spatially explicit, country-level delivered cost of green hydrogen to Basel, Switzerland, under two scenarios: (a) a 2024 baseline without dedicated European pipeline infrastructure and (b) a 2050 scenario with full backbone pipeline integration. Overlaying these delivery routes with global PEM electrolysis costs (see Fig. 3c and 5c) highlights the strong interplay between local production economics and transport logistics, as well as how infrastructure evolution reshapes the geography of competitive imports.
image file: d5ee05591a-f7.tif
Fig. 7 Global hydrogen production and transport cost analysis with optimal delivery pathways to Europe. (a) Map of the lowest cost hydrogen delivery routes to Basel, Switzerland, in 2024 (without a dedicated EU pipeline infrastructure) and (b) in 2050 (with an integrated European hydrogen backbone pipeline). Each symbol represents the origin country and the cost-optimal transport carrier and mode selected for delivery, including compressed hydrogen (CH2), ammonia (NH3), methanol (MeOH), and respective modes (truck, rail, ship, and pipeline). Colour shading indicates the total delivered cost (the local levelized cost of hydrogen [LCOH] plus optimized transport cost), shown in both EUR per kg H2 (left axis) and EUR per kWh (right axis). Insets detail the European region.

In 2024, delivered costs to Basel are influenced almost equally by electrolyser system costs and by the choice and distance of the transport route. The lowest cost deliveries come from nearby European suppliers, typically in the range of about 5–6 EUR per kg H2 (0.15 to 0.18 EUR per kWh). These flows are dominated by compressed hydrogen (CH2) delivered by truck or ammonia (NH3) transported by rail, reflecting the lack of dedicated cross-border pipelines. While these European suppliers have only moderate LCOH values of 0.07 to 0.09 EUR per kWh, their proximity minimizes logistical energy use and handling costs. In contrast, global best-in-class production locations such as the Gulf States and Australia achieve LCOH values below 0.05 EUR per kWh (about 1.7 EUR per kg H2), yet still deliver to Basel at 7–10 EUR per kg H2, with some very long routes exceeding 10 EUR per kg H2. The 2024 map therefore reveals a distinct trade-off: the absolute lowest LCOH locations are not the lowest cost exporters to Switzerland once transport is included.

By 2050 (panel b), with the integration of a European hydrogen backbone pipeline, the spatial cost structure shifts substantially. Intra-European delivery costs fall to around 1.7 to 2.5 EUR per kg H2 (0.05 to 0.08 EUR per kWh), even for countries that still have moderate LCOH values. Eastern and Southeastern Europe, which are less competitive in pure production cost terms, become highly attractive suppliers because pipeline transport offers both the low marginal energy use and high throughput capacity. The reach of competitive supply also expands southwards, with North African countries such as Morocco and Egypt delivering at around 2.0 to 2.5 EUR per kg H2, benefiting from strong renewable resources and improved infrastructure links into the European network. Intercontinental routes, primarily shipping hydrogen as methanol (MeOH) or ammonia, continue to carry a substantial cost penalty; even in 2050, they typically arrive at 2.5 to 4.0 EUR per kg H2, with the longest distances exceeding 4.0 EUR per kg H2.

It is important to emphasize that these results present a purely supply-side optimization, assuming full export availability from all producing countries to Switzerland. In reality, global hydrogen trade will face strong competition from domestic and regional demand in low-cost producing regions, particularly those with ambitious decarbonization targets of their own.67

For example, Middle Eastern or North African hydrogen that appears as a low-cost import option for Switzerland or Europe in Fig. 7 may in practice be partially or entirely absorbed by local industry, neighbouring markets, or long-term offtake agreements. This competition for supply could reduce the actual volumes available for European imports and shift the cost hierarchy among feasible suppliers.26,121 Furthermore, political stability, contractual frameworks, and strategic partnerships will likely influence sourcing as much as technical cost metrics.121,122 Finally, the actual delivered cost will also depend strongly on the scale and design of transport infrastructure; the results here should be interpreted as a reference case for global delivery to Europe, not a realized project blueprint.

3.5 Sensitivity analysis

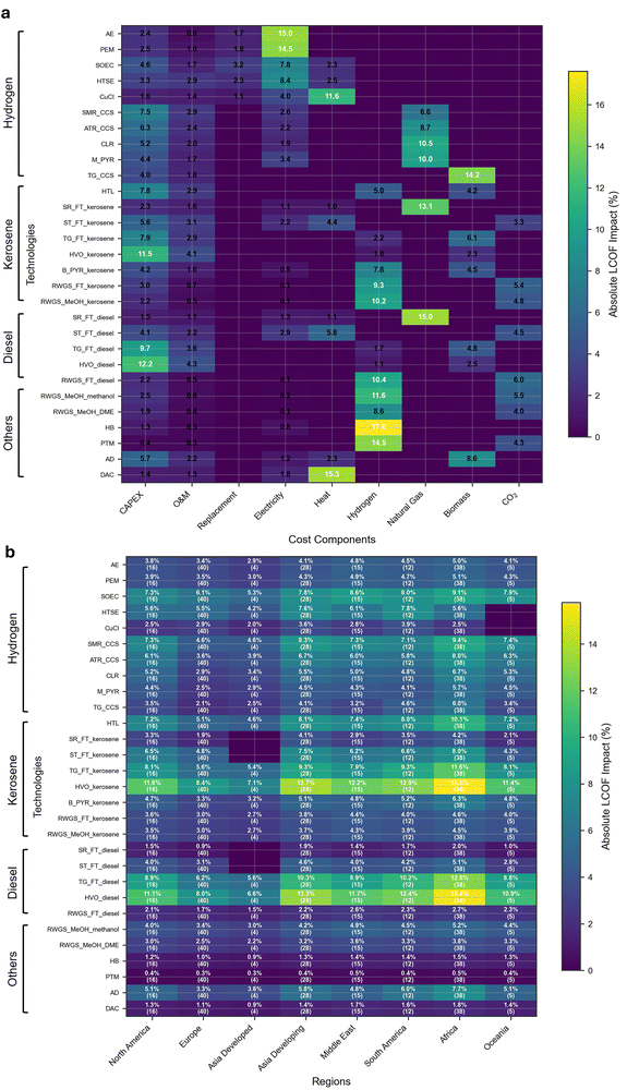
Fig. 8a presents the global median sensitivity of 30 LCF pathways (counted as single fuel pathways) under the 2 °C–2050 scenario to 20% reductions in individual cost components. Among hydrogen pathways, AE and PEM electrolysis show the strongest response to electricity prices due to lower conversion efficiencies for water electrolysis, with −15.0% and −14.5% LCOF impacts, respectively, while SOEC and HTSE also display notable but smaller electricity sensitivities. Natural-gas-based hydrogen routes (SMR_CCS, ATR_CCS, CLR, and M_PYR) are dominated by natural gas price sensitivity, with impacts ranging from 8 to 11%, whereas TG_CCS, as a biomass-derived pathway, is instead driven by biomass price fluctuations (14.2%). For liquid fuels, kerosene and diesel pathways diverge: SR_FT fuels are most sensitive to natural gas input costs (up to 13.1%), while ST_FT, TG_FT, and HVO variants are primarily CAPEX-driven, showing sensitivities between 6 and 12%. In contrast, pyrolysis (B_PYR_kerosene), RWGS-FT, and RWGS-MeOH routes are highly exposed to upstream hydrogen costs (8–11%), with RWGS routes additionally showing non-negligible dependence on CO2 price (≈4–6%). Among “other” fuels, RWGS_MeOH_DME, green ammonia (HB), and power-to-methane (PTM) are also dominated by hydrogen price impacts, in the 9–17% range. Across the portfolio, capital expenditure remains a critical cost driver for certain technologies (HVO_diesel 12.2%, TG_FT_diesel 9.7%, HTL 7.8%), highlighting that financing and investment costs continue to shape competitiveness even in mature deployment scenarios.
image file: d5ee05591a-f8.tif
Fig. 8 Sensitivity analysis of LCF production technologies across cost components and regional financing risks, for the 2 °C 2050 scenario. (a) Median absolute LCOF impact (%) from a −20% reduction in individual cost components, showing the dominant cost drivers for each technology across 151 countries. (b) Median absolute LCOF impact (%) from a −20% WACC reduction by the geographic region, with country sample sizes shown in parentheses. Regional groupings follow the definitions used in this study: “Asia Developed” includes Japan, South Korea, Singapore, and Brunei (high-income Asian economies122); all other Asian countries are categorized as “Asia Developing”.

Panel (b) shows that the impact of reducing WACC varies by technology type and regional financing conditions. In Africa and South America, Fischer–Tropsch synthesis and hydrotreated biofuel technologies such as HVO_kerosene and HVO_diesel can experience LCOF reductions of up to 15.8% with a 20% decrease in WACC, while TG_FT_diesel reaches up to 12.8%. In Europe and North America, the LCOF reduction from a 20% WACC decrease is generally lower, typically in the 6–11% range for these technologies. In Asia Developing, the WACC sensitivity for FT and biofuel technologies can be as high as 12.4% (HVO_kerosene), with several other technologies exceeding 10%, indicating substantial potential for cost reductions as financial conditions improve. In contrast, electrolytic hydrogen technologies (AE and PEM) are less sensitive to WACC, with LCOF impacts generally in the 3–4% range in developed regions and up to 5–6% in Africa and South America, underscoring their robustness in locations with abundant renewable resources but less mature capital markets.

Additional sensitivity analysis is provided in the SI. Fig. S34–S55 presented tornado diagrams for all the technologies in Australia, the United States and China (selected to enable cross-country comparison), show that sensitivity patterns differ markedly by technology, region, and scenario. For technology specific sensitivity rankings and parameter contributions, readers are referred to Fig. S34–S55. Fig. S56–S58 show the global distribution of cost differences between our dynamic country-specific WACC approach and a unified 8% WACC baseline, which reveals significant geographic cost disparities, with production costs in high-risk countries exceeding the unified baseline by 20–40% due to elevated financing costs, while developed economies benefit from 10 to 20% cost reductions. This effect is the strongest for capital-intensive technologies like DAC-PEM-RWGS-FT and decreases over time as technology costs decline. Overall, these results indicate that effective strategies for deploying LCFs depend jointly on the underlying technology cost structure and the regional economic context. Electrolytic hydrogen technologies, especially AE and PEM, show strong cost resilience to financing conditions and rely primarily on the availability of low-cost renewable electricity. This makes them promising options for early deployment in regions with plentiful renewables, even where local financing costs are still high. In contrast, power-to-liquid and advanced biofuel technologies—which tend to have higher capital and feedstock cost contributions—see the greatest cost improvements as financing conditions mature. Regions such as Africa, South America, and Asia Developing, where WACC remains elevated, stand to benefit the most from improved financial terms, as reflected in the large reductions in LCOF for these pathways. Conversely, in Europe and North America where WACC is already low, further cost reductions are likely to come from continued innovation and scale-up that lower CAPEX and electricity costs, as additional financing improvements have comparatively smaller effects. Overall, these findings underscore the importance of aligning technology choice with local energy resource availability and macroeconomic conditions to maximize the cost-effectiveness of LCF deployment.

4 Discussion

In this section, we discuss first the results and the wider implications (Section 4.1), followed by the limitations of the methodology (Section 4.2).

4.1 Results

Our comprehensive global techno-economic assessment shows that the path to cost-competitive LCFs is determined by a complex interplay of technological, geographical, and financial factors. While ambitious climate scenarios and rapid technology learning can significantly reduce costs for several LCF pathways by 2050, important regional trade-offs and systemic barriers remain. These findings highlight the need for a nuanced interpretation beyond simple least-cost rankings.

First, the cost competitiveness of LCFs is unevenly distributed across and within countries. By 2050, grid-connected green hydrogen (PEM, AE, and SOEC), as well as blue, nuclear, and turquoise hydrogen, and PtL kerosene synthesized via RWGS-FT and RWGS-MeOH, will become primary or secondary pathways in many regions. Median levelized costs for green hydrogen will fall to 0.07–0.10 EUR per kWh and 0.15–0.18 EUR per kWh for PtL kerosene under favourable conditions. However, these cost reductions and transitions to LCFs depend on access to low-cost renewables, decarbonized grids, large-scale roll-out of infrastructure, and a declining WACC. Our spatial analysis highlights advantages for countries with excellent resources and robust financial systems, while a high WACC remains a barrier for large geographical areas in Africa, South America, and Asia.

Second, our results underscore the central role of financial de-risking in global LCF deployment. Monte Carlo uncertainty and sensitivity analyses reveal that, for many high-resource but high-risk countries, financing costs can be as influential as physical resource endowment in determining overall competitiveness. This is consistent with recent findings regarding the limited feasibility of African hydrogen exports to Europe in the absence of coordinated de-risking and international financial support.28 In regions with a high WACC, improved financing terms have a disproportionately positive effect, especially for capital-intensive technologies such as advanced biofuels and PtL pathways. In contrast, further cost reductions in mature markets with already low WACC will rely more on decreases in CAPEX and energy input costs.

Third, the pathway mix is strongly context-dependent. Biogenic routes are most appropriate where sustainable, low-cost biomass is available (such as Brazil and Indonesia), while nuclear- and fossil-based (blue and turquoise) hydrogen are projected to be major contributors in regions with established infrastructure and renewable resource endowments. Solar-to-liquid and other advanced pathways appear regionally or as secondary options where conditions permit. Many countries display technology uncertainty, with several pathways remaining competitive even by 2050. In the model results, turquoise hydrogen is the primary option across much of Russia, the Middle East, and Central Asia under both BAU and ambitious climate scenarios, highlighting its relevance wherever the cost-effective carbon management can be achieved. Nuclear-derived hydrogen is a leading pathway in parts of Europe (France and Sweden) and North America, reflecting both technological maturity and policy choices.

Fourth, the development of global LCF trade depends on both techno-economic factors and geopolitical considerations. Our transport cost modelling implies that proximity to demand and infrastructure integration, such as the European hydrogen backbone, are equally important as production costs for determining delivered fuel prices.26 By 2050, expanded European pipeline networks could fundamentally alter the balance between intra-European supply and long-distance imports. However, overreliance on imports from politically unstable or high-risk regions presents strategic risks. Our findings suggest that the lowest production costs do not always equate to secure or practical supply.

Fifth, it is essential to align LCF strategies with broader system-level decarbonization efforts. Scenario analysis highlights that deep decarbonization of the power sector is a critical enabler for cost-competitive grid-connected green fuels. By 2050, more than 90% of countries could achieve stringent green grid thresholds, but only if power sector transitions are implemented rapidly and effectively. Cross-sectoral integration, such as combining hydrogen production with grid services or leveraging local industrial synergies, can further enhance cost-effectiveness and system resilience. The infrastructure of fuel supply is also an important aspect that should be considered for system integration: the trade of hydrogen and carbon dioxide may require additional dedicated networks and end-use adaptations and infrastructure, whereas drop-in fuels (kerosene, diesel, ammonia, and methane) can leverage existing fuel logistics to a greater extent.123–125 These differences are not fully quantified as infrastructure investment in our TEA; a consistent system-level assessment including infrastructure and end-use adaptation costs is an important topic for future work.

Sixth, the results have direct implications for decarbonizing hard-to-electrify sectors and for how system-level planners and policymakers should sequence actions. The portfolio patterns identified here suggest that aviation fuels, long-distance shipping fuels, and industrial feedstocks will require regionally differentiated supply strategies, rather than a single globally dominant solution. For aviation in particular, our results indicate that bio-based SAF pathways can be cost-leading in biomass-rich regions, but their contribution is intrinsically constrained by sustainable feedstock availability and competing uses; this underscores the importance of sustainability governance and land use criteria embedded in emerging SAF certification schemes (e.g., restrictions on sourcing biomass from high carbon stock or high biodiversity areas).126,127 In parallel, electrofuels (PtL) become increasingly cost-competitive under deep power-sector decarbonization, but their climate value and policy eligibility depend on electricity carbon intensity and accounting rules and therefore require coherent power-sector transition planning alongside hydrogen/PtX scale-up and consistent certification schemes that ensure truly low-carbon and sustainable fuel production. Beyond CO2, planners should also recognize potential indirect climate effects in hydrogen supply chains, implying that deployment strategies should include leakage monitoring and technical standards as scale increases.128–131 Finally, many of the pathways highlighted as cost-competitive remain capital-intensive; hence, a stable, global carbon price framework is essential to incentivize these measures, while de-risking mechanisms, concessional finance, and stable regulatory frameworks can materially alter feasible adoption in high-resource but high-WACC regions.132,133 In this context, a complementary decision metric is the levelized cost of carbon abatement (i.e., cost difference divided by emissions difference),134,135 which can re-rank options relative to LCOF alone under a given carbon price signal; however, robust abatement-cost quantification requires systematically harmonized lifecycle emission factors across the full pathway set, which is considered outside the scope of the current work.

4.2 Limitations

Several limitations must be acknowledged to contextualize our findings. First, the assessment focuses on LCF production costs and does not account for market dynamics, price volatility, or the influence of trading barriers.85,136,137 These factors could cause substantial divergence between modelled costs and real-world prices, especially for grid electricity,85,138 hydrogen23 and emerging synthetic fuels.139,140 Moreover, our scenarios implicitly assume that the required technologies can scale up at the rates implied by the deployment trajectories, without major delays from supply chain constraints, manufacturing capacity, or project permitting. In reality, such bottlenecks can slow adoption and increase costs.121 We also assume that certification, standardisation, policy, and market frameworks evolve on similar timescales, which may not occur in practice and could delay market uptake.122 Finally, the model does not explicitly represent land-use competition and associated impacts from large-scale renewable energy deployment. For example, competition for suitable wind sites with other energy and non-energy uses could increase project costs or constrain available capacity.141

Second, our analysis is primarily conducted at the national level, which may obscure important sub-national differences in resource quality, infrastructure availability, and supply chain logistics.142 Future work should aim for higher spatial granularity, especially in large or diverse countries where regional disparities are significant.

Third, while our future scenario data reflect cumulative deployment scales and learning effects, we did not perform a detailed production potential or sustainable supply analysis.24 Actual feasible production volumes will be constrained by land, water, ecosystem, and social factors, and not all cheap options are scalable. For example, HVO appears as a very low-cost pathway but is limited by the availability of waste oil feedstock, illustrating that cost is not the only relevant criterion. Similarly, large-scale biofuel or renewable electricity projects could face competition for resources from other sectors, potentially increasing costs or shifting the geographical distribution of least-cost options.15,143 Explicit integration of sustainable feedstock potentials, land-use competition, and life-cycle environmental impacts remains a key research priority.142

Fourth, while this work focuses on techno-economic competitiveness, we do not report harmonized lifecycle GHG intensities or quantitative abatement costs across all 21 pathways. A consistent lifecycle comparison at this global scope would require systematically aligned assumptions that are not yet uniformly available across the full portfolio and allocation approaches for multi-product systems.144–146 These choices can materially affect whether an economically attractive pathway is also climate effective. This limitation is especially vital for biofuels, where lifecycle results can be highly sensitive to land-use and show wide uncertainty ranges in the literature, and for hydrogen supply chains, where leakage can create indirect warming effects.128,147,148 Future work should therefore prioritise harmonised, portfolio-consistent prospective LCA and abatement-oriented metrics to enable robust cross-pathway mitigation comparisons alongside cost.

In addition, while our dynamic WACC formulation advances beyond static discount rates, it is based on public proxies and scenario projections. Future refinement and validation using project-level investment data would further strengthen the credibility of financial risk modelling.28 Regarding carbon sources, our study includes both DAC and biogenic CO2, providing flexibility in line with evolving EU standards.8,23 Nevertheless, further research could explore hybrid strategies involving industrial CO2 or alternative supply chains, as well as their implications for overall system costs and sustainability.

5 Conclusions

This study establishes a comprehensive, spatially, and temporally resolved techno-economic framework for evaluating global LCF pathways under evolving technological, economic, and policy conditions. The integration of high-resolution resource data, learning-adjusted CAPEX, dynamic country- and technology-specific WACC, and robust scenarios and uncertainty analyses allows for the transparent identification of regional cost drivers and trade-offs.

Our results indicate that cost competitive LCF supply chains are feasible by 2050 for multiple pathways, but that the transition will be shaped by the following four system-level drivers that planners can act on. First, resource endowment and grid decarbonization jointly determine where electrolysis-based hydrogen and PtL fuels can be competitive at scale; therefore, power-sector transition planning is an enabling condition for large-scale electrofuel deployment. Second, sustainable biomass availability constrains scalability even where bio-based pathways are cost-leading, implying that biofuels, particularly SAF in biomass-rich regions, can play a critical role, but require stringent sustainability governance. Third, financing conditions are a first-order determinant of regional competitiveness: high WACC remains a structural barrier across large parts of Africa, South America, and Asia, so financial de-risking and stable policy frameworks are key to unlocking projects in high-resource regions. Fourth, infrastructure and trade integration shape delivered competitiveness and energy security, indicating that lowest production costs do not always translate into secure supply, especially under geopolitical and infrastructure constraints.

Finally, while this study focuses on techno-economics, effective net-zero decision-making also requires a coherent evaluation of life cycle climate performance and broader environmental impacts. Several pathways that are attractive on cost grounds may face life cycle uncertainties or sustainability risks, and abatement-cost metrics can therefore re-order priorities relative to costs alone. Future research should couple this global TEA framework with systematically harmonized prospective life cycle inventories and sustainability constraints across pathways and regions, enabling robust quantification of life cycle emissions, lock-in risks, and policy-relevant abatement costs.

Author contributions

Zipeng Liu: conceptualization, methodology, data curation, software, formal analysis, visualization, and writing – original draft. Tom Terlouw: software, methodology, and writing – review and editing. Patrick Frey: methodology and data curation. Christian Bauer: conceptualization, supervision, and writing – review and editing. Russell McKenna: supervision and writing – review and editing.

Conflicts of interest

There are no conflicts to declare.

Abbreviations

ADAnaerobic digestion
AEAlkaline electrolysis
APSAnnounced pledges scenario
ATR + CCSAutothermal reforming with carbon capture and storage
B_PYRBiomass pyrolysis and upgrading
BtXBiomass to X/biofuels
CAPEXCapital expenditure
CDSCredit default swap spread
CFCapacity factor
CH2Compressed hydrogen
CLRChemical looping reforming
CRFCapital recovery factor
CRPCountry risk premium
CSPConcentrated solar power
CuClNuclear thermochemical copper–chlorine cycle
DACDirect air capture
DMEDimethyl ether
ERPEquity risk premium
ESMEnergy system model
FOCFixed operation and maintenance cost
FTFischer Tropsch
GHGGreenhouse gas
HBHaber Bosch
HTLHydrothermal liquefaction and upgrading
HTSEHigh-temperature steam electrolysis
HVO/HEFAHydrotreated vegetable oil/hydroprocessed esters and fatty acids
IAMIntegrated assessment model
IEAInternational energy agency
ILOSTATInternational labour organization database
LCALife cycle assessment
LCFLow carbon fuel
LCOELevelized cost of electricity
LCOFLevelized cost of fuel
LCOHLevelized cost of hydrogen
LCOPtXLevelized cost of power to X fuels
LH2Liquid hydrogen
LHVLower heating value
LOHCLiquid organic hydrogen carriers
LRLearning rate
M_PYRMethane pyrolysis
MeOHMethanol
MILPMixed-integer linear program
MTJMethanol to jet
NZENet zero emissions by 2050 scenario
NH3Ammonia
O&MOperation and management cost
PEMProton exchange membrane electrolysis
PTMPower to methane
PtXPower to X
REMINDRegional model of investment and development
REPEXReplacement expenditures
RWGS-FTReverse water gas shift Fischer Tropsch
RWGS-MeOHReverse water gas shift methanol synthesis
SAFSustainable aviation fuel
SMR + CCSSteam methane reforming with carbon capture and storage
SOECSolid oxide electrolysis cell
SR-FTSolar reforming Fischer Tropsch
SSPShared socioeconomic pathways
STEPSStated policies scenario
ST-FTPure solar thermochemical Fischer Tropsch
StLSun to liquid
TEATechno-economic assessment
TG + CCSBiomass thermal gasification with carbon capture and storage
TG-FTBiomass thermal gasification Fischer Tropsch
TRLTechnology readiness level
UNFCCCUnited nation framework convention on climate change
VOCVariable operating cost
WACCWeighted average cost of capital

Data availability

All data supporting the findings of this study are available within the article and its supplementary information, or via Zenodo at https://doi.org/10.5281/zenodo.18864994.

Supplementary information (SI) is available. See DOI: https://doi.org/10.1039/d5ee05591a.

Acknowledgements

This work was performed within the research project “SHELTERED”, funded by the Swiss Federal Office of Energy (SFOE), Grant Number SI/502343-01, and the reFuel.ch consortium, which is sponsored by the Swiss Federal Office of Energy's SWEET programme under Grant Number SI/502717. C. B. and T. T. acknowledge the support from the Horizon Europe European Commission Project ‘TRANSIENCE’ (grant no. 101137606) and thank the Swiss State Secretariat for Education, Research, and Innovation (SERI). The authors thank Peter Burgherr (PSI), Martin Densing (PSI), and Evangelos Panos (PSI) for their insights.

Notes and references

  1. IPCC. Synthesis Report of the Ipcc Sixth Assessment Report (AR6) – Summary for Policymakers. 26 https://report.ipcc.ch/ar6syr/pdf/IPCC_AR6_SYR_SPM.pdf, 2023.
  2. United Nations Environment Programme. Emissions Gap Report 2024: No More Hot Air … Please! With a Massive Gap between Rhetoric and Reality, Countries Draft New Climate Commitments, 2024 DOI:10.59117/20.500.118.22/46404.
  3. Z. Deng, et al., Global carbon emissions and decarbonization in 2024, Nat. Rev. Earth Environ., 2025, 6, 231–233 CrossRef.
  4. IEA, Global Energy Review 2025, 2025, https://www.iea.org/reports/global-energy-review-2025.
  5. C. Bachorz, P. C. Verpoort, G. Luderer and F. Ueckerdt, Exploring techno-economic landscapes of abatement options for hard-to-electrify sectors, Nat. Commun., 2025, 16, 3984 CrossRef CAS PubMed.
  6. J. Lepitzki and J. Axsen, The role of a low carbon fuel standard in achieving long-term GHG reduction targets, Energy Policy, 2018, 119, 423–440 Search PubMed.
  7. Z. Liu, M. Zhang, C. Bauer and R. McKenna, The role of low carbon fuels towards net-zero in integrated assessment models and energy system models: a critical review, Renewable Sustainable Energy Rev., 2025, 215, 115608 CrossRef CAS.
  8. K. Morganti, et al., Low carbon transportation fuels: deployment pathways, opportunities and challenges, Energy Environ. Sci., 2024, 17, 531–568 Search PubMed.
  9. M. Calcaterra, et al., Reducing the cost of capital to finance the energy transition in developing countries, Nat. Energy, 2024, 9, 1241–1251 CrossRef CAS PubMed.
  10. F. Egli, B. Steffen and T. S. Schmidt, Bias in energy system models with uniform cost of capital assumption, Nat. Commun., 2019, 10, 4588 CrossRef PubMed.
  11. K. E. Lonergan, et al., Improving the representation of cost of capital in energy system models, Joule, 2023, 7, 469–483 Search PubMed.
  12. F. G. Albrecht and T. V. Nguyen, Prospects of electrofuels to defossilize transportation in Denmark – A techno-economic and ecological analysis, Energy, 2020, 192, 116511 Search PubMed.
  13. K. Dahal, et al., Techno-economic review of alternative fuels and propulsion systems for the aviation sector, Renewable Sustainable Energy Rev., 2021, 151, 111564 CrossRef CAS.
  14. K. Frick, D. Wendt, P. Talbot, C. Rabiti and R. Boardman, Technoeconomic assessment of hydrogen cogeneration via high temperature steam electrolysis with a light-water reactor, Appl. Energy, 2022, 306, 118044 CrossRef CAS.
  15. D. C. Makepa, C. H. Chihobo, W. R. Ruziwa and D. Musademba, A systematic review of the techno-economic assessment and biomass supply chain uncertainties of biofuels production from fast pyrolysis of lignocellulosic biomass, Fuel Commun., 2023, 14, 100086 Search PubMed.
  16. L. D. Anadón, E. Baker and V. Bosetti, Integrating uncertainty into public energy research and development decisions, Nat. Energy, 2017, 2, 17071 CrossRef.
  17. M. M. Dekker, et al., Identifying energy model fingerprints in mitigation scenarios, Nat. Energy, 2023, 8, 1395–1404 CrossRef.
  18. G. Lopez, D. Keiner, M. Fasihi, T. Koiranen and C. Breyer, From fossil to green chemicals: sustainable pathways and new carbon feedstocks for the global chemical industry, Energy Environ. Sci., 2023, 16, 2879–2909 Search PubMed.
  19. J. Behrens, E. Zeyen, M. Hoffmann, D. Stolten and J. M. Weinand, Reviewing the complexity of endogenous technological learning for energy system modeling, Adv. Appl. Energy, 2024, 16, 100192 CrossRef.
  20. T. Do, C. You and J. Kim, A CO2 utilization framework for liquid fuels and chemical production: techno-economic and environmental analysis, Energy Environ. Sci., 2022, 15, 169–184 RSC.
  21. J. Martin, E. Dimanchev and A. Neumann, Carbon abatement costs for renewable fuels in hard-to-abate transport sectors, Adv. Appl. Energy, 2023, 12, 100156 CrossRef CAS.
  22. P. Xiang, et al., Evaluation of LCOH of conventional technology, energy storage coupled solar PV electrolysis, and HTGR in China, Appl. Energy, 2024, 353, 122086 Search PubMed.
  23. J. Brandt, et al., Cost and competitiveness of green hydrogen and the effects of the European Union regulatory framework, Nat. Energy, 2024, 9, 703–713 Search PubMed.
  24. M. Fasihi and C. Breyer, Global production potential of green methanol based on variable renewable electricity, Energy Environ. Sci., 2024, 17, 3503–3522 Search PubMed.
  25. L. Allgoewer, et al., Cost-Effective Locations for Producing Fuels and Chemicals from Carbon Dioxide and Low-Carbon Hydrogen in the Future, Ind. Eng. Chem. Res., 2024, 63, 13660–13676 CrossRef CAS.
  26. F. Radner, et al., Off-grid hydrogen production: analysing hydrogen production and supply costs considering country-specifics and transport to Europe, Int. J. Hydrogen Energy, 2024, 80, 1197–1209 Search PubMed.
  27. S. Kigle, T. Schmidt-Achert and M. Á. M. Pérez, The impact of country-specific investment risks on the levelized costs of green hydrogen production, Int. J. Hydrogen Energy, 2024, 73, 20–31 Search PubMed.
  28. F. Egli, et al., Mapping the cost competitiveness of African green hydrogen imports to Europe, Nat. Energy, 2025, 1–12,  DOI:10.1038/s41560-025-01768-y.
  29. M. V. D. Spek, et al., Perspective on the hydrogen economy as a pathway to reach net-zero CO2 emissions in Europe, Energy Environ. Sci., 2022, 15, 1034 RSC.
  30. N. Johnson, et al., Realistic roles for hydrogen in the future energy transition, Nat. Rev. Clean Technol., 2025, 1, 351–371 CrossRef.
  31. J. Incer-Valverde, A. Korayem, G. Tsatsaronis and T. Morosuk, “Colors” of hydrogen: definitions and carbon intensity, Energy Convers. Manage., 2023, 291, 117294 CrossRef CAS.
  32. A. Energiewende, The Future Cost of Electricity-Based Synthetic Fuels, 2018 Search PubMed.
  33. H. Böhm, A. Zauner, S. Goers, R. Tichler and P. Kroon, Innovative Large-Scale Energy Storage Technologies and Power-to-Gas Concepts after Optimization: Report on Experience Curves and Economies of Scale, 2018.
  34. C. Bauer, et al., Stromspeicherung Und Wasserstoff – Technologien, Kosten Und Auswirkungen Auf Das Klima, 2022 Search PubMed.
  35. A. Christensen, Assessment of Hydrogen Production Costs from Electrolysis: United States and Europe, 2020, https://theicct.org/publication/assessment-of-hydrogen-production-costs-from-electrolysis-united-states-and-europe/.
  36. S. Brynolf, M. Taljegard, M. Grahn and J. Hansson, Electrofuels for the transport sector: a review of production costs, Renewable Sustainable Energy Rev., 2018, 81, 1887–1905 Search PubMed.
  37. A. A. Alabbadi, O. A. Obaid and A. A. AlZahrani, A comparative economic study of nuclear hydrogen production, storage, and transportation, Int. J. Hydrogen Energy, 2024, 54, 849–863 CrossRef CAS.
  38. F. Razi, I. Dincer and K. Gabriel, Exergoeconomic analysis of a new integrated copper-chlorine cycle for hydrogen production, Int. J. Hydrogen Energy, 2020, 45, 30042–30055 Search PubMed.
  39. A. E. Karaca, I. Dincer and J. Gu, Life cycle assessment study on nuclear based sustainable hydrogen production options, Int. J. Hydrogen Energy, 2020, 45, 22148–22159 CrossRef CAS.
  40. D. Khatiwada, R. A. Vasudevan and B. H. Santos, Decarbonization of natural gas systems in the EU – Costs, barriers, and constraints of hydrogen production with a case study in Portugal, Renewable Sustainable Energy Rev., 2022, 168, 112775 CrossRef CAS.
  41. J. F. George, V. P. Müller, J. Winkler and M. Ragwitz, Is blue hydrogen a bridging technology? – The limits of a CO2 price and the role of state-induced price components for green hydrogen production in Germany, Energy Policy, 2022, 167, 113072 CrossRef CAS.
  42. D. Mullen, L. Herraiz, J. Gibbins and M. Lucquiaud, On the cost of zero carbon hydrogen: a techno-economic analysis of steam methane reforming with carbon capture and storage, Int. J. Greenhouse Gas Control, 2023, 126, 103904 CrossRef CAS.
  43. A. O. Oni, K. Anaya, T. Giwa, G. Di Lullo and A. Kumar, Comparative assessment of blue hydrogen from steam methane reforming, autothermal reforming, and natural gas decomposition technologies for natural gas-producing regions, Energy Convers. Manage., 2022, 254, 115245 CrossRef CAS.
  44. S. Cloete, M. N. Khan and S. Amini, Economic assessment of membrane-assisted autothermal reforming for cost effective hydrogen production with CO2 capture, Int. J. Hydrogen Energy, 2019, 44, 3492–3510 Search PubMed.
  45. S. Timmerberg, M. Kaltschmitt and M. Finkbeiner, Hydrogen and hydrogen-derived fuels through methane decomposition of natural gas – GHG emissions and costs, Energy Convers. Manage.: X, 2020, 7, 100043 CAS.
  46. F. Pruvost, S. Cloete, J. Cloete, C. Dhoke and A. Zaabout, Techno-Economic assessment of natural gas pyrolysis in molten salts, Energy Convers. Manage., 2022, 253, 115187 CrossRef CAS.
  47. G. A. V. Wald, M. S. Masnadi, D. Chester Upham and A. R. Brandt, Optimization-based technoeconomic analysis of molten-media methane pyrolysis for reducing industrial sector CO2 emissions, Sustainable Energy Fuels, 2020, 4, 4598–4613 RSC.
  48. C.-C. Cormos, Green hydrogen production from decarbonized biomass gasification: an integrated techno-economic and environmental analysis, Energy, 2023, 270, 126926 CrossRef CAS.
  49. A. Mortensen, et al., The role of electrification and hydrogen in breaking the biomass bottleneck of the renewable energy system – A study on the Danish energy system, Appl. Energy, 2020, 275, 115331 CrossRef CAS.
  50. N. Wu, K. Lan and Y. Yao, An integrated techno-economic and environmental assessment for carbon capture in hydrogen production by biomass gasification, Resour., Conserv. Recycl., 2023, 188, 106693 CrossRef CAS.
  51. D. Mehanovic, J.-F. Peloquin, J.-F. Dufault, L. Fréchette and M. Picard, Comparative techno-economic study of typically combustion-less hydrogen production alternatives, Int. J. Hydrogen Energy, 2023, 48, 7945–7958 CrossRef CAS.
  52. C. Falter, A. Valente, A. Habersetzer, D. Iribarren and J. Dufour, An integrated techno-economic, environmental and social assessment of the solar thermochemical fuel pathway, Sustainable Energy Fuels, 2020, 4, 3992 RSC.
  53. C. Moretti, et al., Technical, economic and environmental analysis of solar thermochemical production of drop-in fuels, Sci. Total Environ., 2023, 901, 166005 CrossRef CAS PubMed.
  54. S. Schemme, et al., H2-based synthetic fuels: a techno-economic comparison of alcohol, ether and hydrocarbon production, Int. J. Hydrogen Energy, 2020, 45, 5395–5414 CrossRef CAS.
  55. V. Dieterich, A. Buttler, A. Hanel, H. Spliethoff and S. Fendt, Power-to-liquid via synthesis of methanol, DME or Fischer–Tropsch-fuels: a review, Energy Environ. Sci., 2020, 13, 3207–3252 RSC.
  56. C. Arnaiz del Pozo, S. Cloete and Á. Jiménez Álvaro, Techno-economic assessment of long-term methanol production from natural gas and renewables, Energy Convers. Manage., 2022, 266, 115785 CrossRef CAS.
  57. C. G. Okoye-Chine, et al., Biomass to Liquid Fuel via Fischer–Tropsch (BTL-FT) Synthesis: Process Description and Economic Analysis, in Chemicals and Fuels from Biomass via Fischer–Tropsch Synthesis: A Route to Sustainability, ed. J. Gorimbo, X. Liu, Y. Yao and D. Hildebrandt, The Royal Society of Chemistry, 2022 10.1039/9781839167829-00412.
  58. M. Dougher, L. Soh and A. M. Bala, Techno-Economic Analysis of Interesterification for Biodiesel Production, Energy Fuels, 2023, 37, 2912–2925 CrossRef CAS.
  59. M. K. Pasha, L. Dai, D. Liu, M. Guo and W. Du, An overview to process design, simulation and sustainability evaluation of biodiesel production, Biotechnol. Biofuels, 2021, 14, 129 Search PubMed.
  60. C. J. Hor, et al., Techno-economic assessment of hydrotreated vegetable oil as a renewable fuel from waste sludge palm oil, Environ. Res., 2023, 220, 115169 CrossRef CAS PubMed.
  61. C. Hank, et al., Energy efficiency and economic assessment of imported energy carriers based on renewable electricity, Sustainable Energy Fuels, 2020, 4, 2256–2273 Search PubMed.
  62. A. Al-Wahaibi, et al., Techno-economic evaluation of biogas production from food waste via anaerobic digestion, Sci. Rep., 2020, 10, 15719 Search PubMed.
  63. S. Michailos, M. Walker, A. Moody, D. Poggio and M. Pourkashanian, Biomethane production using an integrated anaerobic digestion, gasification and CO2 biomethanation process in a real waste water treatment plant: a techno-economic assessment, Energy Convers. Manage., 2020, 209, 112663 Search PubMed.
  64. M. Müller, M. Pfeifer, D. Holtz and K. Müller, Comparison of green ammonia and green hydrogen pathways in terms of energy efficiency, Fuel, 2024, 357, 129843 Search PubMed.
  65. G. Colucci, D. Lerede, M. Nicoli and L. Savoldi, A dynamic accounting method for CO2 emissions to assess the penetration of low-carbon fuels: application to the TEMOA-Italy energy system optimization model, Appl. Energy, 2023, 352, 121951 Search PubMed.
  66. Y. Wang, et al., A review of low and zero carbon fuel technologies: achieving ship carbon reduction targets. Sustain, Energy Technol. Assess., 2022, 54, 102762 Search PubMed.
  67. T. Terlouw, L. Rosa, C. Bauer and R. McKenna, Future hydrogen economies imply environmental trade-offs and a supply-demand mismatch, Nat. Commun., 2024, 15, 7043 CrossRef CAS PubMed.
  68. K. Bareiss, C. de la Rua, M. Mockl and T. Hamacher, Life cycle assessment of hydrogen from proton exchange membrane water electrolysis in future energy systems, Appl. Energy, 2019, 237, 862–872 CrossRef CAS.
  69. L. Baumstark, et al., REMIND2.1: transformation and innovation dynamics of the energy-economic system within climate and sustainability limits, Geosci. Model Dev., 2021, 14, 6571–6603 CrossRef CAS.
  70. R. Sacchi, et al., PRospective EnvironMental Impact asSEment (premise): a streamlined approach to producing databases for prospective life cycle assessment using integrated assessment models, Renewable Sustainable Energy Rev., 2022, 160, 112311 CrossRef.
  71. P. Marocco, M. Gandiglio and M. Santarelli, Optimal design of PV-based grid-connected hydrogen production systems, J. Cleaner Prod., 2024, 434, 140007 CrossRef CAS.
  72. M. F. Rojas-Michaga, et al., Sustainable aviation fuel (SAF) production through power-to-liquid (PtL): a combined techno-economic and life cycle assessment, Energy Convers. Manage., 2023, 292, 117427 CrossRef CAS.
  73. Synhelion, Sun-to-Liquid technology turns CO2 and water into fuel|Synhelion, https://synhelion.com/technology.
  74. K. Sievert, T. S. Schmidt and B. Steffen, Considering technology characteristics to project future costs of direct air capture, Joule, 2024, 8, 979–999 CrossRef CAS.
  75. V. Eyberg, et al., Techno-economic assessment and comparison of Fischer–Tropsch and Methanol-to-Jet processes to produce sustainable aviation fuel via Power-to-Liquid, Energy Convers. Manage., 2024, 315, 118728 CrossRef CAS.
  76. J. P. Ahire, et al., Techno-economic and environmental impacts assessments of sustainable aviation fuel production from forest residues, Sustainable Energy Fuels, 2024, 8, 4602–4616 RSC.
  77. W. Deng, et al., Techno-economics of polymer-membrane-based CO2 electrolysers, Nat. Rev. Clean Technol., 2025, 1, 255–268 CrossRef.
  78. T. Terlouw, C. Bauer, R. McKenna and M. Mazzotti, Large-scale hydrogen production via water electrolysis: a techno-economic and environmental assessment, Energy Environ. Sci., 2022, 15, 3583–3602 RSC.
  79. A. Gonzalez-Garay, et al., Unravelling the potential of sustainable aviation fuels to decarbonise the aviation sector, Energy Environ. Sci., 2022, 15, 3291–3309 RSC.
  80. B. Wang, Z. Ting and M. Zhao, Sustainable aviation fuels: key opportunities and challenges in lowering carbon emissions for aviation industry, Carbon Capture Sci. Technol., 2024, 13, 100263 CAS.
  81. IEA, World Energy Outlook 2022, IEA, Paris, License: CC BY 4.0 (report); CC BY NC SA 4.0 (Annex A), 2022, https://www.iea.org/reports/world-energy-outlook-2022.
  82. L. Hirth, F. Ueckerdt and O. Edenhofer, Integration costs revisited – An economic framework for wind and solar variability, Renewable Energy, 2015, 74, 925–939 CrossRef.
  83. P. J. Heptonstall and R. J. K. Gross, A systematic review of the costs and impacts of integrating variable renewables into power grids, Nat. Energy, 2021, 6, 72–83 CrossRef.
  84. IEA. Simplified levelised cost of competing low-carbon technologies in long distance transport – Charts – Data & Statistics, 2022.
  85. L. Hirth, The market value of variable renewables: the effect of solar wind power variability on their relative price, Energy Econ., 2013, 38, 218–236 CrossRef.
  86. F. Ueckerdt, L. Hirth, G. Luderer and O. Edenhofer, System LCOE: What are the costs of variable renewables?, Energy, 2013, 63, 61–75 CrossRef.
  87. S. Nicholson and G. Heath, Life Cycle Emissions Factors for Electricity Generation Technologies. 1 files National Renewable Energy Laboratory – Data (NREL-DATA), Golden, CO (United States); National Renewable Energy Laboratory (NREL), Golden, CO (United States), 2025 DOI:10.7799/1819907.
  88. IEA. World Energy Outlook 2023, 2023, https://www.iea.org/reports/world-energy-outlook-2023.
  89. J. P. Domingues, C. Pelletier and T. Brunelle, Cost of ligno-cellulosic biomass production for bioenergy: a review in 45 countries, Biomass Bioenergy, 2022, 165, 106583 CrossRef CAS.
  90. A. J. Hahn Menacho, J. F. D. Rodrigues and P. Behrens, A triple bottom line assessment of concentrated solar power generation in China and Europe 2020–2050, Renewable Sustainable Energy Rev., 2022, 167, 112677 CrossRef.
  91. Nuclear Energy Agency – Projected Costs of Generating Electricity – Levelised Cost of Electricity Calculator, https://www.oecd-nea.org/lcoe/.
  92. Y. W. Pratama, et al., Learning, economies of scale, and knowledge gap effects on power generation technology cost improvements, iScience, 2025, 28, 111644 CrossRef PubMed.
  93. Z. Zhen, et al., Hydrogen production paths in China based on learning curve and discrete choice model, J. Cleaner Prod., 2023, 415, 137848 CrossRef CAS.
  94. J. Lilliestam, M. Melliger, L. Ollier, T. S. Schmidt and B. Steffen, Understanding and accounting for the effect of exchange rate fluctuations on global learning rates, Nat. Energy, 2020, 5, 71–78 CrossRef.
  95. Statistics on labour costs. ILOSTAT https://ilostat.ilo.org/topics/labour-costs/.
  96. M. Raab, R. Körner and R.-U. Dietrich, Techno-economic assessment of renewable hydrogen production and the influence of grid participation, Int. J. Hydrogen Energy, 2022, 47, 26798–26811 CrossRef CAS.
  97. J. Yates, et al., Techno-economic Analysis of Hydrogen Electrolysis from Off-Grid Stand-Alone Photovoltaics Incorporating Uncertainty Analysis, Cell Rep. Phys. Sci., 2020, 1, 100209 CrossRef CAS.
  98. D. Jang, K. Kim, K. Kim and S. Kang, Techno-economic analysis and Monte Carlo simulation for green hydrogen production using offshore wind power plant, Energy Convers. Manage., 2022, 263, 115695 CrossRef CAS.
  99. F. Yang and Y. Yao, Sustainable aviation fuel pathways: emissions, costs and uncertainty, Resour., Conserv. Recycl., 2025, 215, 108124 CrossRef CAS.
  100. S. Bertoli, M. Goujon and O. Santoni, The CERDI-seadistance database, Zenodo, 2016 Search PubMed.
  101. J. Sampson, Hydrogen Insights 2023. Hydrogen Council, 2023, https://hydrogencouncil.com/en/hydrogen-insights-2023/.
  102. IEA. Global Hydrogen Review 2024 – Analysis, 2024, https://www.iea.org/reports/global-hydrogen-review-2024.
  103. Jet Fuel Price Monitor. https://www.iata.org/en/publications/economics/fuel-monitor/.
  104. A. F. El-Hamalawy, H. E. Z. Farag and A. Asif, Optimal design of grid-connected green hydrogen plants considering electrolysis internal parameters and battery energy storage systems, Energy Convers. Manage., 2024, 302, 118127 CrossRef CAS.
  105. B. Lee, et al., Integrative techno-economic and environmental assessment for green H2 production by alkaline water electrolysis based on experimental data, J. Environ. Chem. Eng., 2021, 9, 106349 CrossRef CAS.
  106. J. Park, et al., Comparative techno-economic evaluation of alkaline and proton exchange membrane electrolysis for hydrogen production amidst renewable energy source volatility, Energy Convers. Manage., 2025, 325, 119423 CrossRef CAS.
  107. G. Jiménez-Martín, X. Judez, M. Aguado and I. Garbayo, Techno-economic assessment of MW-scale solid oxide electrolysis hydrogen production plant: integrating possibilities in Spain, Int. J. Hydrogen Energy, 2025, 142, 627–641 CrossRef.
  108. E. J. C. Cavalcanti, C. T. F. Rufino, Á. A. S. Lima and J. L. B. Azevedo, Model, energy and economic analyses of solid oxide electrolysis cells for clean hydrogen production, Renewable Energy, 2025, 254, 123747 CrossRef CAS.
  109. M. Mehrara, S. Mesfun, J. Ahlström, A. Toffolo and E. Wetterlund, Electrification-enabled production of Fischer-Tropsch liquids – A process and economic perspective, Appl. Energy, 2025, 393, 126083 CrossRef CAS.
  110. G. J. Fulham, P. V. Mendoza-Moreno and E. J. Marek, Managing intermittency of renewable power in sustainable production of methanol, coupled with direct air capture, Energy Environ. Sci., 2024, 17, 4594–4621 RSC.
  111. S. J. Malode, S. Pandiaraj, A. Alodhayb and N. P. Shetti, Review on Sustainable Biohydrogen Production from Biomass: Recent Developments and Prospects toward a Promising Source, Energy Fuels, 2025, 39, 7967–7989 CrossRef CAS.
  112. E. R. L. Prado and R. C. Rial, Biohydrogen production from residual biomass: the potential of wheat, corn, rice, and barley straw − recent advances, Bioresour. Technol., 2025, 432, 132638 CrossRef CAS PubMed.
  113. H. Olcay, et al., Techno-economic and environmental evaluation of producing chemicals and drop-in aviation biofuels via aqueous phase processing, Energy Environ. Sci., 2018, 11, 2085–2101 RSC.
  114. World Energy Outlook 2024 – Analysis – IEA, https://www.iea.org/reports/world-energy-outlook-2024.
  115. K. Seymour, M. Held, B. Stolz, G. Georges and K. Boulouchos, Future costs of power-to-liquid sustainable aviation fuels produced from hybrid solar PV-wind plants in Europe, Sustainable Energy Fuels, 2024, 8, 811–825 RSC.
  116. A. Gambhir, et al., Adjusting 1.5 degree C climate change mitigation pathways in light of adverse new information, Nat. Commun., 2023, 14, 5117 CrossRef CAS PubMed.
  117. M. A. Giovanniello, A. N. Cybulsky, T. Schittekatte and D. S. Mallapragada, The influence of additionality and time-matching requirements on the emissions from grid-connected hydrogen production, Nat. Energy, 2024, 9, 197–207 CrossRef CAS.
  118. O. C. Anika, et al., Prospects of low and zero-carbon renewable fuels in 1.5-degree net zero emission actualisation by 2050: a critical review, Carbon Capture Sci. Technol., 2022, 5, 100072 CAS.
  119. A. Teso, S. Cloete, C. Arnaiz del Pozo, A. Abanades and A. Zaabout, Integration assessment of turquoise hydrogen in the European energy sector, Energy Convers. Manage., 2024, 307, 118334 CrossRef CAS.
  120. R. Daiyan, I. MacGill and R. Amal, Opportunities and Challenges for Renewable Power-to-X, ACS Energy Lett., 2020, 5, 3843–3847 CrossRef CAS.
  121. A. Odenweller, F. Ueckerdt, G. F. Nemet, M. Jensterle and G. Luderer, Probabilistic feasibility space of scaling up green hydrogen supply, Nat. Energy, 2022, 7, 854–865 CrossRef.
  122. A. Odenweller and F. Ueckerdt, The green hydrogen ambition and implementation gap, Nat. Energy, 2025, 10, 110–123 CrossRef.
  123. H. Kargbo, J. S. Harris and A. N. Phan, “Drop-in” fuel production from biomass: critical review on techno-economic feasibility and sustainability, Renewable Sustainable Energy Rev., 2021, 135, 110168 CrossRef CAS.
  124. H. Ashtineh and M. S. Pishvaee, Alternative fuel vehicle-routing problem: a life cycle analysis of transportation fuels, J. Cleaner Prod., 2019, 219, 166–182 CrossRef CAS.
  125. F. Feijoo, et al., The future of natural gas infrastructure development in the United states, Appl. Energy, 2018, 228, 149–166 CrossRef.
  126. N. Z. Uludere Aragon, et al., Sustainable land use and viability of biojet fuels, Nat. Sustainable, 2023, 6, 158–168 Search PubMed.
  127. W. Wang, et al., Land conversion to energy crops for sustainable aviation fuel production reduces greenhouse gas emissions in the United States, Commun. Earth Environ., 2025, 6, 963 CrossRef.
  128. T. Terlouw, et al., Global greenhouse gas emissions mitigation potential of existing and planned hydrogen projects, Nat. Energy, 2025, 10, 1503–1515 CrossRef CAS.
  129. S. Esquivel-Elizondo, et al., Ensuring the Climate and Environmental Integrity of Alternative Fuels, Environ. Sci. Technol., 2026, 60, 5219–5230 CrossRef PubMed.
  130. I. B. Ocko and S. P. Hamburg, Climate consequences of hydrogen emissions, Atmos. Chem. Phys., 2022, 22, 9349–9368 CrossRef CAS.
  131. BMWK. Standardization Roadmap for Hydrogen Technologies 2024, 2024, https://www.din.de/de/forschung-und-innovation/themen/wasserstoff/normungsroadmap-wasserstoff/veroeffentlichung.
  132. V. Venizelou and A. Poullikkas, The effect of carbon price towards green hydrogen power generation, Renewable Sustainable Energy Rev., 2025, 211, 115254 CrossRef CAS.
  133. L. Zheng, J. Eckstein and W. Eichhammer, Deriving industrial hydrogen demand curves in Germany and China: the implications of carbon pricing instruments, Int. J. Hydrogen Energy, 2026, 197, 152705 CrossRef CAS.
  134. A. Okunlola, M. Davis and A. Kumar, Assessment of carbon-abatement pricing to maximize the value of electrolytic hydrogen in emissions-intensive power sectors, Nat. Commun., 2025, 16, 8039 CrossRef CAS PubMed.
  135. F. Ueckerdt, et al., On the cost competitiveness of blue and green hydrogen, Joule, 2024, 8, 104–128 CrossRef CAS.
  136. M. Calcaterra, et al., Reducing the cost of capital to finance the energy transition in developing countries, Nat. Energy, 2024, 1–11,  DOI:10.1038/s41560-024-01606-7.
  137. T. Karras, A. Brosowski and D. Thrän, A Review on Supply Costs and Prices of Residual Biomass in Techno-Economic Models for Europe, Sustainability, 2022, 14, 7473 CrossRef.
  138. D. R. Biggar and M. R. Hesamzadeh, An integrated theory of dispatch and hedging in wholesale electric power markets, Energy Econ., 2022, 112, 106055 CrossRef.
  139. D. León, I. Amez, B. Castells, M. F. Ortega and D. Bolonio, Techno-economic analysis of the production of synthetic fuels using CO2 generated by the cement industry and green hydrogen, Int. J. Hydrogen Energy, 2024, 80, 406–417 CrossRef.
  140. K. Oshiro, et al., Alternative, but expensive, energy transition scenario featuring carbon capture and utilization can preserve existing energy demand technologies, One Earth, 2023, 6, 872–883 CrossRef.
  141. R. McKenna, et al., System impacts of wind energy developments: key research challenges and opportunities, Joule, 2025, 9, 101799 CrossRef.
  142. T. Terlouw, L. Rosa, C. Bauer and R. McKenna, Future hydrogen economies imply environmental trade-offs and a supply-demand mismatch, Nat. Commun., 2024, 15, 7043 CrossRef CAS PubMed.
  143. A. I. Osman, et al., Conversion of biomass to biofuels and life cycle assessment: a review, Environ. Chem. Lett., 2021, 19, 4075–4118 CrossRef CAS.
  144. A. Venkatesh, P. Jaramillo, W. M. Griffin and H. S. Matthews, Uncertainty Analysis of Life Cycle Greenhouse Gas Emissions from Petroleum-Based Fuels and Impacts on Low Carbon Fuel Policies, Environ. Sci. Technol., 2011, 45, 125–131 CrossRef CAS PubMed.
  145. A. Kim, C. L. Mutel, A. Froemelt and S. Hellweg, Global Sensitivity Analysis of Background Life Cycle Inventories, Environ. Sci. Technol., 2022, 56, 5874–5885 CrossRef CAS PubMed.
  146. S. Lilonfe, et al., Life cycle greenhouse gas implications of low-carbon gaseous fuel supply chains from technological, geospatial, and temporal perspectives, Energy Convers. Manage., 2025, 333, 119803 CrossRef CAS.
  147. J. W. Whittle, K. Callander, M. Akure, F. Kachwala and S. C. L. Koh, A new high-level life cycle assessment framework for evaluating environmental performance: an aviation case study, J. Cleaner Prod., 2024, 471, 143440 CrossRef CAS.
  148. D. Quiroz, J. M. Greene, B. J. Limb and J. C. Quinn, Prospective Life Cycle Assessment of Sustainable Aviation Fuel Systems, Environ. Sci. Technol., 2025, 59, 19269–19282 CrossRef CAS PubMed.

This journal is © The Royal Society of Chemistry 2026
Click here to see how this site uses Cookies. View our privacy policy here.