DOI:
10.1039/D6CC90063A
(Correction)
Chem. Commun., 2026, Advance Article
Correction: Fluorescent glyco-gold nanocluster induced EGFR mediated targeting of cancer cells
Received
12th February 2026
, Accepted 12th February 2026
First published on 23rd February 2026
Abstract
Correction for ‘Fluorescent glyco-gold nanocluster induced EGFR mediated targeting of cancer cells’ by Ankita Chandra et al., Chem. Commun., 2023, 59, 1213–1216, https://doi.org/10.1039/D2CC06227E.
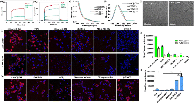
The authors regret that there were errors in Fig. 1f of the original article. The images included in the MDA-MB-231 panels were incorrect and the corrected figure is provided here. This does not affect the scientific findings or conclusions of the study.
 |
| | Fig. 1 (a) SPR analysis of binding profiles of growth factors HB-EGF, FGF2, and amphiregulin with the I34 ligand. I34 was immobilized on the CM5 sensor chip. The protein samples flowed for 150 s at 3 µM in HBS-EP buffer. At the end of the sample injection, the dissociation was performed using the same buffer for another 100 s; (b) SPR binding analysis of the interaction between HB-EGF and I34, concentrations of HB-EGF were 0.05–3 µM. A global fit according to a 1 : 1 binding model was applied; (c) UV-visible spectra of AuNCs; (d) fluorescence spectra of AuNCs; (e) TEM image of all AuNCs; (f) confocal images of AuNC@I34 and AuNC@I30 internalization by different cell lines after 4 h (scale bar: 20 mm); (g) fluorescence intensity of uptake of AuNC@I34 and AuNC@I30 by different cell lines after 4 h, asterisks indicate statistically significant differences (*p < 0.05; **p < 0.01; ***p < 0.001; ns, not significant). Statistical analysis is between AuNC@I34 uptake in MDA-MB-468 and different cell lines performed using a two-tailed Student t test; (h) confocal images of AuNC@I34 and AuNC@I30 in the presence of different endocytic pathway inhibitors (scale bar: 20 mm); (i) fluorescence intensity of uptake of AuNC@I34 by MDA-MB-468 in the presence of different endocytic inhibitors after 4 h, asterisks indicate statistically significant differences (*p < 0.05; **p < 0.01; ***p < 0.001; ns, not significant). | |
The Royal Society of Chemistry apologises for these errors and any consequent inconvenience to authors and readers.
|
| This journal is © The Royal Society of Chemistry 2026 |
Click here to see how this site uses Cookies. View our privacy policy here.