Tailoring the dynamic nanocomposite hydrogels through surface-functionalized nanomaterials and interfacial crosslinking chemistry toward multifunctional biomedical and engineering applications
Abstract
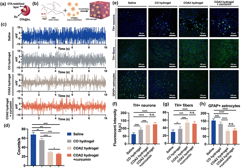
Dynamic nanocomposite hydrogels (DNCHs) represent a cutting-edge class of materials characterized by their tunable architecture and stimuli-responsive behavior, making them particularly well-suited for applications that require mimicking the adaptive functionality of biological systems. A wide range of chemical strategies and design methodologies have been explored to engineer their structure–property–function relationships. In this review, we present a comprehensive analysis of recent developments in DNCHs, systematically organized into six material-centric categories, including metal-, metal oxide-, carbon-, ceramic-, polymer-, and metal–organic framework (MOF)-based nanomaterials. We examine surface functionalization techniques and interfacial crosslinking mechanisms that underpin DNCH fabrication, supported by representative examples that highlight their composition, interfacial chemistry, and functional performance. We also critically evaluate current challenges and highlight key research opportunities to inform and inspire future interdisciplinary efforts. Taken together, this review presents a cohesive and forward-looking framework to support the rational design, functional implementation, and collaborative advancement of next-generation DNCHs.
- This article is part of the themed collection: 2025 Pioneering Investigators

Please wait while we load your content...