Open Access Article
This Open Access Article is licensed under a
Creative Commons Attribution 3.0 Unported Licence

Correction: Influence of the ecological environment on the structural characteristics and bioactivities of polysaccharides from alfalfa (Medicago sativa L.)

Chongyu Zhang a, Eunyoung Kim b, Jiamei Cui b, Yunpeng Wang a, Yunkyoung Lee *bc and Guiguo Zhang *a
aDepartment of Nutrition and China-Korea Joint R&D center on Plant-derived polysaccharide, Shandong Agricultural University, 61 Daizong Street, Taian City 271018, China. E-mail: zhanggg@sdau.edu.cn
bDepartment of Food Science and Nutrition, and Korea-China Joint R&D center on Plant-derived polysaccharide, Jeju National University, Jeju 63243, South Korea. E-mail: lyk1230@jejunu.ac.kr
cInterdisciplinary Graduate Program in Advanced Convergence Technology & Science, Jeju National University, Jeju 63243, South Korea

Received 20th June 2022 , Accepted 20th June 2022

First published on 28th June 2022


Abstract

Correction for ‘Influence of the ecological environment on the structural characteristics and bioactivities of polysaccharides from alfalfa (Medicago sativa L.)’ by Chongyu Zhang et al., Food Funct., 2022, https://doi.org/10.1039/d2fo00371f.


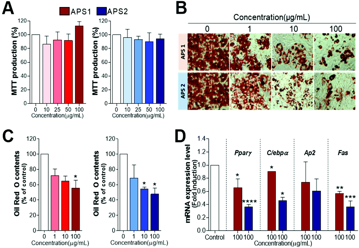
The authors regret that an incorrect version of Fig. 7 was included in the original article. The correct version of Fig. 7 is presented below.
image file: d2fo90047e-f7.tif
Fig. 1 Antiadipogenic effects of APS and its potential mechanisms in 3T3-L1 cells. Panel A. Effect of APS1 and APS2 on cell viability in 3T3-L1 cells, panel B and C. Antiadipogenic effects of APS1 and APS2 by measuring Oil Red O (ORO) staining of intracellular lipid accumulation in 3T3-L1 cells. Panel D. Regulation of adipogenic-specific genes expression by APS1 and APS2 (100 μg mL−1) in 3T3-L1 cells. All values (mean ± SEM) were obtained from three independent experiments. Asterisks indicate significant differences from the control (one-way ANOVA, * P < 0.05, ** P < 0.01, *** P < 0.001, **** P < 0.0001).

The Royal Society of Chemistry apologises for these errors and any consequent inconvenience to authors and readers.


This journal is © The Royal Society of Chemistry 2022
Click here to see how this site uses Cookies. View our privacy policy here.