Retracted Article: SNHG5 promotes proliferation and induces apoptosis in melanoma by sponging miR-155
Abstract
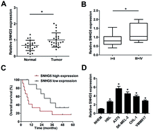
Background: Melanoma is the most common malignancy of skin cancer. Small nucleolar RNA host gene 5 (SNHG5), a long non-coding RNA (lncRNA), has been demonstrated to be abnormally expressed in multiple malignances. However, the roles and molecular mechanisms of SNHG5 in melanoma progression have not been well identified. Methods: RT-qPCR assays were used to detect the expression patterns of SNHG5 and microRNA-155 (miR-155). Cell proliferation was assessed using 3-(4,5-dimethylthiazol-2-yl)-2,5-diphenyltetrazolium bromide (MTT) and colony formation assays. Cell apoptosis rate was measured by flow cytometry via double-staining of fluorescein isothiocyanate (FITC)-labeled annexin V (Annexin V-FITC) and propidium iodide (PI). The interaction between SNHG5 and miR-155 was validated using bioinformatics analysis, subcellular fraction assay, luciferase assay and RNA immunoprecipitation (RIP) assay. A mouse model of melanoma was established to further verify the effect of SNHG5 on tumor growth in vivo. Results: SNHG5 expression was upregulated in melanoma tumor tissues and cell lines. Moreover, higher SNHG5 expression was associated with advanced pathogenic status and poor prognosis. Functional analysis showed that SNHG5 knockdown suppressed proliferation and facilitated apoptosis in melanoma cells. Mechanical exploration revealed that SNHG5 acted as a molecular sponge of miR-155 in melanoma cells. Restoration experiments delineated that miR-155 down-regulation partly abrogated SNHG5-knockdown-mediated anti-proliferation and pro-apoptosis effect in melanoma cells. In vivo assays further demonstrated that SNHG5 depletion hindered tumor growth through up-regulating miR-155 expression. Conclusion: SNHG5 promoted the development of melanoma by sponging miR-155 in vitro and in vivo, implying the important implication of lncRNAs in melanoma progression and providing a potential therapeutic target for melanoma.

Please wait while we load your content...