The effect of a human acellular amniotic membrane loaded with mechanical stretch-stimulated bone marrow mesenchymal stem cells for the treatment of pelvic floor dysfunction
Abstract
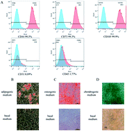
Pelvic floor dysfunction (PFD) has a severe impact on the quality of life of middle-aged and elderly women and is closely related to the damage of pelvic support tissues, especially ligaments. The incidence of PFD is high in elderly populations. Conventional treatments are associated with high complication and relapse rates. Bone marrow mesenchymal stem cells (BMSCs) are bone marrow-derived pluripotent stem cells that can differentiate into many types of cells. We have found that when cultured with mechanical stretch-stimulated pelvic ligament fibroblasts, rat BMSCs were induced to differentiate into pelvic ligament fibroblasts. Human acellular amniotic membranes (HAAMs) demonstrate a good biocompatibility and can promote BMSC proliferation and BMSC differentiation into ligament fibroblasts. In this study, BMSCs cultured with mechanical stretch-stimulated pelvic ligament fibroblasts were inoculated into and cultured onto HAAMs, which were then implanted into rats with PFD to improve PFD symptoms. These results indicated their potential use as a cell-based therapy for PFD.

Please wait while we load your content...