Issue 3, 2016

Valproic acid causes radiosensitivity of breast cancer cells via disrupting the DNA repair pathway

Abstract

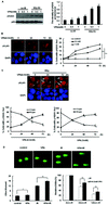
Valproic acid (VPA) is one of the representative compounds of histone deacetylase inhibitors (HDACis) and is used widely for the clinical treatment of epilepsy and other convulsive diseases. Current reports indicate that HDACis may also be an attractive radiosensitizer for some tumor cells; however, it is unknown whether the safe blood concentration of VPA (0.3–0.8 mM) used for the treatment of epilepsy can also induce radiosensitivity in breast cancer cells. In addition, the mechanism by which VPA may induce radiosensitivity in breast cancer cells is yet to be determined. Our results clearly indicated that VPA at a safe dose (0.5 mM) could significantly increase the radiosensitivity of MCF7 breast cancer cells and result in more accumulation of DNA double strand breaks in response to DNA damage. After VPA treatment, the frequencies of homologous recombination (HR) and non-homologous end joining (NHEJ) tested by recombination substrates, pDR-GFP and EJ5-GFP, were dramatically decreased in the cells without the change of the cell cycle profile. It was further found that VPA could inhibit the recruitment of key repair proteins to DNA break areas, such as Rad51, BRCA1, and Ku80. Thus, our results demonstrated that a safe dose of VPA causes radiosensitivity in breast cancer cells through disrupting the molecular mechanisms of both BRCA1-Rad51-mediated HR and Ku80-mediated NHEJ pathways.

Graphical abstract: Valproic acid causes radiosensitivity of breast cancer cells via disrupting the DNA repair pathway

Article information

Article type
Paper
Submitted
18 Dec 2015
Accepted
16 Feb 2016
First published
18 Feb 2016

Toxicol. Res., 2016,5, 859-870

Spotlight

Advertisements