Issue 15, 2023

3DProtDTA: a deep learning model for drug-target affinity prediction based on residue-level protein graphs

Abstract

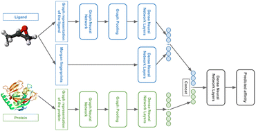
Accurate prediction of the drug-target affinity (DTA) in silico is of critical importance for modern drug discovery. Computational methods of DTA prediction, applied in the early stages of drug development, are able to speed it up and cut its cost significantly. A wide range of approaches based on machine learning were recently proposed for DTA assessment. The most promising of them are based on deep learning techniques and graph neural networks to encode molecular structures. The recent breakthrough in protein structure prediction made by AlphaFold made an unprecedented amount of proteins without experimentally defined structures accessible for computational DTA prediction. In this work, we propose a new deep learning DTA model 3DProtDTA, which utilises AlphaFold structure predictions in conjunction with the graph representation of proteins. The model is superior to its rivals on common benchmarking datasets and has potential for further improvement.

Graphical abstract: 3DProtDTA: a deep learning model for drug-target affinity prediction based on residue-level protein graphs

Supplementary files

Article information

Article type
Paper
Submitted
14 Jan 2023
Accepted
26 Mar 2023
First published
31 Mar 2023
This article is Open Access
Creative Commons BY-NC license

RSC Adv., 2023,13, 10261-10272

3DProtDTA: a deep learning model for drug-target affinity prediction based on residue-level protein graphs

T. Voitsitskyi, R. Stratiichuk, I. Koleiev, L. Popryho, Z. Ostrovsky, P. Henitsoi, I. Khropachov, V. Vozniak, R. Zhytar, D. Nechepurenko, S. Yesylevskyy, A. Nafiiev and S. Starosyla, RSC Adv., 2023, 13, 10261 DOI: 10.1039/D3RA00281K

This article is licensed under a Creative Commons Attribution-NonCommercial 3.0 Unported Licence. You can use material from this article in other publications, without requesting further permission from the RSC, provided that the correct acknowledgement is given and it is not used for commercial purposes.

To request permission to reproduce material from this article in a commercial publication, please go to the Copyright Clearance Center request page.

If you are an author contributing to an RSC publication, you do not need to request permission provided correct acknowledgement is given.

If you are the author of this article, you do not need to request permission to reproduce figures and diagrams provided correct acknowledgement is given. If you want to reproduce the whole article in a third-party commercial publication (excluding your thesis/dissertation for which permission is not required) please go to the Copyright Clearance Center request page.

Read more about how to correctly acknowledge RSC content.

Social activity

Spotlight

Advertisements