Issue 36, 2020

Recovery of niobium and tantalum by solvent extraction from Sn–Ta–Nb mining tailings

Abstract

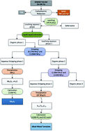
The slag from the extraction processes of metals from their ores may contain valuable components that, if adequately recovered, can be reintroduced in the technological life cycle. This is the case for the material obtained in Penouta mines in the North of Spain. These mineral sites are a main source of tin obtained from cassiterite. The mineral is submitted to a pyrometallurgical process to separate tin, however cassiterite is not the only mineral present in the veins, and large amounts of other minerals are normally discarded, constituting the slag. In the present case, besides cassiterite, one of the most abundant minerals in the ore is columbo tantalite, the source of the strategic coltan. In this work the raw material (slag) has been treated by acid leaching, using HF/H2SO4 as the leaching agent. Then liquid–liquid extraction of Nb and Ta was performed, with Cyanex®923 extractant, so that both metals were obtained separately. Then they were precipitated from the corresponding aqeuous solution, and calcined in order to yield Nb2O5 of 98.5% purity and tantalum salt, after calcination and purification, of 97.3% purity. The process described in this work opens a possibility to produce high quality materials that are considered critical by the EU from alternative sources exempt of criticality factors.

Graphical abstract: Recovery of niobium and tantalum by solvent extraction from Sn–Ta–Nb mining tailings

Supplementary files

Article information

Article type
Paper
Submitted
14 Apr 2020
Accepted
29 May 2020
First published
05 Jun 2020
This article is Open Access
Creative Commons BY-NC license

RSC Adv., 2020,10, 21406-21412

Recovery of niobium and tantalum by solvent extraction from Sn–Ta–Nb mining tailings

O. Rodríguez, F. J. Alguacil, E. E. Baquero, I. García-Díaz, P. Fernández, B. Sotillo and F. A. López, RSC Adv., 2020, 10, 21406 DOI: 10.1039/D0RA03331F

This article is licensed under a Creative Commons Attribution-NonCommercial 3.0 Unported Licence. You can use material from this article in other publications, without requesting further permission from the RSC, provided that the correct acknowledgement is given and it is not used for commercial purposes.

To request permission to reproduce material from this article in a commercial publication, please go to the Copyright Clearance Center request page.

If you are an author contributing to an RSC publication, you do not need to request permission provided correct acknowledgement is given.

If you are the author of this article, you do not need to request permission to reproduce figures and diagrams provided correct acknowledgement is given. If you want to reproduce the whole article in a third-party commercial publication (excluding your thesis/dissertation for which permission is not required) please go to the Copyright Clearance Center request page.

Read more about how to correctly acknowledge RSC content.

Social activity

Spotlight

Advertisements