Retracted Article: Long noncoding RNA PTPRG-AS1 regulates growth of glioma cells by sponging miR-185-5p
Abstract
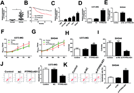
Previous studies have found that long noncoding RNA (lncRNA) protein tyrosine phosphatase, receptor type, G, antisense (PTPRG-AS1) was upregulated in glioma cells. Our study aimed to explore the detailed molecular mechanisms of PTPRG-AS1 involved in glioma progression. qRT-PCR assay was performed to measure the expressions of PTPRG-AS1 and microRNA-185-5p (miR-185-5p). Cell viability, migration, invasion, and apoptosis were determined by CCK-8 assay, colony formation assay, transwell assay, and flow cytometry assay. Autophagy was evaluated using GFP-LC3 puncta analysis and western blot. Luciferase reporter and RIP assays were employed to explore the association between PTPRG-AS1 and miR-185-5p. Our data showed PTPRG-AS1 was upregulated in glioma cells and tissues. Besides, high expression of PTPRG-AS1 was positively associated with a low survival rate. Upregulation of PTPRG-AS1 promoted proliferation, migration, invasion, colony formations, and autophagy, and inhibited cell apoptosis in U373-MG cells. By contrast, PTPRG-AS1 downregulation had the inverse effect in SHG44 cells. PTPRG-AS1 negatively regulated the expression of miR-185-5p in U373-MG and SHG44 cells and the expression of miR-185-5p was decreased in glioma tissues and cells. In addition, miR-185-5p overexpression suppressed proliferation, metastasis, colony formations, and autophagy, while inducing cell apoptosis in SHG44 cells. As expected, miR-185-5p depletion exhibited the inverse effect in U373-MG cells. Enhanced expression of miR-185-5p attenuated the effect of PTPRG-AS1 upregulation on U373-MG cells, while silencing of miR-185-5p undermined the effect of downregulation of PTPRG-AS1 on SHG44 cells. Our data disclosed that LncRNA PTPRG-AS1 was upregulated in glioma cells and tissues. PTPRG-AS1 regulated glioma proliferation, invasion, migration, apoptosis and autophagy by sponging miR-185-5p in vitro. A new signaling pathway PTPRG-AS1/miR-185-5p was first observed in glioma.

Please wait while we load your content...