Gut indigenous Ruminococcus gnavus alleviates constipation and stress-related behaviors in mice with loperamide-induced constipation†
Abstract
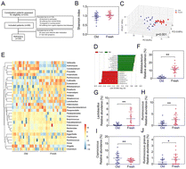
Refractory constipation is the most severe form of constipation, and its etiology remains unknown. The symptoms of constipation occur repeatedly, which brings great pain to the patient's body and psychology. Accumulating studies suggest that constipation patients present a significant dysbiosis of the gut microbiota compared with healthy individuals. In this study, we analyzed the gut microbiota composition of fresh feces and accumulated feces (old feces) of patients with refractory constipation and found that there was a significant difference between them. Through a mouse model of loperamide-induced constipation, it was proved that the old feces of patients with refractory constipation could aggravate the constipation symptoms in mice, while the fresh feces could alleviate the symptoms, which is consistent with the effect of feces from healthy volunteers in a mouse model of loperamide-induced constipation. We identified an indigenous strain Ruminococcus gnavus (R. gnavus), which is highly enriched in the fresh feces of patients with refractory constipation, and found that oral administration of R. gnavus could effectively improve the constipation symptoms in mice with constipation induced by loperamide and fecal bacteria transplanted from patients with constipation and significantly improve the stress-related behaviors of mice. This result may be related to the regulation of intestinal muc2, c-kit, sert and other gene expression by R. gnavus and the control of somatostatin (SS) and motilin (MTL) production. Our results suggest that gut microbe intervention with indigenous strains such as R. gnavus is a potential and promising alternative for the treatment of constipation, especially for refractory constipation.

Please wait while we load your content...