Issue 14, 2018

A pumpless body-on-a-chip model using a primary culture of human intestinal cells and a 3D culture of liver cells

Abstract

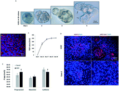
We describe an expanded modular gastrointestinal (GI) tract–liver system by co-culture of primary human intestinal epithelial cells (hIECs) and 3D liver mimic. The two organ body-on-chip design consisted of GI and liver tissue compartments that were connected by fluidic medium flow driven via gravity. The hIECs and HepG2 C3A liver cells in the co-culture system maintained high viability for at least 14 days in which hIECs differentiated into major cell types found in native human intestinal epithelium and the HepG2 C3A cells cultured on 3D polymer scaffold formed a liver micro-lobe like structure. Moreover, the hIECs formed a monolayer on polycarbonate membranes with a tight junction and authentic TEER values of approximately 250 Ω cm2 for the native gut. The hIEC permeability was compared to a conventional permeability model using Caco-2 cell response for drug absorption by measuring the uptake of propranolol, mannitol and caffeine. Metabolic rates (urea or albumin production) of the cells in the co-culture GI–liver system were comparable to those of HepG2 C3A cells in a single-organ fluidic culture system, while induced CYP activities were significantly increased in the co-culture GI tract–liver system compared to the single-organ fluidic culture system. These results demonstrated potential of the low-cost microphysiological GI–liver model for preclinical studies to predict human response.

Graphical abstract: A pumpless body-on-a-chip model using a primary culture of human intestinal cells and a 3D culture of liver cells

Article information

Article type
Paper
Submitted
30 Jan 2018
Accepted
24 May 2018
First published
04 Jun 2018

Lab Chip, 2018,18, 2036-2046

A pumpless body-on-a-chip model using a primary culture of human intestinal cells and a 3D culture of liver cells

H. J. Chen, P. Miller and M. L. Shuler, Lab Chip, 2018, 18, 2036 DOI: 10.1039/C8LC00111A

To request permission to reproduce material from this article, please go to the Copyright Clearance Center request page.

If you are an author contributing to an RSC publication, you do not need to request permission provided correct acknowledgement is given.

If you are the author of this article, you do not need to request permission to reproduce figures and diagrams provided correct acknowledgement is given. If you want to reproduce the whole article in a third-party publication (excluding your thesis/dissertation for which permission is not required) please go to the Copyright Clearance Center request page.

Read more about how to correctly acknowledge RSC content.

Social activity

Spotlight

Advertisements