Beating heart on a chip: a novel microfluidic platform to generate functional 3D cardiac microtissues†‡
Abstract
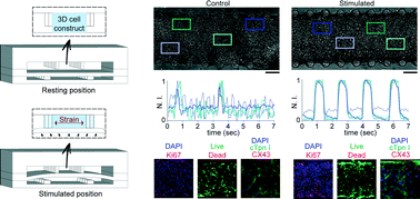
In the past few years, microfluidic-based technology has developed microscale models recapitulating key physical and biological cues typical of the native myocardium. However, the application of controlled physiological uniaxial cyclic strains on a defined three-dimension cellular environment is not yet possible. Two-dimension mechanical stimulation was particularly investigated, neglecting the complex three-dimensional cell–cell and cell–matrix interactions. For this purpose, we developed a heart-on-a-chip platform, which recapitulates the physiologic mechanical environment experienced by cells in the native myocardium. The device includes an array of hanging posts to confine cell-laden gels, and a pneumatic actuation system to induce homogeneous uniaxial cyclic strains to the 3D cell constructs during culture. The device was used to generate mature and highly functional micro-engineered cardiac tissues (μECTs), from both neonatal rat and human induced pluripotent stem cell-derived cardiomyocytes (hiPSC-CM), strongly suggesting the robustness of our engineered cardiac micro-niche. Our results demonstrated that the cyclic strain was effectively highly uniaxial and uniformly transferred to cells in culture. As compared to control, stimulated μECTs showed superior cardiac differentiation, as well as electrical and mechanical coupling, owing to a remarkable increase in junction complexes. Mechanical stimulation also promoted early spontaneous synchronous beating and better contractile capability in response to electric pacing. Pacing analyses of hiPSC-CM constructs upon controlled administration of isoprenaline showed further promising applications of our platform in drug discovery, delivery and toxicology fields. The proposed heart-on-a-chip device represents a relevant step forward in the field, providing a standard functional three-dimensional cardiac model to possibly predict signs of hypertrophic changes in cardiac phenotype by mechanical and biochemical co-stimulation.
- This article is part of the themed collection: Lab on a Chip 2016 Most Downloaded Articles

Please wait while we load your content...