Nanobubble-mediated cancer cell sonoporation using low-frequency ultrasound†
Abstract
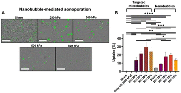
Ultrasound insonation of microbubbles can form transient pores in cell membranes that enable the delivery of non-permeable extracellular molecules to the cells. Reducing the size of microbubble contrast agents to the nanometer range could facilitate cancer sonoporation. This size reduction can enhance the extravasation of nanobubbles into tumors after an intravenous injection, thus providing a noninvasive sonoporation platform. However, drug delivery efficacy depends on the oscillations of the bubbles, the ultrasound parameters and the size of the target compared to the membrane pores. The formation of large pores is advantageous for the delivery of large molecules, however the small size of the nanobubbles limit the bioeffects when operating near the nanobubble resonance frequency at the MHz range. Here, we show that by coupling nanobubbles with 250 kHz low frequency ultrasound, high amplitude oscillations can be achieved, which facilitate low energy sonoporation of cancer cells. This is beneficial both for increasing the uptake of a specific molecule and to improve large molecule delivery. The method was optimized for the delivery of four fluorescent molecules ranging in size from 1.2 to 70 kDa to breast cancer cells, while comparing the results to targeted microbubbles. Depending on the fluorescent molecule size, the optimal ultrasound peak negative pressure was found to range between 300 and 500 kPa. Increasing the pressure to 800 kPa reduced the fraction of fluorescent cells for all molecules sizes. The optimal uptake for the smaller molecule size of 4 kDa resulted in a fraction of 19.9 ± 1.8% of fluorescent cells, whereas delivery of 20 kDa and 70 kDa molecules yielded 14 ± 0.8% and 4.1 ± 1.1%, respectively. These values were similar to targeted microbubble-mediated sonoporation, suggesting that nanobubbles can serve as noninvasive sonoporation agents with a similar potency, and at a reduced bubble size. The nanobubbles effectively reduced cell viability and may thus potentially reduce the tumor burden, which is crucial for the success of cancer treatment. This method provides a non-invasive and low-energy tumor sonoporation theranostic platform, which can be combined with other therapies to maximize the therapeutic benefits of cancer treatment or be harnessed in gene therapy applications.
- This article is part of the themed collection: Theranostic nanoplatforms for biomedicine

Please wait while we load your content...