Issue 8, 2016

Analyzing ERK 1/2 signalling and targets

Abstract

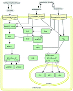
The ERK cascade (e.g. Raf-1) protects the heart from cell death and ischemic injury but can also turn maladaptive. Furthermore, an additional autophosphorylation of ERK2 at Thr188 (Erk1 at Thr208) allows ERK to phosphorylate nuclear targets involved in hypertrophy, stressing this additional phosphorylation as a promising pharmacological target. An in silico model was assembled and setup to reproduce different phosphorylation states of ERK 1/2 and various types of stimuli (hypertrophic versus non-hypertrophic). Synergistic and antagonistic receptor stimuli can be predicted in a semi-quantitative model, simulated time courses were experimentally validated. Furthermore, we detected new targets of ERK 1/2, which possibly contribute to the development of pathological hypertrophy. In addition we modeled further interaction partners involved in the protective and maladaptive cascade. Experimental validation included different gene expression data sets supporting key components and novel interaction partners as well as time courses in chronic heart failure.

Graphical abstract: Analyzing ERK 1/2 signalling and targets

Supplementary files

Article information

Article type
Paper
Submitted
05 Apr 2016
Accepted
07 Jun 2016
First published
07 Jun 2016

Mol. BioSyst., 2016,12, 2436-2446

Analyzing ERK 1/2 signalling and targets

A. Brietz, K. V. Schuch, G. Wangorsch, K. Lorenz and T. Dandekar, Mol. BioSyst., 2016, 12, 2436 DOI: 10.1039/C6MB00255B

To request permission to reproduce material from this article, please go to the Copyright Clearance Center request page.

If you are an author contributing to an RSC publication, you do not need to request permission provided correct acknowledgement is given.

If you are the author of this article, you do not need to request permission to reproduce figures and diagrams provided correct acknowledgement is given. If you want to reproduce the whole article in a third-party publication (excluding your thesis/dissertation for which permission is not required) please go to the Copyright Clearance Center request page.

Read more about how to correctly acknowledge RSC content.

Spotlight

Advertisements