Recovery of niobium and tantalum by solvent extraction from Sn–Ta–Nb mining tailings†
Abstract
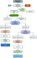
The slag from the extraction processes of metals from their ores may contain valuable components that, if adequately recovered, can be reintroduced in the technological life cycle. This is the case for the material obtained in Penouta mines in the North of Spain. These mineral sites are a main source of tin obtained from cassiterite. The mineral is submitted to a pyrometallurgical process to separate tin, however cassiterite is not the only mineral present in the veins, and large amounts of other minerals are normally discarded, constituting the slag. In the present case, besides cassiterite, one of the most abundant minerals in the ore is columbo tantalite, the source of the strategic coltan. In this work the raw material (slag) has been treated by acid leaching, using HF/H2SO4 as the leaching agent. Then liquid–liquid extraction of Nb and Ta was performed, with Cyanex®923 extractant, so that both metals were obtained separately. Then they were precipitated from the corresponding aqeuous solution, and calcined in order to yield Nb2O5 of 98.5% purity and tantalum salt, after calcination and purification, of 97.3% purity. The process described in this work opens a possibility to produce high quality materials that are considered critical by the EU from alternative sources exempt of criticality factors.
- This article is part of the themed collection: Precious Elements