Zinc fate in animal husbandry systems
Abstract
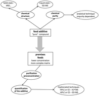
Zinc (Zn) is considered in animal production systems as both an essential nutrient and a possible pollutant. While it is generally supplemented at low levels in animal diets, with less than 200 mg kg−1 in complete feeds, it is under scrutiny due to potential accumulation in the environment. This explains why international regulations limit maximum supplementation levels in animal feeds in a stricter way. This article gives an overview of the current knowledge on the fate of zinc in animal production systems, from animal diets to animal wastes. Some analytical methods can be used for the quantification and qualification of Zn chemical forms: X-ray crystallography, electrospray tandem mass spectrometry, separation techniques, hyphenated techniques… Analysis of chelated forms issued from complex matrices, like hydrolysed proteins, remains difficult, and the speciation of Zn in diluted carriers (premix and feed) is a challenge. Our understanding of Zn absorption has made progress with recent research on ZnT/Zip families and metallothioneins. However, fine-tuned approaches towards the nutritional and metabolic interactions for Zn supplementation in farm conditions still require further studies. The speciation of zinc in pig manure and poultry litter has been a priority as monogastric animals are usually raised under intensive conditions and fed with high quantities of trace minerals, leading to high animal density and elevated quantities of zinc from animal wastes.
- This article is part of the themed collection: Zinc in the Biosciences